Глобальные и локальные соединения в проекте

Post Reply
User avatar
BSVi
Адепт
Posts: 3577
Joined: 15 Mar 2011, 12:32
Location: Киев

Re: Глобальные и локальные соединения в проекте

Post by BSVi »

По умолчанию, все порты питания соединены, а метки - нет. Привльно - так и оставить. Соединять листы на внешнем листе, чтобы получалась иерархия. Почитать на эту тему можно хэлп альтиума.
User avatar
ohmjke
Posts: 2
Joined: 01 Dec 2013, 01:24

Re: Глобальные и локальные соединения в проекте

Post by ohmjke »

Приветствую.
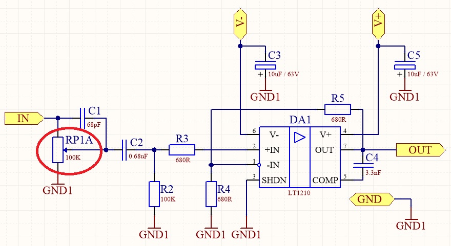
Есть *.schdoc файл со схемой одного канала УНЧ, где один из элементов - сдвоенный потенциометр. На схеме размещена только одна его половина ("Part").
Как сделать, чтобы на уровне выше в двух каналах использовались две части одного потенциометра, а не два отдельных?
3.jpg
2.jpg
1.jpg
User avatar
aitras
Posts: 92
Joined: 19 Jul 2012, 20:51
Location: Ульяновск
Contact:

Re: Глобальные и локальные соединения в проекте

Post by aitras »

Думаю, можно только разместить потенциометр отдельно от этих каналов на общем листе, где они объединены.
Потому что в каналы должны быть полностью идентичны.
Attachments
вцф.png
вцф.png (11.23 KiB) Viewed 9169 times
User avatar
ohmjke
Posts: 2
Joined: 01 Dec 2013, 01:24

Re: Глобальные и локальные соединения в проекте

Post by ohmjke »

Хмм, в принципе, тоже норм вариант, спасибо!
Post Reply