Сквозные отверстия

Post Reply
RahaQa
Posts: 2
Joined: 05 Nov 2013, 10:39

Сквозные отверстия

Post by RahaQa »

Добрый день.
Вот я начал изучать Альтиюм Дизайнер по видео урокам BSVi.
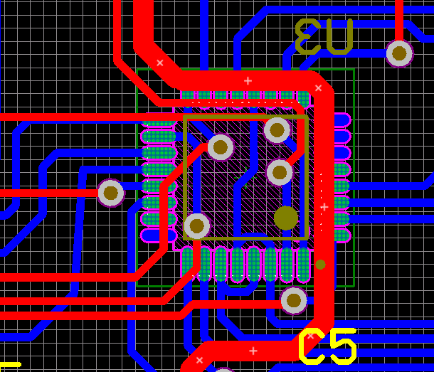
И тут у меня появился вопрос. Как запретить автотрасировщику, чтобы под определенным компонентам не делал сквозные отверстия
Например:
пример, фанауты под MCU
пример, фанауты под MCU
User avatar
BSVi
Адепт
Posts: 3577
Joined: 15 Mar 2011, 12:32
Location: Киев

Re: Сквозные отверстия

Post by BSVi »

Предлагаю кардинальное решение - не пользоваться автотрассировщиком.
RahaQa
Posts: 2
Joined: 05 Nov 2013, 10:39

Re: Сквозные отверстия

Post by RahaQa »

Так и есть)) Начал мануально делать.
Как я понял автотрассировщик это зло.
А есть умные автотрассировщики?
User avatar
BSVi
Адепт
Posts: 3577
Joined: 15 Mar 2011, 12:32
Location: Киев

Re: Сквозные отверстия

Post by BSVi »

Я не то, чтобы умных не видел, я даже юзабельных ниодного не знаю. Только ручками.
User avatar
aitras
Posts: 92
Joined: 19 Jul 2012, 20:51
Location: Ульяновск
Contact:

Re: Сквозные отверстия

Post by aitras »

TopoR? :) Говорят, вроде неплохо разводит.
User avatar
BSVi
Адепт
Posts: 3577
Joined: 15 Mar 2011, 12:32
Location: Киев

Re: Сквозные отверстия

Post by BSVi »

Автороутеры в большинстве своем не умеют таскать компоненты, а без этого при разводке - никуда, к сожалению. Кроме того, часто приходится переназначаьт пины контроллеров/плис при разводке. В итоге, задание правил для даже самых офигенных автороутеров займет занчительно больше времени, чем нарисовать это все в ручную, а результат всеравно будет на "троечку". По крайней, мере, я ничего стоящего, разведенного автороутером не видел.
Post Reply