Синхроинтер для тесел

А что мы делаем?
Аватара пользователя
Murat_Potanin
Сообщения: 26

Сообщение Murat_Potanin » 22 апр 2016, 16:48

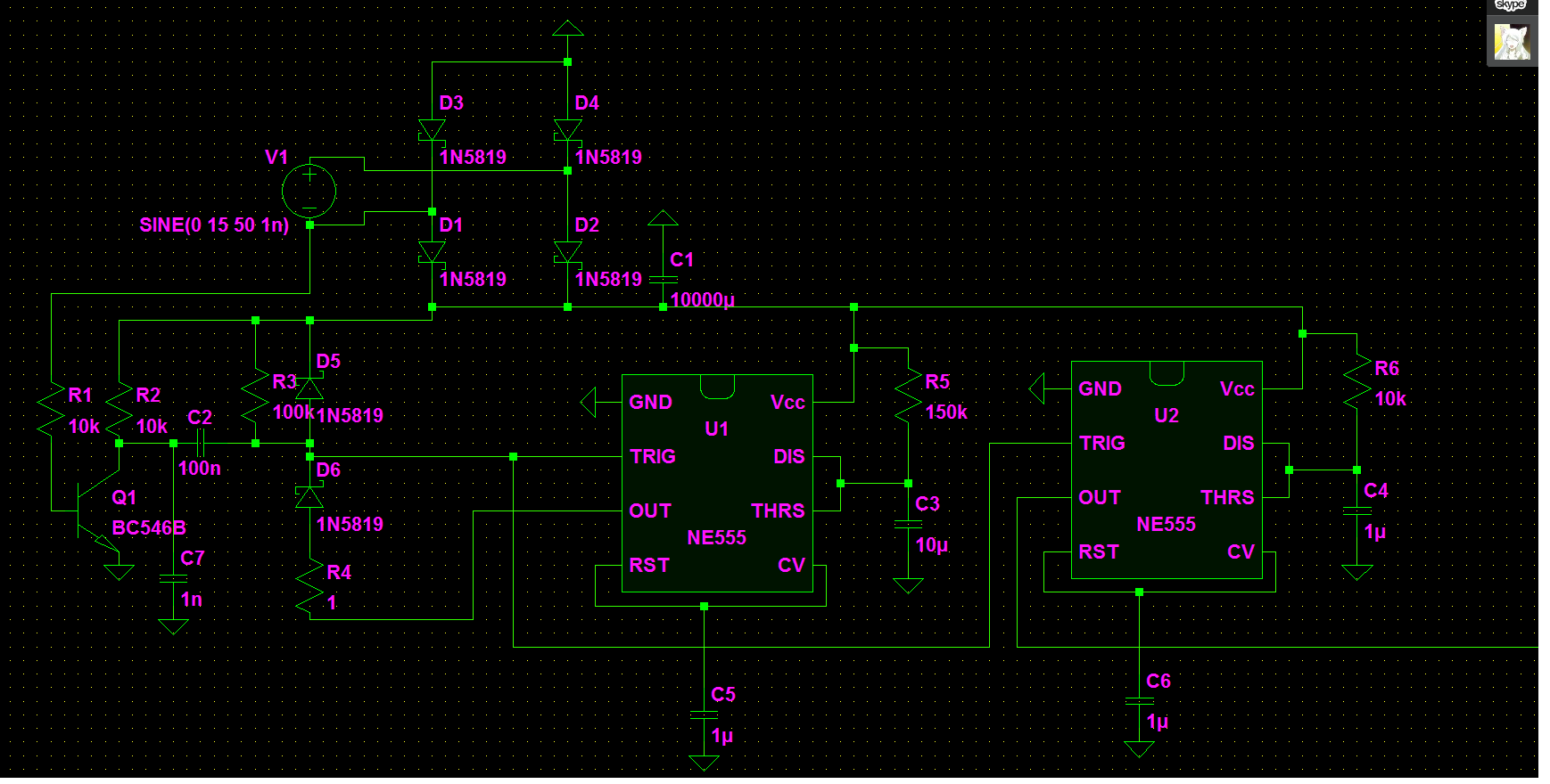
Вот простой синхроинтер, думаю объяснять ничего не надо. :)
Вложения
Безымянный.png

Вернуться в «Наши проекты»



Кто сейчас на конференции

Сейчас этот форум просматривают: нет зарегистрированных пользователей и 9 гостей