
Зарядка батареи конденсаторов для рельсотрона.
Тут был бред 

Последний раз редактировалось korshyn 12 июл 2017, 02:26, всего редактировалось 3 раза.
- iEugene0x7CA
- Адепт
- Сообщения: 1571
- Откуда: Киев
korshyn писал(а):У меня есть Li-pol аккумулятор 25,2 В (заряженный), который способен в пике отдавать ток 210 А.
Воу!

Их не просто так не заряжают выше 4.2В, вот что случается с таким, если ковырнуть:
korshyn писал(а):стреляющая "керамическими" снарядами массой 0,4 грамма
Я не имел дел с рейлганами, но кажись для работы должен использоваться именно проводящий кусок металла, и он должен именно закорачиваться между двумя рельсами.
Из того, что видел — в качестве материала снаряда народ юзал графит, так как тот не прилипает к рельсам и вполне себе проводит. Но по-правильному нужны рельсы и снаряд с покрытием из вольфрама.
Тема не такая простая на самом деле, был бы рейлган проще — собирали бы его, а не коилганы.
korshyn писал(а):И чтобы сие чудо, было более-менее скорострельным я хочу сделать как можно более мощную зарядку (>600 ватт), на основе полумостовой схемы от индукционного нагревателя. Вот схема: https://markobakula.files.wordpress.com ... yer_ih.png
Эм, если перечеркнуть надпись flyback driver — схема от этого не станет зарядкой для конденсаторов.

Я бы нормальную сделал, с нуля, но если это не вариант — в ZVS драйвере вот такие ключи неплохо работают: http://www.infineon.com/dgdl/irfp260n.p ... 289dcf1fe2
В студенческие годы игрался с этой схемкой.

Феррит можно местный купить, у меня на видео советский М2000НМ1, для преобразования напряжений более чем годится. Стоит копейки и продается у любых дедов на радиорынке.
korshyn писал(а):5) На чём можно организовать автоотключение цепи, после достижения определённого напряжения на конденсаторе (естественно через делитель напряжения)?
На компараторе.

При примерно ожидаемом КПД 8% с 4.5кВ 200мкФ выйдет 2кДж батареи и 160 в снаряде. Гипотетически это даст 850м/с. Какбы снаряд не сгорел на разгоне, но не суть.
Разгонять таки самый смысл именно плазменным поршнем. Хз что там за коаксиальный ствол, но советую подумать о подмагничивании.
Акб 6S это конечно интересно, это практически 4.5ВА в номинале. Но дело в том что ебись оно конем рвать такие токи. Лучше акб будет более вольтистый чем токовый.
К сведению 1кВт*час зарядной это 1кДж в секунду (если Я не ошибся), в принципе нормально, но при КПД от 25В гдето допустим 80% это будет 200Вт*час лишней теплоты как и 50А тока.
Ну и конечно представляем габариты трансформатора. Боюсь к FN Herstal F2000 будет идти рюкзак с водяным охлаждением.
Я рекомендую сделать резонансный ИИП но с нормальной обратной связью, ватт на 250, с удвоителем (или подходящим к трансформатору умножителем), и в последствии каскадировать такие модули. Если АКБ взять на большее напряжение то будет лучше.
Оптимизм радует, но в любом случае это не поделка выходного дня. Требуется осознавать какие сложности будут, а их много.
P.S. https://www.youtube.com/user/dima1902/videos
Разгонять таки самый смысл именно плазменным поршнем. Хз что там за коаксиальный ствол, но советую подумать о подмагничивании.
Акб 6S это конечно интересно, это практически 4.5ВА в номинале. Но дело в том что ебись оно конем рвать такие токи. Лучше акб будет более вольтистый чем токовый.
К сведению 1кВт*час зарядной это 1кДж в секунду (если Я не ошибся), в принципе нормально, но при КПД от 25В гдето допустим 80% это будет 200Вт*час лишней теплоты как и 50А тока.
Ну и конечно представляем габариты трансформатора. Боюсь к FN Herstal F2000 будет идти рюкзак с водяным охлаждением.
Я рекомендую сделать резонансный ИИП но с нормальной обратной связью, ватт на 250, с удвоителем (или подходящим к трансформатору умножителем), и в последствии каскадировать такие модули. Если АКБ взять на большее напряжение то будет лучше.
Оптимизм радует, но в любом случае это не поделка выходного дня. Требуется осознавать какие сложности будут, а их много.
P.S. https://www.youtube.com/user/dima1902/videos
Тут тоже 

Последний раз редактировалось korshyn 12 июл 2017, 02:26, всего редактировалось 3 раза.
Ясно понятно.
Напруга до трансформатора увеличивается в пи раз питающего. К этому запас 200% бери. Вольт на 200 минимум.
На выходе лучше умножитель поставить. Частота преобразования высока, габариты не будут большими.
С таким подходом ограничся стрелочным вольтметром включеным через делитель. В ручную будет просто включать и выключать.
Потом компаратор приделаешь и реле, которое отключает подтяжку затворов и сажает их на землю.
Напруга до трансформатора увеличивается в пи раз питающего. К этому запас 200% бери. Вольт на 200 минимум.
На выходе лучше умножитель поставить. Частота преобразования высока, габариты не будут большими.
С таким подходом ограничся стрелочным вольтметром включеным через делитель. В ручную будет просто включать и выключать.
Потом компаратор приделаешь и реле, которое отключает подтяжку затворов и сажает их на землю.
- iEugene0x7CA
- Адепт
- Сообщения: 1571
- Откуда: Киев
korshyn писал(а):Я не самоубийца, чтобы одну банку до 25 вольт заряжать.
Хм. Я даже удивился, что до стольки физически можно.

korshyn писал(а):хочу успеть всё это дело собрать к школьной научно-практической конференции
Да, я соглашусь с Qic'ом, теоретизировать как оно физически может работать и сделать на практике — штуки разные.
Я бы имеющееся у Electroboom'а хотя бы повторил для начала:
Всем привет ещё раз, за эти 3 месяца я изрядно поумнел (на самом деле нет), и прошу прощения за неадекватность и полное отсутствие здравомыслия. Вообщем поняв что из этой автоколебательной схемы много не вытянуть, я решил собирать импульсник пуш-пул на ir2153, но та оказалась слишком слаба, чтобы открыть хоть один из двух затворов по 10нФ каждый. Затем я решил добавить эмиттерный повторитель кт815+кт816 в каждое плечо ирки. Схема работала, но не долго, через 2 секунды плечо ирки сгорело, открыв транзистор и его взорвало током 200+ ампер. Другой транзистор тоже труп, но не разорвало. Менял транзисторы ставил легкие Irf740, но и с ними спустя время ломало плечо ирки.
В конце-концов решил собрать нормальный драйвер, за основу взял схемку с TeslaCoil с GBT:
http://teslacoil.ru/wp-content/gallery/ ... 7425-2.gif
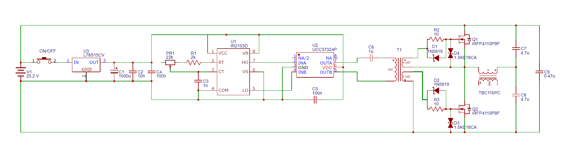
Нарисовал вот такую схему:
GBT мотал аккуратно и по фен-шую, по калькулятору с сайта, с минимальной частотой 30кГц на китайском кольце 36мм, получилось 14 витков.
Собрал затестил на 50кГц, сразу заметил что ирка очень быстро начала греться, игрался с перерывами, и заигрался на 30 секунд - что-то сгорело и частота не генерировалась, благо GBT спас транзисторы. Думал, что сгорела ирка, так как она грелась больше всего, заменил - ничего не работает, понял что сгорел UCC37324P, его под рукой не оказалось.
Посмотрите на схему пожалуйста, есть какие-либо ошибки? Уж очень большие надежды на неё возложил т.к она должна была тягать IGBT 5нФ на частотах 200+кГц, а уменя 10нФ и 50кГц и такой казуз...
В конце-концов решил собрать нормальный драйвер, за основу взял схемку с TeslaCoil с GBT:
http://teslacoil.ru/wp-content/gallery/ ... 7425-2.gif
Нарисовал вот такую схему:
GBT мотал аккуратно и по фен-шую, по калькулятору с сайта, с минимальной частотой 30кГц на китайском кольце 36мм, получилось 14 витков.
Собрал затестил на 50кГц, сразу заметил что ирка очень быстро начала греться, игрался с перерывами, и заигрался на 30 секунд - что-то сгорело и частота не генерировалась, благо GBT спас транзисторы. Думал, что сгорела ирка, так как она грелась больше всего, заменил - ничего не работает, понял что сгорел UCC37324P, его под рукой не оказалось.
Посмотрите на схему пожалуйста, есть какие-либо ошибки? Уж очень большие надежды на неё возложил т.к она должна была тягать IGBT 5нФ на частотах 200+кГц, а уменя 10нФ и 50кГц и такой казуз...

не думаю ,что с этой схемой стоит возиться-IR2153 предназначенна для неуправляемых маломощных бп.Такую огромную банку надо заряжать постепенно повышая напряжение питания,что бы ток на старте не был запредельным.думаю лучше всего подойдёт бак,постепенно повышая заполнение по мере заряда.Самое простое что приходит в голову взять схему на основе tl494,ей на обратную связь или dt вешаем RC цепочку.Можно обойтись без других защит и обратной связи,так как нагрузка у нас известная.Подаем напряжение на TLку и бак выдает постепенно нарастающее напряжение.Дальше можно хоть вашей схемой его преобразовывать и им заряжать кондёры
Что такое бак? Мне кроме как чуда из церна, на ум ничего не приходит, и гуглу тоже. Можете в паинте нарисовать для меня тупого, а то не соображу. RC цепь - в смысле снаббер?
И да, я подумал и решил, что не буду конденсаторы заряжать последовательно, потому что ёмкость у них уж больно разная и мотать на кольцо 900+ витков не очень хочется + возня с изоляцией друг от друга.
Решил заряжать каждый конденсатор отдельно, но тогда к выходам к каждому нужно ставить по 6-3 диода на 1,5кВ чтобы не пробивало обратно. Да и сделать преобразователь на 500 вольт куда легче. Каждой цепочке диодов хотел бы прицепить полевик ампер на 10, чтобы пускал напругу на нужный кондёр. В голове легко звучит, но как реализовать?
Программах для расчётов импульсников при указании номинального напряжения 500 вольт, расчёт идёт на действующее, а амплитудное составляет 576 вольт. При зарядке действующем напряжением конденсаторы будут заряжаться быстро, но и в дальнейшем перезаряжаться до амплитудной. Если рассчитывать по ампликтудной, то конденсаторы будут заряжаться очень медленно т.к заряд будет идти только в пики амплитуды.
Какую и на чём можно организовать логическую цепочку, чтобы он сначала открывала первый транзистор заряжала действующими 500 вольт до "ВЫСТАВЛЕННОГО НАПРЯЖЕНИЯ (возможность корректировать онлайн)" после достижения отметки закрывала транзистор, открывала следующий и так до последнего? Думаю простыми компараторами тут точно не обойтись.
И да, я подумал и решил, что не буду конденсаторы заряжать последовательно, потому что ёмкость у них уж больно разная и мотать на кольцо 900+ витков не очень хочется + возня с изоляцией друг от друга.
Решил заряжать каждый конденсатор отдельно, но тогда к выходам к каждому нужно ставить по 6-3 диода на 1,5кВ чтобы не пробивало обратно. Да и сделать преобразователь на 500 вольт куда легче. Каждой цепочке диодов хотел бы прицепить полевик ампер на 10, чтобы пускал напругу на нужный кондёр. В голове легко звучит, но как реализовать?
Программах для расчётов импульсников при указании номинального напряжения 500 вольт, расчёт идёт на действующее, а амплитудное составляет 576 вольт. При зарядке действующем напряжением конденсаторы будут заряжаться быстро, но и в дальнейшем перезаряжаться до амплитудной. Если рассчитывать по ампликтудной, то конденсаторы будут заряжаться очень медленно т.к заряд будет идти только в пики амплитуды.
Какую и на чём можно организовать логическую цепочку, чтобы он сначала открывала первый транзистор заряжала действующими 500 вольт до "ВЫСТАВЛЕННОГО НАПРЯЖЕНИЯ (возможность корректировать онлайн)" после достижения отметки закрывала транзистор, открывала следующий и так до последнего? Думаю простыми компараторами тут точно не обойтись.
Какие цепи, какие интеграции? Доколе?
Tl494, один усилитель ошибки на напряжение по верхнему пределу, второй на ток с шунта в минус ключей пуш-пулла. Частоту не задираем - 35кГц достаточно, драйвим любым интегральным типа TC4420, или аналогичным из наличия. Делать свои дрова прикольно, первые 10 раз... В итоге схема которая работает в установленных режимах, с защитой ключей по перегрузке, с максимальной эффективностью и сразу на нужное напряжение.
Или можно сделать интереснее - поискать подходящий драйвер для резонансного моста, подходящий трансформатор, максимум готового, минимум самодеятельности. А после параллелить столько повышаек сколько аккумулятор вытянет, при этом заряжая каждый кап отдельно например.
P.S. Тогда уж не Buck а Boost конвертер. Одноключевой повышающий преобразователь на ЭДС самоиндукции дросселя, который в один такт включается от + питания на землю и запасает, а на второй отрывается от земли и уходит через диод в нагрузку отдавая.
Tl494, один усилитель ошибки на напряжение по верхнему пределу, второй на ток с шунта в минус ключей пуш-пулла. Частоту не задираем - 35кГц достаточно, драйвим любым интегральным типа TC4420, или аналогичным из наличия. Делать свои дрова прикольно, первые 10 раз... В итоге схема которая работает в установленных режимах, с защитой ключей по перегрузке, с максимальной эффективностью и сразу на нужное напряжение.
Или можно сделать интереснее - поискать подходящий драйвер для резонансного моста, подходящий трансформатор, максимум готового, минимум самодеятельности. А после параллелить столько повышаек сколько аккумулятор вытянет, при этом заряжая каждый кап отдельно например.
P.S. Тогда уж не Buck а Boost конвертер. Одноключевой повышающий преобразователь на ЭДС самоиндукции дросселя, который в один такт включается от + питания на землю и запасает, а на второй отрывается от земли и уходит через диод в нагрузку отдавая.
У меня трансформатор намотан на полумост, TL494 - юзается на полумост? А в чём причина столь сильного нагрева ирки, пофиксить можно как-нибудь, тянуть ключи драйвер должен не? На теслекоиле частота задающим генератором вообще NE555 ставили. Думаю извратиться и присобачить радиаторы на микросхемы 
Может нужно ёмкость уменьшить перед первичной обмоткой GBT, 1 микро - не слишком много?

Может нужно ёмкость уменьшить перед первичной обмоткой GBT, 1 микро - не слишком много?
viewtopic.php?f=27&t=650 - там есть схема бак конвертера, попробуйте её собрать.я на её основе собирал.И товарищ Qic хорошую идею подкинул-раз у нас маленькое напряжение на входе,то тут лучше буст будет,и проще-не нужно отдельное питание для драйвера
А можно просто пушпул.c генератором на SG3524 или Тл494.SG3524 даже лучше будет,у него встроенные драйвера для фетов на 2А,к нему прикруть NPN-PNP буфер и можно тяжёлые ключи тягать.
А то что Ирка греется-с ней что то не так,она ничем тяжелым не нагружена.может в уцц косяк.и кстати на схеме enableы не подтянуты к плюсу.
- iEugene0x7CA
- Адепт
- Сообщения: 1571
- Откуда: Киев
korshyn писал(а):за эти 3 месяца я изрядно поумнел (на самом деле нет), и прошу прощения за неадекватность и полное отсутствие здравомыслия.
Эм, на самом деле это мы тупанули.

Банально не знал, что можно стрелять из рейлгана плазмой, и Qic поди тоже подумал — очередной школьник хочет собрать звездолет для выставки.
Но потом чувак зашел на форумчик и выкинул фотки своей конструкции: viewtopic.php?f=27&t=1241


Насчет заряжалки — адекватно такую сделать можно только с обратной связью.
Т.е. заряжающая система должна активно мониторить что там на банках и при достижении например 300В отрубать процесс.
Сам инвертор должен выдавать большее напряжение, например 500В — дабы компенсировать подразряд батареи(оно же будет от батарейки?) и т.д.
IR'ка реально дохлая, лучше взять готовую микросхему-драйвер, например у нас UCC37324 юзается в SimpleDriver'е, самое оно для дёрга небольших транзисторов.
От туда же можно стащить общий принцип драйва, чтобы напрямую драйвить ключи без GDT.
В сообщениях из попозже есть схемки к SD, смотри для v2.1-v2.3, где куча диодов между драйвером и ключами: viewtopic.php?f=27&t=703&start=200
Обратную связь брать через резисторный делитель, смотреть компаратором. Вот небольшой набросок дизайна:
Сделать такую штуку не сложно, но таки полную схему рисовать тебе — заодно прокачаешь скилл "схемотехника".

Только еще одна ОС по току нужна. Емкий 300В конденсатор весьма энергоемкая вещь, просто так подключить его к 300В нельзя)
Вполне возможно что я криво выражаюсь, возможно я не проверял все свои советы в жизни, но как и сказано ранее
Ничего более принципиально нового и фантастического туда не надо.
iEugene0x7CA, я реально удивился идеи плазменного поршня, это вполне себе термоэлектрический ускоритель, практически обычная пушка, только вместо пороха плазма. Вот только дело в том что рельсам сразу наступает писец.
Если бы я вдруг стал играться с рельсой то...
... В автоматических выключателях есть такая штука как искрогасящая камера
а она состоит из таких интересных пластинок, который практически идеально напоминают ускоряющую часть(в профиль) взрослых снарядов. У неё (пластины) есть толстая часть чтобы пропускать ток, есть две лапки способные прижиматься к рельсам. Сама же рельса - толстый стеклотекстолит, прикрученные медные шины, плоская продольная фрезеровка канала под пластинку. А поверх этого бутерброда также легко можно ляпать витки подмагничивания попутно сжимая это всё еще листами...
Qic писал(а):Tl494, один усилитель ошибки на напряжение по верхнему пределу, второй на ток с шунта в минус ключей пуш-пулла.
Ничего более принципиально нового и фантастического туда не надо.
iEugene0x7CA, я реально удивился идеи плазменного поршня, это вполне себе термоэлектрический ускоритель, практически обычная пушка, только вместо пороха плазма. Вот только дело в том что рельсам сразу наступает писец.
Если бы я вдруг стал играться с рельсой то...
... В автоматических выключателях есть такая штука как искрогасящая камера
а она состоит из таких интересных пластинок, который практически идеально напоминают ускоряющую часть(в профиль) взрослых снарядов. У неё (пластины) есть толстая часть чтобы пропускать ток, есть две лапки способные прижиматься к рельсам. Сама же рельса - толстый стеклотекстолит, прикрученные медные шины, плоская продольная фрезеровка канала под пластинку. А поверх этого бутерброда также легко можно ляпать витки подмагничивания попутно сжимая это всё еще листами...
Или просто полумост, работающий на повышающий трансформатор через балластный дроссель. Без всяких обратных связей и контроллеров. Тут только главное на ХХ на резонанс обмоток не попасть.
Rabby писал(а):http://tqfp.org/forum/viewtopic.php?f=27&t=650 - там есть схема бак конвертера, попробуйте её собрать.
Схема сложна для меня вообще не пойму как работает, впервые увидел что есть такая штука, как триггер Шмитта, но понял, что бак - это dc-dc преобразователь, подобный китайским на дросселе.
Rabby писал(а):кстати на схеме enableы не подтянуты к плюсу.
Случайно скинул не ту сохранку схемы, вот правильная:
Пообщался с парнем, который тоже сечёт, сказал что в схеме ошибка в том, что по питанию UCC37324 конденсатор C5 должен быть не 100n, а 10u как минимум, не знаю на сколько он прав и что это меняет, но скачки напруги и так вылизаны электролитом на 1000, и двумя керамическими кондёрами 10n и 100n. Придёт драйвер поставлю, посмотрю, что будет.
iEugene0x7CA писал(а):В сообщениях из попозже есть схемки к SD, смотри для v2.1-v2.3, где куча диодов между драйвером и ключами
Может я слепой, пролистал с 1 по 9 страницу не нашёл схемку, можете скинуть прямую ссылку?
iEugene0x7CA писал(а):Сделать такую штуку не сложно, но таки полную схему рисовать тебе — заодно прокачаешь скилл "схемотехника".
Вы меня наверно не поняли, позже нарисую о чём я говорю, мне кажется, что всё куда сложнее.
super_bum писал(а):Емкий 300В конденсатор весьма энергоемкая вещь, просто так подключить его к 300В нельзя)
300 вольт конечно здорово, но у меня есть штука помощнее.
iEugene0x7CA писал(а):самое оно для дёрга небольших транзисторов.
Затворы в 13нФ - не такие уж и маленькие, сопротивление открытого канала - 3,6 мОм. У меня ещё в запасе валяются IRFB7530PBF с каналом в 2 мОм, на случай умощнения схемы у них затворы 23 нФ каждый (хотя по даташиту 13нФ - транзистор тестер показывает 23 каждый, мб чип и дип сбывает брак пришли в добавок паянные) - такого зверя можно раскачать чем-то подобным, хотя бы на 30кГц?
korshyn писал(а):Схема сложна для меня вообще не пойму.....
тогда откладываем в сторону большие банки,если не жаль транзисторов и собираем схемы попроще,пока та не покажется простой.Простое решение для этой задачи весит килограмм 100,если не больше-трансформатор для неоновых реклам

С5 должен обеспечивать через себя всю мощность для тягания затворов, ему еще показано танталовым быть. Причем 100н также остаётся. И стоять он должен прям рядом с драйвером.
А покажи фотографию как эта схема собрана, это многое скажет, даже больше схемы.
P.S. Такие охреневшие "шины" для соединения конденсаторов на таких напряжениях и фронтах слегка ничего не делают. Достаточно просто короткого провода, который 1 из 4х в шине.
А покажи фотографию как эта схема собрана, это многое скажет, даже больше схемы.
P.S. Такие охреневшие "шины" для соединения конденсаторов на таких напряжениях и фронтах слегка ничего не делают. Достаточно просто короткого провода, который 1 из 4х в шине.
Танталовым ему как раз нельзя быть. У танталовых ЭПС слишком большое для таких применений. Только керамика.
Плюс нужно учитывать снижение емкости керамики с ростом напряжение на ней.
Плюс нужно учитывать снижение емкости керамики с ростом напряжение на ней.
Товарищи, а чем не угодил flyback в качестве зарядного?
Если ТС согласится, я рассчитаю. Мощность, которую можно получить - до 500Вт. (есть некоторые хитрости для большей мощности, но это уже будет издевательство над ТС)
При этом будет плавный заряд емкости (практически - источник постоянной мощности)
Но в последовательной батарее меня смущают напряжения на банках, хоть TVS-диоды для защиты поставьте, у китайских электролитов очень большой разброс по утечкам...
Если ТС согласится, я рассчитаю. Мощность, которую можно получить - до 500Вт. (есть некоторые хитрости для большей мощности, но это уже будет издевательство над ТС)
При этом будет плавный заряд емкости (практически - источник постоянной мощности)
Но в последовательной батарее меня смущают напряжения на банках, хоть TVS-диоды для защиты поставьте, у китайских электролитов очень большой разброс по утечкам...
Кто сейчас на конференции
Сейчас этот форум просматривают: нет зарегистрированных пользователей и 5 гостей