SSTC с аудио модуляцией
Итак, появилось желание собрать небольшую теслу с аудио модуляцией, на одном транзисторе (скажем, IRFP460).
Поскольку это будет моя первая тесла, опыта у меня не много, и честно говоря, я не знаю с чего бы начать, но начинать нужно, и посему я планирую изложить свои мысли, и надеюсь вы меня поправите и подскажете где я не прав.
1) прикидываем габариты "на глаз", и используя программку для расчета (мне понравилась VCtesla), узнаем, что нам нужно мотать 1000 витков провода, и резонансную частоту вторички (предположим 400кГц)
2) так же на глаз задаем параметры первички, и узнаем емкость конденсатора, при котором резонансная частота контура первички = резонансной частоте контура вторички.
3) строим генератор П-образных импульсов частотой 400кГц (резонансная), или же можно использовать кратные частоты, 200кГц, 100кГц и т.п. (этот момент я не очень понял, прошу объяснить. Так же объясните мне, на что влияет скважность и как ее выбирать)
4)Выходом генератора управляем ключом, который коммутирует питание нашего контура первички.
На этом я так понял все. (все очень упрощенно, но в этом сама суть)
Итак, прерыватель. Насколько мне стало понятно, прерыватель это некая штуковина, которая в простейшем случае можно представить в виде логич. элемента "2И", на один вход которого мы подаем сигнал от нашего генератора (400кГц), а на другой - П-образный сигнал с гораздо более низкой частотой (например 4кГц). В итоге на затворе ключа мы получим пачки импульсов, с частотой 4 кГц, и по 50 импульсов в каждой. Таким образом, меняя скважность низкочастотного(это который 4 кГц) сигнала, мы можем управлять мощностью катухи.
Теперь про аудио модуляцию. Меняя частоту низкочастотного сигнала прерывателя (тот который был 4кГц), получаем звуки различной тональности. Какой частоте какая нота соответствует, найти не проблема. Я правильно все понял?
Поскольку это будет моя первая тесла, опыта у меня не много, и честно говоря, я не знаю с чего бы начать, но начинать нужно, и посему я планирую изложить свои мысли, и надеюсь вы меня поправите и подскажете где я не прав.
1) прикидываем габариты "на глаз", и используя программку для расчета (мне понравилась VCtesla), узнаем, что нам нужно мотать 1000 витков провода, и резонансную частоту вторички (предположим 400кГц)
2) так же на глаз задаем параметры первички, и узнаем емкость конденсатора, при котором резонансная частота контура первички = резонансной частоте контура вторички.
3) строим генератор П-образных импульсов частотой 400кГц (резонансная), или же можно использовать кратные частоты, 200кГц, 100кГц и т.п. (этот момент я не очень понял, прошу объяснить. Так же объясните мне, на что влияет скважность и как ее выбирать)
4)Выходом генератора управляем ключом, который коммутирует питание нашего контура первички.
На этом я так понял все. (все очень упрощенно, но в этом сама суть)
Итак, прерыватель. Насколько мне стало понятно, прерыватель это некая штуковина, которая в простейшем случае можно представить в виде логич. элемента "2И", на один вход которого мы подаем сигнал от нашего генератора (400кГц), а на другой - П-образный сигнал с гораздо более низкой частотой (например 4кГц). В итоге на затворе ключа мы получим пачки импульсов, с частотой 4 кГц, и по 50 импульсов в каждой. Таким образом, меняя скважность низкочастотного(это который 4 кГц) сигнала, мы можем управлять мощностью катухи.
Теперь про аудио модуляцию. Меняя частоту низкочастотного сигнала прерывателя (тот который был 4кГц), получаем звуки различной тональности. Какой частоте какая нота соответствует, найти не проблема. Я правильно все понял?
Т.к. ССТЦ указана с задающим генератором (не очень удачное решение), ССТЦ на одном транзисторе, т.е. однотактная, и в контуре нам нужен синус, то накачивать мы будем только пол периода - положительную полуволну, то П импульсы будут с скважностью 2 - т.е. меандр.
Частота выбирается строго резонансная, так как "кратные" это гармоники на которых эффект резонанса не так ярко выражен (не будет должного эффекта).
В остальном всё верно.
А то что во вложении - это будет сигнал перед драйвером, а вот сигнал на затворе будет выглядеть иначе, даже в идеале, т.к. есть ограничение по скорости нарастания напряжения (какое никакое но есть).
Частота выбирается строго резонансная, так как "кратные" это гармоники на которых эффект резонанса не так ярко выражен (не будет должного эффекта).
В остальном всё верно.
А то что во вложении - это будет сигнал перед драйвером, а вот сигнал на затворе будет выглядеть иначе, даже в идеале, т.к. есть ограничение по скорости нарастания напряжения (какое никакое но есть).
Так. Наступает ясность. Еще вопрос. А что если в качестве прерывающего сигнала (тот который 4 кГц) подать сигнал с ШИМ компаратора, на вход которого подано нечто весьма сложное, например некий аудио сигнал. А частота самого ШИМ выберем, ну например, 44кГц. Я так понимаю это будет просто поющий факельник.
З.Ы.: Тогда я начинаю не спеша мотать вторку и собирать электронику. Все словленные грабли буду постить сюда.
З.Ы.: Тогда я начинаю не спеша мотать вторку и собирать электронику. Все словленные грабли буду постить сюда.
Для факела нужна частота выше 4-6МГц.
Оптимальный путь развития - автогенераторная ССТЦ + buck-converter понижающий, который займется амплитудной модуляцией.
Для начала собери просто ССТЦ.
Оптимальный путь развития - автогенераторная ССТЦ + buck-converter понижающий, который займется амплитудной модуляцией.
Для начала собери просто ССТЦ.
Если подавать на прерыватель ШИМ, то будет слышно несущую. То есть, твои 4кГц.
Прямоход я так понял по "питанию" первичного контура? Т.е. мы скважностью управляем амплитудой напряжения в первичном контуре?.
Да, бесспорно, сначала никакой модуляции не будет. Но все же, чем автогенератор лучше, чем внешний генератор, на основе 555 (ну, или 494, не суть)?. Видимо автоподстройкой частоты, ага?
Да, бесспорно, сначала никакой модуляции не будет. Но все же, чем автогенератор лучше, чем внешний генератор, на основе 555 (ну, или 494, не суть)?. Видимо автоподстройкой частоты, ага?
BSVi, ну а если мы нашу несущую вынесем за диапазон слышимости (20 кГц у меня), все равно модулирующий сигнал слышно не будет? (Это я про ШИМ)
На 20кГц несущую слышно не будет. Но ультразвука будет полно
Попробовать можешь, я такого не делал.

BSVi, ладно буду пробовать.
Интересно, а реально построить дом из сгоревших транзисторов?
Интересно, а реально построить дом из сгоревших транзисторов?

Ты, насколько я понял, собираешься делать теслу в E-классе. В таких теслах транзисторы горят весьма неохотно, если напряжение не зашкаливать
Не должно быть много трупиков.

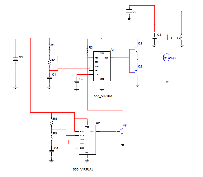
А на Q3 не нужно дополнительной емкости между стоком и истоком?
.
Последний раз редактировалось Qic 19 май 2019, 20:29, всего редактировалось 1 раз.
Ну, E класс- это максимально эффективный однотакт
Я не заставляю, просто оставлю тут ссылки:
http://www.richieburnett.co.uk/hfsstc.html
http://stevehv.4hv.org/classEsstc.htm

http://www.richieburnett.co.uk/hfsstc.html
http://stevehv.4hv.org/classEsstc.htm
Не делай пассивные подтяжки. Особенно к питанию. Бахнет твой транзистор. А подтяжка не сможет работать на высокой частоте. Или можешь попробовать сделать, подключив прерыватель к RST микросхемы генератора.
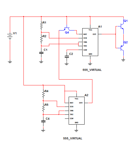
Вот так?
Последний раз редактировалось ParkeT 08 июн 2012, 14:53, всего редактировалось 1 раз.
.
Последний раз редактировалось Qic 19 май 2019, 20:29, всего редактировалось 1 раз.
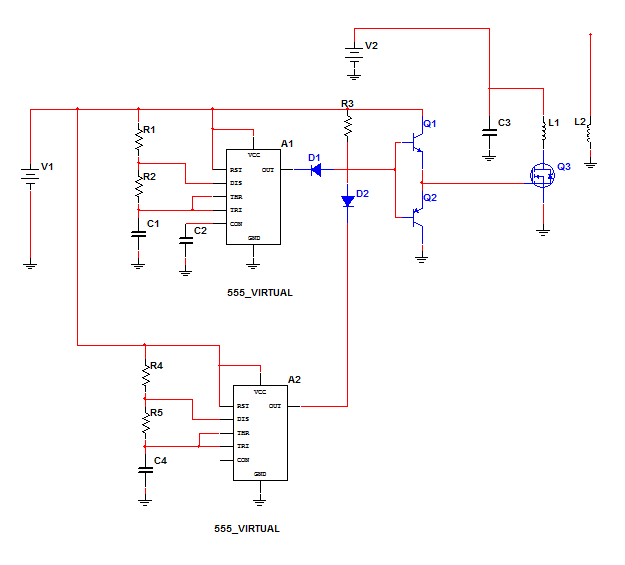
Резисторы в базах транзисторов забыл. А так, похоже на правду.
Да, знаю, забыл
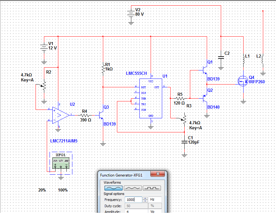
Ну вот, одни грабли пролетели мимо. Ладно. Меня смущает контур первички. У Стива он какой-то не такой :\
З.Ы. по всей видимости это и есть особенность E класса. Нужно разобраться.

З.Ы. по всей видимости это и есть особенность E класса. Нужно разобраться.
Решил похвастаться. За сегодня мотнул вот такую красотещ.
Высота намотки 18.5 см
Диаметр 4.22 см
Диаметр провода 0.2
Если верить VCtesla, то резонансная частота вторички без тора 1064 кГц. (900 витков)
LMC555 должен справиться.
Еще ничего нет, но гляжу на вторку, и как-то тепло на душе становится
Высота намотки 18.5 см
Диаметр 4.22 см
Диаметр провода 0.2
Если верить VCtesla, то резонансная частота вторички без тора 1064 кГц. (900 витков)
LMC555 должен справиться.
Еще ничего нет, но гляжу на вторку, и как-то тепло на душе становится

Кто сейчас на конференции
Сейчас этот форум просматривают: нет зарегистрированных пользователей и 10 гостей