SSTC с фапч от Дениса
Здравствуйте! Начал собирать SSTC на 4046. При пробных запусках спалил 2 пары IRFP460. Сейчас жду новые... Решил спросить что, да как. Что можно заменить/улучшить в схеме, особенно в силовой части? ГДТ мотал на совковом кольце, сейчас едут кольца N87.
Снял разряд 5см, со вторки 50мм диаметром и 200мм высотой. При 220В. Тор был маленьким, без тора вообще не работало.
Витки во вторке расплавились, и их уже перемотал.
Вторку сейчас буду ставить на 110мм диаметром трубе 200мм высотой. Тор завтра начну вытачивать.
Еще заказал IGBT дохленькие т.к. мощных не нашел( 600В 20А и без защитных диодов, их (диоды) отдельно заказал, потом поставлю.
На чем лучше будет собирать, на фетах или БТИЗ полумост?
Вот что на данный момент имеется:
Сам драйвер
Бывший ГДТ
Стримеров и фотографии всей сборки нет, не успел- транзисторы подгорели((
Надеюсь на вашу помощь.
Снял разряд 5см, со вторки 50мм диаметром и 200мм высотой. При 220В. Тор был маленьким, без тора вообще не работало.
Витки во вторке расплавились, и их уже перемотал.
Вторку сейчас буду ставить на 110мм диаметром трубе 200мм высотой. Тор завтра начну вытачивать.
Еще заказал IGBT дохленькие т.к. мощных не нашел( 600В 20А и без защитных диодов, их (диоды) отдельно заказал, потом поставлю.
На чем лучше будет собирать, на фетах или БТИЗ полумост?
Вот что на данный момент имеется:
Сам драйвер
Бывший ГДТ
Стримеров и фотографии всей сборки нет, не успел- транзисторы подгорели((
Надеюсь на вашу помощь.
Забыл выложить новую вторку))
П.С. никак не мог вставить фото- пришлось ужать совсем фото
П.С. никак не мог вставить фото- пришлось ужать совсем фото
- iEugene0x7CA
- Адепт
- Сообщения: 1571
- Откуда: Киев
Ну, для начала не помешает как минимум отказатся от топологии, в которой хоть где-то, хоть каким-то боком упоминается ФАПЧ.
ФАПЧ работает только на очень узком диапазоне частот, задаются которые вон теми конденсаторчиками-резисторчиками в обвесе 4046, значения их подбираются страшными матановыми формулами с интегралами и...
Ну ты понял.
Кроме всего прочего, схема тут очень бедная, никаких обвязок... Короче, выбрось в мусорку, а вместо сделай то, что делал Nikomo.
P.S.
GDT лучше не мотать обычной ПЭВ проволокой, она то конечно держит 310В, но любые деформации силами извне приведут к пробою силовухи на драйвер через обмотки.

ФАПЧ работает только на очень узком диапазоне частот, задаются которые вон теми конденсаторчиками-резисторчиками в обвесе 4046, значения их подбираются страшными матановыми формулами с интегралами и...
Ну ты понял.
Кроме всего прочего, схема тут очень бедная, никаких обвязок... Короче, выбрось в мусорку, а вместо сделай то, что делал Nikomo.
P.S.
GDT лучше не мотать обычной ПЭВ проволокой, она то конечно держит 310В, но любые деформации силами извне приведут к пробою силовухи на драйвер через обмотки.
iEugene0x7CA, я поверхностно знаю что такое фапч... Но вроде как с этими номиналами схема настроена на частоты 400-600кГц. На сколько мне известно частотный диапазон выбирается резисторами в 11-12 ногах.
Эта схема с иностранного сайта, там автор снял разряд 15см от сети. Полумост грелся но не сильно.
Я хочу добить эту SSTC потом за другую возьмусь.
Эта схема с иностранного сайта, там автор снял разряд 15см от сети. Полумост грелся но не сильно.
Я хочу добить эту SSTC потом за другую возьмусь.
Вот, теперь можно и на вопросы поотвечать
Да, ФАПЧ очень сложно запустить. Реально есть всего несколько конструкций, где он работает. Но наладить их без хорошего осциллографа практически невозможно. Кроме всего, прочего тут очень много зависит от расположения антенки.
ГДТ не только ПЭВ не стоит мотать, он у тебя очень большой для этой частоты. Как следствие, большое рассеяние и много звона на затворах.

ГДТ не только ПЭВ не стоит мотать, он у тебя очень большой для этой частоты. Как следствие, большое рассеяние и много звона на затворах.
BSVi, я очень далек от этих терминов... Что такое звон? Видел на какойто схеме, антенну убрали и поставили обмотку ОС. Т.е. на кольце намоталь 30-50 витков и подключили выводы к минусу драйвера и через кап 10нФ на место антенны. А через кольцо пропустили провод идущий к заземлению от вторки. Так мне кажется надежней будет...
Осциллографа к сожалению нет, поэтому придется на ощупь делать(( Вернее осциллограф есть но школьный до 16кГц.
И все таки, у меня есть шанс запустить эту схему, чтобы работала хотя бы в импульсном режиме?
На счет ГДТ, я уж давно понял, что криво намотал, потом сделаю норм на N87
Осциллографа к сожалению нет, поэтому придется на ощупь делать(( Вернее осциллограф есть но школьный до 16кГц.
И все таки, у меня есть шанс запустить эту схему, чтобы работала хотя бы в импульсном режиме?
На счет ГДТ, я уж давно понял, что криво намотал, потом сделаю норм на N87
- iEugene0x7CA
- Адепт
- Сообщения: 1571
- Откуда: Киев
Ну, для начала и собирают полумостовой автогенератор, потому, что он без ФАПЧ, т.е. все такое-же, но ОС напрямую к драйверам подсоединяется. Там уже будет возможность узнать, как мотается GDT, зачем RD цепочки на затворах, почему антеннка- говнище, и так далее.
Все нужно делать от кирпичика к кирпичику, а ты вон сразу полумостовуху сделать захотел, да еще и без осциллографа... Без осциллографа у тебя вот что будет:
http://www.youtube.com/watch?v=LRjsiTEbMEM
И стример в 3 раза короче!
Предлагаю тебе следующий план действий:
1. Знакомишься с местным FAQ по тесластроению;
2. Проглядываешь тему Nikomo о постройке полумостовой SSTC;
3. Ищешь шаровый/покупаешь/воруешь/паяешь осциллограф(от лучшего к худшему), начинаешь собирать пробные макеты по драйву емкостей через изолирующий трансформатор(учишься мотать GDT и вешать обвязку на затворы)...
4. Собираешь первую Mini SSTC.
P.S.
Не будь таким:
http://i019.radikal.ru/1309/1d/b473c2e48280.png
Все нужно делать от кирпичика к кирпичику, а ты вон сразу полумостовуху сделать захотел, да еще и без осциллографа... Без осциллографа у тебя вот что будет:
http://www.youtube.com/watch?v=LRjsiTEbMEM
И стример в 3 раза короче!

Предлагаю тебе следующий план действий:
1. Знакомишься с местным FAQ по тесластроению;
2. Проглядываешь тему Nikomo о постройке полумостовой SSTC;
3. Ищешь шаровый/покупаешь/воруешь/паяешь осциллограф(от лучшего к худшему), начинаешь собирать пробные макеты по драйву емкостей через изолирующий трансформатор(учишься мотать GDT и вешать обвязку на затворы)...
4. Собираешь первую Mini SSTC.
P.S.
Не будь таким:
http://i019.radikal.ru/1309/1d/b473c2e48280.png
iEugene0x7CA, я взялся за эту схему с 4046 поскольку все детали доступны и для этого девайса я достал их почти без проблем. В городе даже радиомагазинов нет, чтобы купить, поэтому почти все детали выпаяны с плат... О UCC и говорить нечего... Нигде нет... Нашел бы UCC27425, собрал бы на ней, схема намного проще. Друг в ВК нашел все таки эту UCC и почти безо всяких настроек собрал очень классную SSTC. Разряд 15-20см, вторка как у меня
Так, что увы... Не получится у меня повторить схему Стива...
Как вариант, можно ли вместо UCC использовать транзисторы которые раскачивают ГДТ как в схеме?
Осциллографа, тем более на большие частоты мне не найти (дорогие они) по крайней мере в ближайшее время, может потом (через год-два) куплю через интернет цифровой новенький.
Так, что увы... Не получится у меня повторить схему Стива...
Как вариант, можно ли вместо UCC использовать транзисторы которые раскачивают ГДТ как в схеме?
Осциллографа, тем более на большие частоты мне не найти (дорогие они) по крайней мере в ближайшее время, может потом (через год-два) куплю через интернет цифровой новенький.
Недавно набросал схемку UCC27425 можно ли так заменить, сори за оффтоп.
Эмиттерные повторители не увеличивают напряжения, поэтом такое будет работать только если напряжение питания логики такое-же как и ГДТ, что обычно не так. Можешь добавить сдвигатель уровней, как вот тут. Но это все получится довольно медленное в итоге, и врядле сможет даже на 400кГц работать прилично.
Лучше откажись от 27425. Они годятся только в полумост и самостоятельно мост уже не потянут. Переходи лучше на 37321/2 или схему на комплиментарах используй.
BSVi писал(а):такое будет работать только если напряжение питания логики такое-же как и ГДТ,
А почему бы и нет? Сейчас есть логика которая и от 12В может работать... Все таки попробую реализовать свою схему на логике. У меня только несколько вопросов, нужны ли подтягивающие резисторы на входы логики, ведь она очень чувствительна, и могут быть ложные срабатывания.
Думаю еще поставить как в вашей статье еще один эмиттерный повторитель, т.е. кт315 и далее более мощные биполярные транзисторы. Или не стоит?
Ваша схема довольно проста, но не смогу найти такую оптопару... Можно ли без нее? Заменить ее чем-нибудь другим, например сигнал сразу на инвертор через резистор и с инвертора на КП501
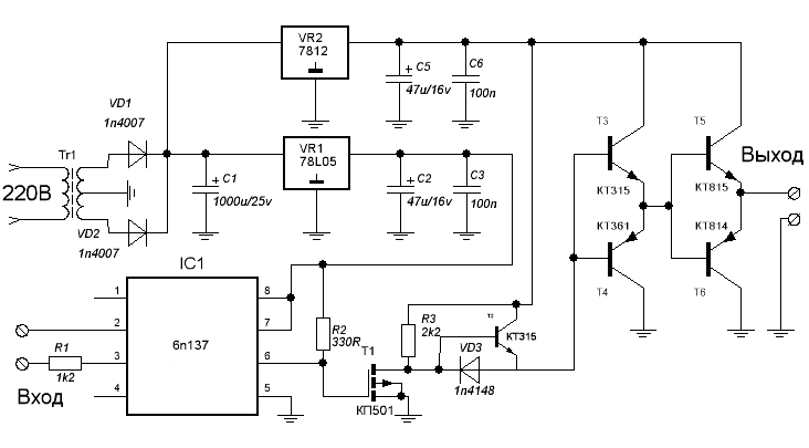
Схема для наглядности, чтобы не искать:
Предварительный повторитель можно убрать. Тебе много тока не нужно, а вот частота нужна повыше. В принципе, можно действительно юзать 12в логику (типа cd40xx), но она, обычно, очень медленная. Если ко входам логики что-то подключено то подтяжек не нужно.
- iEugene0x7CA
- Адепт
- Сообщения: 1571
- Откуда: Киев
Катушка по этой схеме, даже отлаженная, если и будет вообще работать, то с таким диким звоном на затворах, иголках на полумосте, и сквозняках, и в итоге перегреве... Что от взрыва очередной пары ключей тебя будет отделять только лишь благоприятная погода на Сатурне.
В общем, смотри сам, шарящие парни, которые уже прошли через все это, говорят, что хорошей теслы, а возможно вообще работающей, без осциллографа и осознанной подстройки каждого узла ни у кого не получится... А прислушиваться или нет- уже тебе решать.
Что до деталей, всегда все можно заказать по почте.
В общем, смотри сам, шарящие парни, которые уже прошли через все это, говорят, что хорошей теслы, а возможно вообще работающей, без осциллографа и осознанной подстройки каждого узла ни у кого не получится... А прислушиваться или нет- уже тебе решать.
Что до деталей, всегда все можно заказать по почте.
BSVi, ок, попытка-не пытка. Поробуем собрать. А частоту можно понизить тороидом.
iEugene0x7CA, а если обвязку поставить на полумост, норм намотать ГДТ по всем расчетам (первый раз почти от балды мотал). Есть хоть какие-то шансы запустить? Хотя бы в импульсном режиме.
Кстати это моя первая нормальная ССТЦ, до этого не находил схем с доступными деталями. Да и вообще почти не делал ССТЦ, всего 2 качера сетевых, один на биполярном (мини версия, совсем мини), другой на IRFP460 10-12см разряд. И ЛКТ еще была, в CW от сети пушок 5см, лампа не напрягалась.
Купить детали можно, вот только было бы на что.
iEugene0x7CA, а если обвязку поставить на полумост, норм намотать ГДТ по всем расчетам (первый раз почти от балды мотал). Есть хоть какие-то шансы запустить? Хотя бы в импульсном режиме.
Кстати это моя первая нормальная ССТЦ, до этого не находил схем с доступными деталями. Да и вообще почти не делал ССТЦ, всего 2 качера сетевых, один на биполярном (мини версия, совсем мини), другой на IRFP460 10-12см разряд. И ЛКТ еще была, в CW от сети пушок 5см, лампа не напрягалась.
Купить детали можно, вот только было бы на что.
iEugene0x7CA, кстати, можете расшифровать термины?)
1)Звон
2)
3) Сквозняк (думаю это когда оба транзистора открыты и идет бешеный ток)
1)Звон
2)
iEugene0x7CA писал(а): иголках на полумосте
3) Сквозняк (думаю это когда оба транзистора открыты и идет бешеный ток)
1. Думаю, под звоном имеется ввиду ухудшение сигнала при подаче полного питания. Вместо прямоугольников увидишь искаженный сигнал. Вот яркий пример того, как важно правильно намотать гдт.

2. А вот тебе иголки на полумосте, если эта иголка превысит 20 Вольт, то прощай транзистор. Хотя бывает, что выдерживают и больше. Поэтому силовую обязательно обвяжи чем только можно. FAQ на форуме в помощь.

3. А сквозняк ты понял верно.

2. А вот тебе иголки на полумосте, если эта иголка превысит 20 Вольт, то прощай транзистор. Хотя бывает, что выдерживают и больше. Поэтому силовую обязательно обвяжи чем только можно. FAQ на форуме в помощь.

3. А сквозняк ты понял верно.
- iEugene0x7CA
- Адепт
- Сообщения: 1571
- Откуда: Киев
Если обвязать силовуху и годно намотать GDT- заработает, но 4046 все равно лучше выбросить, подключить ОС напрямую, ибо для подстройки сдвига ОС нужен уже не просто осциллограф, а осциллограф двухлучевой! Уверен, что вы, сударь, и не догадываетесь, зачем эта 4046 там нужна. 
Ну, еще можно сдвигом фазы ОС модулировать разряд звуком... Но это так уже, доп. плюшки.
Мне вот просто интересно, где, при отсутствии магазинов, обвязку ты будешь доставать для силовухи... И как мотать GDT без осциллографа

Ну, еще можно сдвигом фазы ОС модулировать разряд звуком... Но это так уже, доп. плюшки.
Мне вот просто интересно, где, при отсутствии магазинов, обвязку ты будешь доставать для силовухи... И как мотать GDT без осциллографа

iEugene0x7CA писал(а): вы, сударь, и не догадываетесь, зачем эта 4046 там нужна.
Если честно, то не очень... Описание к схеме было на англ, а переводчики сами знаете как переводят
Мне вот просто интересно, где, при отсутствии магазинов, обвязку ты будешь доставать для силовухи... И как мотать GDT без осциллографа
Ну это можно найти с небольшим трудом и за дорого в соседнем городе, Тюмени. Там выбор не очень большой, но все же...
Магазин называется "ВЕГА"
Если ОС прицепить напрямую к моей силовой на транзисторах, думаю ничего не выйдет...
- iEugene0x7CA
- Адепт
- Сообщения: 1571
- Откуда: Киев
Ну вот, если не знаешь зачем-не цепляй.
Детали лучше по почте закажи, ибо всякие наши магазины в Зажопинсках цены задирают под 10 порядков.
Заодно и нормальные драйвера достанешь.
Цеплять напрямую ясное дело, что не стоит, цеплять нужно на драйвера, через буффер с гистерезисом.
Короче, кури тему Nikomo, там реально все есть. Единственное, с чем можно помочь тебе, это с постройкой драйверов на рассыпухе, ибо продаются они далеко не везде. Но опять же, если закажешь по почте- получишь нормальные UCC.
Детали лучше по почте закажи, ибо всякие наши магазины в Зажопинсках цены задирают под 10 порядков.
Заодно и нормальные драйвера достанешь.
Цеплять напрямую ясное дело, что не стоит, цеплять нужно на драйвера, через буффер с гистерезисом.
Короче, кури тему Nikomo, там реально все есть. Единственное, с чем можно помочь тебе, это с постройкой драйверов на рассыпухе, ибо продаются они далеко не везде. Но опять же, если закажешь по почте- получишь нормальные UCC.
"получишь нормальные UCC"
Я пытался заказать, но либо нет нужной UCC либо нужно минимальную сумму покупки овер 2-3килорубля. Есть сайт Элитан, там есть УЦЦ но доставка стоит 300р. У меня получилось что я там заказал на сумму меньше чем сумма доставки... А сейчас я заказал в чип-нн, все заказанное на сумму 500р с доставкой, там кольца, феты, ультра быстрые диоды и еще рассыпухи.
Я пытался заказать, но либо нет нужной UCC либо нужно минимальную сумму покупки овер 2-3килорубля. Есть сайт Элитан, там есть УЦЦ но доставка стоит 300р. У меня получилось что я там заказал на сумму меньше чем сумма доставки... А сейчас я заказал в чип-нн, все заказанное на сумму 500р с доставкой, там кольца, феты, ультра быстрые диоды и еще рассыпухи.
Что за магазин? Ссылочку дай. Кстати, у BSVi есть схема хорошего драйвера на деталях, которые можно достать везде. Там хороший импульсный ток, полумост потянет точно. Вот статья: https://bsvi.me/drajver-polevyx-tranzistorov-iz-xlama/. Там и печатка, и схема, и детали указаны.
Dimylko, спасибо, BVSi уже давал ссыль) я видел эту статью.
Элитан http://www.elitan.ru/
Чип-нн http://chip-nn.ru/
Элитан http://www.elitan.ru/
Чип-нн http://chip-nn.ru/
Думаю пока идет по почте моя силовая часть, попробовать все-таки собрать замену UCC ( https://bsvi.me/drajver-polevyx-tranzistorov-iz-xlama/ ) У меня единственная проблема- оптопара, чем и как ее заменить? И непонятно еще что это такое?)) Трансформатор двухполярный?
Сори за качество, не получается загрузить норм фото(
Сори за качество, не получается загрузить норм фото(
Кто сейчас на конференции
Сейчас этот форум просматривают: нет зарегистрированных пользователей и 74 гостя