Нужна помощь в запуске Полумостовой SSTC
- DIY_ENERGY
- Posts: 43
- Joined: 10 Jan 2019, 14:18
- Contact:
Нужна помощь в запуске Полумостовой SSTC
Всем привет! Решил я собрать свою первую полумостовую SSTC.
- Вторичка: на трубе 110мм проводом 0.2мм, высота намотки 20см. частота примерно 200 кГц
- Тор из гофры в 80мм, диаметр тора в 200мм
- Первичка: 8 витков проводом 2.5 квадрата
- Полумост на HGTG20N60A4D
- Драйвер на двух UCC37322 и на микре 74AC14.
- UCC питается от 15В, 74AC14 от 5В.
- GDT 7 витков проводом от витой пары, намотал на советском кольце М2000НМ
- TT 30 витков, намотал на советском кольце М2000НМ
- Заземление вторички на делитель из конденсаторов по 100нф
Попробовал все это дело запустить, подал на силовую 60 вольт через лампочку на 100Вт, поставив вместо 1000мкф по питанию конденсатор на 65 мкф, чтоб не сжечь сразу силовую.
На драйвер подал сигнал с прерывателя в 100Гц с заполнением на 10%. Но на затворах получил ужасную картину! На затворах ужасный сигнал в целых 5 Мгц практически.
Пробовал переворачивать ТТ и менять местами выводы первички, результат тот же. перематывал ГДТ на 9 витков, все тоже самое.
Подскажите куда копать дальше, ничего уже не пойму))
- Вторичка: на трубе 110мм проводом 0.2мм, высота намотки 20см. частота примерно 200 кГц
- Тор из гофры в 80мм, диаметр тора в 200мм
- Первичка: 8 витков проводом 2.5 квадрата
- Полумост на HGTG20N60A4D
- Драйвер на двух UCC37322 и на микре 74AC14.
- UCC питается от 15В, 74AC14 от 5В.
- GDT 7 витков проводом от витой пары, намотал на советском кольце М2000НМ
- TT 30 витков, намотал на советском кольце М2000НМ
- Заземление вторички на делитель из конденсаторов по 100нф
Попробовал все это дело запустить, подал на силовую 60 вольт через лампочку на 100Вт, поставив вместо 1000мкф по питанию конденсатор на 65 мкф, чтоб не сжечь сразу силовую.
На драйвер подал сигнал с прерывателя в 100Гц с заполнением на 10%. Но на затворах получил ужасную картину! На затворах ужасный сигнал в целых 5 Мгц практически.
Пробовал переворачивать ТТ и менять местами выводы первички, результат тот же. перематывал ГДТ на 9 витков, все тоже самое.
Подскажите куда копать дальше, ничего уже не пойму))
Re: Нужна помощь в запуске Полумостовой SSTC
Без резисторов на 1K между 3 и 4 выводами UCC'х пробовали запускать?DIY_ENERGY wrote:Подскажите куда копать
Re: Нужна помощь в запуске Полумостовой SSTC
Первый раз лучше запускать в ЦВ, лучше будет видно косяки.
Я бы сначала убедился что все нормально работает от внешнего генератора, настроенного на частоту вторички.
Еще, судя по осциллограмме, такое ощущение, что не работает один из драйверов. На первичке сигнал нормальный на рабочей частоте?
Я бы сначала убедился что все нормально работает от внешнего генератора, настроенного на частоту вторички.
Еще, судя по осциллограмме, такое ощущение, что не работает один из драйверов. На первичке сигнал нормальный на рабочей частоте?
- DIY_ENERGY
- Posts: 43
- Joined: 10 Jan 2019, 14:18
- Contact:
Re: Нужна помощь в запуске Полумостовой SSTC
Нет не пробовал, а что это даст?MdAD-Q wrote:Без резисторов на 1K между 3 и 4 выводами UCC'х пробовали запускать?DIY_ENERGY wrote:Подскажите куда копать
Re: Нужна помощь в запуске Полумостовой SSTC
По даташиту в UCC линия ENABLE уже подтянута внутри корпуса через 100K резистор к питанию. Подтягивая снаружи резистором эту ножку микры к земле мы получаем делитель. Я бы эти резисторы убралDIY_ENERGY wrote:что это даст?
- DIY_ENERGY
- Posts: 43
- Joined: 10 Jan 2019, 14:18
- Contact:
Re: Нужна помощь в запуске Полумостовой SSTC
Хорошо, попробую убрать резисторы. А после того как я их уберу, не будет ли UCC работать в постоянном режиме? Не сгорит ли? А вот то что така частота огромная, это что?MdAD-Q wrote:По даташиту в UCC линия ENABLE уже подтянута внутри корпуса через 100K резистор к питанию. Подтягивая снаружи резистором эту ножку микры к земле мы получаем делитель. Я бы эти резисторы убралDIY_ENERGY wrote:что это даст?
Пробовал не запитывать силовую, результат тот же.
- DIY_ENERGY
- Posts: 43
- Joined: 10 Jan 2019, 14:18
- Contact:
Re: Нужна помощь в запуске Полумостовой SSTC
Вот сигналы с отключенной силовой на затворах. Что с включенной что нет, результат тот же.
- iEugene0x7CA
- Адепт
- Posts: 1571
- Joined: 20 May 2012, 02:38
- Location: Киев
Re: Нужна помощь в запуске Полумостовой SSTC
Ну, могу сразу сказать, что силовые приборы вроде сварочников, индукционных грелок, трансформаторов Теслы и т.д. нельзя просто собрать по схеме и запустить. 
С очень большой вероятностью они либо не подадут признаков жизни(зачастую со сгоранием половины схемы), или в лучшем случае заработают вот так.
Подобные девайсы(если это не качер) — состоят изнескольких модулей, и их нужно проверять по отдельности перед тем как соединять вместе.
В частности, для того чтобы проверить драйвер — нужно спаять генератор прямоугольника на 200 кГц дабы симулировать обратную связь на входе, а так же сделать эксивалент силовой части —
представляет из себя который два 10 нФ конденсатора(ключи MOSFET и IGBT имеют входную ёмкость, и это легко симулируется простым кондёром).
Пока так понимаю трабла в драйвере, ибо осциллограммы всего 10-100 мВ — на затворах по факту ничего нет кроме шумов.
Проверь обе UCC'шки на беспаечной макетке, а после весь драйвер. Дай знать как там и что.
С очень большой вероятностью они либо не подадут признаков жизни(зачастую со сгоранием половины схемы), или в лучшем случае заработают вот так.
В частности, для того чтобы проверить драйвер — нужно спаять генератор прямоугольника на 200 кГц дабы симулировать обратную связь на входе, а так же сделать эксивалент силовой части —
представляет из себя который два 10 нФ конденсатора(ключи MOSFET и IGBT имеют входную ёмкость, и это легко симулируется простым кондёром).
Пока так понимаю трабла в драйвере, ибо осциллограммы всего 10-100 мВ — на затворах по факту ничего нет кроме шумов.
Проверь обе UCC'шки на беспаечной макетке, а после весь драйвер. Дай знать как там и что.
- DIY_ENERGY
- Posts: 43
- Joined: 10 Jan 2019, 14:18
- Contact:
Re: Нужна помощь в запуске Полумостовой SSTC
В общем сделал генератор на 150 кГц с заполнением 50%, подключил вместо ТТ. На вход UCC подал сигнал в 50 Гц с 20% заполнением.
Силовая при этом не запитана.
Получил вот такую картину. Сигнал немного скачет, поэтому смазывается
При этом заметил что одна UCC заметно греется, больше чем вторая. Ощутимо
Силовая при этом не запитана.
Получил вот такую картину. Сигнал немного скачет, поэтому смазывается
При этом заметил что одна UCC заметно греется, больше чем вторая. Ощутимо
- DIY_ENERGY
- Posts: 43
- Joined: 10 Jan 2019, 14:18
- Contact:
Re: Нужна помощь в запуске Полумостовой SSTC
Заменил UCC которая грелась, теперь вот такой сигнал на затворах с отключенной силовой. Сейчас буду пробовать запускать
Re: Нужна помощь в запуске Полумостовой SSTC
Мало витков гдт, полка импульса кривая.
- DIY_ENERGY
- Posts: 43
- Joined: 10 Jan 2019, 14:18
- Contact:
Re: Нужна помощь в запуске Полумостовой SSTC
В общем провел я эксперименты, заменил уже 2 UCC. сигнал от внешнего генератора появляется на затворах. Но начинаю подстраивать частоту cо вторичкой чтоб словить резонанс и ничего не происходит.
UCC оказались подделкой, нет ENABLE входа. И почему то они умирают, и вместо прямоугольника на затворах появляется искаженный сигнал из за вышедшей из строя одной из UCC. возможно 15 вольт для них многовато.
Может кто знает где в Украине можно купить нормальные UCC37322?
И да, GDT сейчас по 9 витков, стоит ли еще делать больше? Чтоб полка у сигнала была более прямой?
UCC оказались подделкой, нет ENABLE входа. И почему то они умирают, и вместо прямоугольника на затворах появляется искаженный сигнал из за вышедшей из строя одной из UCC. возможно 15 вольт для них многовато.
Может кто знает где в Украине можно купить нормальные UCC37322?
И да, GDT сейчас по 9 витков, стоит ли еще делать больше? Чтоб полка у сигнала была более прямой?
Re: Нужна помощь в запуске Полумостовой SSTC
Когда то покупал тут и тут. В первом дороговато как-то а во втором сейчас только UCC37321 имеются. Но на UCC'шках свет клином не сошелся - есть tc4420, к примеру. ENABLE прикрутить к ней и всё. Где то на форумчике есть в картинках что да какDIY_ENERGY wrote:Может кто знает где в Украине можно купить нормальные UCC37322?
Re: Нужна помощь в запуске Полумостовой SSTC
Если подан прямоугольник от внешнего генератора и сигналы на затворах присутствуют без особых искажений, то микрухи рабочие. А если sstc не стартует от ТТ, то возможно проблема в самом ТТ.
Re: Нужна помощь в запуске Полумостовой SSTC
Про космодром ничего не могу сказать, а Ворону тупо бан, там поддельные UCC. Я в имраде покупал, нормальные.
Я бы феррит GDT заменил на нормальный, например N87, T38. Более доступный P4. Скорость нарастания и спада сигнала на затворе должна быть в районе 100 нс.
Я бы феррит GDT заменил на нормальный, например N87, T38. Более доступный P4. Скорость нарастания и спада сигнала на затворе должна быть в районе 100 нс.
- DIY_ENERGY
- Posts: 43
- Joined: 10 Jan 2019, 14:18
- Contact:
Re: Нужна помощь в запуске Полумостовой SSTC
Так то они работают да, но быстро выходят из строя когда начинаю крутить генератор, или же сами по себе. и у них просто нет ENABLE входа, что однозначно подделка. Так что при подключении ТТ катушка не запустится.MdAD-Q wrote:Если подан прямоугольник от внешнего генератора и сигналы на затворах присутствуют без особых искажений, то микрухи рабочие. А если sstc не стартует от ТТ, то возможно проблема в самом ТТ.
От внешнего генератора пробовал запустить, с отключенным ТТ, вместо него поставил генератор, но микруха вышла из строя и сигнал испортился, на одной UCC нормальный а на второй ужасный, с таким сигналом врятли что то бы запустилось.
- DIY_ENERGY
- Posts: 43
- Joined: 10 Jan 2019, 14:18
- Contact:
Re: Нужна помощь в запуске Полумостовой SSTC
Друзья, перешарил все интернет магазины. все либо врут что оригиналы либо говорят что не знают. Некоторые магазины проверили UCC у себя. В одном магазине хоть и говорят оригинальные, нет сопротивления между 1 и 3 выводом, хотя по даташиту должно быть 100К.
Сегодня решил спросить в самом дорогом магазине на Космодроме, проверили сопротивление на их микросхемах. между 1 и 3 выводом уже есть сопротивление, но не 100К, а всего 5.27К.
То есть к 3 выводу ENABLE что то внутри подтянуто, но что неизвестно. С даташитом не сходится.
Подскажите, 5.27К это нормально для UCC37322P или все же это подделка? 3 вывод хоть как то звонится. по сравнению с микросхемами из других магазинов.
Украина это капец, нет нормальных деталей и ХЗ где их покупать теперь.
Сегодня решил спросить в самом дорогом магазине на Космодроме, проверили сопротивление на их микросхемах. между 1 и 3 выводом уже есть сопротивление, но не 100К, а всего 5.27К.
То есть к 3 выводу ENABLE что то внутри подтянуто, но что неизвестно. С даташитом не сходится.
Подскажите, 5.27К это нормально для UCC37322P или все же это подделка? 3 вывод хоть как то звонится. по сравнению с микросхемами из других магазинов.
Украина это капец, нет нормальных деталей и ХЗ где их покупать теперь.
Re: Нужна помощь в запуске Полумостовой SSTC
Совершенно верно. 100K. Только что лично проверил когда то купленные в Космодроме UCC37322P.DIY_ENERGY wrote:по даташиту должно быть 100К

- DIY_ENERGY
- Posts: 43
- Joined: 10 Jan 2019, 14:18
- Contact:
Re: Нужна помощь в запуске Полумостовой SSTC
Написал сегодня на космодром, а там проверили, у них на микросхемах между ногами 5.7К всего, может партия такая. Сказали проверим на складе и сообщим.MdAD-Q wrote:Совершенно верно. 100K. Только что лично проверил когда то купленные в Космодроме UCC37322P.DIY_ENERGY wrote:по даташиту должно быть 100К
А ты свои не продаешь? нигде найти не могу(
Нашел аналог IXDD609SI в корпусе SO-8, думаю может их купить. В имраде есть, но тоже ХЗ нормальные ли.
Re: Нужна помощь в запуске Полумостовой SSTC
Такое ощущение, что вы через строку читаетеDIY_ENERGY wrote: Украина это капец, нет нормальных деталей и ХЗ где их покупать теперь.
https://imrad.com.ua/ru/ucc37321p
http://catalog.vdmais.ua/product/835388/
https://www.rcscomponents.kiev.ua/produ ... 34159.html - тут логично что первую и вторую позицию лучше пропустить.
- DIY_ENERGY
- Posts: 43
- Joined: 10 Jan 2019, 14:18
- Contact:
Re: Нужна помощь в запуске Полумостовой SSTC
В том и дело что в Имраде нет в наличии, только под заказ, во втором магазине тоже. А в третьем в наличии есть, но компоненты не соответствуют даташиту, нет сопротивления между выводами 1 и 3. А должно быть в районе 100К. Так что вот и интересно, где тогда брать нормальные.super_bum wrote:Такое ощущение, что вы через строку читаетеDIY_ENERGY wrote: Украина это капец, нет нормальных деталей и ХЗ где их покупать теперь.
https://imrad.com.ua/ru/ucc37321p
http://catalog.vdmais.ua/product/835388/
https://www.rcscomponents.kiev.ua/produ ... 34159.html - тут логично что первую и вторую позицию лучше пропустить.
Re: Нужна помощь в запуске Полумостовой SSTC
Я же написал, что первую и вторую позицию лучше пропустить. И в чем проблема купить под заказ?
- DIY_ENERGY
- Posts: 43
- Joined: 10 Jan 2019, 14:18
- Contact:
Re: Нужна помощь в запуске Полумостовой SSTC
Да уже заказал у Евгения прерыватель и микросхемки. Скоро продолжу опыты. Сделаю новую печаткуsuper_bum wrote:Я же написал, что первую и вторую позицию лучше пропустить. И в чем проблема купить под заказ?
- DIY_ENERGY
- Posts: 43
- Joined: 10 Jan 2019, 14:18
- Contact:
Re: Нужна помощь в запуске Полумостовой SSTC
Всем привет. Продолжаю построение своей SSTC.
Переделал GDT и TT, купил колечки Р4, так что проблему с сердечником решил.
- GDT намотал 8 витков проводом от сетевой пары
- TT намотан на кольце Р4, 33 витка
Переделал печатку драйвера, добавил в печатку резистор на 1К последовательно конденсатору на подключение ТТ.
Купил UCC37322 100% оригинал с диджика. Уже все запаял. (Новый драйвер на фото)
Купил у Евгения SimpleInterupter, думаю пригодится.
Такой вопрос, UCC37322 лучше питать напряжением в 12 вольт или 15 вольт? Не хотелось бы их спалить.
Переделал GDT и TT, купил колечки Р4, так что проблему с сердечником решил.
- GDT намотал 8 витков проводом от сетевой пары
- TT намотан на кольце Р4, 33 витка
Переделал печатку драйвера, добавил в печатку резистор на 1К последовательно конденсатору на подключение ТТ.
Купил UCC37322 100% оригинал с диджика. Уже все запаял. (Новый драйвер на фото)
Купил у Евгения SimpleInterupter, думаю пригодится.
Такой вопрос, UCC37322 лучше питать напряжением в 12 вольт или 15 вольт? Не хотелось бы их спалить.
- iEugene0x7CA
- Адепт
- Posts: 1571
- Joined: 20 May 2012, 02:38
- Location: Киев
Re: Нужна помощь в запуске Полумостовой SSTC
UCC'шки у меня вроде работали от 15-ти вольт, через 7815 стабилизатор, но вообще это для них практически предел.
Лучше пока воткнуть 7812 стабилизатор — катуха работать будет.
Обратную связь я бы вообще делал не через токовый трансформатор.
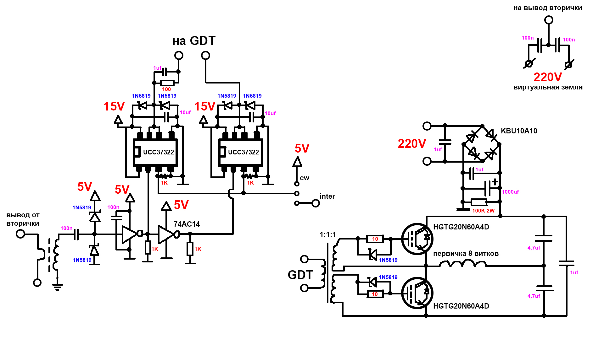
Если установка небольшая — можно низ вторички посадить напрямую на диодную вилку со стабилитроном и получить на выходе прямоугольник. Такое решение применено в ST SSTC:

Но если очень хочется ТТ — 40-ка витков на 1-м кольце должно быть достаточно.
Тот двойной трансформатор предназначался для измерения тока в первичке DR'ок, когда-то давно, вдргой галактике его можно было подключить к SimpleTesla 2 где по умолчанию такого трансформатора не было.
GDT на фотке слишком многовитковый, с таким кольцом лучше всего работают 4 витка — столько же применено в ST SSTC.
Прерывательчик рекомендую потестить, послушать что он играет можно подключив на выходе динамик через 470 Ом резистор.
Лучше пока воткнуть 7812 стабилизатор — катуха работать будет.
Обратную связь я бы вообще делал не через токовый трансформатор.
Если установка небольшая — можно низ вторички посадить напрямую на диодную вилку со стабилитроном и получить на выходе прямоугольник. Такое решение применено в ST SSTC:

Но если очень хочется ТТ — 40-ка витков на 1-м кольце должно быть достаточно.
Тот двойной трансформатор предназначался для измерения тока в первичке DR'ок, когда-то давно, вдргой галактике его можно было подключить к SimpleTesla 2 где по умолчанию такого трансформатора не было.
GDT на фотке слишком многовитковый, с таким кольцом лучше всего работают 4 витка — столько же применено в ST SSTC.
Прерывательчик рекомендую потестить, послушать что он играет можно подключив на выходе динамик через 470 Ом резистор.