Вопрос — Ответ
Re: Вопрос — Ответ
Ага, ну ясно, спасибо...CW меня не интересует от слова совсем
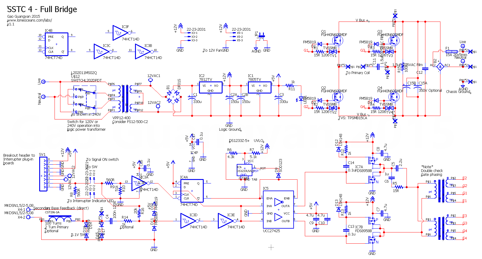
. Может тогда есть смысл сделать OCD , как считаете? Или там без осцила делать нечего? Кстати я создал темку, если что, всегда рад таким общительным гражданам http://tqfp.org/forum/viewtopic.php?f=44&t=2081 Остановился кстати на такой схеме, хочу попробовать
только для начала буду с полу мостом юзать.
Re: Вопрос — Ответ
Не думаю что OCD будет лишнимTERAVOLT wrote:Может тогда есть смысл сделать OCD , как считаете? Или там без осцила делать нечего?
TERAVOLT wrote:Кстати я создал темку, если что, всегда рад таким общительным гражданам http://tqfp.org/forum/viewtopic.php?f=44&t=2081
Вот это правильно!
TERAVOLT wrote:Как думаете какая роль у 74нс74?
Это D-триггер и он тактируется от обратной связи. У него тут важная роль в отключении enable у UCC27425, когда придет команда от прерывателя
Re: Вопрос — Ответ
Ну что же, будем пробовать! Огромное спасибо за помощь.
Re: Вопрос — Ответ
И снова здравствуйте. На этот раз не могу дать ума ocd , а конкретно : на lm311 с 7ноги выходит напряжение около пытающего, при подключении 3 ноги на 2 Вольта просаживается как и должно, но с таймера ничего не выходит... Вопрос нахрена он вообще в этой схеме? На 3 ноге 555 нишиша, светодиод не горит. Схема оцд перерисованна с схемы Стива др сстц 3. 555 у меня в смд и только бу был. Возможно дохлый, хотя и маловероятно. Рабочая ли сама схема, это меня интересует. Спасибо.
Re: Вопрос — Ответ
Пока на инвертирующем входе (3) компаратора LM311 меньше напряжение, чем на не инвертирующем (2), пока и на выходе (7) будет высокий уровень. Когда на входе TRIG (2) NE555 высокий уровень, то на выходе (3) уровень низкий. Ну и наоборот.TERAVOLT wrote:И снова здравствуйте. На этот раз не могу дать ума ocd , а конкретно : на lm311 с 7ноги выходит напряжение около пытающего, при подключении 3 ноги на 2 Вольта просаживается как и должно, но с таймера ничего не выходит... Вопрос нахрена он вообще в этой схеме? На 3 ноге 555 нишиша, светодиод не горит. Схема оцд перерисованна с схемы Стива др сстц 3. sstc + TEMP.JPG 555 у меня в смд и только бу был. Возможно дохлый, хотя и маловероятно. Рабочая ли сама схема, это меня интересует. Спасибо.
Re: Вопрос — Ответ
Странно, а почему бы просто выводы 311 не поменять местами 2и 3 тогда ведь необходимость в таймере отпадает?
Re: Вопрос — Ответ
Как я понимаю, в этой схеме таймер 555 работает как одновибратор, то есть на короткий импульс на входе, он выдает импульс заданной длительности на выходе. В данном случае, длительность выходного импульса ~1 mS (миллисекунда). При том, запускающий импульс на входе должен быть низкого уровня, а выходной импульс 555 будет уже высокого уровня.
Re: Вопрос — Ответ
Добрый день, подскажите кто нибудь что за шайтан. Короче говоря- drsstc, полумост на 60n65, расчеты такие проблема такая: питаю от трансформаторов. При 120в все ровно, при 180 начинают проскакивать искры от внутренней части Тора по поверхности вторички и в первичку, что приводит к мелкому стримеру и смерти ключей. Я постарался изобразить происходящее. Синим обозначены эти самые разряды Заземление нормальное, лампочка между фазой и ним горит. Сама катуха выглядит так заранее спасибо за помощ!
Re: Вопрос — Ответ
Первичка сильно близко ко вторичке.
Re: Вопрос — Ответ
В очередной раз спасибо, буду исправлять!BSVi wrote:Первичка сильно близко ко вторичке.
Re: Вопрос — Ответ
Друзья, снова я за помощью! Собрал драйвер Стива такой отличия от ориг. Схемы
1) полевики заменил на 8958 сборки в so-8
2) ucc27423 заменил на 27425 и исключил один инвертор и нс08 один элемент.
3) диоды везде (кроме выпрямитель питания) 4148.
4) резистор что на 20к заменил на 22к
5) питание ucc от 5в а транзисторов от 15в
В остальном вроде все так же... ВОПРОС ВОТ В ЧЕМ! При подаче питания и сигнала с прерывателя в гдт ничего нет, пока не придет ОС. Естественно она не придет, пока гдт не откроет первый ключь! Установил резистор на 200к от входа прерывателя до входа транса ОС и все завелись! Так вот вопрос правильно ли это? Так ли должна схема работать? Если да, чеж Стив этот резистор не нарисовал не пойму. Спасибо заранее.
1) полевики заменил на 8958 сборки в so-8
2) ucc27423 заменил на 27425 и исключил один инвертор и нс08 один элемент.
3) диоды везде (кроме выпрямитель питания) 4148.
4) резистор что на 20к заменил на 22к
5) питание ucc от 5в а транзисторов от 15в
В остальном вроде все так же... ВОПРОС ВОТ В ЧЕМ! При подаче питания и сигнала с прерывателя в гдт ничего нет, пока не придет ОС. Естественно она не придет, пока гдт не откроет первый ключь! Установил резистор на 200к от входа прерывателя до входа транса ОС и все завелись! Так вот вопрос правильно ли это? Так ли должна схема работать? Если да, чеж Стив этот резистор не нарисовал не пойму. Спасибо заранее.
Re: Вопрос — Ответ
Не нужен там никакой резистор. Схема правильная и рабочая. Даже если сигнал на ОС будет идти, то без прерывателя на выходе драйвера ничего не будет. Такая логика.TERAVOLT wrote:При подаче питания и сигнала с прерывателя в гдт ничего нет, пока не придет ОС. Естественно она не придет, пока гдт не откроет первый ключь! Установил резистор на 200к от входа прерывателя до входа транса ОС и все завелись! Так вот вопрос правильно ли это? Так ли должна схема работать?

Сам факт подачи напряжения на силовую породит колебания в контуре и сигнал пойдет в ОС. Единственное, что эта схема плохо стартует при низких напряжениях на силовой, но так почти с каждой схемой без предварительного пинка. К примеру, в драйвере от bsvi эта проблема решена. Там ПЛИС'ина генерирует несколько (4?) периодов в обратную связь и теселка стартует на низких напряжениях на силовой без проблем.
Re: Вопрос — Ответ
Спасибо, но при 60в ас даже не запускались эта зараза, незнаю, мож косякнул где, но импульсов в гдт не было! При подаче питания сигнал с прерывателя мог идти на гдт(это слышно) а мог не идти. Но при включении силовой всегда не идет. На практике так: включил Интер, драйвер все жужжит гдт. Включаю силовую гдт не жужжит и все. Выключаю силовую. Выключаю драйвер и включаю и светится оцд, при том, что он вообще отключен был даже... Ну и в таком духе шайтан.
Re: Вопрос — Ответ
Всем привет! Подскажите: не доходит до меня, а спросить не у кого, собираю sstc по схеме от уважаемого человека Евгения (спасибо ему большое, но что бы в почте не надоедать ему решил спросить тут), Схема на ucc и 74ac14, полумост на irfp460, прерыватель на 555, вторичка 11.5х19см, 0.2 проводом ОС на ферите , вот вопрос: Как настроить резонанс ? Не доходит, ОС же как я понимаю сама подстраивает частоту? или нет ? Не ругайте за вопрос, понимаю что тут большая часть профи. Я так любитель.
Кстати забыл написать высоковольтную часть питаю от 220>17>17>200(примерно) это допустимо ?
Кстати забыл написать высоковольтную часть питаю от 220>17>17>200(примерно) это допустимо ?
Re: Вопрос — Ответ
Резонанс настраивать не нужно, если всё правильно собрано, то частота сама подстраивается. Не совсем понял, что там с 17... Если имелась ввиду гальваническая развязка через два трансформатора, то конечно да. Напряжение практически любое может быть, лишь не превышать напряжение на транзисторах и не слишком спускать, чтобы сигнал с ОС приходил.
P.S Собирать такую катуху на 460, так себе затея. К ним обязательно диоды нужны. Ибо 460 очень медленные, да и относительно тяжелые.
P.S Собирать такую катуху на 460, так себе затея. К ним обязательно диоды нужны. Ибо 460 очень медленные, да и относительно тяжелые.
Re: Вопрос — Ответ
Спасибо за ответ!korshyn wrote:Резонанс настраивать не нужно, если всё правильно собрано, то частота сама подстраивается. Не совсем понял, что там с 17... Если имелась ввиду гальваническая развязка через два трансформатора, то конечно да. Напряжение практически любое может быть, лишь не превышать напряжение на транзисторах и не слишком спускать, чтобы сигнал с ОС приходил.
P.S Собирать такую катуху на 460, так себе затея. К ним обязательно диоды нужны. Ибо 460 очень медленные, да и относительно тяжелые.
Да - про трансформаторы, не охота на прямую цеплять пока настраиваю.
Диоды есть , обвязка вся есть!
Схема собрана полностью по схеме Евгения ( та которая с Пони нарисована)
И еще одна проблемма нет ослика, но сколько не переделывал катушку всегда с первого раза запускалась! выжимал с этой катушки около 15 см.
Re: Вопрос — Ответ
Всем доброго дня! Подскажите по поводу sstc: Сейчас у меня собрана конструкция (выше описание) Вот вопрос: Везде пишут что из полумоста сделать мост просто типа просто зеркально делать вторую половину полумоста вместо коденсаторов ее воткнуть и всё, это понятно но не понимаю по поводу обвязки, что ставить. где не смотрю на форумах то полумосты выкладывают либо, мост но ДРки - а ДРки они с ММС идут, вот и что то понять не могу как сделать.
Re: Вопрос — Ответ
Для SSTC на мосте, принципиально, как здесь только оставляете свои резисторы и диоды на затворах и шунтирующие транзисторы диоды.
Но ещё, по питанию, плёнку обязательно, лучше 2, вольт на 630-800, ёмкостью мкФ 10, больше лучше и как можно ближе к ножкам транизсторов.. Лучше конденсаторы из серии MKP.
Ну и супрессоры по к стокам-истокам ключей не помешают, вольт на ~420.
Так же лучше сделать 2 олинаковых GDT и подсоединить. Один к верхнему левому и нижнему правому. Другой GDT к оставшейся паре. Помните про фазировку. Ключи должны открываться по перечисленным парам, очерёдно.
Но с ростом числа ключей растёт нагрузка на драйвер, не уверен, что он потянет мост.
Но ещё, по питанию, плёнку обязательно, лучше 2, вольт на 630-800, ёмкостью мкФ 10, больше лучше и как можно ближе к ножкам транизсторов.. Лучше конденсаторы из серии MKP.
Ну и супрессоры по к стокам-истокам ключей не помешают, вольт на ~420.
Так же лучше сделать 2 олинаковых GDT и подсоединить. Один к верхнему левому и нижнему правому. Другой GDT к оставшейся паре. Помните про фазировку. Ключи должны открываться по перечисленным парам, очерёдно.
Но с ростом числа ключей растёт нагрузка на драйвер, не уверен, что он потянет мост.
Re: Вопрос — Ответ
спасибо большое за ответ! буду делать!
Re: Вопрос — Ответ
Добрый вечер.Вопрос Евгению И ДРУГИМ ЗНАТОКАМ, ТАКАЯ ПЛЕНКА ОТ KEMET C4AEQBU4330A11J В ФИЛЬТР НА МОСТ ПОДОЙДЕТ? На форуме мало обсуждался такой вопрос и хотелось бы знать по каким критериям делается выбор и вот эта серия C4A конкретно -например если сравнить с серией R76 то разница dV/dt есть на порядок быстрее у R76, или посоветуйте другие капы,
о китайских деталюхах не хочется и думать .
о китайских деталюхах не хочется и думать .
Re: Вопрос — Ответ
Более чем пойдёт, индуктивность и сопротивление довольно низкие.
Не вижу причины, почему бы и нет...
Может и можно в симуляцию засунуть, но проще думаю экспериментально - нацепил, смотришь на пульсации. Если не критичны, то всё ок.
Может и можно в симуляцию засунуть, но проще думаю экспериментально - нацепил, смотришь на пульсации. Если не критичны, то всё ок.
Re: Вопрос — Ответ
Дай пожалуйста ссылку на этот даташит -мне ни разу не попались мне такие данные,в основном
идут размеры а esr я не видел.
все же
решил отказаться в пользу другой cерии F862 ТО ЖЕ ОТ kemet, хотя нужна серия F861 там в апликэйшин прописано от эми и еще что то
идут размеры а esr я не видел.
все же
решил отказаться в пользу другой cерии F862 ТО ЖЕ ОТ kemet, хотя нужна серия F861 там в апликэйшин прописано от эми и еще что то
Re: Вопрос — Ответ
Всем доброго дня! Подскажите пожалуйста:
(выше есть описание моей конструкции)
Хотел уточнить у меня развязка на 2 трансформаторах, вот тот транс который понижает у него 2 вторички 17-17вольт со средней точкой. хотел узнать можно ли с одной вторички брать питание для слаботочки (драйвера и т.п.), а со второй обмотки брать питание на второй транс повышающий?
Имею ввиду есть ли выбросы или т.п. что может влиять на слаботочную часть конструкции.
(выше есть описание моей конструкции)
Хотел уточнить у меня развязка на 2 трансформаторах, вот тот транс который понижает у него 2 вторички 17-17вольт со средней точкой. хотел узнать можно ли с одной вторички брать питание для слаботочки (драйвера и т.п.), а со второй обмотки брать питание на второй транс повышающий?
Имею ввиду есть ли выбросы или т.п. что может влиять на слаботочную часть конструкции.