SSTC от R2R (в процессе постройки)
На длину разряда влияет резонанс, а на резонанс влияет и ёмкость стримера и вообще всего вокруг.
Погонял катушку от внешнего генератора в CW режиме. Сейчас в силовой IRFP460A с 1.5KE400A.
Уже при 30 VDC питающего возникает ощутимый звон при выключении транзисторов, загаживающий сигнал на затворах. По сигналу ОС видно, что это не вызывает многократных переключений, но может стать проблемой при больших питающих напряжениях.
Что с этим делать? Ставить снабберы?
Уже при 30 VDC питающего возникает ощутимый звон при выключении транзисторов, загаживающий сигнал на затворах. По сигналу ОС видно, что это не вызывает многократных переключений, но может стать проблемой при больших питающих напряжениях.
Что с этим делать? Ставить снабберы?
А это на обоих ключах?
И да, Я что-то не понимаю? Если это косой-мост почему ключи тактируются не синхронно? Или как там работает кусок с исключающим ИЛИ?
И да, Я что-то не понимаю? Если это косой-мост почему ключи тактируются не синхронно? Или как там работает кусок с исключающим ИЛИ?
Последний раз редактировалось Qic 08 янв 2017, 18:51, всего редактировалось 1 раз.
Да, на обоих.
Это уже полумост - ранее в теме я писал про смену топологии.
Qic писал(а):Если это косой-мост почему ключи тактируются не синхронно?
Это уже полумост - ранее в теме я писал про смену топологии.
Извиняюсь, немного невнимательно слежу.
Предлагаю намотать один ГДТ чтобы уводил затворы в минус.
Предлагаю намотать один ГДТ чтобы уводил затворы в минус.
Смонтировал силовую поплотнее - стало лучше. Думаю, можно попробовать задействовать прерыватель и поднять напряжение, а там уже будет видно, принимать ли дополнительные меры.
Нифига себе, миллер аж в минус загоняет затвор.
Ключи продержались до 80 VAC. Все-таки нужны снабберы, а силовую надо поверхностным монтажом собрать.
R2R писал(а):Ключи продержались до 80 VAC. Все-таки нужны снабберы, а силовую надо поверхностным монтажом собрать.
Нехорошо, что ключи горят. Колебания на затворе критические, это надо лечить. Как - практика покажет...
Одно дело если ключи просто выходят из строя из-за превышения тока пропускаемого через них, другое же дело если ключи горят от кривого управления и потери велики.
По мне так не нравится в цепи затвора однонаправленный сапрессор лучше поставить двунаправленные. По хорошему нужен каскад на транзисторах типа FDD8424H которые освободят драйвер UCC от нагрузки, сапрессоры установить типа 22СА , питание каскада + 20...24 в, резистор на 5Ом 0.5 Вт или лучше 1 Вт в затвор. То что на сайте TeslaCoil ru представлена схема - это не факт что она стабильно работает, поэтому на нее полагаться нельзя.
Можно использовать два ГДТ, уменьшить общую индуктивность и емкость (минимизировать колебания).
Конденсатор в первичке ГДТ зашунтировать резистором на 5 - 10Ом 1Вт.
Индуктор (первичка) сделать несколько с завышенным кол-ом витков, что бы нарастание тока не было мгновенным, ток и звон будет несколько меньший нежели чем с парой или тройкой витков, это положительно скажется на ОС. В дальнейшем подобрать так, чтобы и стример подрос но и току не дать вырасти чрезмерно.
Как выглядит осциллограмма на затворе - если вместо индуктора установлена лампочка на 100Вт?
koch писал(а):По мне так не нравится в цепи затвора однонаправленный сапрессор лучше поставить двунаправленные.
Не совсем понимаю, чем двунаправленный супрессор лучше одноноправленного при однополярном сигнале.
koch писал(а):Конденсатор в первичке ГДТ зашунтировать резистором на 5 - 10Ом 1Вт.
А для чего этот резистор?
koch писал(а):Индуктор (первичка) сделать несколько с завышенным кол-ом витков, что бы нарастание тока не было мгновенным
Про первичку я тоже подумал. Больше индуктивность - меньше ВЧ гармоник.
koch писал(а):Как выглядит осциллограмма на затворе - если вместо индуктора установлена лампочка на 100Вт?
Включение с лампочкой принесло неожиданные результаты - на стоке звон меньше (чем с первичкой), а на затворе сигнал такой же.
Поразмыслив, пришел к выводу, что помеха на затворе появляется из-за общего импеданса силового и сигнального тока в виде вывода истока. Провода от платы драйвера припаяны к самым концам выводов транзисторов (банально не могу прогреть ноги транзисторов, к которым уже припаяны конденсаторы и супрессоры). Надо, разумеется, припаиваться к истоку в одной точке, максимально близко к корпусу. Надеюсь, на новой платке для силовой сделать более удачный монтаж (хотя там ключи в D2PAK - придется колхозить с истоками).
Не очень понятно, зачем тут однополярный сигнал. Без двухполярного сигнала дедтайм на GDT не будет работать.
Однополярный сигнал здесь для того, чтобы амплитуда напряжения на затворе верхнего ключа не плавала от 10 В в начале генерации до 5 В в установившемся режиме.
Вот про это я не в курсе.
BSVi писал(а):Без двухполярного сигнала дедтайм на GDT не будет работать.
Вот про это я не в курсе.
Сейчас у тебя затягивается включение только одного транзистора. Соответственно, противоположное переключение сквозит. В классической схеме, дедтайм формируется от части GDT, от части RD цепочками. У тебя сейчас не работает ни одна их схем его формирования, поэтому ключи и сгорели.
Посмотрел тему, на счет одно полярного питания - тема интересная, но имеет немаловажные минусы. Ранее на флайбеке, и тут на форуме обсуждали недостатки однополярного питания, т.к. резонансные контуры в отличии от простых импульсных преобразователей, имеют отличительную особенность, при колебательных процессах особенно когда ток в контуре раскачивается до больших величин - важно чтобы затвор если закрывается, то он должен быть железно закрыт, никакие колебания энергии не должны привести затвор в не до закрытое состояние. Из-за этих моментов народ и использует двуполярное питание и гоняет на +/-24в затвор, хотя в большинстве даташитов пишут что питание базы/затвора +/- 20в, несколько завышенное напряжение дает надежность, когда колебания в контуре могут вызывать отпирание транзистора, и это вполне реальная ситуация, условия звона будут завязаны с затвором и заряд по закону физики будет меняться на базе если на его выводах динамически меняется напряжение с одной полярности на другую (имею ввиду когда относительно стока и истока происходят динамические изменение заряда с появлением звона), но транзистор рассчитан на импульсный режим и синусоидальные колебания ему по идее во вред, отсюда и прибегают к ZCS ZVS режимам.
Но это все я вспоминал для общей картины, так сказать мысли вслух... Касательно косого моста поискал схемы управления.
У меня есть сварочный аппарат 180А с косым мостом, когда чинил его смотрел осциллограммы, они вполне имеют приличный вид, с нагрузкой в качестве лампочки - сигнал идеальный, но частота правда всего 50КГц. Дело в том, что однополярные схемы управления имеют достаточно большой набор компонентов в цепи затвора, которые доводят форму до правильного вида. Поэтому выложу пару схем которые демонстрируют однополярное управление на косых мостах. Возможно чтоб не гадать и не изобретать велосипед лучше использовать проверенное решение.
Но это все я вспоминал для общей картины, так сказать мысли вслух... Касательно косого моста поискал схемы управления.
У меня есть сварочный аппарат 180А с косым мостом, когда чинил его смотрел осциллограммы, они вполне имеют приличный вид, с нагрузкой в качестве лампочки - сигнал идеальный, но частота правда всего 50КГц. Дело в том, что однополярные схемы управления имеют достаточно большой набор компонентов в цепи затвора, которые доводят форму до правильного вида. Поэтому выложу пару схем которые демонстрируют однополярное управление на косых мостах. Возможно чтоб не гадать и не изобретать велосипед лучше использовать проверенное решение.
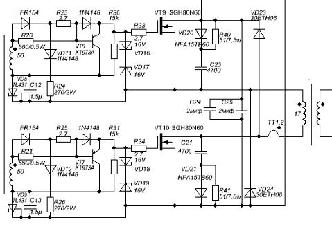
Сделал очередной контроллер
. Добавлены дифференцирующие цепочки, укорачивающие управляющие импульсы и формирующие дед-тайм от 200 до 250 нс в диапазоне частот от 380 до 420 кГц. Сигнал теперь симметричный для обоих ключей, что позволит в будущем управлять нижним транзистором через гдт и даст возможность перейти на двуполярное управление и расшириться до моста.
Из драйвера убраны RD цепочки и супрессоры.
Силовая сделана на плате с максимально плотным монтажом . Ключи STGP19NC60HD, конденсаторы CBB21 1,5 мкФ. Изначально ставил смд керамику X7R 1 мкФ 400 В, но она очень чувствительна к пульсациям тока и может работать только в непосредственной близости к "жирным" электролитам. Супрессоров и снабберов нет.
Первичка увеличена до 4 витков.
Удалось запустить катушку с довольно приличными сигналами на затворах.
Набрался смелости и выкрутил питающее до 350 VDC (питание осуществляется от самопального ККМ, который до 180 VAC работает просто как выпрямитель, а при большем напряжении включается буст, поэтому невозможно с этой точки плавно поднимать поднимать напряжение, чтобы своевременно обнаружить проблемы). На удивление ничего не пробилось и не взорвалось
. Затворный сигнал по-прежнему хорош, драйвер можно не переделывать. Сразу заметно, что ток в первичке упал - удалось получить только 27 см стример (против 21 см при 120 VAC и с одновитковой первичкой в прошлый раз).
Теперь надо придумать, как измерить ток первички, т.к. клемма на конце обмотки не проходит через отверстие трансформатора тока, который я использовал ранее. Да и вообще с новым монтажом силовой крайне проблематично что-то переподключать. По-видимому, надо сделать каскадированный ТТ, у которого первая часть будет на Ш-сердечнике, чтобы можно было юзать его как токовые клещи.
Снял сигнал тока в первичке. При увеличении питающего он почти не растет, но сильно зашумляется иголками.
Из драйвера убраны RD цепочки и супрессоры.
Силовая сделана на плате с максимально плотным монтажом . Ключи STGP19NC60HD, конденсаторы CBB21 1,5 мкФ. Изначально ставил смд керамику X7R 1 мкФ 400 В, но она очень чувствительна к пульсациям тока и может работать только в непосредственной близости к "жирным" электролитам. Супрессоров и снабберов нет.
Удалось запустить катушку с довольно приличными сигналами на затворах.
Набрался смелости и выкрутил питающее до 350 VDC (питание осуществляется от самопального ККМ, который до 180 VAC работает просто как выпрямитель, а при большем напряжении включается буст, поэтому невозможно с этой точки плавно поднимать поднимать напряжение, чтобы своевременно обнаружить проблемы). На удивление ничего не пробилось и не взорвалось
Теперь надо придумать, как измерить ток первички, т.к. клемма на конце обмотки не проходит через отверстие трансформатора тока, который я использовал ранее. Да и вообще с новым монтажом силовой крайне проблематично что-то переподключать. По-видимому, надо сделать каскадированный ТТ, у которого первая часть будет на Ш-сердечнике, чтобы можно было юзать его как токовые клещи.
Снял сигнал тока в первичке. При увеличении питающего он почти не растет, но сильно зашумляется иголками.
Запустил с одним витком первички - ключи вылетели на 140 VAC. Теоретически импеданс обмотки должен был уменьшиться не более, чем в 16 раз, а ток составить не более 64 А, что не сильно превышает пиковый ток по паспорту. Но дело, видимо, в выходе за SOA при переключении. Это ограничение для SSTC, ничего не поделаешь. С 3 витками первички должно работать стабильно. Дальше остается ставить L предиктор, улучшать монтаж соединенителя ККМ и силовой, подгонять дед-тайм. Опционально можно увеличить накачку, чтобы сделать стример пожирнее, благо запас по мощности есть - с 4 витками потребление было 70 Вт, а корректор рассчитан на 400 Вт.
При увеличении питающего он почти не растет, но сильно зашумляется иголками.
Эти иголки, часто свидетельствую о том, что теслу пробивает.
Раньше я думал, что для длинных стримеров в SSTC нужен большой коэффициент связи. Сегодня помоделировал катушечку с разными значениями оного и пришел к диаметрально противоположному выводу. При уменьшении коэффициента с 0,47 до 0,14 ток в первичке увеличился почти в 1,5 раза, а напряжение на вторке почти в 2 раза. Ниже к=0,1 идет спад характеристик, но туда уходить не надо
. Скорость роста обоих параметров, естественно, несколько снизилась, но в масштабах длины импульса прерывателя (1 мс при периоде колебания 2,4 мкс) это почти незаметно. У меня катушка с Q=426 (http://tqfp.org/calculatoria/tesla/?h1= ... oroid_d1=4), а значит потери на затухание будут малы даже при низких коэффициентах связи.
Ну это все размышления. Как оно на практике будет - не знаю.
Ну это все размышления. Как оно на практике будет - не знаю.
Как только появится стример, все поменяется. Добротность упадет до десятки, и будет больше важен ток который вторичка может обеспечивать на нагрузке, чем напряжение холостого хода. Именно поэтому, большая связь лучше для ССТЦ.
А если выбирать между многовитковой первичкой, но большим коэффициентом связи и низкоимпедансной первичкой, но малым коэффициентом связи, что будет предпочтительнее с точки зрения длины стримера и нагрузки на силовую?
Естественно, многовитковая, с большой связью.
Сегодня захотел половить стримеры отверткой и взорвал нижний ключ и соответствующий канал драйвера (который был без трансформаторной развязки), а ККМ перестал бустить. Импеданс резонатора сильно падает, когда стример бьет в незаземленный предмет, а не в воздух. По моим расчетам катушка может работать с тремя витками первички и 30 см стримером в воздух, ток через ключи при этом должен быть 20 А. При 4-х витках получается 15 % запас по току, но даже с ним катушка не допускает издевательств типа установки дополнительного тора или ловли спарков при полном питающем. Я грешил на выход за SOA, но IGBT, по идее, хорошо переносят хардсвитч http://www.power-e.ru/pre_2016_01_07_knbt_SOA.php.
Так или иначе, драйвер надо переделать, сделав нижний канал таким же, как и верхний. Однополярное питание хорошо себя показало, поэтому оставляю его.
От ККМ решил отказаться, т.к. схема на MC34262 работала нестабильно, делать новый сейчас лень, а катушка потребляет всего 100 Вт максимум и гадит в сеть не так сильно.
В поисках метода оптимальной настройки первички наткнулся на книгу Райзера Ю.П. "Физика газового разряда". Там на стр. 324 написано про пробой воздуха при атмосферном давлении и малых межэлектродных расстояниях (менее 5 см). Оказывается, что в этом диапазоне воздушных зазоров напряженность пробоя растет с уменьшение зазора. Получается, есть смысл делать первичку прямо поверх вторки (особенно, если провод в высоковольтной изоляции), а потом двигать ее вверх для достижения лучшего результата.
Так или иначе, драйвер надо переделать, сделав нижний канал таким же, как и верхний. Однополярное питание хорошо себя показало, поэтому оставляю его.
От ККМ решил отказаться, т.к. схема на MC34262 работала нестабильно, делать новый сейчас лень, а катушка потребляет всего 100 Вт максимум и гадит в сеть не так сильно.
В поисках метода оптимальной настройки первички наткнулся на книгу Райзера Ю.П. "Физика газового разряда". Там на стр. 324 написано про пробой воздуха при атмосферном давлении и малых межэлектродных расстояниях (менее 5 см). Оказывается, что в этом диапазоне воздушных зазоров напряженность пробоя растет с уменьшение зазора. Получается, есть смысл делать первичку прямо поверх вторки (особенно, если провод в высоковольтной изоляции), а потом двигать ее вверх для достижения лучшего результата.
На практике первичку поверх вторички легко пробивает.
R2R писал(а): напряженность пробоя растет с уменьшение зазора. Получается, есть смысл делать первичку прямо поверх вторки (особенно, если провод в высоковольтной изоляции), а потом двигать ее вверх для достижения лучшего результата.
Т.е. с уменьшением зазора растет напряженность, все верно, разделите напряжение на расстояние между электродами получите плотность электрического поля на этот участок.
К примеру 1в/1м = 1 , другое дело когда 1в/0,001м = 1000, сразу видно, что с уменьшением расстояния - напряженность растет, и вероятность ионизации того же газа будет выше.
Первичку поверх вторки в воздушной среде делать бессмысленно. Ионизация воздуха будет происходить уже при 1.5КВ, ионы воздуха (газов) с температурой в несколько тысяч градусов будут срываться с внешней стороны вторички и начнут бомбардировать изолятор первички. Это приведет к прогоранию обоих. Если нужен большой коэфициент связи, то тогда среда должна без газа, например масло.
Такие конфигурации с большим коэфициентом связи лучше применять к системе с двумя резонаторами типа магнифера.
Ну что же, раз умудренные опытом форумчане советуют не юзать первичку поверх вторки, пусть будет так.
Ради интереса прикинул потери на переключение транзисторов (для CW):
- разряд выходной емкости - 0,6 Вт;
- обратное восстановление диодов - 6,5 Вт;
- включение - 78,5 Вт;
- выключение - 170 Вт.
Понятно, что лучший режим, который можно обеспечить транзисторам - выключение в нуле тока. В моем контроллере дед-тайм формируется за счет сдвига задних фронтов влево - косяк. Фазовая задержка слегка улучшает положение, но этого мало. Надо сдвигать вправо передний фронт и добиваться мягкого выключения предиктором.
Почитал про катушки Пружины http://flyback.org.ru/viewtopic.php?t=4 ... sc&start=0 и Бури http://flyback.org.ru/viewtopic.php?t=7 ... sc&start=0. По-видимому, секрет длинных стримеров в низкочастотных вторках с большими торами и многоамперных ключах. У меня получается ровно 3 варианта: 1) параллелить имеющиеся ключи; 2) ставить непропорционально большой тор и менять ключи; 3) делать мост. В первом случае будет головная боль с монтажом, второй вариант предполагает ухудшение внешнего вида конструкции (менять красивый spun тороид на здоровенную кривую гофру) и траты на новые ключи. Собственно, выбор очевиден.
Ради интереса прикинул потери на переключение транзисторов (для CW):
- разряд выходной емкости - 0,6 Вт;
- обратное восстановление диодов - 6,5 Вт;
- включение - 78,5 Вт;
- выключение - 170 Вт.
Понятно, что лучший режим, который можно обеспечить транзисторам - выключение в нуле тока. В моем контроллере дед-тайм формируется за счет сдвига задних фронтов влево - косяк. Фазовая задержка слегка улучшает положение, но этого мало. Надо сдвигать вправо передний фронт и добиваться мягкого выключения предиктором.
Почитал про катушки Пружины http://flyback.org.ru/viewtopic.php?t=4 ... sc&start=0 и Бури http://flyback.org.ru/viewtopic.php?t=7 ... sc&start=0. По-видимому, секрет длинных стримеров в низкочастотных вторках с большими торами и многоамперных ключах. У меня получается ровно 3 варианта: 1) параллелить имеющиеся ключи; 2) ставить непропорционально большой тор и менять ключи; 3) делать мост. В первом случае будет головная боль с монтажом, второй вариант предполагает ухудшение внешнего вида конструкции (менять красивый spun тороид на здоровенную кривую гофру) и траты на новые ключи. Собственно, выбор очевиден.
Вернуться в «Трансформаторы Тесла»
Кто сейчас на конференции
Сейчас этот форум просматривают: нет зарегистрированных пользователей и 6 гостей










