
Тесла от Рабиновича.SD inside :) -Постройка
Лёд тронулся,пани присяжные
Собрал макет,пустил первые молнии,ниче не бахнуло. ТТХ: мост IXGN60n60c2d1,частота первичного контура около 230кгц,вторичка тоже около того,ммс 40n 6кв.Настраивал отматывая витки вторички.Теперь катуху надо укоротить,и заняться корпусом.

Зачет, а под электронику корпус планируется?
Это только макет,в окончательном варианте пока тороид,первичка и SD. Силовая будет выполнена на печатной плате заводского изготовления.Корпус,как и первичку,планирую напечатать на 3д принтере,щас пытюсь все уместить в окружность диаметром 330 мм,больше в мою дельту не влазит . Спешить не хочу,уже вдоволь наигрался.Да и без нормального корпуса её толком не испытаешь-соседи сходят с ума,надо в цех везти для испытаний 
В SD думаю прийдётся слегка уменьшить резистор предиктора,сейчас подстроечник выкручен до конца.И также думаю оптовход через диод подключить вместо резистора,что б вместе с диодом термозащиты получился and-gate

В SD думаю прийдётся слегка уменьшить резистор предиктора,сейчас подстроечник выкручен до конца.И также думаю оптовход через диод подключить вместо резистора,что б вместе с диодом термозащиты получился and-gate
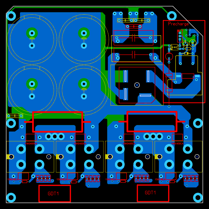
развел плату под силовую,вот решил выложить перед отправкой китайцам-может кто покритикует. Времени осваивать нормальную программу щас нет,срочно надо прокачивать Solidworks,так шо пока развел в Sprit Layout. Транзисторы будут установленны на радиатор 37*69*180cm,если не хватит добавим ещё.
- iEugene0x7CA
- Адепт
- Сообщения: 1571
- Откуда: Киев
Ого, Rabby строит катушечку на SD — я точно многое пропустил. 
Насчет "покритиковать" силовушку — без схемы сказать сложно, но могу точно упомянуть важность толщины меди у платок для таких приложений.
Стандартная толщина для цифровухи — 1 OZ, и хоть на что-нибудь силовое её хватает с очень-очень большим натягом.
К примеру в той же ST3 при долгом пробеге толстые полигоны прогреваются до 120 градусов при 250А токе. Этого хватает впритык, и что-нибудь более мощное, например мост естественно платка уже не вытянет.
В примерчик, что бывает с дорогами при перегреве — давным давно и в другой галактике, еще во времена ST2 было решено опробовать PCB-первичку.
В начале технология была многообещающей — вытравленная на коленке платка с залуженными дорожками отлично работала... Но потом задымелась и вот что.
Демедж-репорт — припой расплавило и он начал капать на ковёр(запускалась низом вверх), после того как он стёк — медь покраснела и отслоилась от текстолита, заодно его немного поджарив. Насквозь.
Еще заметка — стоит добавить вий рядом с падами для ножек конденсаторов. Это затем, что припой плохо перетекает на недоступную сторону под конденсатором, и таковой нередко оказывается подпаянным только с одной стороны. Т.е. всему току приходится течь через медь в переходном отверстии, и если таковое было покоцано например выпайкой и вставкой конденсатора — контакт между сторонами может вообще потеряться, или еще хуже – динамически пропадать при мощных токах, но возвращаться на место когда все остынет.
Такая жесть была на ST3, и в следующей версии платки вии обязательно тоже будут добавлены.

Насчет "покритиковать" силовушку — без схемы сказать сложно, но могу точно упомянуть важность толщины меди у платок для таких приложений.
Стандартная толщина для цифровухи — 1 OZ, и хоть на что-нибудь силовое её хватает с очень-очень большим натягом.
К примеру в той же ST3 при долгом пробеге толстые полигоны прогреваются до 120 градусов при 250А токе. Этого хватает впритык, и что-нибудь более мощное, например мост естественно платка уже не вытянет.
В примерчик, что бывает с дорогами при перегреве — давным давно и в другой галактике, еще во времена ST2 было решено опробовать PCB-первичку.
В начале технология была многообещающей — вытравленная на коленке платка с залуженными дорожками отлично работала... Но потом задымелась и вот что.

Демедж-репорт — припой расплавило и он начал капать на ковёр(запускалась низом вверх), после того как он стёк — медь покраснела и отслоилась от текстолита, заодно его немного поджарив. Насквозь.
Еще заметка — стоит добавить вий рядом с падами для ножек конденсаторов. Это затем, что припой плохо перетекает на недоступную сторону под конденсатором, и таковой нередко оказывается подпаянным только с одной стороны. Т.е. всему току приходится течь через медь в переходном отверстии, и если таковое было покоцано например выпайкой и вставкой конденсатора — контакт между сторонами может вообще потеряться, или еще хуже – динамически пропадать при мощных токах, но возвращаться на место когда все остынет.
Такая жесть была на ST3, и в следующей версии платки вии обязательно тоже будут добавлены.

медь будет 2oz.a вий таки да,стоит добавить,шота забыл совсем 

Собрал новую силовую,радиатор на подходе. Осталось допилить модель корпуса и в печать 

- iEugene0x7CA
- Адепт
- Сообщения: 1571
- Откуда: Киев
А как GDT подключаются?
У меня как раз была дилемма, мол размещать их сразу на силовом модуле или отдельно на проводках.
В первом случае модуль будет ограничен частотой GDT, плюс геммор на каждый мотать готовые и подпаивать, затем проверять правильность всех полярностей.
Но плюс, что такой модуль можно было бы сразу подключать к SD и чуть ли не продавать если кому надо.
В случае же, если GDT будут болтаться снаружи — придется на платке делать миллион крохотных ножевых контактов для выходов GDT и каждый раз подключать... И проверять.
Короче, больше склоняюсь к варианту чтобы GDT были физически на силовом модуле. Крепить думаю боком, при помощи пластикового болта.
Хотя есть и альтернатива — брать покупные сердечники Ш-типа, с пластиком и ножками, мотать уже на них. Будет легко запаиваться и выглядеть как завод.
У меня как раз была дилемма, мол размещать их сразу на силовом модуле или отдельно на проводках.
В первом случае модуль будет ограничен частотой GDT, плюс геммор на каждый мотать готовые и подпаивать, затем проверять правильность всех полярностей.
Но плюс, что такой модуль можно было бы сразу подключать к SD и чуть ли не продавать если кому надо.
В случае же, если GDT будут болтаться снаружи — придется на платке делать миллион крохотных ножевых контактов для выходов GDT и каждый раз подключать... И проверять.

Короче, больше склоняюсь к варианту чтобы GDT были физически на силовом модуле. Крепить думаю боком, при помощи пластикового болта.
Хотя есть и альтернатива — брать покупные сердечники Ш-типа, с пластиком и ножками, мотать уже на них. Будет легко запаиваться и выглядеть как завод.

GDT будет на плате,торчать будут хвосты первичек,под выходы вторичек есть отверстия.Сейчас думаю,как лучше будет их положить или ставить стоя.Для крепления напечатаю пластиковую оправку,ну или просто можно приклеить.Кстати,а шо за марка сердечников применялись в ST2?мне достались от кефирщиков 2 такие платки ,с них и выдрал пару колечек.
А насчёт сердечников на каркасе -запаиваются они то легко,а вот отпаять гемор,проще по одному проводку.
часть корпуса в процессе печати-день третий
А насчёт сердечников на каркасе -запаиваются они то легко,а вот отпаять гемор,проще по одному проводку.
часть корпуса в процессе печати-день третий

- iEugene0x7CA
- Адепт
- Сообщения: 1571
- Откуда: Киев
Rabby писал(а):Кстати,а шо за марка сердечников применялись в ST2?мне достались от кефирщиков 2 такие платки ,с них и выдрал пару колечек.
Если еще актуально — это китайский феррит P4, по крайней мере так он назывался 4 года назад.
Сейчас правда глянул на Али и практически ни одного упоминания, ох уж это непостоянство китайцев.

Тогда целый мешок закупили — колечки были хорошие, уровнем Epcos N87.
Глобально, ферриты тесластроителей, т.е. на частоты 100-500 кГц — это материал MnZn.
Можно гуглить его и с наибольшей вероятностью найдутся подходящие колечки.
Rabby писал(а):развел плату под силовую,вот решил выложить перед отправкой китайцам-может кто покритикует. Времени осваивать нормальную программу щас нет,срочно надо прокачивать Solidworks,так шо пока развел в Sprit Layout. Транзисторы будут установленны на радиатор 37*69*180cm,если не хватит добавим ещё.
plate.GIF
copper_top.png
copper_bottom.png
диодный мост на плате рекомендую в верхний левый угол вместо электролита -уже проверял на собственном опыте -оочень большие помехи и ключи сгорают как фантики.на ключи напряжение и ток должны заходить на конечной сумме всех электролитов-диодный мост в самом конце!!!!!!!!!!!! вылажую модернизацию,где правильно стоит диодный мост. Тесла клаб -переделка с 310 на 620 вольт 3.6 кВт в импульсе 240 А полумост на 60irgps120nd -это рабочий, стабильный,транспортабельный ,но прототип поэтому куча свободных отверстий и корявостей!
проэкт движется черепашьими темпами,сейчас как то так.жду бп-шку и вентилятор на 24 в. После небольшого отпуска вернусь и закончу уже надеюсь.
Savolу-сейчас уже менять что то поздно,да и помех бояться-в ро...теслы не строить

тогда понял-этих ключей хватит на 10 лет без прерывной работы,можно было и на 20н60а4д держат 1.5 кВт без проблем!
в этом то и суть-сделать прототип дубовой катушки,которую можно смело давать ди-джеям,и если че,без лишней пайки поменять транзисторы.Даже 1квт звучит так,что заткнёт любые колонки на несколько килловат
В том и фишка что Тесла отрабатывает самые сочные частоты от 30 до 900 Гц уверенно,дальше 2600 Гц тоже работает но те частоты режут слух и по сути являются искажающими даже в динамическом диапозоне,а в обычной акустике мощность колонки берется суммарная 200 ватт басс+150 мидбасс+100 среднечастотник(как раз Тесла диапозон )+50 вч(простонароде писчалка) итого 500 Ватт поэтому эстрадные калонки мощностью 8 кВт середину выдают в лучшем случае 500-800 ватт.
тут не всё так просто -500 ватт это средняя мощность,а средняя мощность импульса на несколько киловатт тянет,и тут начинает работать эффект глухоты после громкого звука-несмотря на то,что заполнение всего 1-2% ,ухо слышит именно звук во время импулься-а там в пике у моста при осд 300а под 75-80 кватт
- iEugene0x7CA
- Адепт
- Сообщения: 1571
- Откуда: Киев
Блин, корпус очень жирнюче смотрится. 
У меня мозг уже забыл что корпуса могут бытьт не только квадратными с острыми краями.
В принципе, возможно есть смысл реально делать их на 3D-принтере вместо сборки из фанеры — видел технологию, что ABS пластик тает под парами ацетона, фактически самовыравнивая следы печати.
Поверхность становится гладкой, практически неотличимой от injection-molded изделий. Туториалчик с Ютуба:
Из очевидных плюсов технологии — не нужно держать контакт и хорошие отношения с конторами-резчиками.
От них зависит множество факторов — качаство фанеры, качество гравировки, на какой стороне отгравируют(у фанеры есть лицевая и некрасивая задняя сторона), как долго будут тянуть и т.д.
Иногда прямо написать хочется, мол "сделайте хоть раз нормально, а то аж трясет".
В общем буду обдумывать.
Как хоть глобально впечатление от крупных 3D-печатанных корпусов и объектов?

У меня мозг уже забыл что корпуса могут бытьт не только квадратными с острыми краями.

В принципе, возможно есть смысл реально делать их на 3D-принтере вместо сборки из фанеры — видел технологию, что ABS пластик тает под парами ацетона, фактически самовыравнивая следы печати.
Поверхность становится гладкой, практически неотличимой от injection-molded изделий. Туториалчик с Ютуба:
Из очевидных плюсов технологии — не нужно держать контакт и хорошие отношения с конторами-резчиками.
От них зависит множество факторов — качаство фанеры, качество гравировки, на какой стороне отгравируют(у фанеры есть лицевая и некрасивая задняя сторона), как долго будут тянуть и т.д.
Иногда прямо написать хочется, мол "сделайте хоть раз нормально, а то аж трясет".

В общем буду обдумывать.
Как хоть глобально впечатление от крупных 3D-печатанных корпусов и объектов?
из плюсов-если все продумать,после печати остаётся минимум работ,все необходимые крепления и отверстия уже готовы,можно делать сложные формы.щас жду транзисторов-первый пяток-груз 200
.

Вернуться в «Трансформаторы Тесла»
Кто сейчас на конференции
Сейчас этот форум просматривают: нет зарегистрированных пользователей и 63 гостя