Вопрос касаемо силовой части

Обсуждение общих вопросов, связанных с трансформаторами Тесла.
Post Reply
Tetriss
Posts: 143
Joined: 31 Aug 2017, 10:19

Вопрос касаемо силовой части

Post by Tetriss »

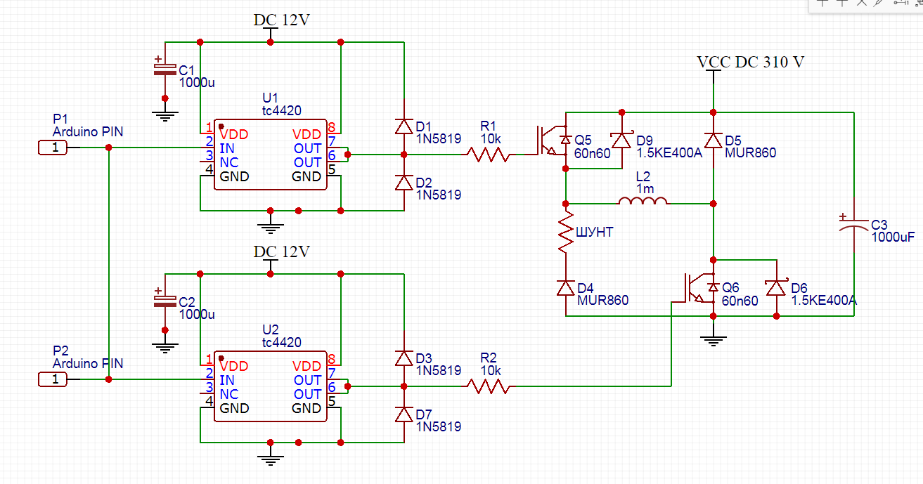
Всем привет, немного не в тему, но больше не знаю где спросить. Сделал вот такую схему для управления мощным соленоидом, интересует вопрос касаемо схематики, правильно ли я сделал и возможно ,что-то следует убрать или изменить. Соленоид будет открываться на доли секунды, диоды обеспечивают возврат энергии в конденсатор, выполнен по схеме "косого моста"
Безымянный.png
Tetriss
Posts: 143
Joined: 31 Aug 2017, 10:19

Re: Вопрос касаемо силовой части

Post by Tetriss »

перед IGBT резистры 10 ом, а не 10КоМ
User avatar
BSVi
Адепт
Posts: 3577
Joined: 15 Mar 2011, 12:32
Location: Киев

Re: Вопрос касаемо силовой части

Post by BSVi »

Рванет. Верхняя часть должна быль гальванически развязанной. Если соленоид не жудко огромный, то проще использвать только нижний транзистор со снаббером.
Tetriss
Posts: 143
Joined: 31 Aug 2017, 10:19

Re: Вопрос касаемо силовой части

Post by Tetriss »

BSVi wrote:Рванет. Верхняя часть должна быль гальванически развязанной. Если соленоид не жудко огромный, то проще использвать только нижний транзистор со снаббером.
Изначально схема была такой
most_P1.JPG
most_P1.JPG (10.7 KiB) Viewed 9779 times
,я решил внести свой вклад и добавил обвязки для IGBT
Цитирую "
Питание катушек планируется по схеме косого полумоста, схема которого показана ниже.
Схема на рисунке работает так: Конденсатор С заряжен до напряжения 450В. Для подачи тока в катушку включаются одновременно транзисторы VT1 и VT2. По цепи +С – VT1 – датчик тока R – катушка – VT2 – -С начинает протекать ток. Для прекращения тока транзисторы закрываются, а энергия, запасенная в индуктивности катушки Lk, через диоды VD1 и VD2 возвращается в конденсатор С. Уже только за счет возврата энергии, теоретически, кпд должен быть выше, чем в обычной тиристорной схеме.
"
webkirov
Posts: 277
Joined: 19 Aug 2011, 19:49
Location: Депрессивный регион

Re: Вопрос касаемо силовой части

Post by webkirov »

Изначально схема была такой
Схема то нормальная, просто чтобы открывался верхний транзистор, его эмиттер должен быть как-то соединен с драйвером. В модернизированной схеме этого нет. Как зарядить затвор верхнего транзистора если нет контакта эмиттера с верхним драйвером? Тут нужен развязывающий трансформатор (он же GDT), либо использовать верхний драйвер с Bootstrap-технологией (IR2106/IR2107, например)
Post Reply