Выбор ширины проводника
Столкнулся с проблемой выбора ширины проводника, нужно по плате FR-4 35мкм пропустить 20А. По калькулятору получилось 12 мм. Это нереально в моих условиях - микросхема ACS712 в корпусе SO8 вообще подозрительно что сможет пропустить 20А. Кто сталкивался с данной микросхемой, это реально? Поможет ли дополнительный слой припоя и как вообще трассировать такие цепи?
Либо толстенный слой припоя, либо припаять на дорожку толстый медный провод (в сварочниках так делают). 200-ваттным паяльником и ортофосфорной кислотой, только быстро, иначе дорожки отслоятся.
На худой конец навесной монтаж. Делал источник с токами 150А на автомобильных мосфетах AUIRF1324WL, тупо подпаял к ножкам мосфетов медные провода Ø2мм. Лак на проводах дымился и почернел, а транзы хоть бы хны, чуть тёплые на ощупь. Из чего их только делают? Слышал, какой-то медно-лантановый сплав (или медно-литиевый) - сопротивление в разы ниже чем у меди.
На худой конец навесной монтаж. Делал источник с токами 150А на автомобильных мосфетах AUIRF1324WL, тупо подпаял к ножкам мосфетов медные провода Ø2мм. Лак на проводах дымился и почернел, а транзы хоть бы хны, чуть тёплые на ощупь. Из чего их только делают? Слышал, какой-то медно-лантановый сплав (или медно-литиевый) - сопротивление в разы ниже чем у меди.
.
Последний раз редактировалось Qic 19 май 2019, 19:33, всего редактировалось 1 раз.
-
pro100alex
- Сообщения: 2
Сами Allegro рекомендуют то-же что и Qic: дублирование проводников, кучу переходных отверстий и толстую медь. Как раз в Layer_Prints это всё и показано
- Вложения
-
- ACS712-Demo-Board-Guide.pdf
- (142.79 КБ) 1154 скачивания
-
- ACS712-85-0322_Layer_Prints.pdf
- (153.67 КБ) 1088 скачиваний
Я делал сварочник, на форуме тоже предупреждали, что слой припоя скорее всего не поможет, напаивал поверх медный провод. Но тут немного другой случай, это не самодельный сварочник, и желательно не напаивать всякие сопли на плату, так как это заводское устройство. Уберу, наверное маску с дорожек, наделаю переходных отверстий и сделаю их максимально широкими. Есть еще сомнения по поводу микросхемки, выдержит ли она, пока на макетке 10 Ампер выдержала, больше пока нагрузить нечем. С алегрой остались плохие воспоминания после их глючного драйвера А4986.
P.S. Блин, в новом даташите на эту микросхему Not for New Design
P.S. Блин, в новом даташите на эту микросхему Not for New Design
.
Последний раз редактировалось Qic 19 май 2019, 19:33, всего редактировалось 1 раз.
А если так попробовать? Впаиваем толстенный провод как обычную деталь (разумеется, как можно ближе к транзистору, или что там у ТС ?
Изгиб тоже как можно меньше, дабы не смущать плату помехами.
Мне кажется, какой бы ни была широкой дорожка и сколько бы переходных отверстий там не было, много ампер она не выдержит. Всё-таки плата это управляющая часть, а не силовая.
Lobzik, какой калькулятор для ширины дорожек использовали?
Изгиб тоже как можно меньше, дабы не смущать плату помехами.
Мне кажется, какой бы ни была широкой дорожка и сколько бы переходных отверстий там не было, много ампер она не выдержит. Всё-таки плата это управляющая часть, а не силовая.
Lobzik, какой калькулятор для ширины дорожек использовали?
.
Последний раз редактировалось Qic 19 май 2019, 19:33, всего редактировалось 2 раза.
Ну... мелкую партию переключалок на атмелках делал, штук 7-8. Вручную, как китаец. Задолбался. Теперь прекрасно понимаю, почему было рабство.
В чём сложность применения толстого провода? Робот его установить не сможет или китайская девочка-сборщица? Для единичного образца так сам бог велел.
В чём сложность применения толстого провода? Робот его установить не сможет или китайская девочка-сборщица? Для единичного образца так сам бог велел.
Делаю как рекомендуют алегровцы, просто возьму корпус побольше и клемники пошире, нагружу несколькими чайниками, посмотрим по нагреву дорожек.
- iEugene0x7CA
- Адепт
- Сообщения: 1571
- Откуда: Киев
Воу. 
Можно просто заказать платку с большей толщиной меди.
Когда-то отписывал на форуме подробности, мол стандартная толщина меди это 1 oz. При этом 2 oz по прежнему позволяют разводить TQFP микросхемы и рассыпуху вплоть до 0603.
Стоит 2 oz всего на 30% дороже стандартной толщины, и это вполне экономичное решение.
Сверху правильной упомянули, что можно сделать 2 линии — сверху и снизу платки, а так же прошить их виями.
По факту, уже эти решения позволят превратить 12 мм дорожку в 3 мм.
Для совсем мощных токов толщина меди может расти выше, вплоть до 6-8 oz.
Но в таком случае придется либо выбирать микросхемы с большим шагом(например тиким какой был у SMD'шной версии ATmega8, кто знает тот понял
), либо управляющую электронику держать на крохотной дочерней плате, которая будет вставляться в основную.
Относительно упомянутого метода с напайкой олова — это метод рабочий, но имеет свои ограничения.
Например, бугор олова высотой в 3 мм обеспечит не боле чем двойную толщину медной дороги. Т.е. это как сделать 2 oz из 1 oz — так потому что у припоя достаточно фиговая проводимость.
Инфа кстати не из воздуха, дело тестил Дейв Джонс.
Второе ограничение, что реально применим этот метод только если платки будут проходить через запайку волной. В промышленном продукте садить человека дабы он tinn'ил линию это не айс.
И третье — при прохождении мощного тока припой может поплавиться и начать капать вниз, и если вся дорога держалась на проводимости припоя, то после этого она потом отслоится, раскалится, и бахнет. Это уже личный опыт.
Короче лучше делать через толщину меди при производстве платок. Через припой, или всякие напаянные сверху шины — можно, но это уже колхоз.
Можно просто заказать платку с большей толщиной меди.
Когда-то отписывал на форуме подробности, мол стандартная толщина меди это 1 oz. При этом 2 oz по прежнему позволяют разводить TQFP микросхемы и рассыпуху вплоть до 0603.
Стоит 2 oz всего на 30% дороже стандартной толщины, и это вполне экономичное решение.
Сверху правильной упомянули, что можно сделать 2 линии — сверху и снизу платки, а так же прошить их виями.
По факту, уже эти решения позволят превратить 12 мм дорожку в 3 мм.
Для совсем мощных токов толщина меди может расти выше, вплоть до 6-8 oz.
Но в таком случае придется либо выбирать микросхемы с большим шагом(например тиким какой был у SMD'шной версии ATmega8, кто знает тот понял
Относительно упомянутого метода с напайкой олова — это метод рабочий, но имеет свои ограничения.
Например, бугор олова высотой в 3 мм обеспечит не боле чем двойную толщину медной дороги. Т.е. это как сделать 2 oz из 1 oz — так потому что у припоя достаточно фиговая проводимость.
Инфа кстати не из воздуха, дело тестил Дейв Джонс.
Второе ограничение, что реально применим этот метод только если платки будут проходить через запайку волной. В промышленном продукте садить человека дабы он tinn'ил линию это не айс.
И третье — при прохождении мощного тока припой может поплавиться и начать капать вниз, и если вся дорога держалась на проводимости припоя, то после этого она потом отслоится, раскалится, и бахнет. Это уже личный опыт.
Короче лучше делать через толщину меди при производстве платок. Через припой, или всякие напаянные сверху шины — можно, но это уже колхоз.
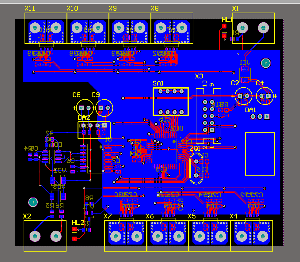
Сделал все прям как описано выше -уже заказал платки толщиной 2 oz, дорожки очень короткие и натыканы виями, немного фигово будут паяться разьемы из за большого теплоотвода, но это мелкосерийное изделие. Маску снимать не стал, дорожек хватит без залудки. Сегодня уже приехали клемники DG129-7.5, судя по их ножкам у меня запас прочности по дорожкам в 2 раза 
- iEugene0x7CA
- Адепт
- Сообщения: 1571
- Откуда: Киев
Зальёшь потом фотку, чего хоть получилось. 
Кто сейчас на конференции
Сейчас этот форум просматривают: нет зарегистрированных пользователей и 3 гостя