Управление нагрузкой c помощью очень слабого сигнала
-
- Сообщения: 42
Всем доброго времени суток и несгораемых схем! Помогите пожалуйста, кто чем может!
Пытаюсь починить на работе здоровенный служебный монитор. Выгорели лампы подсветки - вставил вместо них светодиодную ленту. Потребляемый ток - 1.5 ампера, напряжение 12 вольт.
12 вольт нашел на плате. Нашел также сигнал управления подсветкой on/off, включающий и выключающий подсветку, например, при уходе монитора в ждущий режим или с кнопки на морде.
Пустил светодиодную ленту через mosfet-транзистор IRF7413. Подпаял к затвору управляющую линию. Казалось бы, все отлично. Управляющий сигнал, как только его посылает монитор, должен отпирать транзистор и включать подсветку.
Не тут-то было. Управляющий сигнал очень слабый - около вольта. Транзистор IRF7413 хоть и маленький, но требует 3 вольта для отпирания, и то греется при этом дико. Для нормального открывания нужно 5 вольт. Даже для крохотных smd-транзисторов нужно 3 вольта.
Поставил знаменитый драйвер TC4420 - тоже не фурычит! Порог у него 2.4 вольта. А более чувствительных драйверов не бывает.
Что делать? Неужели придется ставить акустический усилитель? Или какой-нибудь сверхчувствительный компаратор? Как стандартно решается задача управления силовухой с помощью очень слабого сигнала (напр. доли вольта).
Еще. Слышал, для управления мощными mosfet применяют обычные биполярные транзисторы. Они вроде как более чувствительны к низковольтным управляющим сигналам. Встречал схемы, где в первом каскаде - обычный биполярник, и только потом уже полевик.
Всем мир!
Пытаюсь починить на работе здоровенный служебный монитор. Выгорели лампы подсветки - вставил вместо них светодиодную ленту. Потребляемый ток - 1.5 ампера, напряжение 12 вольт.
12 вольт нашел на плате. Нашел также сигнал управления подсветкой on/off, включающий и выключающий подсветку, например, при уходе монитора в ждущий режим или с кнопки на морде.
Пустил светодиодную ленту через mosfet-транзистор IRF7413. Подпаял к затвору управляющую линию. Казалось бы, все отлично. Управляющий сигнал, как только его посылает монитор, должен отпирать транзистор и включать подсветку.
Не тут-то было. Управляющий сигнал очень слабый - около вольта. Транзистор IRF7413 хоть и маленький, но требует 3 вольта для отпирания, и то греется при этом дико. Для нормального открывания нужно 5 вольт. Даже для крохотных smd-транзисторов нужно 3 вольта.
Поставил знаменитый драйвер TC4420 - тоже не фурычит! Порог у него 2.4 вольта. А более чувствительных драйверов не бывает.
Что делать? Неужели придется ставить акустический усилитель? Или какой-нибудь сверхчувствительный компаратор? Как стандартно решается задача управления силовухой с помощью очень слабого сигнала (напр. доли вольта).
Еще. Слышал, для управления мощными mosfet применяют обычные биполярные транзисторы. Они вроде как более чувствительны к низковольтным управляющим сигналам. Встречал схемы, где в первом каскаде - обычный биполярник, и только потом уже полевик.
Всем мир!
Привет. Таки да - втыкай КТ315 или зарубежный аналог с большим Ку.
Дальше дело схемотехники.
А греется потому что еще в линейном режиме находится из-за малого напряжения на затворе.
А 4420 - там внутри вообще-то логика, с нормальными логическими уровнями. Твоей сигнал ей помеха.
Дальше дело схемотехники.
А греется потому что еще в линейном режиме находится из-за малого напряжения на затворе.
А 4420 - там внутри вообще-то логика, с нормальными логическими уровнями. Твоей сигнал ей помеха.
-
- Сообщения: 42
Спасибо большое.
Кажется я понял, почему биполярники до сих пор выпускают. Именно из-за высокой чувствительности и большого Ку.
Раньше везде говорили, что их век окончен. Не тут то было! Там, где мосфет не откроется, биполярнику хоть бы хны.
Кажется я понял, почему биполярники до сих пор выпускают. Именно из-за высокой чувствительности и большого Ку.
Раньше везде говорили, что их век окончен. Не тут то было! Там, где мосфет не откроется, биполярнику хоть бы хны.
Ну я думаю не совсем корректно сравнивать два различных типа устройств. Полевые и биполярные с изолированным затвором в первую очередь ключевые устройства работающие в бистабильных состояниях.
Да, сейчас всюду CMOS логика на полевых транзисторах. Однако не всё цифровое, огромная доля электриники аналоговая, и содержит аналоговые же цепи, состоящие из биполярных транзисторов.
Да, сейчас всюду CMOS логика на полевых транзисторах. Однако не всё цифровое, огромная доля электриники аналоговая, и содержит аналоговые же цепи, состоящие из биполярных транзисторов.
-
- Сообщения: 42
Говорят, на мосфетах уже даже качественную акустику делают, хоть у мосфетов линейная часть более крутая, чем у биполярников. Звук отличный получается.
А сборки Дарлингтона подойдут? Мне кажется, КТ315 или его аналог ВС547 от 1 вольта все-таки не откроются. Или даже операционный усилитель поставить (в режиме бесконечного усиления).
Как думаете, будет такая схема работать:

А сборки Дарлингтона подойдут? Мне кажется, КТ315 или его аналог ВС547 от 1 вольта все-таки не откроются. Или даже операционный усилитель поставить (в режиме бесконечного усиления).
Как думаете, будет такая схема работать:

Последний раз редактировалось bahmedd001 09 апр 2015, 12:52, всего редактировалось 1 раз.
-
- Сообщения: 42
Хочется узнать, как подбирать транзисторы по напряжению открытия. Это надо смотреть график Uбазы-эмиттера от Iколлектора-эмиттера ?
Если при 1 вольте ток большой и приближается к насыщению - значит транзистор должен полностью открыться? Как-то так?
Если при 1 вольте ток большой и приближается к насыщению - значит транзистор должен полностью открыться? Как-то так?
Да лучше дарлингтон КТ97х или какой там. 6В мало. Чтобы он полностью открылся нужно "полностью" зарядить затвор. Стало быть total gate charge - рекомендует нам таблица вольт 15-16.
Раз пошла такая пьянка, я бы поставил что-нибудь с буквой L - тобишь для 5В на затворе. И тем самым делителем делал бы эти 5В. Так будет надежнее.
Раз пошла такая пьянка, я бы поставил что-нибудь с буквой L - тобишь для 5В на затворе. И тем самым делителем делал бы эти 5В. Так будет надежнее.
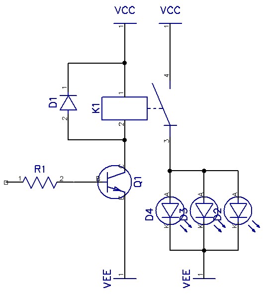
Олдскульная схема с реле работает всегда и везде

Щелк щелк, выгорающие контакты, отсутствие возможности шимить, гаьариты. А может проще лампочку на 100Вт?
Ладно-ладно, не настаиваю 
А по поводу той схемы с делителем 6v/6v, думается мне что на затворе полевика будет не 6 вольт, а чуть меньше чем на базе дарлингтона(то есть 1v), ибо шибко напоминает эмиттерный повторитель.

А по поводу той схемы с делителем 6v/6v, думается мне что на затворе полевика будет не 6 вольт, а чуть меньше чем на базе дарлингтона(то есть 1v), ибо шибко напоминает эмиттерный повторитель.
Естественно - транзисто не идеальный ключ с нулевой проводимостью и падением напряжения. Это стоит учитывать. Но если использовать полевик с логическим затвором, требуется оказаться выше 5В. +/-
Я имею ввиду, что если на эмиттере дарлингтона будет 6 Вольт, а на базе дарлингтона будет 1 Вольт, то ток от базы к эмиттеру просто не потечет, так как чтобы он протекал от базы к эмиттерру должна быть разница потенциалов: на базе потенциал выше, а на эмиттере ниже. А в этой схеме выходит, что на эмиттере потенциал выше, а на базе ниже.
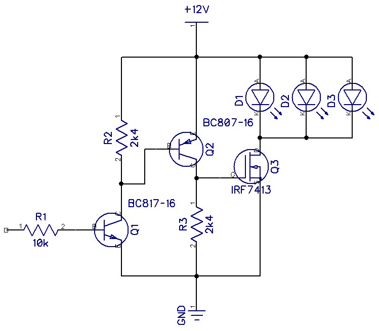
Вот накатал схемку:
Должна работать, но я не проверял, только виртуально просимулировал в своей извилине от фуражки
Должна работать, но я не проверял, только виртуально просимулировал в своей извилине от фуражки

-
- Сообщения: 42
Ну зачем а? Ты напряжение К-Э видел? А З-И ? А они еще и греться будут в линейном то режиме (они и в ключевом сквозят).
Возьми схему схему из придыдущего поста, отличная схема.
А еще лучше поставь уже просто дарлингтон нпн - коллектором в питание, эммитер на затвор и резистором в землю. Всё.
Задача на 20 минут, 15 из которых поиск транзистора и 5 его припаять аккуратно чтобы не кишками наружу.
Возьми схему схему из придыдущего поста, отличная схема.
А еще лучше поставь уже просто дарлингтон нпн - коллектором в питание, эммитер на затвор и резистором в землю. Всё.
Задача на 20 минут, 15 из которых поиск транзистора и 5 его припаять аккуратно чтобы не кишками наружу.
-
- Сообщения: 42
Ого! Прогнал схему из предыдущего поста в Multisim - отлично работает, в отличие от моей! Это же обычный двухкаскадный усилитель!
C NPN на затворе и резисторе к сожалению не получается. Транз не отпирается. На резисторе большое падение напряжения. Больше, чем управляющий сигнал.
Управляющий его не перетягивает. Надо, чтобы управляющий сигнал через базу-эмиттер сразу на землю шел.

C NPN на затворе и резисторе к сожалению не получается. Транз не отпирается. На резисторе большое падение напряжения. Больше, чем управляющий сигнал.
Управляющий его не перетягивает. Надо, чтобы управляющий сигнал через базу-эмиттер сразу на землю шел.

Сколько там говоришь? Чуть больше вольта? А поставь лучше не транзистор а оптопару. Вот как есть сейчас на схеме, только например PC817. Её светодиод работает от 1.2В, самое оно.
-
- Сообщения: 42
А она входной сигнал не инвертирует?
Я, признаться, думал насчет 6N137. У нее порог от 1 до 2 вольт, но она инвертирующая, зараза...
И питание ей нужно 5 вольт. И куча обвеса.
Ну правда это очень крутая опторазвязка. 10МБит/с, для высокочастотных систем передачи информации.
Я, признаться, думал насчет 6N137. У нее порог от 1 до 2 вольт, но она инвертирующая, зараза...
И питание ей нужно 5 вольт. И куча обвеса.
Ну правда это очень крутая опторазвязка. 10МБит/с, для высокочастотных систем передачи информации.
Не не, это ты смотришь оптопару с логическим выходом, а нужная тебе просто ранзисторная дешевая оптопара.
Напряжение есть - транзистор открыть. Тут уже как ты подключишь так она и будет.
PC817 стОит копейки и стоИт в любом комповом БП. Да хоть PC123 , особой роли не играет.
Напряжение есть - транзистор открыть. Тут уже как ты подключишь так она и будет.
PC817 стОит копейки и стоИт в любом комповом БП. Да хоть PC123 , особой роли не играет.
-
- Сообщения: 42
А чем отличается оп с логическим выходом от обычной? Я так понимаю - это обычная оп, только с усилителем, каким-нибудь триггером Шмитта для гистерезиса и защиты от шумов и подавителем дребезга контактов. Как-то так?
Именно так. На ОП с Лог. вых. нужно еще питание подавать. А на транзисторную нет. Представляй это себе как реле с обмоткой на 1.2В.
-
- Сообщения: 42
Бегу покупать детали и пробовать. Отпишусь 
Кстати, интересно. А если входной сигнал будет не 1,2 вольта, а 1,2 нановольта? Например в радиоуправляемых дронах, где движок на несколько десятков ампер включается от радиосигнала с короткой антенны? Тут уж наверное без операционника не обойтись.
Непонятно вот что. Входной каскад операционника делают на биполярных транзисторах. У которых на переходе база-эмиттер падает хотя бы 0,7 вольта - достаточно прилично.
Как же операционник реагирует на нановольты? Он их, по идее, вообще не должен чувствовать.

Кстати, интересно. А если входной сигнал будет не 1,2 вольта, а 1,2 нановольта? Например в радиоуправляемых дронах, где движок на несколько десятков ампер включается от радиосигнала с короткой антенны? Тут уж наверное без операционника не обойтись.
Непонятно вот что. Входной каскад операционника делают на биполярных транзисторах. У которых на переходе база-эмиттер падает хотя бы 0,7 вольта - достаточно прилично.
Как же операционник реагирует на нановольты? Он их, по идее, вообще не должен чувствовать.
Ты думаешь о том чтобы открыть транзистор. В операционнике транзисторы работают уже на середине ВАХ. И будучи заранее настроеными в "ноль" на выходе - почуят изменение согласно их чувствительности, усилят и выпустят на выход.
-
- Сообщения: 42
тьфу, не подумал. Действительно, их же искусственно смещают. Привык к ключевым режимам, что все открывать нараспашку нужно.
Qic, можно последний вопрос. Меня беспокоит параметр "Forward voltage" для светодиода оптопары PC817. От 1.2 вольт минимум до 1.4 вольт максимум. Малейшее отклонение в две десятых вольта - и ОП либо сгорит, либо не откроется. Ставить стабилизаторы управляющего сигнала, наверное, смысла нет. Он и так слабый, а стабилизаторы жрут много. Еще непонятно, какое там внутренне сопротивление и какой взять резистор, для гашения от 1,5 до 1,2 вольта.
Или я накручиваю?
Может все же сделать на биполярниках? Надежнее будет...

Qic, можно последний вопрос. Меня беспокоит параметр "Forward voltage" для светодиода оптопары PC817. От 1.2 вольт минимум до 1.4 вольт максимум. Малейшее отклонение в две десятых вольта - и ОП либо сгорит, либо не откроется. Ставить стабилизаторы управляющего сигнала, наверное, смысла нет. Он и так слабый, а стабилизаторы жрут много. Еще непонятно, какое там внутренне сопротивление и какой взять резистор, для гашения от 1,5 до 1,2 вольта.
Или я накручиваю?
Может все же сделать на биполярниках? Надежнее будет...

А чо по закону Ома никогда резистор светодиоду не считали?
Если четко выход 1.5В, то для 20мА и считай резистор для гашения 0.3В. Выходит 15 Ом. Не сгорит она от напряжения, светодиод - токовый прибор. Там разброс особой роли не играет. Светить будет всеравно исправно.
Если четко выход 1.5В, то для 20мА и считай резистор для гашения 0.3В. Выходит 15 Ом. Не сгорит она от напряжения, светодиод - токовый прибор. Там разброс особой роли не играет. Светить будет всеравно исправно.
Кто сейчас на конференции
Сейчас этот форум просматривают: нет зарегистрированных пользователей и 3 гостя