Всем привет! Пытаюсь сделать сварочный аппарат. Он состоит из силовой и управляющей платы, которые надо включать в правильном порядке (сперва управляющую, потом силовую) + еще некоторые фишки и индикации. Поставил микроконтроллер, который будет все это проделывать.
Надо сделать так, чтобы при включении аппарата в розетку и при заряжании банок выпрямителя до 10 вольт микроконтроллер включился. Типа супервайзер питания на 10 вольт.
Сперва думал, поставлю обычное реле, срабатывающее от 10 вольт. Оно и мк включит, и от сети его отвяжет. Но не нашел таких реле, чтобы и от 10 вольт срабатывали, и потом 300 вольт нормально выдерживали.
10-вольтовые стабилитроны тоже 300 вольт не выдержат.
Триггер Шмитта выдерживающий 300 вольт - хорошая идея, когда появятся микросхемы на каком-нибудь супер-пупер графене.
Чешу репу, может есть готовые схемы для подобных задач?
Включить микроконтроллер, когда напряжение питания станет 10V
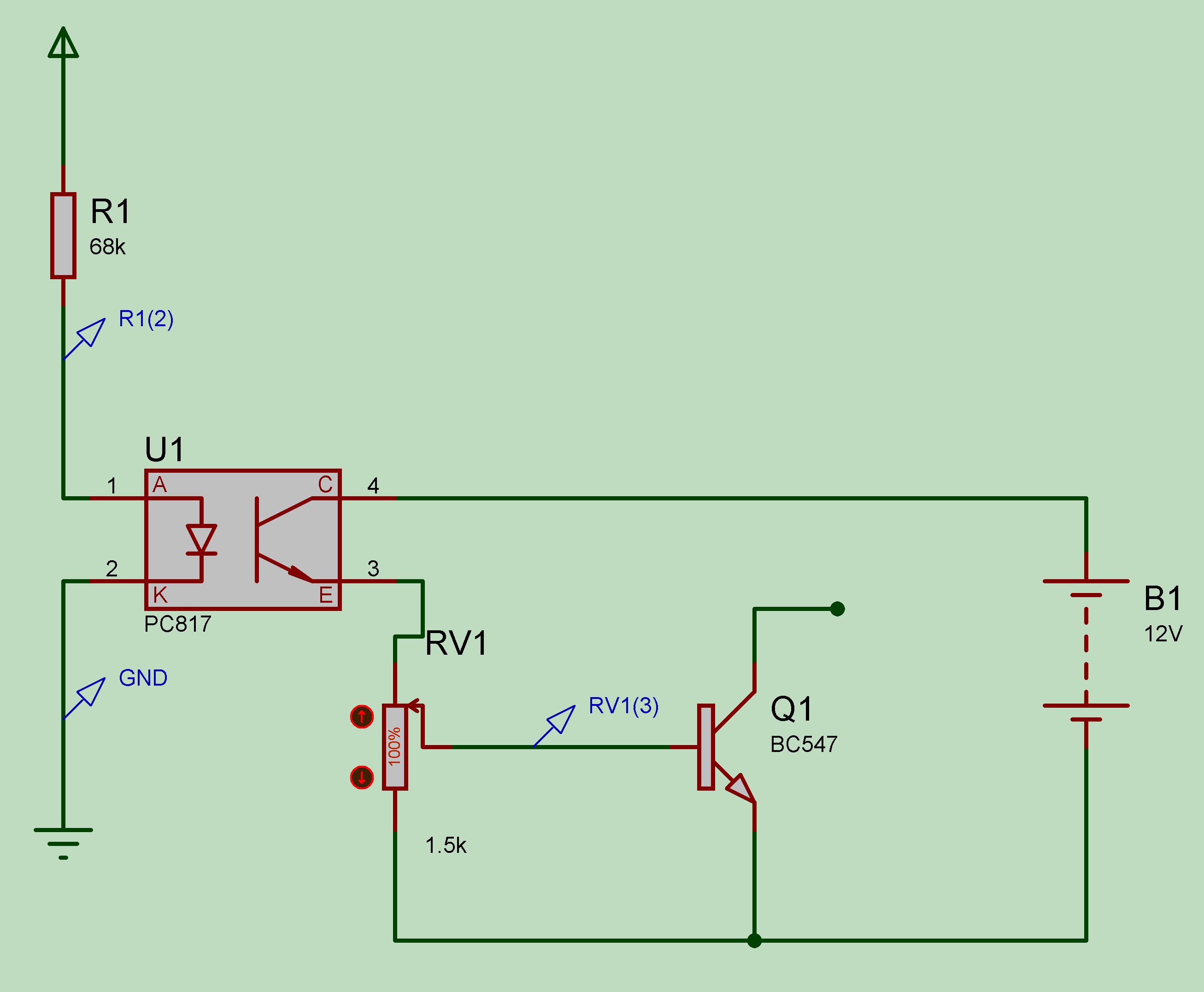
оптопара и tl431 вам в помощь,или стабилитрон на 10в минус напряжение падения на оптопаре
- iEugene0x7CA
- Адепт
- Сообщения: 1571
- Откуда: Киев
Какая-то очень сумбурная система. 
По-правильному силовая часть не должна взрываться пока управляющая электроника не активна. Добавлять всякие супервайзеры — костыль к какой-то другой проблеме.
P.S.
Для общего развития — можно не мерить питание на банках, 220В подать на блок питания низковольтной части, которая активировавшись будет подключать эти 220В к силовой через реле.
В таком случае цифровуха железно будет включаться перед силовухой.

По-правильному силовая часть не должна взрываться пока управляющая электроника не активна. Добавлять всякие супервайзеры — костыль к какой-то другой проблеме.
P.S.
Для общего развития — можно не мерить питание на банках, 220В подать на блок питания низковольтной части, которая активировавшись будет подключать эти 220В к силовой через реле.
В таком случае цифровуха железно будет включаться перед силовухой.

koliakrasnoff писал(а):10-вольтовые стабилитроны тоже 300 вольт не выдержат.
Можно попробовать каскадное включение стабилитронов
Чет вообще ничего не понятно. От чего питается МК? Если есть какой-то вторичный источник питания, который питается от сети, что мешает с помощью АЦП МК при включении щупать его и выполнять программу поле достижения нужного напряжения?
Вернуться в «Силовая электроника»
Кто сейчас на конференции
Сейчас этот форум просматривают: нет зарегистрированных пользователей и 9 гостей