ребят будет ли работать схемка и на сколько стабильно просто решил попробовать себя в Drsstc почитав и посмотрев обсуждение по поводу фазокомпенсатора
решил сделать так
DRSSTC
-
anton_5565
- Posts: 15
- Joined: 26 Sep 2018, 07:14
-
anton_5565
- Posts: 15
- Joined: 26 Sep 2018, 07:14
Re: DRSSTC
просто пробую себя в постройке тесла но чет первый мой опыт был такой се летели Mosfets транзюки потом мне надоело с ней возиться и она была убрана на дальнюю полку вот думаю попробовать в постройки еще раз
- iEugene0x7CA
- Адепт
- Posts: 1571
- Joined: 20 May 2012, 02:38
- Location: Киев
Re: DRSSTC
Это классическая схемка Стива — рабочая. У меня когда-то на стене висела в виде постера чисто по приколу. 
Вот статейка по ней если кому любопытно: https://www.stevehv.4hv.org/DRSSTC3.htm
Штука на самом деле сложная, имеет много элементов которые сильно усложнят первый запуск.
Я бы выбрал из его списка что-то попроще, например вот такое: https://www.stevehv.4hv.org/SSTC5.htm
Летящие ключи это норма — от этого спасёт только настройка сигналов с GDT осциллом и темературная защита на ключах.
Вот статейка по ней если кому любопытно: https://www.stevehv.4hv.org/DRSSTC3.htm
Штука на самом деле сложная, имеет много элементов которые сильно усложнят первый запуск.
Я бы выбрал из его списка что-то попроще, например вот такое: https://www.stevehv.4hv.org/SSTC5.htm
Летящие ключи это норма — от этого спасёт только настройка сигналов с GDT осциллом и темературная защита на ключах.
-
anton_5565
- Posts: 15
- Joined: 26 Sep 2018, 07:14
Re: DRSSTC
да просто я флудить вам в чат не хотел мне кажется что это заезжена тема да уже плату начал разводить думаю к концу недели разведу да посылка придет да начну сборку да настройку
Re: DRSSTC
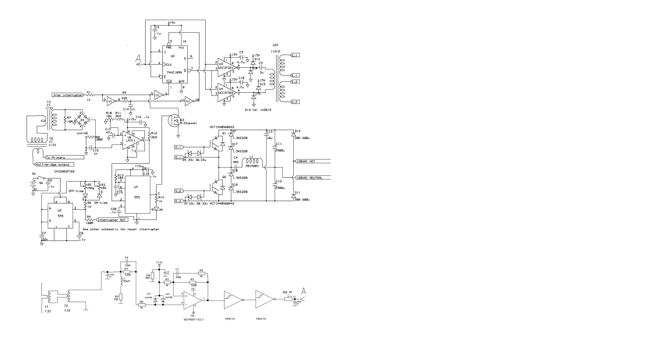
А подскажите, плз, а приблуда из L1/С3/С4/R5/R6/R7 из схемы в топике какую функцию выполняет?
- iEugene0x7CA
- Адепт
- Posts: 1571
- Joined: 20 May 2012, 02:38
- Location: Киев
Re: DRSSTC
По идее то дорисован предиктор — он чуток смещает фазу сигнала обратной связи, что в свою очередь убирает задержки микросхем в схеме, а так же вызванные зарядкой затворов в силовой части.DmS wrote:А подскажите, плз, а приблуда из L1/С3/С4/R5/R6/R7 из схемы в топике какую функцию выполняет?
Предиктор позволяет получить переключение в нуле тока у DR'ки, что суперски увеличивает КПД и гасит выбросы на IGBT'шках. Штука полезная.
Но другой вопрос — стоит ли собирать именно эту схемку. Верхний кусок это рабочая DR'ка, но нижний с предиктором дорисовал уже кто-то в Пейнте.
Начать лучше с самого стандартного предиктора, который просто состоит из резистора и переменного индуктора:
Re: DRSSTC
Ну назначение этой штуки в целом ясно. Вот именно та часть, что до компаратора - ее какая задача?iEugene0x7CA wrote:По идее то дорисован предиктор — он чуток смещает фазу сигнала обратной связи, что в свою очередь убирает задержки микросхем в схеме, а так же вызванные зарядкой затворов в силовой части.DmS wrote:А подскажите, плз, а приблуда из L1/С3/С4/R5/R6/R7 из схемы в топике какую функцию выполняет?
Предиктор позволяет получить переключение в нуле тока у DR'ки, что суперски увеличивает КПД и гасит выбросы на IGBT'шках. Штука полезная.