SSTC полумост на STW20NK50.

Обсуждение общих вопросов, связанных с трансформаторами Тесла.
Post Reply
Roman_90
Posts: 18
Joined: 28 Sep 2017, 22:37

SSTC полумост на STW20NK50.

Post by Roman_90 »

Всех приветствую!
Вот и я решил выложить свою SSTC.
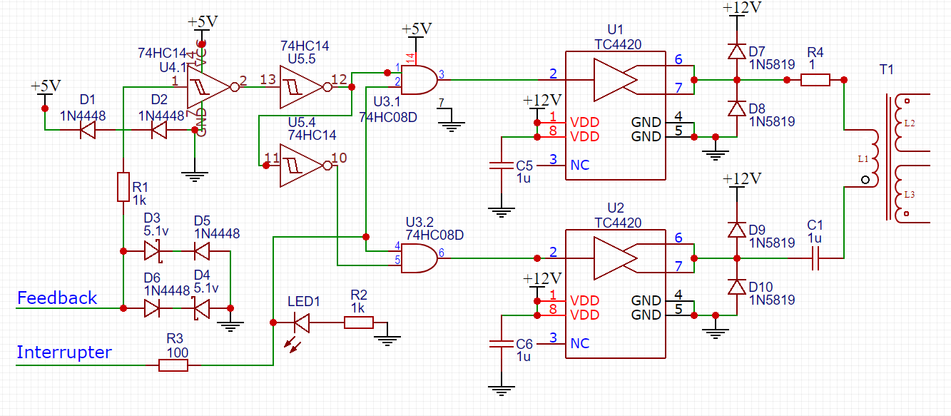
Все началось со сборки драйвера на ucc37321.2 и полумоста на STW20NK50,ну как бы я не поднимал питание ,ближе к сетевому вылетал ключ из ,и сгорал драйвер,не хватало знаний.Одним днем углубился в изучение и наткнулся на драйвер tc4420.И решил собрать драйвер на них,вытащил все старые потроха начал собирать по новой,полумост взял из схем симпл тесла SSTC.Полумост собрал сразу ,а драйвер сначала собирал на макетке а потом уже вытравил и спаял. Прерыватель недоделка на ардуино уно .
Видео работы.

Attachments
tc4420.png
IMG_20181101_202929.jpg
IMG_20181023_154641.jpg
IMG_20181021_203712.jpg
KirillP
Posts: 102
Joined: 18 Mar 2017, 22:08

Re: SSTC полумост на STW20NK50.

Post by KirillP »

Можно по подробнее про прерыватель на ардуинке ?
User avatar
iEugene0x7CA
Адепт
Posts: 1571
Joined: 20 May 2012, 02:38
Location: Киев

Re: SSTC полумост на STW20NK50.

Post by iEugene0x7CA »

KirillP wrote:Можно по подробнее про прерыватель на ардуинке ?
Какой-то очень простенький, одноголосый. Подобные можно найти open-source, тот же Серёгин i1: https://bsvi.me/preryvatel-dlya-drsstc/
Ещё может быть с запрограммированной мелодией, без MIDI. Я когда-то такой юзал — забить короткую мелодию занимало полтора часа. :)
 Уже было на форумчике:
Roman_90 wrote:ну как бы я не поднимал питание ,ближе к сетевому вылетал ключ из ,и сгорал драйвер,
Похоже на тот самый вылет по гармонике, низкочастотные катухи с прямой обратной связью сразу в неё уходят при сетевом питании.
Варианты, как сделать дабы работало — из доступных либо юзать высокочастотную вторку, например на 550 кГц... Либо таки гонять от генератора.
Катухи SSTC на частотах ниже 400 кГц стабильно не работают при прямом фидбеке.

Вот почему драйвер бахает это уже вопрос. У меня UCC'шки загибались в единичных случаях.

P.S. Не думай что мы не заметили шикарной самопальной маски — я так и не дошел до такого левела. :D
Roman_90
Posts: 18
Joined: 28 Sep 2017, 22:37

Re: SSTC полумост на STW20NK50.

Post by Roman_90 »

KirillP wrote:Можно по подробнее про прерыватель на ардуинке ?
Нечего умного,да же прирывателем особо неназовешь,брал миди и конвертировал в скеч,все это не удобно,но проверить хватает.https://extramaster.net/tools/midiToArduino/
Roman_90
Posts: 18
Joined: 28 Sep 2017, 22:37

Re: SSTC полумост на STW20NK50.

Post by Roman_90 »

iEugene0x7CA wrote:
KirillP wrote:Можно по подробнее про прерыватель на ардуинке ?
Какой-то очень простенький, одноголосый. Подобные можно найти open-source, тот же Серёгин i1: https://bsvi.me/preryvatel-dlya-drsstc/
Ещё может быть с запрограммированной мелодией, без MIDI. Я когда-то такой юзал — забить короткую мелодию занимало полтора часа. :)
 Уже было на форумчике:
Roman_90 wrote:ну как бы я не поднимал питание ,ближе к сетевому вылетал ключ из ,и сгорал драйвер,
Похоже на тот самый вылет по гармонике, низкочастотные катухи с прямой обратной связью сразу в неё уходят при сетевом питании.
Варианты, как сделать дабы работало — из доступных либо юзать высокочастотную вторку, например на 550 кГц... Либо таки гонять от генератора.
Катухи SSTC на частотах ниже 400 кГц стабильно не работают при прямом фидбеке.

Вот почему драйвер бахает это уже вопрос. У меня UCC'шки загибались в единичных случаях.

P.S. Не думай что мы не заметили шикарной самопальной маски — я так и не дошел до такого левела. :D
По поводу вылетов ucc, были паленые,заказаны с АлиЭкспресс ,по поводу маски это был мой первая проба,и скорей всего последняя(измазал маской все и вся пока наносил и разглаживал её)а так уже давно понял если доведена до ума)то проще заказать в китае.
Post Reply