Прерыватель для катушки
-
anton_5565
- Posts: 15
- Joined: 26 Sep 2018, 07:14
Прерыватель для катушки
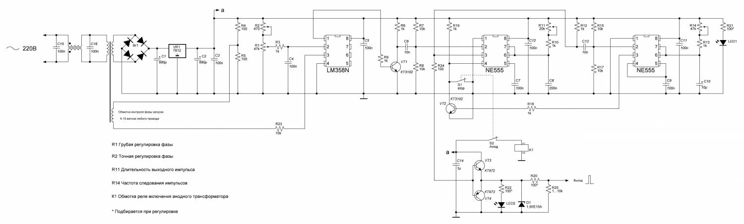
Проверьте пожалуйста прерыватель
-
anton_5565
- Posts: 15
- Joined: 26 Sep 2018, 07:14
- iEugene0x7CA
- Адепт
- Posts: 1571
- Joined: 20 May 2012, 02:38
- Location: Киев
Re: Прерыватель для катушки
Эм, боюсь можно офигеть проверяя правильность этой паутины. 
SprintLayout не предназначался для сложных платок, для подобных уже стоит юзать Altium или хотя бы Eagle.
В них рисуется схемка устройства, и при разводке прога сама следит за правильностью процесса — соединить ножки не так она не даёт, и вообще там миллион полезнейших фич.
Если интересует на будущее — в инете есть куча туторов как юзать сложные PCB layout проги.
Лично я Альтиуму учился по Серёгиным туторам, там целая серия:
P.S. Но предупреждаю, тут реально придётся учиться, гуглить, и спрашивать — моё первое впечатление о проге было вот таким, из-за бесчисленного количества фич. На вышке то Джеки-Чан.
SprintLayout не предназначался для сложных платок, для подобных уже стоит юзать Altium или хотя бы Eagle.
В них рисуется схемка устройства, и при разводке прога сама следит за правильностью процесса — соединить ножки не так она не даёт, и вообще там миллион полезнейших фич.
Если интересует на будущее — в инете есть куча туторов как юзать сложные PCB layout проги.
Лично я Альтиуму учился по Серёгиным туторам, там целая серия:
P.S. Но предупреждаю, тут реально придётся учиться, гуглить, и спрашивать — моё первое впечатление о проге было вот таким, из-за бесчисленного количества фич. На вышке то Джеки-Чан.
-
anton_5565
- Posts: 15
- Joined: 26 Sep 2018, 07:14
Re: Прерыватель для катушки
спасибо за информацию