Вопрос — Ответ
Re: Вопрос — Ответ
Ребята нужна помощь ,есть все детали чтоб собрать драйвер,только вот оптоприемника нету,пока пользуюсь проводным прирывателем,вопрос будет ли работать вход прирыватель на 2 триггерах.заранее благодарю)
Last edited by Roman_90 on 26 Nov 2018, 19:14, edited 1 time in total.
- iEugene0x7CA
- Адепт
- Posts: 1571
- Joined: 20 May 2012, 02:38
- Location: Киев
Re: Вопрос — Ответ
Там всё просто до невозможности.AlexS wrote:Здравствуйте. Очень нужно. Расскажите пожалуйста подробнее.iEugene0x7CA wrote:Нужно разобрать этот MIDI-шнурок и выпаять резистор на выходе, т.е. брать чистый 5В сигнал, а уже оптоголовы подрубать со своим резистором каждую.
Если нужно — могу этот момент рассказать подробнее.
В любом MIDI-USB шнурке можно найти вот такую схему: Это китайская имплементация токовой петли на резисторах. Транзистор работает в ключевом режиме, на него с микроконтроллера идёт 0-5 вольт MIDI сигнал(который нам и нужен).
Концы OUT торчат из шнурка, и по задумке туда должен подключатсья кабель с оптопарой уже на стороне девайса.
Юзается токовая петля для большей помехоустойчивости и проводного расстояния чем если бы просто 5-вольт сигнал шел устройствам по кабелю. Ну, тут вроде всё понятно.
Если нужно подключить только одну голову оптопередатчика — это можно сделать напрямую, повесив её на OUT'ы шнурка. IF-E96E это по сути быстрый светодиод и не отличается от того что был бы в оптопаре.
В теории можно подрубить и две головы последовательно, но это не проверял.
Если же нужно подрубить 3+ головок — это можно сделать выпаяв резисторы по 220 Ом и заменив их коротышами, тогда шнурок будет выдавать чистые 0-5 вольт сигнал, к которому можно повесить хоть батарею оптоголов.
Правда в таком случае стоит быть осторожным, закоротив выходы пинцетом после модификации можно сжечь транзистор и шнурок перестанет работать.
Благо, впаять новый не должно составить проблемы.
Re: Вопрос — Ответ
Спасибо большое вам за ваш ответ. Очень полезный!
Re: Вопрос — Ответ
Подскажите хочу собрать защиту по току на lm311 и прерывать сигнал через логику И,будет ли правильно работать .
- Attachments
-
- 123.png (68.87 KiB) Viewed 714383 times
- iEugene0x7CA
- Адепт
- Posts: 1571
- Joined: 20 May 2012, 02:38
- Location: Киев
Re: Вопрос — Ответ
Как я понял, схемка на компараторе не только сенсит ток, но и дополнительно обеспечивает задержку. Не плохо.Roman_90 wrote:Подскажите хочу собрать защиту по току на lm311 и прерывать сигнал через логику И,будет ли правильно работать .
Выдаёт 1, и когда срабатывает OCD — уходит в 0 пока не зарядится RC цепочка.
Да, кстати подробности было бы не плохо расписать, а то мне пришлось собрать эту схемку в симуляторе.
Вроде должно работать, но если глобально — хорошая система конечно должна иметь синхронизацию на триггере: как с сигналом обратной связи, так и с сигналом прерывания.
Синхронизация с фидбеком нужна дабы выключалась DR'ка в нуле тока, когда силовуха доработала полупериод. Без фичи каждый последний период будет выключаться жестко,
что при высоких частотах прерывания даст лишний прогрев ключам.
Синхронизация с прерывателем нужна для OCD, дабы та опиралась не на задержку, а дожидалась спадающего фронта с прерывателя, стартуя Теслу только на новом импульсе.
Тут уже дело такое, но это решение например спасёт если прерыватель вдруг сломается и выдаст единицу.
P.S. Видел был вопрос о проводном прерывателе, но схемка была удалена.
Тут могу сказать, что оптику юзать не обязательно — оптический кабель в основном нужен как мера предосторожности дабы 100% не спалить например дорогой пианино-синтезатор,
с которого будут играть на Тесле, или компьютер.
Ещё конечно есть фишка, что прерыватель на кабеле может биться током, что пользователю точно не будет приятно.
Так, в качестве бюджетного варианта можно изготовить некий гибрид токовой петли и самодельной высоковольтной оптопары — будет почти как оптика, могу рассказать подробней если интересует.
Re: Вопрос — Ответ
Спасибо за пояснение,хотел упростить драйвер ,теперь подумал надо ставить 2 D-триггера на обратную связь и на прирыватель,за основу возьму схему Стива Верда,и небольшой вопрос оптический приемник даёт инверктный сигнал,и чтоб его перевернуть стоит триггер,а если подключать проводной прирыватель то надо на прямую к логике,вроде правильно думаю,и был очень благодарен узнать про токовую петлю с оптопаройiEugene0x7CA wrote:Как я понял, схемка на компараторе не только сенсит ток, но и дополнительно обеспечивает задержку. Не плохо.Roman_90 wrote:Подскажите хочу собрать защиту по току на lm311 и прерывать сигнал через логику И,будет ли правильно работать .
Выдаёт 1, и когда срабатывает OCD — уходит в 0 пока не зарядится RC цепочка.
Да, кстати подробности было бы не плохо расписать, а то мне пришлось собрать эту схемку в симуляторе.
Вроде должно работать, но если глобально — хорошая система конечно должна иметь синхронизацию на триггере: как с сигналом обратной связи, так и с сигналом прерывания.
Синхронизация с фидбеком нужна дабы выключалась DR'ка в нуле тока, когда силовуха доработала полупериод. Без фичи каждый последний период будет выключаться жестко,
что при высоких частотах прерывания даст лишний прогрев ключам.
Синхронизация с прерывателем нужна для OCD, дабы та опиралась не на задержку, а дожидалась спадающего фронта с прерывателя, стартуя Теслу только на новом импульсе.
Тут уже дело такое, но это решение например спасёт если прерыватель вдруг сломается и выдаст единицу.
P.S. Видел был вопрос о проводном прерывателе, но схемка была удалена.
Тут могу сказать, что оптику юзать не обязательно — оптический кабель в основном нужен как мера предосторожности дабы 100% не спалить например дорогой пианино-синтезатор,
с которого будут играть на Тесле, или компьютер.
Ещё конечно есть фишка, что прерыватель на кабеле может биться током, что пользователю точно не будет приятно.
Так, в качестве бюджетного варианта можно изготовить некий гибрид токовой петли и самодельной высоковольтной оптопары — будет почти как оптика, могу рассказать подробней если интересует.
- Attachments
-
- uGM85wpoCCc.jpg (88.36 KiB) Viewed 714352 times
Re: Вопрос — Ответ
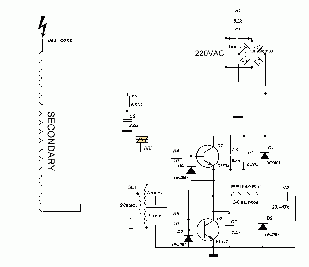
Здравствуйте. Хочу узнать возможность создания "полномостового качера", ну, для начала полумостовый качер.
Вот простейшая схема полумоста:
Такие полумостовые схемы стоят во всех балластах лдс. Я решил потестить эту идею на балласте, на котором стоят 13002s транзы на 1ампер.
GDT : 20 витков между вторичкой и землей и по 5 витков для упр транзисторами(примерно мотал, чтоб 100% завелось).
Саму схему подключал через кондер 2.2мкф, ограничивая им мощность до 10-12вт или меньше, там транзисторы ватт на 6 грелись
И оно работает
Правда, транзы без радиаторов, продолжительное время оно могло работать только через 600нФ кондер.
Стримерок был в около 1см. Через кондер в 5мкф стимерок поднялся до 3 см
, но транзисторы уж очень быстро перегревались, не заснял.
Вот схема:
Результаты:
Щас буду паять схему на кт838 и кт846, все ровно без дела валяются, а радиаторы у них огромные. Надо узнать их предел
Это очень простое решение, не думаю, что я первым до такого додумался. Так почему люди качеры на 1 транзе собирают. А полумостовые и мостовые нет?
Возможно ли построить полномостовой качер на мощных транзисторах?
Вот простейшая схема полумоста:
GDT : 20 витков между вторичкой и землей и по 5 витков для упр транзисторами(примерно мотал, чтоб 100% завелось).
Саму схему подключал через кондер 2.2мкф, ограничивая им мощность до 10-12вт или меньше, там транзисторы ватт на 6 грелись
И оно работает
Правда, транзы без радиаторов, продолжительное время оно могло работать только через 600нФ кондер.
Стримерок был в около 1см. Через кондер в 5мкф стимерок поднялся до 3 см
Вот схема:
Это очень простое решение, не думаю, что я первым до такого додумался. Так почему люди качеры на 1 транзе собирают. А полумостовые и мостовые нет?
Возможно ли построить полномостовой качер на мощных транзисторах?
Re: Вопрос — Ответ
И так, сделал полумостовый качер
, на 5амперных кт838 и кт846, балласт теперь ставил на 15мкф, стример 5-7см, транзисторы греются, но медленно. Это не cw, модуляция сети 100Гц. Жужжит сильно.
Результаты: Ну и схемка, кому интересно:
Транзисторы не пробивает, потому что они высоковольтные?
Можно ли сделать такое на mosfet-ах или igbt, которые на 500-600 вольт? Просто знаю, что супрессор на 400 вольт не спасает.
Детальки схемы из старых теликов и балласта лдс, вообщем из хлама. Если нужно, могу схему нарисовать.
Результаты: Ну и схемка, кому интересно:
Можно ли сделать такое на mosfet-ах или igbt, которые на 500-600 вольт? Просто знаю, что супрессор на 400 вольт не спасает.
Детальки схемы из старых теликов и балласта лдс, вообщем из хлама. Если нужно, могу схему нарисовать.
Re: Вопрос — Ответ
Схемку, а почему бы и не нарисовать если не лениво?Qi-vi-go wrote: Если нужно, могу схему нарисовать.
Мне например интересно и возможно даже нужно (я начинающий тесламан), а вот электронным зубрам
Тут качерообразное не котируются...
- iEugene0x7CA
- Адепт
- Posts: 1571
- Joined: 20 May 2012, 02:38
- Location: Киев
Re: Вопрос — Ответ
Для инвертирования там просто инвертор идёт после оптоприёмника.Roman_90 wrote:небольшой вопрос оптический приемник даёт инверктный сигнал,и чтоб его перевернуть стоит триггер,а если подключать проводной прирыватель то надо на прямую к логике,вроде правильно думаю,
и был очень благодарен узнать про токовую петлю с оптопарой
Насчёт более доступного изолированного кабеля, нежели оптика:
1. Для токовой петли можно заюзать схемку из китайского USB-MIDI шнура, которая висит на пару постов выше.
Токовая петля позволяет передавать сигнал на большие расстояния и ловит меньше наводок чем если пускать просто напряжение по проводу.
2. Одновременно, нужно сделать самопальную оптопару, которая бы держала несколько сотен киловольт — на случай если в катухе что-то пойдёт не так или она шарахнет по проводу прерывателя.
Сделать её проще всего купив стеклянную палочку — они продаются в магазинах лабораторной посуды для перемешивания кислот, часто можно найти и на барахолках любого города.
Схемка примерно такая: Суть — палочка как и оптоволокно успешно проводит свет. Если с одной стороны посветить светодиодом — будет светится и с обратной стороны, думаю тут всё понятно.
Нюансы — не каждый светодиод особенно быстрый, этим обычно страдают современные люминофорные светодиоды(белые/голубые). Нужно найти такой, где будет напрямую виден чистый кристалл.
Цвет — лучше зелёный, т.к. именно он лучше всего проводится болотным стеклом по типу советского оконного(продаваться у нас палочки будут именно из него).
Так же, фототранзистор возможно будет ловить наводки от Теслы, и есть вероятность что ему понадобится экранирование.
Но, нюансы уже нужно будет разбирать строящему систему.
Очень просто, став полумостовым — качер теряет простоту валенка, и тусовкам где качеры собирают уже не интересен.Qi-vi-go wrote:Так почему люди качеры на 1 транзе собирают. А полумостовые и мостовые нет?
Возможно ли построить полномостовой качер на мощных транзисторах?
Вообще, само название "качер" тесластроители не любят, т.к. исходит оно и исторически применялось в тусовках добывателей свободных энергий.
Вот вроде такого: https://sites.google.com/site/atmosfera ... ovin-kacer
Реально все эти конструкции, от однотранзисторного качера и до QCW DRSSTC — это всё Solid State Tesla Coil, т.е. трансформаторы Теслы на полупроводниковых компонентах.
Re: Вопрос — Ответ
Uria wrote:Схемку, а почему бы и не нарисовать если не лениво?
Значит, попытаюсь собрать полныймост.iEugene0x7CA wrote:Реально все эти конструкции, от однотранзисторного качера и до QCW DRSSTC — это всё Solid State Tesla Coil
Re: Вопрос — Ответ
Все этим кончают...Qi-vi-go wrote:Uria wrote: Значит, попытаюсь собрать полныймост.
А мне вот например нравятся "качеры" (ну или может назвать их "однотранзисторными схемами")?
Вот например.... качер, а эффект ну прям чистая QCW. А интересно можно ли например сделать то же но на ОЧЕНЬ БОЛЬШОМ (мощном) транзисторе?
Re: Вопрос — Ответ
Забацал автогенератор на irf 460 с прерывателем на тиристоре.
Диаметр катушки 110 мм. Витков примерно 1000 (не считал). вторичка 3.5 оборота. Стример до 40 см. Транзистор холодный.
Диаметр катушки 110 мм. Витков примерно 1000 (не считал). вторичка 3.5 оборота. Стример до 40 см. Транзистор холодный.
Re: Вопрос — Ответ
Оч впечатляюще, как для качера!
Re: Вопрос — Ответ
Спасибо за похвалу!
Ваша похвала дорогого стоит....
Буду стараться дальше... может и до более сложного дойду потихоньку.
Ваша похвала дорогого стоит....
Буду стараться дальше... может и до более сложного дойду потихоньку.
- iEugene0x7CA
- Адепт
- Posts: 1571
- Joined: 20 May 2012, 02:38
- Location: Киев
Re: Вопрос — Ответ
Так понимаю там прерыватель синхронизируется по нулю напряжения в розетке и стартует на нарастающей — генерируя подобие пилообразного напряжение как в QCW установках.
Такую штуку раньше во всю юзали ламповые тесластроители — вполне рабочая технология.
Но конечно, в розетке моща лимитирована, и для получения большего страимера уже нужно цеплять батарею 4700 uF банок по питанию с бак-конвертером/фазосдвигом.
Такую штуку раньше во всю юзали ламповые тесластроители — вполне рабочая технология.
Но конечно, в розетке моща лимитирована, и для получения большего страимера уже нужно цеплять батарею 4700 uF банок по питанию с бак-конвертером/фазосдвигом.
Re: Вопрос — Ответ
Я тоже примерно так думаю,про прерыватель но ни разу не электронщик увы...iEugene0x7CA wrote:Так понимаю там прерыватель синхронизируется по нулю напряжения в розетке и стартует на нарастающей — генерируя подобие пилообразного напряжение как в QCW установках.
Такую штуку раньше во всю юзали ламповые тесластроители — вполне рабочая технология.
Но конечно, в розетке моща лимитирована, и для получения большего страимера уже нужно цеплять батарею 4700 uF банок по питанию с бак-конвертером/фазосдвигом.
Может потихоньку дойдем до конденсаторов и бак-конвертера....
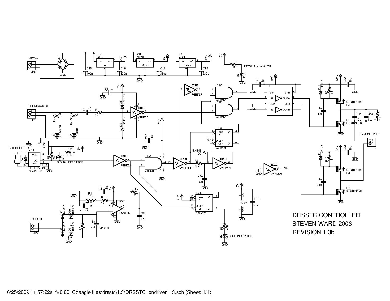
Мостовая схема - включение плеч GDT.
Подскажите, некоторые источники рекомендуют управлять мостом двумя gdt. Причем часть советует подключать один gdt на левый полумост и другой gdt на правый.
Другие же источники советуют наоборот - крестом. У Стива Варда видел в последних версиях 2 gdt. Но не понял какой из этих двух вариантов он использовал. Второй вопрос - много ли даёт раздельное управление плечами моста? Или просто одним драйвером и gdt сложнее раскачать мост?
Другие же источники советуют наоборот - крестом. У Стива Варда видел в последних версиях 2 gdt. Но не понял какой из этих двух вариантов он использовал. Второй вопрос - много ли даёт раздельное управление плечами моста? Или просто одним драйвером и gdt сложнее раскачать мост?
- iEugene0x7CA
- Адепт
- Posts: 1571
- Joined: 20 May 2012, 02:38
- Location: Киев
Re: Мостовая схема - включение плеч GDT.
Буквально вчера у меня спрашивали этот же вопрос.Crazy_Fan wrote:Подскажите, некоторые источники рекомендуют управлять мостом двумя gdt. Причем часть советует подключать один gdt на левый полумост и другой gdt на правый.
Другие же источники советуют наоборот - крестом. У Стива Варда видел в последних версиях 2 gdt. Но не понял какой из этих двух вариантов он использовал. Второй вопрос - много ли даёт раздельное управление плечами моста? Или просто одним драйвером и gdt сложнее раскачать мост?
2 GDT, где каждый управляет половинкой моста используют в фазосдвигающих QCW драйверах, вроде SimpleDriver:
Дабы технология работала — на половинки моста должен приходить разный сигнал, и одним кольцом его никак не передашь.
Это же подключение может юзаться и просто так — при подключении двух GDT меньше путаницы, можно юзать сердечники меньшего сечения, и выжимать больше мощи юзая большее количество драйверов затворов.
Вплоть до юзания 4-х колец, и чтобы каждый управлялся своими дровами со стороны низковольтной части — но это уже только если никак иначе драйв не умощнить.
Подключение крест на крест ничего не даёт, но скорее отнимает – QCW фазосдвиговый драйв уже не возможен, но обычным прямоугольником будет драйвится т.к. обмотки изолированы.
Один GDT с 5-ю обмотками офигенно напряжно подключать, учитывая что на выходе жгут из 8-ми проводов.
Так же, нужен мощный драйвер затворов дабы он раскачивал все 4 плеча через 1 обмотку. Но в остальном – 5-обмоточный GDT тоже работает, я тестил.
Re: Вопрос — Ответ
Ещё вопросик. Собрал драйвер для моста. На выходе стоят пара ap4511gh. Питание выходного каскада драйвера 20 В. Силовая часть - стандартный мост, правда транзисторы стоят irfp460 по 2 штуки (были просто у меня такие). Замерил ток, потребляемый от блока питания в канале 20 В - почти 0.7 А. Это только на один развязывающий трансформатор. Правда в непрерывном режиме. Вместо обратной связи - генератор на входе. На силовую высокое напряжение пока не подключено. Меня величина тока смущает. Многовато. По моим прикидкам должно быть почти раза два меньше. У кого какие данные по потреблению тока драйвером?
Last edited by Crazy_Fan on 11 Feb 2019, 19:31, edited 2 times in total.
Re: Вопрос — Ответ
Без размещения картинок на стороне, как напрямую выложить картинку на форуме?
- iEugene0x7CA
- Адепт
- Posts: 1571
- Joined: 20 May 2012, 02:38
- Location: Киев
Re: Вопрос — Ответ
Заливать картинки просто — они цепляются через менюшку вложений, как и любе другие файлы. 
И, как выглядит в поле создания ответа:
Единственное ограничение — размер, он должен быть не больше 500 кБ.
Так потому, что хостинг сайта с большм количеством данных стоит намного дороже,
а в нынешнем виде, когда это по большей части текст и редкие небольшие картинки — он нас никак не обременет.
Если картинка слишком большая — её размер можно значительно ужать переконвертировав в .jpg и немного обрезав качество в любом редакторе.
Я юзаю старенкий FastStone Image Viewer.
Насчёт тока потребления, а можно взглянут на схемку, и так же — это при CW потреблене или с прерыванием?
И, как выглядит в поле создания ответа:
Единственное ограничение — размер, он должен быть не больше 500 кБ.
Так потому, что хостинг сайта с большм количеством данных стоит намного дороже,
а в нынешнем виде, когда это по большей части текст и редкие небольшие картинки — он нас никак не обременет.
Если картинка слишком большая — её размер можно значительно ужать переконвертировав в .jpg и немного обрезав качество в любом редакторе.
Я юзаю старенкий FastStone Image Viewer.
Насчёт тока потребления, а можно взглянут на схемку, и так же — это при CW потреблене или с прерыванием?
Re: Вопрос — Ответ
Я нашел причину возникновения большого тока! Конечно потребление я указал в непрерывном режиме - измерял форму сигнала. Причина в том, что при коэффициенте трансформации GDT 1:1 супрессоры 1.5ke18ca ограничивают сигнал. При этом греются очень сильно. Снижение питания сильно помогает
.
Придется перемотать gdt.
С формой сигнала не очень хорошо. Даже 10 см провода сечением 0.5 кв.мм от драйвера до платы моста дают видимое искажение сигнала - всплески заметно увеличиваются. Конечно, я блоки на соплях соединил, но всё же.
С картинкой не получается на Андроиде выкладывать, позже разберусь.
Вроде получилось фото. Это на выходе драйвера, где сигнал норм.
Придется перемотать gdt.
С формой сигнала не очень хорошо. Даже 10 см провода сечением 0.5 кв.мм от драйвера до платы моста дают видимое искажение сигнала - всплески заметно увеличиваются. Конечно, я блоки на соплях соединил, но всё же.
С картинкой не получается на Андроиде выкладывать, позже разберусь.
Вроде получилось фото. Это на выходе драйвера, где сигнал норм.
Re: Вопрос — Ответ
Схема почти такая, только вместо ucc27423 у меня стоит ucc2110, включенная как два драйвера нижнего плеча.
И Стив Вард мне кажется загнался с каналами А и В. Проще было делать один канал, а на выходе использовать ucc27425 с прямым и инвертированным каналом...
Pdf не загрузился...
И Стив Вард мне кажется загнался с каналами А и В. Проще было делать один канал, а на выходе использовать ucc27425 с прямым и инвертированным каналом...
Pdf не загрузился...
Last edited by Crazy_Fan on 15 Feb 2019, 15:00, edited 1 time in total.