собрал я качер с синхроинтером синхроинтер работает прерывает все как надо но это чудо выдает стримеры 2 см раньше у меня была собрана точно так же выдавало по 15см по 30 см жирные стримеры а щас точно такая же схема и 2см изменил разводку силовой части и перестало тупо работать схема правильна а сука не работает как надо дорогие форумчане помогите https://vk.com/videos-172373700?z=video ... 2373700_-2 это видео тогда когда нормально все было а щас жопа и вот не могу понять что не так либо синхроинтер не хера не синхроинтер либо я косяк где диодный мост стоит в цепи эмиттора но сука не работает как надо вторую ночь сижу над ней не пойму уже не чего сейчас заного пробывал запустить и что спалил полевик уже 5 она меня уже за....ла уже четвертый час я ломаю голову почему она не работает и вот думаю ткнуть резистор в цепи б-к мож что то и получиться уже все перепробывал весь прерыватель облазел осцилом пришел к выводу работает правильно а почему стример такой гадкий вопрос
на отсутствие знаков препинания и ошибки сорян 3 часа ночи олова капец в попытках понять почему не работает точней работает но не так как надо
думаю фазовращатель повыходу накинуть либо на выход компаратора накинуть вход фазовращателя а потом на транзюк в разрыв первой ноги 358 а выход на транзюк
а это идея надо будет попробывать
эх селня соберу фазовращатель посмотрим что будет еще в планах доделать drsstc но это потом пока детали идут а щас будем издеваться и извращаться думаю фазы не совпадают сети и прерывателе осцил однокональный обводил синус маркиром потом на выход прерывателя и что и не совпадает не хрена вход с выход по фазе разнятся на 100нс это много мне кажется много но не че седня попробуем исправить
это не работает как надо нужна помощь
-
anton_5565
- Posts: 15
- Joined: 26 Sep 2018, 07:14
-
anton_5565
- Posts: 15
- Joined: 26 Sep 2018, 07:14
Re: это не работает как надо нужна помощь
короче поправил я отставание прерывание от синуса зашибись искра появилась но маленькая буду копать в сторону резонанса
- iEugene0x7CA
- Адепт
- Posts: 1571
- Joined: 20 May 2012, 02:38
- Location: Киев
Re: это не работает как надо нужна помощь
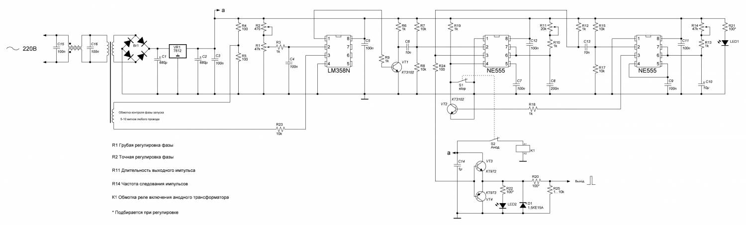
Схема как синхроинтера, так и самого качера если честно пипец стрёмные. 
Тот же синхроинтер я бы на оптроне сделал, тогда можно было бы выбросить железный транс и пол схемы с LM358 — значительно упростив конструкцию.
По-трушному вообще для начала нужно где-то достать осциллограф. Купить в переходе, украсть из НИИ, собрать из старого телевизора — как угодно, но у электронщика он должен быть.
Дополнительно пригодится ЛАТР с отвязывающим трансформатором. Без этих штук что-то ковырять вслепую просто офигеешь.
Тот же синхроинтер я бы на оптроне сделал, тогда можно было бы выбросить железный транс и пол схемы с LM358 — значительно упростив конструкцию.
По-трушному вообще для начала нужно где-то достать осциллограф. Купить в переходе, украсть из НИИ, собрать из старого телевизора — как угодно, но у электронщика он должен быть.
Дополнительно пригодится ЛАТР с отвязывающим трансформатором. Без этих штук что-то ковырять вслепую просто офигеешь.
-
anton_5565
- Posts: 15
- Joined: 26 Sep 2018, 07:14
Re: это не работает как надо нужна помощь
так осциллограф есть вот им я и настраивал это вот чудо техники все нормас попал все точно но что то все ровно не так с резонансом думал то же упростить но я не люблю когда мало деталей это не интересно у меня куда веселей когда куча деталей и не чего не пашет вот это весело да и приобретение навыков при разборе почему не работает это громадный плюс
-
anton_5565
- Posts: 15
- Joined: 26 Sep 2018, 07:14
Re: это не работает как надо нужна помощь
если надоест буду его использовать как прерываетль в drsstc что добру пропадать трансформатор имеет выход 12в 3в и 15 в для питание второстепенных цепей