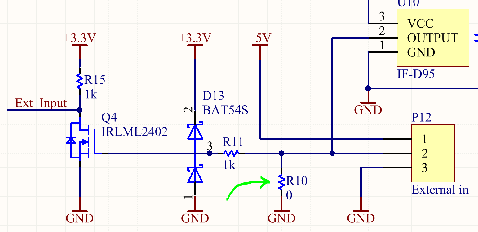
Здравствуйте у меня вопрос для чего служит разем на плате?
Частично разобрался. Один контакт это обратная связь. А на второй что? По схеме земля. Вопрос земля там уже есть или её туда надо подключить?
SimpleTesla SSTC
- iEugene0x7CA
- Адепт
- Сообщения: 1571
- Откуда: Киев
Ух, не заходил на форумчик с прошлого года. 
Надеюсь все хорошо отгуляли новый виток по гелиоцентрической орбите — я оттусил в селе под Киевом, была возможность поразводить новую платку SSTC.
Основным изменением в ST SSTC v1.1 будет наличие джамперов настроек для анализатора FBA — их будет аж 7 штук:
* 4 бита выбора частоты, 16 пресетов;
* 2 бита для выбора между 4-мя режимами работы при обнаружении ошибки: деление гармоники, запуск генератора, остановка прерывания, и пропуск ошибки;
* 1 бит для запуска дебаг-режима при котором ПЛИС генерирует обратную связь сама.
В дополнению к этому будет целый вагон небольших исправлений, список которых будет предоставлен позже вместе с подробными скриншотиками как подровняю плату и допилю шелкографию.
Конечной целью является сделать платку ST SSTC универсальной, как например ST3 — и чтобы она стала доступна народу для самостоятельной постройки катух по технологии SSTC.
Не доделать эту штуку просто не получится, т.к. платки ST SSTC v1.0 уже закончились, а две последние скоро уедут в готовых SS'ках.
С разъёмом просто — в самом начале мы не шарили что можно добывать обратную связь напрямую с низа вторки и в SSTC планировалось ставить токовый трансформатор, ножка земли была как раз для него.
В следующих версиях платы её не убирали чисто на всякий случай. При постройке SS'ки достаточно подключить нижний конец вторки на пин обратной связи.
Земля же подключается вместе с разъёмом питания, 3-й ножевой контакт Earth.

Надеюсь все хорошо отгуляли новый виток по гелиоцентрической орбите — я оттусил в селе под Киевом, была возможность поразводить новую платку SSTC.

Основным изменением в ST SSTC v1.1 будет наличие джамперов настроек для анализатора FBA — их будет аж 7 штук:
* 4 бита выбора частоты, 16 пресетов;
* 2 бита для выбора между 4-мя режимами работы при обнаружении ошибки: деление гармоники, запуск генератора, остановка прерывания, и пропуск ошибки;
* 1 бит для запуска дебаг-режима при котором ПЛИС генерирует обратную связь сама.
В дополнению к этому будет целый вагон небольших исправлений, список которых будет предоставлен позже вместе с подробными скриншотиками как подровняю плату и допилю шелкографию.
Конечной целью является сделать платку ST SSTC универсальной, как например ST3 — и чтобы она стала доступна народу для самостоятельной постройки катух по технологии SSTC.

Не доделать эту штуку просто не получится, т.к. платки ST SSTC v1.0 уже закончились, а две последние скоро уедут в готовых SS'ках.

AlexS писал(а):Один контакт это обратная связь. А на второй что? По схеме земля. Вопрос земля там уже есть или её туда надо подключить?
С разъёмом просто — в самом начале мы не шарили что можно добывать обратную связь напрямую с низа вторки и в SSTC планировалось ставить токовый трансформатор, ножка земли была как раз для него.
В следующих версиях платы её не убирали чисто на всякий случай. При постройке SS'ки достаточно подключить нижний конец вторки на пин обратной связи.
Земля же подключается вместе с разъёмом питания, 3-й ножевой контакт Earth.
С Новым Годом уважаемые форумчане!
Хочется поблагодарить создателей симпл тесла за проделанную ими работу. И выразить им огромную благодарность за те эмоции которые доставляют людяи сделанные вами устройсива.
Удачи и успехов в новом году!
Сегодня проводил испытания присланной мне платы от SSTC все работает на 5+
Ради интереса решил сравнить в работе с DRкой. Звук на дрке более высокочастотный нет выраженных низких частот, при воспроизведении баса дрку можно сравнить со средне частоным динамиком(не бум бум а пум пум) виной тому низкое количество энергии в разряде(зато низкое энерго потребление). А вот качество проигрывания высоких нот лучше чем у сски звук более чёткий нет посторонних звуков во время звучания ноты(мне кажется что сска воспроизводит часть звука от несущей частоты). Проигрование низких частот на сске можно сравнить с динамиком мидбас четкие ввыраженные низкие частоты из-за большого количества энергии в разряде (огромное энерго потребление). Отзыв со слов человека с музыкальным образованием. Газорязрядные лампы в поле сски святятся как от сети светодиодные тоже горя но не очень ярко. Если использовать катушки для прослушивания музыки то нужно включать две и делить трек на бас для сски и высокие для дрки а средние частоты по середине спектра тогда будет звук как от аудио системы. Во время проигрывания музыки разряд дрки постоянно меняется от маленькой кисточки до целого куста в зависимости от воспроизводимой частоты. У сски разряд практически не изменяется. Наблюдать за дркой интереснее.
К сожалению микрофон не может передать звук как он есть но разницу и так слышно.
https://youtu.be/8sXe5nMwDzE
https://youtu.be/iZvWkJyeHaA
https://youtu.be/isZUCpxGF6A
https://youtu.be/x0gFdT-6iqU
Хочется поблагодарить создателей симпл тесла за проделанную ими работу. И выразить им огромную благодарность за те эмоции которые доставляют людяи сделанные вами устройсива.
Удачи и успехов в новом году!
Сегодня проводил испытания присланной мне платы от SSTC все работает на 5+
Ради интереса решил сравнить в работе с DRкой. Звук на дрке более высокочастотный нет выраженных низких частот, при воспроизведении баса дрку можно сравнить со средне частоным динамиком(не бум бум а пум пум) виной тому низкое количество энергии в разряде(зато низкое энерго потребление). А вот качество проигрывания высоких нот лучше чем у сски звук более чёткий нет посторонних звуков во время звучания ноты(мне кажется что сска воспроизводит часть звука от несущей частоты). Проигрование низких частот на сске можно сравнить с динамиком мидбас четкие ввыраженные низкие частоты из-за большого количества энергии в разряде (огромное энерго потребление). Отзыв со слов человека с музыкальным образованием. Газорязрядные лампы в поле сски святятся как от сети светодиодные тоже горя но не очень ярко. Если использовать катушки для прослушивания музыки то нужно включать две и делить трек на бас для сски и высокие для дрки а средние частоты по середине спектра тогда будет звук как от аудио системы. Во время проигрывания музыки разряд дрки постоянно меняется от маленькой кисточки до целого куста в зависимости от воспроизводимой частоты. У сски разряд практически не изменяется. Наблюдать за дркой интереснее.
К сожалению микрофон не может передать звук как он есть но разницу и так слышно.
https://youtu.be/8sXe5nMwDzE
https://youtu.be/iZvWkJyeHaA
https://youtu.be/isZUCpxGF6A
https://youtu.be/x0gFdT-6iqU
- iEugene0x7CA
- Адепт
- Сообщения: 1571
- Откуда: Киев
Благодарю за обзор и тёплые комплименты — очень приятно. 
Народ почему-то редко оставляет обратную связь, тем более на форумчике. Вплоть до того что если посылка с платками уехала заказчику и тот больше ничего не пишет — значит у него всё работает.
Если отписывают, то только в личку на E-mail — либо если что-то не ясно, либо если конструкция взорвалась, что часто было с ранними ST3 — помогал ремонтировать.
Насчёт видео собранных конструкций, на всякйи случай выложу как полагается:
Могу заметить следующие штуки:
1. Это достаточно жирный разряд для транзисторов на платке ST SSTC.
Там стоят FGH40N60SMD: http://www.mouser.com/ds/2/149/FGH40N60SMD-109344.pdf
Очень желательно повесить на первичку токовый трансформатор: https://bsvi.me/transformator-toka/
И посмотреть не превышает ли ток даташитный параметр в 40А для постоянного тока.
Если превышает — транзисторы могут портится от работы и рано или поздно бабахнуть с необходимостью замены.
2. Снова про SSTC — я бы попробовал накрутить цилиндрическую первичку, у них гораздо больший коэффициент связи и можно будет выжать больший разряд при меньшем токе. Но тут надо аккуртно, на цилиндрическую сильнее пробивает.
3. Для DR'ки на ST3 разряд как раз маленький — он может быть в 1.5-2 раза больше.
Нужно посмотреть наводку на осцилле, на какой гармонике запускается конструкция. Если на верхней, то подкрутить физ. параметры первички дабы запускалось на нижней и разряд был максимальным. Для этого раньше юзали скользящий контакт на медной трубке.
Как будет подобрана оптимальная форма — уже можно мотать проводом если конструкция серийная.

Народ почему-то редко оставляет обратную связь, тем более на форумчике. Вплоть до того что если посылка с платками уехала заказчику и тот больше ничего не пишет — значит у него всё работает.

Если отписывают, то только в личку на E-mail — либо если что-то не ясно, либо если конструкция взорвалась, что часто было с ранними ST3 — помогал ремонтировать.

Насчёт видео собранных конструкций, на всякйи случай выложу как полагается:
Могу заметить следующие штуки:
1. Это достаточно жирный разряд для транзисторов на платке ST SSTC.
Там стоят FGH40N60SMD: http://www.mouser.com/ds/2/149/FGH40N60SMD-109344.pdf
Очень желательно повесить на первичку токовый трансформатор: https://bsvi.me/transformator-toka/
И посмотреть не превышает ли ток даташитный параметр в 40А для постоянного тока.
Если превышает — транзисторы могут портится от работы и рано или поздно бабахнуть с необходимостью замены.
2. Снова про SSTC — я бы попробовал накрутить цилиндрическую первичку, у них гораздо больший коэффициент связи и можно будет выжать больший разряд при меньшем токе. Но тут надо аккуртно, на цилиндрическую сильнее пробивает.
3. Для DR'ки на ST3 разряд как раз маленький — он может быть в 1.5-2 раза больше.

Нужно посмотреть наводку на осцилле, на какой гармонике запускается конструкция. Если на верхней, то подкрутить физ. параметры первички дабы запускалось на нижней и разряд был максимальным. Для этого раньше юзали скользящий контакт на медной трубке.
Как будет подобрана оптимальная форма — уже можно мотать проводом если конструкция серийная.
Про ток в SSTC не могу ничего сказать не мерил. Первичка плоская 4 витка 6 квадрат пвс. Конструкция была собрана на один раз проверить работоспособность.
DRSSTC работает на верхнем полюсе частота 175-180Кгц точнее не могу сказать. Так было задумано. На верхнем полюсе лучше звук(мне так кажется), но разряд меньше. Будет время намотаю другую вторичку посмотрим что будет.
Есть несколько вопросов.
1.Если можете подскажите оптимальные параметры обмоток (первички и вторички) для дрки есть провод 0.21 по лаку для первички могу использовать все что угодно. В наличии много всякого добра.
2.Какое количество витков первички для SSTC оптимально? Как расчитать?(витки и форму первички?)
3. Возможно глупый вопрос но всеже. На что влияет коэффициент заполнения SSTC ? Пробывал разные от 0.1 до 0.5 внешних изменений не заметил. Возможно не туда смотрю?
4.Как насчет помощи советом в переделке силовой SSTC?
DRSSTC работает на верхнем полюсе частота 175-180Кгц точнее не могу сказать. Так было задумано. На верхнем полюсе лучше звук(мне так кажется), но разряд меньше. Будет время намотаю другую вторичку посмотрим что будет.
Есть несколько вопросов.
1.Если можете подскажите оптимальные параметры обмоток (первички и вторички) для дрки есть провод 0.21 по лаку для первички могу использовать все что угодно. В наличии много всякого добра.
2.Какое количество витков первички для SSTC оптимально? Как расчитать?(витки и форму первички?)
3. Возможно глупый вопрос но всеже. На что влияет коэффициент заполнения SSTC ? Пробывал разные от 0.1 до 0.5 внешних изменений не заметил. Возможно не туда смотрю?
4.Как насчет помощи советом в переделке силовой SSTC?
- iEugene0x7CA
- Адепт
- Сообщения: 1571
- Откуда: Киев
AlexS писал(а):2.Какое количество витков первички для SSTC оптимально? Как расчитать?(витки и форму первички?)
Количество витков в первичке SSTC настраивается как раз через токовый трансформатор. Буквально, чем меньше витков — тем больший ток т.к. падает индуктивность.
Чем больше ток — тем длинней разряд. Но ток не должен превышать даташитных параметров транзистора, иначе они будут портиться.

Процесс настройки представляет собой следующее – наматываешь штук 8 витков в первичке и смотришь ток. Затем отматываешь витки пока тот не упрётся в даташитный предел транзисторов.
Форма первички влияет на коэффициент передачи и на то как легко она пробивается. Коэффицент это по сути КПД — какой будет разряд относительно тока в первичке. Неоспоримым лидером здесь выступает цилиндрическая первичка, но она же и проще всех пробивается. Плоская имеет худший коэффициент, но не пробивается практически совсем. Коническая это что-то между, но она выглядит некрасиво и её гемморней всего мотать.

AlexS писал(а):1.Если можете подскажите оптимальные параметры обмоток (первички и вторички) для дрки есть провод 0.21 по лаку для первички могу использовать все что угодно. В наличии много всякого добра.
Можно поиграться с калькулятором и самому подобрать оптимальные значения под любую вторичку, первичку, и MMC: http://tqfp.org/calculatoria/tesla/
AlexS писал(а):3. Возможно глупый вопрос но всеже. На что влияет коэффициент заполнения SSTC ? Пробывал разные от 0.1 до 0.5 внешних изменений не заметил.
Вопрос очень в тему, я хотел в прошлом ответе написать — но правда больше о ползунке "Power" в плеере MIDI. Если у DR'ок заполнение напрямую влияет на высоту разряда, то в SSTC чисто на его мощность.
Под мощностью подразумевается то насколько разряд жирный, и соответственно сколько в нём энергии. Чем жирнее — тем мощнее поле, тем разряд горячее, тем низкочастотней звук, и тем сильнее прогревается силовуха.
Вторая фишка – при меньшем заполнении влезает больше нот и мелодии на SS'ках играются значительно более красиво.
Важно заметить, что настройка Duty limit это всего лишь ограничитель предела, но на лету заполнение регулируется именно ползунком Power. Да, рекомендую на SS'ке пределом выставить 0.3 коэффициент.
AlexS писал(а):4.Как насчет помощи советом в переделке силовой SSTC?
До этого как-нибудь дойдём, я ещё месяц назад хотел кастомную мостовую SS'ку сделать на мини-кирпичах с FBA... Но как всегда навалило заказов и разработка в стороне.

Прямо сейчас нужно готовую SSTC для американца построить, отправить ST3 v3.2 платку чуваку в Венгрию, и отправить 2 прерывателя. Стабильно висит по 3-5 заказов.
Здравствуйте подскажите пожалуйста как рассчитать проволочный тор для SSTC?
Хочу сделать тор из медной трубки диаметр 6,35мм.
Хочу сделать тор из медной трубки диаметр 6,35мм.
- iEugene0x7CA
- Адепт
- Сообщения: 1571
- Откуда: Киев
И так, фоточки платки ST SSTC v1.1 — на вид она похожа на предыдущую, но функционалом будет отличаться значительно. 
Основная фича — над EPM240 появились перемычки Freq. Select на 4 бита(16 режимов от 60 кГц до 380 кГц), Oper. Mode на 2 бита(4 режима работы), и бит Debug Feedback(генерация обратной связи).
Это позволит сделать платку универсальной, дабы она настраивалась под вторки разных размеров и частот — соответственно, дабы платка могла использоваться для постройки кастомных SS'ок.
Фактически в неё интегрировали настраиваемый Feedback Analyzer из вот этой темки: viewtopic.php?f=27&t=1944
SS'ки v1.0 уже закончились и новые платки будут заказаны в ближайшее время.

Основная фича — над EPM240 появились перемычки Freq. Select на 4 бита(16 режимов от 60 кГц до 380 кГц), Oper. Mode на 2 бита(4 режима работы), и бит Debug Feedback(генерация обратной связи).
Это позволит сделать платку универсальной, дабы она настраивалась под вторки разных размеров и частот — соответственно, дабы платка могла использоваться для постройки кастомных SS'ок.

Фактически в неё интегрировали настраиваемый Feedback Analyzer из вот этой темки: viewtopic.php?f=27&t=1944
SS'ки v1.0 уже закончились и новые платки будут заказаны в ближайшее время.

- iEugene0x7CA
- Адепт
- Сообщения: 1571
- Откуда: Киев
SS'ку недавно купил доктор из США, поделился фоточкой кейса. 
Дядька кстати очень интересный, оказывается местная знаменитость — снимался в передаче "The Colony" на Discovery, а сейчас работает в институте IBM по технологиям искусственного интеллекта:
https://en.wikipedia.org/wiki/John_Cohn
В свободное время катается по миру и устраивает лекции по науке — в которых теперь будет применять и нашу катуху.

Дядька кстати очень интересный, оказывается местная знаменитость — снимался в передаче "The Colony" на Discovery, а сейчас работает в институте IBM по технологиям искусственного интеллекта:
https://en.wikipedia.org/wiki/John_Cohn
В свободное время катается по миру и устраивает лекции по науке — в которых теперь будет применять и нашу катуху.

- iEugene0x7CA
- Адепт
- Сообщения: 1571
- Откуда: Киев
Тут тоже фоточки. 
Перед заказом дополнительно втулил Y1 конденсатор в высоковольную часть дабы соединить силовую и низковольтную землю для замыкания помехи — это было не просто.
Так же добавил супрессор на выход трансфоратора импульсного бока питания — был случай когда я не пропаял стабилитрон в цепи ОС питальника и тот выжег всю цифровуху с драйверной частью.
Ещё чуть перерисовал силовуху т.к. ранее на 0.5 мм не помещались керамопрокладки и радиатор перекашивало после прикручивания к транзисторам.

Перед заказом дополнительно втулил Y1 конденсатор в высоковольную часть дабы соединить силовую и низковольтную землю для замыкания помехи — это было не просто.

Так же добавил супрессор на выход трансфоратора импульсного бока питания — был случай когда я не пропаял стабилитрон в цепи ОС питальника и тот выжег всю цифровуху с драйверной частью.
Ещё чуть перерисовал силовуху т.к. ранее на 0.5 мм не помещались керамопрокладки и радиатор перекашивало после прикручивания к транзисторам.
Ого, красотень какая. Особенно, первичка необычная. Нормально с ней работает?
Спасибо. На изоляторах имитация. Первичка плоская спрятана в нутри корпуса. Сама катушка утоплена в корпус первый виток вторички 3-4мм выше первички. Ради красоты пришлось пожертвовать коэффициентом связи. Стример стал короче на 3см.
Пробывал с витой первичкой постоянно слетает генерация но анализатор ОС спасает.
https://youtu.be/o0NTwlS9K8g
https://youtu.be/m4wswPO_2hU
Пробывал с витой первичкой постоянно слетает генерация но анализатор ОС спасает.
https://youtu.be/o0NTwlS9K8g
https://youtu.be/m4wswPO_2hU
- iEugene0x7CA
- Адепт
- Сообщения: 1571
- Откуда: Киев
Может пригодится, спустя почти 3 недели работы — наконец дописал громадную инструкцию к приложухе и прошивке SimpleTesla. 
http://tqfp.org/simple-tesla/st_manual_software.html
Надо ещё отдельно запостить на форуме, отдельной темкой дабы дописывали чего не хватает.
P.S. Насчёт переделки — с одной стороны круто что конструкцию крутят...
Но эээ-ыыы. Не знаю.
По моему спорно прятать настоящую первичку в корпус, а сверху оставлять бутафорию.
Как минимум уже упомянутый коэффициент связи, от чего заметно укоротился разряд.
Так же, первичка специально приподнималась над платкой дабы отодвинуть её подальше от чувствительной электроники.
Когда-то давно, ещё во времена ST2 поле от первички причинило кучу проблем, т.к. наводилось на GDT и токовый трансформатор – тогда и был "изобретён" подъёмчик для обмотки.
Без которого ST2 тогда глючила.

http://tqfp.org/simple-tesla/st_manual_software.html
Надо ещё отдельно запостить на форуме, отдельной темкой дабы дописывали чего не хватает.

P.S. Насчёт переделки — с одной стороны круто что конструкцию крутят...
Но эээ-ыыы. Не знаю.

По моему спорно прятать настоящую первичку в корпус, а сверху оставлять бутафорию.
Как минимум уже упомянутый коэффициент связи, от чего заметно укоротился разряд.
Так же, первичка специально приподнималась над платкой дабы отодвинуть её подальше от чувствительной электроники.
Когда-то давно, ещё во времена ST2 поле от первички причинило кучу проблем, т.к. наводилось на GDT и токовый трансформатор – тогда и был "изобретён" подъёмчик для обмотки.
Без которого ST2 тогда глючила.

Кто сейчас на конференции
Сейчас этот форум просматривают: нет зарегистрированных пользователей и 24 гостя