Трансформатор обратной связи - уже не модно ;)

Обсуждение общих вопросов, связанных с трансформаторами Тесла.
Post Reply
korshyn
Posts: 142
Joined: 05 Apr 2017, 02:14

Трансформатор обратной связи - уже не модно ;)

Post by korshyn »

Ребят, трансформатор ОС уже плотно вошёл в умы Тесла строителей.
И многие даже не подозревают о существовании более дешёвого и главное компактного решения - диодной вилки на основе мощного стабилитрона.
О чём ни раз твердил многоуважаемый Евгений, но основная проблема новичков, как и я - мы не знаем, как её правильно подключить к нашим Теслам :roll:

Поэтому прошу помочь, вас уважаемые адепты форума, в постановлении окончательной точки в данном вопросе, дабы прибывшим новичкам не разъяснять, что к чему...

В схеме к ST SSTC, в связи с логикой схемы, используется напряжение на диодной вилке 3.3 вольта.
- Вопрос, я хочу переделать её на 5 вольт, достаточно ли подать на неё просто 5 вольт?
Или стоит заменить стабилитрон с 3.3 вольт на 4.7 вольта (т.е с 1SMB5913BT3G на 1SMB5917BT3G).
Потому, как перед стабилитроном стоит US1M и на нём уже падает 1.3 вольта, что фактически приводит к прибавке в напряжению стабилитрона на средней точке вилки.

- Вопрос, нужно ли ставить Инвертирующий триггер Шмитта перед входом UCC'шек?
Ведь на выходе уже прямоугольник.
А если и ставить, можно например 6 канальный 74HC14 или пару 74HC1G14 заменить на одну двухканальную SN74LVC2G14DBVR?
К тому же, её время задержки всего 4.3 нс, против 21нс. Что в теории, должно приводить к чуть лучшей синхронизации с фазой?
Правильно ли подключил?
Правильно ли подключил?
korshyn
Posts: 142
Joined: 05 Apr 2017, 02:14

Re: Трансформатор обратной связи - уже не модно ;)

Post by korshyn »

Знатоки?)
Руки, чешутся собирать, но без без вас никак :)
User avatar
TERAVOLT
Posts: 214
Joined: 16 Mar 2015, 11:53

Re: Трансформатор обратной связи - уже не модно ;)

Post by TERAVOLT »

А смысл изобретать этот велосипед собсна? Может я конечно чего и не понимаю, но ТТ это идеальное решение. Задержки минимальны, изготовить легко, обеспечивает развязку... Так же, если отвалится заземление то 100℅ по горит нахрен вся чувствительная часть драйвера... Что будет при попадании стримера например? А что это ОС может хорошего дать кроме отсутствия задержки, которую давал ТТ?
User avatar
iEugene0x7CA
Адепт
Posts: 1571
Joined: 20 May 2012, 02:38
Location: Киев

Re: Трансформатор обратной связи - уже не модно ;)

Post by iEugene0x7CA »

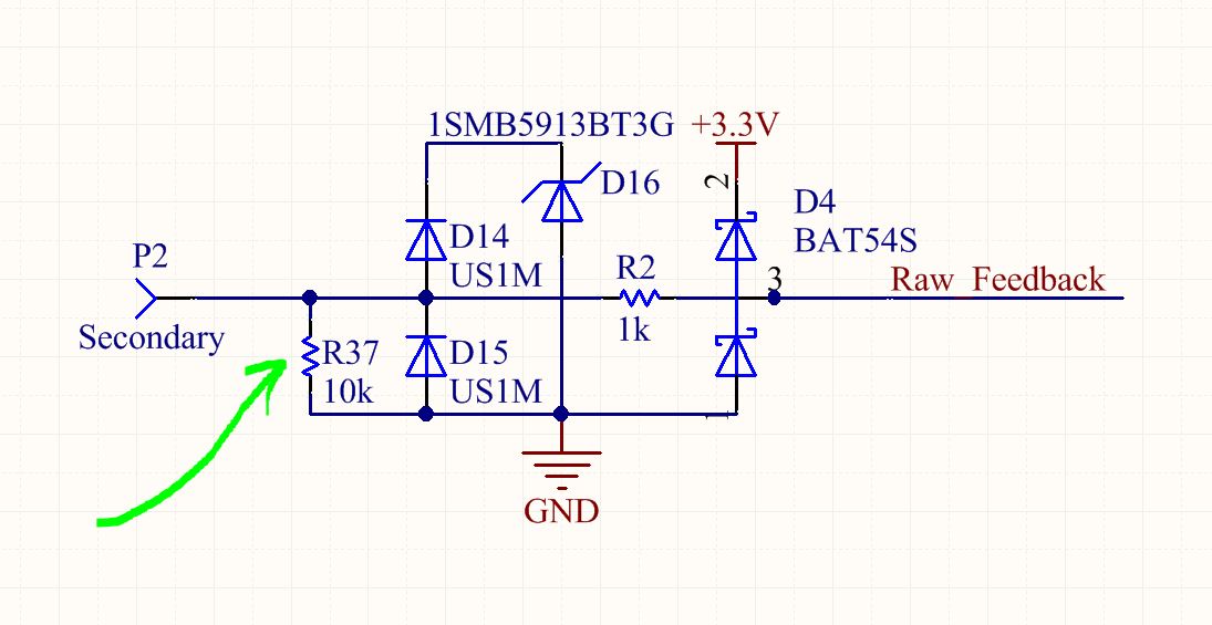
korshyn wrote:- Вопрос, я хочу переделать её на 5 вольт, достаточно ли подать на неё просто 5 вольт?
Или стоит заменить стабилитрон с 3.3 вольт на 4.7 вольта (т.е с 1SMB5913BT3G на 1SMB5917BT3G).
Стабилитроны на самом деле подойдут в широчайшем пределе. :)
Лучше всего поставить такой, чтобы был на 0.8 воль выше чем напряжение вторичной диодной вилки(на которую будет подано 5В в данном случае).
Это потому что перед стабилитроном ещё стоит ультрафаст-диод(0.8В падение) + шоттки на вторичной вилке тоже имеет паделние 0.2В.
1SMB5920BT3G топовый вариант, но если взять что-то выше — тоже будет работать, т.к. порог ножек IN и Enable у UCC'шек около 2.2-2.7 вольт(упоминается в даташите).
Capture.JPG
Триггер Шмитта на входе не нужен, т.к. там уже есть гистерезис. ;)
Инвертировать надо если обе UCC'шки 22 или 21. Если они 22 и 21 — одна из них уже имеет инвертор на входе IN.

SN74LVC2G14DBVR да, можно использовать. На то данная серия и была выпущена — всеми любимая логика, но в меньшем количестве на микруху. :geek:

P.S. Не стоит забывать про подтяжку 10k, она там не просто так:
Capture.JPG
Без неё линия raw_feedback фактически висит в воздухе и ловит мусор как антеннка. ;)
TERAVOLT wrote:Так же, если отвалится заземление то 100℅ по горит нахрен вся чувствительная часть драйвера... Что будет при попадании стримера например? А что это ОС может хорошего дать кроме отсутствия задержки, которую давал ТТ?
Эта ОС без трансформатора тока — даёт буквально, отсутствие трансформатора тока. :lol:

Конечно, выход из строя стабилитрона в разрыв — действительно, может пожечь низковольтную электронику.
Однако как правило, failure mode стабилитронов практически всегда — это закорот, а в таком случае Тесла просто перестанет генерировать.
К тому же, есть много других критических мест в каждой установке, где выход даже 1-го компонента из строя приведёт к выгоранию электроники. Например стабилитрон в обратной связи импульсного блока питания. :geek:
korshyn
Posts: 142
Joined: 05 Apr 2017, 02:14

Re: Трансформатор обратной связи - уже не модно ;)

Post by korshyn »

Евгений, спасибо большое, что разжевали :D
korshyn
Posts: 142
Joined: 05 Apr 2017, 02:14

Re: Трансформатор обратной связи - уже не модно ;)

Post by korshyn »

Ребят, помогите разобраться, что-то у меня не так с обратной связью.
Вожусь всё так же с теслой. (см. темку SSTC от Korshyna)
Так вот, подключил от внешнего генератора, и стал смотреть что приходит на обратную связь. К зажимам просто подключил осциллограф. Хорошо что к самим UCCшкам не подключил.
В плюс уходит, как и должно ровно на 5 вольт. А вот в минус... Почти на 40 вольт!!!!
Через какое-то время, вся конструкция очень сильно разогревается, не знаю, что тому виной, нет тепловизора, компоновка достаточно плотная сложно что-то выделить. И с прогревом снизу меандр начинает закругляться...

Товарищи, что делать?

Вот схема подключения:
Безымянный.png


Осциллограмма до нагрева:
OSC2002img200731144039.jpg
Нагрев через десяток секунд после включения:
OSC2002img200731143954.jpg
Сама конструкция:
IMG_20200731_151319-min.jpg
P.S Думается мне нужно потенциалы нужно грамотно выравнить. Может диодную вилку отдельно питать?
korshyn
Posts: 142
Joined: 05 Apr 2017, 02:14

Re: Трансформатор обратной связи - уже не модно ;)

Post by korshyn »

Решил подключить трансформатор обратной связи. Воспользовался бы и им, но теперь нет инвертора. А ждать совсем не вариант. Как-то писал Евгений, что у него кап на 50 вольт пробивало - не удивительно, при появлении стримера - идут жёсткие выбросы, либо помехи. Вот как выглядит, до и после стримера. Возможно было и хуже, дальше пошли помехи по монитору, а осцилл отключился.

Со стримером:
OSC2002img200801062426.jpg
Без него
OSC2002img200801062045.jpg
Думается мне, что и к ОС нужен супрессор какой-нибудь или стабилитрон.
korshyn
Posts: 142
Joined: 05 Apr 2017, 02:14

Re: Трансформатор обратной связи - уже не модно ;)

Post by korshyn »

Возвращаясь к обратной связи на стабилитроне, как можно выровнять потенциалы, не думаю, что будет лучше если питать всю конструкцию от сети т.к часто между минусом БП от которого будет запитана силовая присутствует напряжение между землёй порядка 70-110 вольт.
У самого из идеи поставить ещё два стабилитрона двунаправленных, либо супрессор.
Но в случае стабилитронов, у них прямое напряжение 0.9 В, что близко к максимуму нижнего логического уровня 1 В.
Думаю лучше что-то вроде супрессора с высоким порогом фиксации, как у этого: PESD5V0L1BA

Товаращи, нужна ваша помощь :cry:
User avatar
BSVi
Адепт
Posts: 3577
Joined: 15 Mar 2011, 12:32
Location: Киев

Re: Трансформатор обратной связи - уже не модно ;)

Post by BSVi »

У тебя земля сигнальной части должна быть подключенна туда, где делитель из конденсаторов.
super_bum
Posts: 229
Joined: 28 Feb 2014, 23:24
Location: Earth

Re: Трансформатор обратной связи - уже не модно ;)

Post by super_bum »

korshyn wrote: Товарищи, что делать?
Диодная вилка нарисована неправильно, току через нижний диод некуда течь. Собственно, поэтому напряжение в минус и уходит.
Кстати, рисовать +-образные разветвления электрических связей не очень хорошо, лучше Т-образные. На компьютере в КАДе то, что там стоит точка, можно разглядеть, а когда делают бумажную документацию, точку может быть не видна.
Attachments
Безымянный.png
korshyn
Posts: 142
Joined: 05 Apr 2017, 02:14

Re: Трансформатор обратной связи - уже не модно ;)

Post by korshyn »

Да, товарищи, проблема исчезла.
Вы не поверите, какая магия тут твориться.
Я уже запускал на стабилитроне маленькую теслу, да у меня ещё метровая есть. Но там сигнал шёл странно, как от антеннки. Разбирал ту схемку, выяснилось резистор на 1к в обрыв ушёл. Но оно как-то работало и генерировало. Кстати очень неплохой меандр, в той темке. Но генерация на маленькой вечно срывалась.
Вот и решил посмотреть, что на выходе с обратной связи. Генератора нормального на 400 кГц нет, точнее тот что есть, с небольшой задержкой даёт сигнал на Ucc'ки из-за чего те сквозят малость, но на такой частоте ощутимо греются. Поэтому подключаю к большой Тесле.
Так вот, первый раз подключил, обнаружил большой уход в минус. Первая мысль, что была - просто соединить земли, я так и делал с маленькой Теслой, когда пытался найти проблему срыва генерации. Но тут почему-то решил, подключить осторожно через мультиметр, который показал какие-то не мыслимые 0.45А, скорее это были наводки. Да и сама схема от чего-то люто грелась. Я забросил эту идею. И написал сюда.

Спасибо вам большое, что вернули на верный путь :D
Так вот, перед тем, как добавить проводок соединяющий земли, решил проверить исправность всех компонентов, по падению на них, включая стабилитрон, но только в прямом включении - всё в норме. Включаю - опа, теперь всё выше нуля, но с уровнем 50 вольт, а сигнал похож больше на синус !!!!
Снял всё, чтобы проверить стабилитрон, но уже в обратном включении через резистор. Всё нормально.... Впаиваю обратно, и опля,всё работает. Но мендр всё равно не такой чёткий. Думаю, а что если соединение между землями убрать? Убрал, а картина на удивление абсолютно та же самая!!!!
Это какая-то дичь, может где-то проводки плохо припаивал или контакты путал, но проверял несколько раз....
В общем какая-то чертовщина. :?

Вот, что в итоге сейчас выходит с вилки, он нормальный? Всё же какой-то синусоидальный слишком :roll:
OSC2002img200801183738.jpg
korshyn
Posts: 142
Joined: 05 Apr 2017, 02:14

Re: Трансформатор обратной связи - уже не модно ;)

Post by korshyn »

Ради интереса разрезал земли между диодными вилками. Картинка стала намного красивее, но так оставлять нельзя. Сильно греется, но оно и понятно...
OSC2002img200802083730.jpg
korshyn
Posts: 142
Joined: 05 Apr 2017, 02:14

Re: Трансформатор обратной связи - уже не модно ;)

Post by korshyn »

В общем, пересобрал я эту ОС на новых диодах. Старые наверное навернулись после всех этих издевательств, может ток утечки стал больше...
Вот что сейчас, на новых.
новый.jpg
User avatar
DIY_ENERGY
Posts: 43
Joined: 10 Jan 2019, 14:18
Contact:

Re: Трансформатор обратной связи - уже не модно ;)

Post by DIY_ENERGY »

Так же вожусь с ОС на диодной вилке без ТТ, что то ничего работать не хочет
Post Reply