Нужна помощь в запуске Полумостовой SSTC

Обсуждение общих вопросов, связанных с трансформаторами Тесла.
User avatar
DIY_ENERGY
Posts: 43
Joined: 10 Jan 2019, 14:18
Contact:

Re: Нужна помощь в запуске Полумостовой SSTC

Post by DIY_ENERGY »

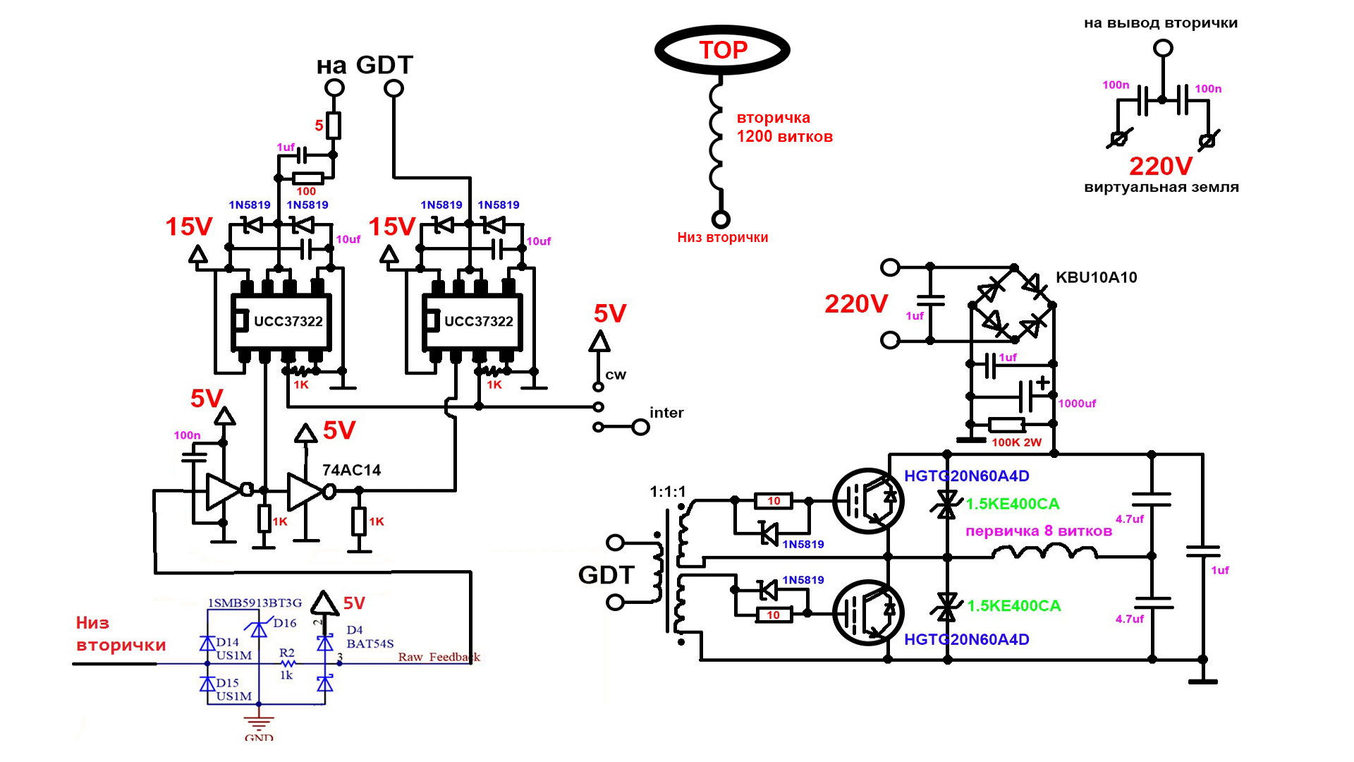
Всем привет. Собрал я на новой плате схему. Вместо ТТ стоит диодная вилка.
в ГДТ, первичка 6 витков, вторички по 9 витков. Так же делал и в прошлой катушке.
На затворах почему то плохой сигнал, что с подключенной силовой что без. Больше 100 вольт пока не подавал.
Собрал генератор и подключил вместо диодной вилки, подал сигнал на драйверы и на затворах появились прямоугольники.
С отдельным генератором сигналы в норме. А вот с использовании в ОС диодной вилки почему то все плохо. почему то нет генерации.
Подскажите куда копать? Такое чувство что не работает диодная вилка.
Кстати низ вторички идет на диодную вилку и на конденсаторный делитель в сеть.
Attachments
Схема.jpg
WFRSFZJ8BnI.jpg
3F4dw5mCykk.jpg
VFXsGbVE8GY.jpg
User avatar
savol
Posts: 555
Joined: 07 Apr 2012, 20:17
Location: г.Запорожье
Contact:

Re: Нужна помощь в запуске Полумостовой SSTC

Post by savol »

поменяй фазу первички!
User avatar
DIY_ENERGY
Posts: 43
Joined: 10 Jan 2019, 14:18
Contact:

Re: Нужна помощь в запуске Полумостовой SSTC

Post by DIY_ENERGY »

savol wrote:поменяй фазу первички!
Менял местами, так же.
Не пойму как подключать заземление, если низ вторки идет на диодную вилку.
User avatar
savol
Posts: 555
Joined: 07 Apr 2012, 20:17
Location: г.Запорожье
Contact:

Re: Нужна помощь в запуске Полумостовой SSTC

Post by savol »

заземление вверху на картинке все правильно+ 100 нан на минус 310 в, вот обьясняю землю по картинке!
User avatar
DIY_ENERGY
Posts: 43
Joined: 10 Jan 2019, 14:18
Contact:

Re: Нужна помощь в запуске Полумостовой SSTC

Post by DIY_ENERGY »

savol wrote:заземление вверху на картинке все правильно+ 100 нан на минус 310 в, вот обьясняю землю по картинке!
То есть заземление подключается с минуса питания вилки на конденсаторный делитель? И соединить земли 310 вольт и низковольной через конденсатор на 100 нф?
korshyn
Posts: 142
Joined: 05 Apr 2017, 02:14

Re: Нужна помощь в запуске Полумостовой SSTC

Post by korshyn »

DIY_ENERGY wrote:То есть заземление подключается с минуса питания вилки на конденсаторный делитель? И соединить земли 310 вольт и низковольной через конденсатор на 100 нф?
Да, минус питания вилки уходит, на конденсаторный делитель, и в сеть. Хорошо, что у вас вообще живая схема, при отключении земли, с минуса вилки. Всё напряжение с трансформатора идёт на управляющую схему. И резистор на 10К не забудьте, схема есть в теме о ОС на стабилитроне, в которой вы недавно задали вопрос.

Про второй вопрос не понял.
Kama3666666
Posts: 19
Joined: 05 Dec 2020, 11:59

Re: Нужна помощь в запуске Полумостовой SSTC

Post by Kama3666666 »

Здраствуйте,перечитал ету тему,и его несколько тем на этом форуме о SSTC. Сразу скажу что новичок,делал пару сетевых качеров. Хочу сделать SSTC ,в дальнейшем может и с миди, посоветуйте рабочая ли ета схема?
Attachments
000350074_m.jpg
000350069_m.jpg
korshyn
Posts: 142
Joined: 05 Apr 2017, 02:14

Re: Нужна помощь в запуске Полумостовой SSTC

Post by korshyn »

Да, рабочая
Kama3666666
Posts: 19
Joined: 05 Dec 2020, 11:59

Re: Нужна помощь в запуске Полумостовой SSTC

Post by Kama3666666 »

Можете посоветовать хороший миди прерыватель,желательно чтоб от телефона можно было.В инете много схем,только от компа через ком порт
korshyn
Posts: 142
Joined: 05 Apr 2017, 02:14

Re: Нужна помощь в запуске Полумостовой SSTC

Post by korshyn »

Смотря что вам нужно...
И что понимается под MIDI.
http://www.megavolts.nl/en/projects/tes ... r-my-sstcs
Или тот же симплинтерптер....
Kama3666666
Posts: 19
Joined: 05 Dec 2020, 11:59

Re: Нужна помощь в запуске Полумостовой SSTC

Post by Kama3666666 »

Нужно чтоб не аудиомодулятор,а все таки миди файли проигрывать,так как аудиомодулятор играет грязно,думал на счёт si от bsvi, только можно ли его подключать через usb к компу,или телефону
korshyn
Posts: 142
Joined: 05 Apr 2017, 02:14

Re: Нужна помощь в запуске Полумостовой SSTC

Post by korshyn »

Зачем usb, если есть блютуз.
Kama3666666
Posts: 19
Joined: 05 Dec 2020, 11:59

Re: Нужна помощь в запуске Полумостовой SSTC

Post by Kama3666666 »

Блютуз имеете виду покупать simple interrupter?дороговато,да и пока не знаю смогу ли сделать sstc
User avatar
DIY_ENERGY
Posts: 43
Joined: 10 Jan 2019, 14:18
Contact:

Re: Нужна помощь в запуске Полумостовой SSTC

Post by DIY_ENERGY »

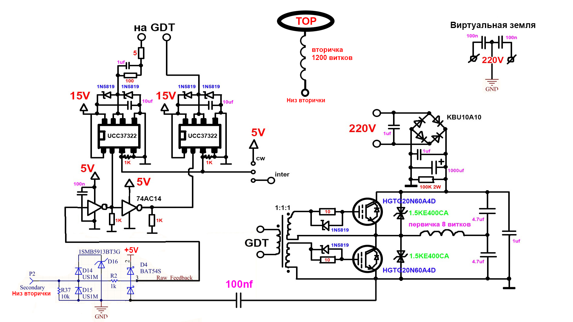
Всем привет! Запустил я катушку. Виртуальную землю подключил на минус питания диодной вилки, так же добавил конденсатор на 100нф между низковольной и высоковольной землей.
Первичка имеет 6 витков, поднята на пару см. выше уже пробивает на первичку. ГДТ имеет по 6 витков.
Финальная схема выглядит вот так:
Схема.jpg
С внешнего генератора сигнал на затворах вот такой:
zUx8Y1QQ4ww.jpg
И вот такой сигнал уже при работе от миди прерывателя:
75ctcGYHqLY.jpg
User avatar
DIY_ENERGY
Posts: 43
Joined: 10 Jan 2019, 14:18
Contact:

Re: Нужна помощь в запуске Полумостовой SSTC

Post by DIY_ENERGY »

Вот такой результат получился:

User avatar
DIY_ENERGY
Posts: 43
Joined: 10 Jan 2019, 14:18
Contact:

Re: Нужна помощь в запуске Полумостовой SSTC

Post by DIY_ENERGY »

Всем привет. Вычитал что в виртуальную землю лучше ставить Y конденсаторы. В ST SSTC ставят на 4.7нф. а вот я нашёл у себя такие сетевые фильтры, там стоят внутри на 2.2 нф, как думаете можно использовать фильтр как гнездо питания и виртуальную землю?
paE4o478xXk.jpg
FR8X_Wq45bs.jpg
User avatar
iEugene0x7CA
Адепт
Posts: 1571
Joined: 20 May 2012, 02:38
Location: Киев

Re: Нужна помощь в запуске Полумостовой SSTC

Post by iEugene0x7CA »

DIY_ENERGY wrote:Вычитал что в виртуальную землю лучше ставить Y конденсаторы. В ST SSTC ставят на 4.7нф. а вот я нашёл у себя такие сетевые фильтры, там стоят внутри на 2.2 нф, как думаете можно использовать фильтр как гнездо питания и виртуальную землю?
Если ещё актуально, то да — такие гнёзда питания отлично работают, и в добавок ещё отрезают помехи от Теслы в сеть. ;)
Используются редко обычно банально из-за стоимости, новые такие модульчики стоят в 10 раз дороже чем тот же функционал на рассыпухе.
Post Reply