Идеи для проектов.

А что мы делаем?
tomatniy
Posts: 70
Joined: 23 Aug 2011, 20:40
Location: Киев

Re: Идеи для проектов.

Post by tomatniy »

Вот даже круче со встроенным ключом http://www.siongboon.com/projects/2005- ... CP1640.pdf
И даже от 0.6В старт и до 0.3В работа, но те же 1мА :)
Я с этой планировал играться
Artyr
Posts: 22
Joined: 10 Nov 2012, 13:19

Re: Идеи для проектов.

Post by Artyr »

оу) вот это интересные штуки) нужно будет поиграться
tomatniy
Posts: 70
Joined: 23 Aug 2011, 20:40
Location: Киев

Re: Идеи для проектов.

Post by tomatniy »

Главное не забывайте, что желаемые 5В и 20мА на выходе - это 0.6В и 170мА на входе. Расчет на разряженные батарейки плохая затея в целом :)
uschema.com
Posts: 162
Joined: 23 Aug 2011, 11:00

Re: Идеи для проектов.

Post by uschema.com »

+ NCP1402 спускаясь до 0,3В работает, но для старта тоже, все теже 0,8 нужно ему.
Artyr
Posts: 22
Joined: 10 Nov 2012, 13:19

Re: Идеи для проектов.

Post by Artyr »

Кстати да, но можно и у гугля спросить как светодиод от одной пальчиковой батарейки включить) ответ он знает, транзистор+простецкий трансформатор, в эту сторону поковырять нужно, вдруг и проц так заведется, а там уже и для фантазии нет пределов
uschema.com
Posts: 162
Joined: 23 Aug 2011, 11:00

Re: Идеи для проектов.

Post by uschema.com »

то что гугл скажет - кпд не больше 0.6
Artyr
Posts: 22
Joined: 10 Nov 2012, 13:19

Re: Идеи для проектов.

Post by Artyr »

да, это есть такая пичалька
tomatniy
Posts: 70
Joined: 23 Aug 2011, 20:40
Location: Киев

Re: Идеи для проектов.

Post by tomatniy »

В свободное время от нечего делать рисую что-то типа rgb драйвера для светодиодов: 4-ре канала до 1А, регулироваться будет и ток и димминг, ессно на борту МК и разъемы с интерфейсами RS485 и возможно CAN, получается что-то вроде DMX-контроллера. Питалово до 48В, и до 48 светодиодов соответственно. Плата достаточно маленькая: ширина 45мм, длинна пока 80мм, но мб будет 95мм для спецово подходящего корпуса.
Теоретически можно сделать из этого демоплату выведя свободные пины МК на штырьковый разъем, вывести ЮСБ и тд и играться со светом и не только.

Кому-то может быть такое интересным? (Одну пцб только себе заказывать не хочется)
 Фото прототипа
Image
Artyr
Posts: 22
Joined: 10 Nov 2012, 13:19

Re: Идеи для проектов.

Post by Artyr »

так зачем делать одну, добавь еще что нибудь)
tomatniy
Posts: 70
Joined: 23 Aug 2011, 20:40
Location: Киев

Re: Идеи для проектов.

Post by tomatniy »

то уже другой вопрос :) моё дело предложить. Ладно, все равно когда закончу - покажу
User avatar
savol
Posts: 555
Joined: 07 Apr 2012, 20:17
Location: г.Запорожье
Contact:

Re: Идеи для проектов.

Post by savol »

сейчас закидую потихоньку на разные сайты стартапов идею -которую в практической области реализовал в прототипе индукционного нагрева (отопление квартр.офисов,заводов-тема по моему на сегодняшний да и на завтрашний день очень актуальная) ,но с отличной добавкой-фишкой которая придаст устройству солидный авторитет для дальнейшых продаж-это разработанная на этом сайте его владельцем Адептом управление по блютузу,а лучше через gsm связь система управления и контроля состояние температуры и количество потребляемой энергии.но пока это идея без реального винансирования-но наживка инвесторам закинута-ждем клева. а пока можно выдвигать свои идеи и предложения по силовой части-только всторону удишевления-дабы привлечь потенциальных покупателей.я по пройденому опыту построения теслы-врубился в систему квазирезонансного управления внуле тока и нуле напряжения-
Attachments
2009_4_62.pdf
это описание квазирезонанса
(245.41 KiB) Downloaded 1203 times
User avatar
savol
Posts: 555
Joined: 07 Apr 2012, 20:17
Location: г.Запорожье
Contact:

Re: Идеи для проектов.

Post by savol »

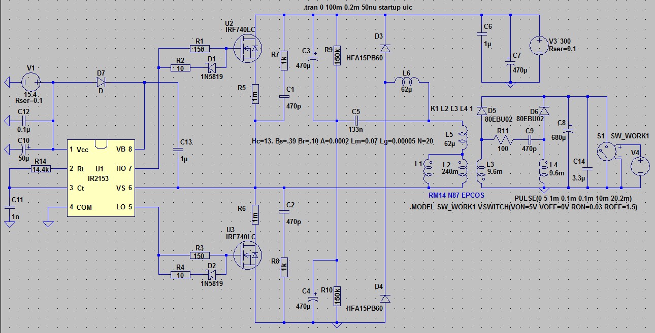
схема лучше полумост-
Attachments
реальная схема то что надо
реальная схема то что надо
User avatar
savol
Posts: 555
Joined: 07 Apr 2012, 20:17
Location: г.Запорожье
Contact:

Re: Идеи для проектов.

Post by savol »

http://nig.mirtesen.ru/blog/43824690758 ... id=1&pad=1 о аппаратах и силе мысли!
Post Reply