Оптодрайверы для DRSSTC
Свою последовательность действий записывать всегда полезно. Хотябы потому, что через пол года без практики, ты ее забудешь. Именно из-за этого я и начал вести бложик, такие записи меня не раз выручали.
рано радовался. бдя.
выяснилась серьезная проблема в новых драйверах.
они при подаче питания выдают положительный импульс на выход перед тем как выдать положеный минус.
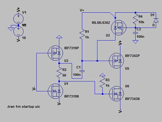
происходит это из за того что в первый момент после подачи питания транзистор Q1.1 открывается не сразу а с задержкой несколько десятков микросекунд, и конденсатор С2 заряжается через что то, и это приводит к открыванию Q2.1

это жопа жопеная ибо силовуха опять сделает сквозняк при включении драйверов и если в банке останется заряд - транзисторы выгорят нафиг.
мне не понятно через что заряжается С2 в первый момент времени после включения питания. я думал что через затвор Q2.2 - откинул его - нифига. С2 все равно через что то заряжался. тогда я откинул R9 - не дало результата. тогда я совсем выпаял нафиг R7 - опять заряжался гад через что то. ну и ессно я отпаял ноги стока Q1.1 и запаял обратно все остальные компоненты - С2 перестал заряжаться при включении питания и на выходе не было положительного импульса.
не понятно через что в закрытом Q1.1 мог заряжаться С2... через емкость затвор-сток чтоли?... бред какойто....
что с этим делать я пока не знаю, сейчас собираюсь домой - вечером может подумаю... если кто придумает что нить раньше - дайте знать.
выяснилась серьезная проблема в новых драйверах.
они при подаче питания выдают положительный импульс на выход перед тем как выдать положеный минус.
происходит это из за того что в первый момент после подачи питания транзистор Q1.1 открывается не сразу а с задержкой несколько десятков микросекунд, и конденсатор С2 заряжается через что то, и это приводит к открыванию Q2.1

это жопа жопеная ибо силовуха опять сделает сквозняк при включении драйверов и если в банке останется заряд - транзисторы выгорят нафиг.
мне не понятно через что заряжается С2 в первый момент времени после включения питания. я думал что через затвор Q2.2 - откинул его - нифига. С2 все равно через что то заряжался. тогда я откинул R9 - не дало результата. тогда я совсем выпаял нафиг R7 - опять заряжался гад через что то. ну и ессно я отпаял ноги стока Q1.1 и запаял обратно все остальные компоненты - С2 перестал заряжаться при включении питания и на выходе не было положительного импульса.

не понятно через что в закрытом Q1.1 мог заряжаться С2... через емкость затвор-сток чтоли?... бред какойто....
что с этим делать я пока не знаю, сейчас собираюсь домой - вечером может подумаю... если кто придумает что нить раньше - дайте знать.
Эм, даааа.
С2 заряжается через паразитный диод верхнего транзистора (именно поэтому у меня в символах эти диоды и изобрадены - больше вероятность отловить такой глюк)
Ток течет вот так:
А теперь нужно придумать, что с этим можно сделать
Загнал схему в симулятор. Открываться должны оба выходника. В тоге, что на выходе определяется соотношением сопротивлений. Так как сопротивление n-канальника обычно меньше, чем p-канальника, на выходе должен быть 0 или меньше нуля.
Да, в оригинальном драйвере Стива тоже присутствует эта проблема, но, почему-то никого не беспокоит.
С2 заряжается через паразитный диод верхнего транзистора (именно поэтому у меня в символах эти диоды и изобрадены - больше вероятность отловить такой глюк)
Ток течет вот так:
А теперь нужно придумать, что с этим можно сделать

Загнал схему в симулятор. Открываться должны оба выходника. В тоге, что на выходе определяется соотношением сопротивлений. Так как сопротивление n-канальника обычно меньше, чем p-канальника, на выходе должен быть 0 или меньше нуля.
Да, в оригинальном драйвере Стива тоже присутствует эта проблема, но, почему-то никого не беспокоит.
не пойму почему должен открыться нижний выходник... да и не открывается он вроде иначе на выходе был бы 0. он бы открылся если б открылся Q1.1, но Q1.1 открывается не сразу (из за оптрона скорее всего) и в это время открыт только верхний выходник ибо конденсатор заряжается в любом случае...
с зарядом конденсатора ни чего сделать не удастся, значит надо либо как то не давать верхнему выходнику открыться на время включения питания, либо обеспечить открывание нижнего выходника, лучше уж сквозняк в драйвере чем в силовухе, хотя неизвестно запустится ли оно вообще, это ж будет КЗ питания и оно не вырастет...
либо как то отрывать выход...
либо как то переделывать схему чтоб конденсатор был в цепи нижнего выходника и на выходе был бы минус при подаче питания...
Стива не беспокоит потому что его драйвер драйвит GDT а GDT не может ни как устроить сквозняк в силовухе.
с зарядом конденсатора ни чего сделать не удастся, значит надо либо как то не давать верхнему выходнику открыться на время включения питания, либо обеспечить открывание нижнего выходника, лучше уж сквозняк в драйвере чем в силовухе, хотя неизвестно запустится ли оно вообще, это ж будет КЗ питания и оно не вырастет...
либо как то отрывать выход...
либо как то переделывать схему чтоб конденсатор был в цепи нижнего выходника и на выходе был бы минус при подаче питания...
Стива не беспокоит потому что его драйвер драйвит GDT а GDT не может ни как устроить сквозняк в силовухе.
есть у меня вариант тупой топорный и простой. но он колхозный, корявый, и опять изуродует мне всю красоту ибо будет все насоплях.
вариант заключается в том чтобы подключать выходы через реле, которое будет включаться от +18В одного из каналов. получится что в первый момент времени после подачи питания на выходе у нас плюс но реле еще не успело сработать ибо оно тормозное как хрен знает что, а к тому времени когда реле сработает конденсатор С2 уже зарядится или оптрон нормально откроет нижний выходник и на выходе будет минус.
вариант заключается в том чтобы подключать выходы через реле, которое будет включаться от +18В одного из каналов. получится что в первый момент времени после подачи питания на выходе у нас плюс но реле еще не успело сработать ибо оно тормозное как хрен знает что, а к тому времени когда реле сработает конденсатор С2 уже зарядится или оптрон нормально откроет нижний выходник и на выходе будет минус.
еще вариант придумал. но он тоже идиотский.
увеличиваем емкость С2, чтобы при первом включении он зарядился, на выходе будет плюс но он не сожгет силовуху ибо в этот момент на банке силовухи напряжение еще не выросло достаточно. потом когда все отключается С2 разряжается очень медленно и за это время успевает разрядиться и банка силовухи. а если подать питание пока С2 не успел разрядиться то он и заряжаться не будет и на выходе не будет плюса.
увеличиваем емкость С2, чтобы при первом включении он зарядился, на выходе будет плюс но он не сожгет силовуху ибо в этот момент на банке силовухи напряжение еще не выросло достаточно. потом когда все отключается С2 разряжается очень медленно и за это время успевает разрядиться и банка силовухи. а если подать питание пока С2 не успел разрядиться то он и заряжаться не будет и на выходе не будет плюса.
не пойму почему должен открыться нижний выходник...
Когда на истоке нижнего транзистора падает напряжение (до -18), затвор за ним не успевает. В итоге, он открывается (по крайней мере, в симуляторе). Естественно, это зависит от последовательности подачи напряжения на +18 и -18 и скорости нарастания этих напряжений.
Реле - это вообще пипец фиговый вариант, нужно подумать, как бы меньшей кровью решить проблему.
Второй вариант - тоже фиговый. Скорость заряда/разряда банки может быть абсолютно любой.
ок, про открывание нижнего выходника вроде понял. может поможет изменить фазировку вторичек относительно первички (проще будет перекинуть первичку конечно), но как то на это сильно расчитывать не хочется.
придуманые мною варианты однозначно фиговые, ппц какие фиговые, но блин чего бы получше то придумать? чето ни чего в голову не лезет.
насчет второго варианта я думаю так: заряжается банка через зарядный резистор и заряжается она весьма медленно. плюс она заряжается импульсами 100Гц, в общем ну ооочень медленно. первое включение гарантировано проходит без пыща.
а со скоростью разряда конечно сложнее. но можно навесить разрядный резюк ватт на 10, он довольно быстро будет разряжать банку, и с довольно стабильной скоростью. а нормальный керамический или может танталовый кап микрофарад на 10...100 в качестве С2 разряжаться через закрытые полевики будет оооочень долго.
придуманые мною варианты однозначно фиговые, ппц какие фиговые, но блин чего бы получше то придумать? чето ни чего в голову не лезет.
насчет второго варианта я думаю так: заряжается банка через зарядный резистор и заряжается она весьма медленно. плюс она заряжается импульсами 100Гц, в общем ну ооочень медленно. первое включение гарантировано проходит без пыща.
а со скоростью разряда конечно сложнее. но можно навесить разрядный резюк ватт на 10, он довольно быстро будет разряжать банку, и с довольно стабильной скоростью. а нормальный керамический или может танталовый кап микрофарад на 10...100 в качестве С2 разряжаться через закрытые полевики будет оооочень долго.
misterio, если делать через задницу, то делать вот так:
Хоть и не мега-клевое решение, но лучше, чем то. что ты предлагаешь. Если сопротивления верхнего транзистора не хватит, чтобы полностью задавить выброс на затворе, последовательно с конденсатором можно поставить резистор на пару ом, он-же может спасти U2 от выгорания, если драйвер будет шарашить до того, как U2 закроется (порядка 1мс). D1 нужен для быстрого слива заряда при отключении питания.
И да, irlml неплохо бы заменить на что-то более вольтистое.
Хоть и не мега-клевое решение, но лучше, чем то. что ты предлагаешь. Если сопротивления верхнего транзистора не хватит, чтобы полностью задавить выброс на затворе, последовательно с конденсатором можно поставить резистор на пару ом, он-же может спасти U2 от выгорания, если драйвер будет шарашить до того, как U2 закроется (порядка 1мс). D1 нужен для быстрого слива заряда при отключении питания.
И да, irlml неплохо бы заменить на что-то более вольтистое.
тут проблема в том что плату опять переделывать придется.
ладно я еще подумаю, и может чего нить попробую...
ладно я еще подумаю, и может чего нить попробую...
в общем временно я посадил релюшку на два выхода, потому что не было четырех групной релюшки.
попускал - все нормально работает. снял вторичку, посмотрел осцилограмму тока в контуре - слишком чистая. по ней невозможно настроить коррекцию. псханул и начал выкручивать напряжение на силовухе в надежде что при большем токе грязь на осцилограмме появится. появилась, но я со стула упал когда это увидел. это было что угодно но не грязь от переключения не в нуле тока.
в общем проблема оказалась в следующем:
при питании силовухи от 130В в двух каналах драйвера оптрон вместо нуля выдает импульсы гдето под 500кГц. т.е. на выходе драйвера сначала все нормально, потом (видимо с ростом тока) плюс как положено выглядит а вот минус дергает нипадецки. на входе оптрона тоже грязь.
я вот теперь думаю от куда это может на оптроне браться. варианта у меня два:
либо это просто наводки от силовухи на плату или на сам оптрон, которых достаточно чтоб зажечь светодиод.
либо это наводки с выхода оптрона на его вход через емкостную связь.
проблема в том что я ни как не могу придумать как проверить какой из вариантов имеет место быть.

глючат два правых канала, т.е. те к которым самые длинные дорожки от входной микрухи. глючат только при большом питании на силовухе. вроде все похоже на наводки от силовухи на дорожки к светодиоду оптрона. но это ооооочень плохо если это так. я не знаю как с этим бороться. экранировать плату оооочень сложно, переразводить плату - не знаю как.
в общем я чето даже и не знаю что попробовать. если только запаять другие оптроны и посмотреть что будет... или как то всетаки пытаться заэкранировать плату...
UPD: еще странночть. при росте напрядения на силовухе начинает сильнее проседать минусовая шина драйверов. т.е. на выходе драйвера положительно напряжение проседает от 18 до 15В а вот минусовое с ростом напряжения на силовухе просеает с 18 до чуть ли не 10В. а оптрон запитан как раз от минусовой шины. может при 130В на силовухе минусовое питание проседает настолько что оптрон просто вырубается из за нехватки питания?
вопрос только почему минусовое питание так проседает. почему растет нагрузка по минусовой шине при росте напряжения на силовухе?
попускал - все нормально работает. снял вторичку, посмотрел осцилограмму тока в контуре - слишком чистая. по ней невозможно настроить коррекцию. псханул и начал выкручивать напряжение на силовухе в надежде что при большем токе грязь на осцилограмме появится. появилась, но я со стула упал когда это увидел. это было что угодно но не грязь от переключения не в нуле тока.
в общем проблема оказалась в следующем:
при питании силовухи от 130В в двух каналах драйвера оптрон вместо нуля выдает импульсы гдето под 500кГц. т.е. на выходе драйвера сначала все нормально, потом (видимо с ростом тока) плюс как положено выглядит а вот минус дергает нипадецки. на входе оптрона тоже грязь.
я вот теперь думаю от куда это может на оптроне браться. варианта у меня два:
либо это просто наводки от силовухи на плату или на сам оптрон, которых достаточно чтоб зажечь светодиод.
либо это наводки с выхода оптрона на его вход через емкостную связь.
проблема в том что я ни как не могу придумать как проверить какой из вариантов имеет место быть.

глючат два правых канала, т.е. те к которым самые длинные дорожки от входной микрухи. глючат только при большом питании на силовухе. вроде все похоже на наводки от силовухи на дорожки к светодиоду оптрона. но это ооооочень плохо если это так. я не знаю как с этим бороться. экранировать плату оооочень сложно, переразводить плату - не знаю как.
в общем я чето даже и не знаю что попробовать. если только запаять другие оптроны и посмотреть что будет... или как то всетаки пытаться заэкранировать плату...
UPD: еще странночть. при росте напрядения на силовухе начинает сильнее проседать минусовая шина драйверов. т.е. на выходе драйвера положительно напряжение проседает от 18 до 15В а вот минусовое с ростом напряжения на силовухе просеает с 18 до чуть ли не 10В. а оптрон запитан как раз от минусовой шины. может при 130В на силовухе минусовое питание проседает настолько что оптрон просто вырубается из за нехватки питания?
вопрос только почему минусовое питание так проседает. почему растет нагрузка по минусовой шине при росте напряжения на силовухе?
Похоже, что ты таки словил синфазный шум 
Можешь попробовать вот такое - соединить землю первички дайрверов с общей землей через конденсатор на 47нан, а на провода к затворам по одевать ферритовые бусины (только, на оба провода сразу). Получится LC фильтр для синфазной помехи.
Можешь попробовать другие оптроны - у них больше CMR.
Вполне может быть. Опять-же только ты померить можешь.
Проседает из-за миллера, наверняка.

в общем я чето даже и не знаю что попробовать. если только запаять другие оптроны и посмотреть что будет...
Можешь попробовать вот такое - соединить землю первички дайрверов с общей землей через конденсатор на 47нан, а на провода к затворам по одевать ферритовые бусины (только, на оба провода сразу). Получится LC фильтр для синфазной помехи.
Можешь попробовать другие оптроны - у них больше CMR.
может при 130В на силовухе минусовое питание проседает настолько что оптрон просто вырубается из за нехватки питания?
Вполне может быть. Опять-же только ты померить можешь.
Проседает из-за миллера, наверняка.
из за миллера? так он жешть у нас на включении. на выключении его не должно быть.
в общем я сейчас наверно буду пробовать уменьшить скорость переключения. 40нс фронты мне нафиг не нужны, а через резистор Ом этак на 10 нагрузка будет меньше и просадка может меньше стане. и срача может поубавиться.
в общем я сейчас наверно буду пробовать уменьшить скорость переключения. 40нс фронты мне нафиг не нужны, а через резистор Ом этак на 10 нагрузка будет меньше и просадка может меньше стане. и срача может поубавиться.
впаял резисторы на 2.2 Ом - проблемы пропали. но форма импульса испоганилась. миллер появился падла.
сейчас попробую поуменьшать сопротивление, посмотрю что получится. в общем пока буду работать в сторону уменьшения скорости переключения.
сейчас попробую поуменьшать сопротивление, посмотрю что получится. в общем пока буду работать в сторону уменьшения скорости переключения.
Можешь попробовать затормозить переключение не резистором, а конденсатором (а лучше и тем и тем, просто резистор меньше). Конденсатор даже круче будет при мощавых драйверах.
уменьшение скорости переключения решило проблему но естественно временно. с резистором 1 Ом на выходе говно появляется при 150В на силовухе. да и не хочу я ставить на выход резистор. с ним будет миллер и все прочее говно в затворах. без него драйверы вытягиваю что угодно. а с ним даже если фронты будут нормальные то срач меня выбесит. в общем это не вариант, решил я и таки любопытства ради запаял свои тормозные оптроны.
с ними нет проблем с грязью на выходе. на выходе либо нормальный плюс, либо капитально проседающий минус.
но с ростом напряжения на силовухе минус проседает настолько что оптрон вырубается и пропускает периоды. итого пока надо решать проблему с проседанием минусовой шины питания при увеличении напряжения на силовухе.
все таки я не понимаю почему проседает минус. миллер на выключении? ну ладно пусть он есть, но почему ж тогда его нет на включении транзистора? наверное он тоже есть но почему тогда не проседает плюсовая шина?
пока посижу поразбираюсь, но чето мыслей особо нет.
с ними нет проблем с грязью на выходе. на выходе либо нормальный плюс, либо капитально проседающий минус.
но с ростом напряжения на силовухе минус проседает настолько что оптрон вырубается и пропускает периоды. итого пока надо решать проблему с проседанием минусовой шины питания при увеличении напряжения на силовухе.
все таки я не понимаю почему проседает минус. миллер на выключении? ну ладно пусть он есть, но почему ж тогда его нет на включении транзистора? наверное он тоже есть но почему тогда не проседает плюсовая шина?
пока посижу поразбираюсь, но чето мыслей особо нет.
Может, проседает из-за того, что от минуса питается оптрон и транзисторы? Ведь проседает то на всех каналах?
и еще что странно:
минус проседает не всегда. бывает пачка проходит и минус не проседает сильнее плюса, но бывает пачка проскакивает когда минус проседает ппц как. чето это как то не похоже на миллера...
и это не похоже на то что проседает из за оптрона и транзисторов. оптрон и транзисторы кстати кушают всегда одинаково, минус бы проседал независимо от напряжения на силовухе.
и пропуски периодов начинаются раньше на одном канале, потом на другом, а на двух других я не видел неразу. счас посмотрю как там преобразователь поживает... что на выходе трансформатора...
минус проседает не всегда. бывает пачка проходит и минус не проседает сильнее плюса, но бывает пачка проскакивает когда минус проседает ппц как. чето это как то не похоже на миллера...
и это не похоже на то что проседает из за оптрона и транзисторов. оптрон и транзисторы кстати кушают всегда одинаково, минус бы проседал независимо от напряжения на силовухе.
и пропуски периодов начинаются раньше на одном канале, потом на другом, а на двух других я не видел неразу. счас посмотрю как там преобразователь поживает... что на выходе трансформатора...
Если влияет напряжение на силовухе, то вариант только один - миллер, хотя Миллер действительно кушал бы и положительное питание. Даже не знаю
Может, преобразователь затыкается на пачках?

не знаю в чем дело но я поменял фазировку обмоток трансформатора преобразователя и все заработало нормально. даже странно что плюсовое питание теперь вроде даже не проседает а растет... но пропусков периодов нет, и нет тех приколов что были со старыми оптронами.
сейчас еще посижу конечно потыкаю осциллом во все что можно, но похоже что оставлю так и буду двигаться дальше. понять бы еще почему фазировка обмтоток преобразователя оказывает такое влияние...
сейчас еще посижу конечно потыкаю осциллом во все что можно, но похоже что оставлю так и буду двигаться дальше. понять бы еще почему фазировка обмтоток преобразователя оказывает такое влияние...
в общем не знаю, но пока работает нормаьлно. гонял без вторички. ток в контуре до 600А. питание силовухи 100В.
на затворах творится что то не понятное, но вроде нормальное и допустимое.
убрал нафиг выходные резисторы, и укоротил провода от драйверов к затворам.
фронты стали по 20нс
я в ахуе и мне это нравится. правда куда мне столько не представляю. зато таким макаром драйвер может вытянуть любой миллер или что бы там нибыло на затворе, по этому ставить резисторы на выход я не хочу.
но странность заключается в том что иногда пачка проходит и минус не проседает:

а иногда пачка проходит и минус проседает:

причем что странно, во время пачки минус проседает не сильно, но когда пачка кончается и на выходе должен установиться минус - его сильно передергивает и он проседает аж до 10В. это абсолютно не страшно, но очень странно.
думаю это может быть связано еще и с тем что у меня преобразователь то импульсный, может какой не то что бы резонанс но может какие то явления происходят из за того что подпитывается шина импульсами одной частоты а потребление с нее идет на другой частоте тоже импульсами.
и кстати я очень не доволен, но частота работы преобразователя 40кГц тогда как частота работы теслы 100кГц. по идее частота подпитывания шины должна быть выше частоты с которой от шины жрут. но ирка зараза не может работать на большей частоте. я пробовал это еще в первой версии драйверов и ни фига не получалось.
вот картинка затвора крупнее:

здесь хороше видно что второй импульс как раз пришелся на тот момент когда с преобразователя в плюсовую шину пришла подпитка.
но впринципе меня такая форма на затворах устраивает. это 100В на силовухе и 600А в контуре, без вторички.
ну и вот еще незадачка.

картинки конечно классные но как по ним настраивать коррекцию обратной связи ума не приложу. на этих картинках от балды стоит по 855нс коррекции по обоим фронтам. без нее - тоже самое. не видно выбросов как не приглядывайся. и это 500А по калькулятору.
завтра буду продолжать эксперименты. поставлю вторичку и буду смотреть что и как.
пока все странно, но работать должно нормально.
на затворах творится что то не понятное, но вроде нормальное и допустимое.
убрал нафиг выходные резисторы, и укоротил провода от драйверов к затворам.
фронты стали по 20нс

но странность заключается в том что иногда пачка проходит и минус не проседает:

а иногда пачка проходит и минус проседает:

причем что странно, во время пачки минус проседает не сильно, но когда пачка кончается и на выходе должен установиться минус - его сильно передергивает и он проседает аж до 10В. это абсолютно не страшно, но очень странно.
думаю это может быть связано еще и с тем что у меня преобразователь то импульсный, может какой не то что бы резонанс но может какие то явления происходят из за того что подпитывается шина импульсами одной частоты а потребление с нее идет на другой частоте тоже импульсами.
и кстати я очень не доволен, но частота работы преобразователя 40кГц тогда как частота работы теслы 100кГц. по идее частота подпитывания шины должна быть выше частоты с которой от шины жрут. но ирка зараза не может работать на большей частоте. я пробовал это еще в первой версии драйверов и ни фига не получалось.
вот картинка затвора крупнее:

здесь хороше видно что второй импульс как раз пришелся на тот момент когда с преобразователя в плюсовую шину пришла подпитка.
но впринципе меня такая форма на затворах устраивает. это 100В на силовухе и 600А в контуре, без вторички.
ну и вот еще незадачка.


картинки конечно классные но как по ним настраивать коррекцию обратной связи ума не приложу. на этих картинках от балды стоит по 855нс коррекции по обоим фронтам. без нее - тоже самое. не видно выбросов как не приглядывайся. и это 500А по калькулятору.
завтра буду продолжать эксперименты. поставлю вторичку и буду смотреть что и как.
пока все странно, но работать должно нормально.

То, что частота подпитки меьнше чатоты теслы - не страшно, на это у тебя конгденсаторы есть (кстати, я все еще рекомендую поставтиь большие электролитические бочки). Работать должно мега отпадно.
эксперимента ради завтра попробую - если понравится - придумаю что нить
мож потом как нить плату переделаю тогда и электролиты поставлю. но я все же не очень уверен что они смогут что либо вытянуть, особенно при работе в тихом режиме когда почти CW получается.

в общем сегодня гонял теслу с новыми драйверами как следует.
погонял еще немного без вторички, вышел на сетевое питание, на коротких накачках, иначе срабатывал ограничитель тока.
осцилограммы везде были нормальные. ток чистый до безобразия, затворы корявенькие но все в норме.
далее поставил вторичку. начал пускать. очень внимательно смотрел осцилограмму тока в контуре и затворы плавно увеличивая питание на силовухе. через каждые 20В смотрел что изменилось - нифига не менялось. на затворах все как было, не пропусков, не звона, не грязи. дошел до 200В - начало прошивать с тора в страйкринг.
тогда я решил поставить контура над электроникой, как планируется по проекту, что бы удобнее было искать резонанс. поставил, все провода уложил аккуратненько. запускаю - работает. все работало отлично до тех же 200В на силовухе. потому пробивать начало. я перекинул отвод от первички на полвитка. начал разгонять - все нормально. при разгоне смотрел осцилограмму тока в контуре. на 200В начало шить. немного попускал и опять все сгорело.

вот осцилограмма тока в момент сгорания. она выглядит нормально. единственное что затухают колебания в контуре гораздо дольше чем обычно.
видимо это из за того что контур оказался закорочен пробитыми транзисторами. и есть небольшой выброс на ней, такой как когда прошибает в страйкринг или в первичку. правда он какой то очень скромный, обычно он жирнее и после него грязь и сильный рост тока наблюдается. но возможно что в момент сгорания был разряд в страйкринг или первичку.
сгорело два транзистора. но не как обычно. до этого с оптодровами несколько раз сгорали Q1 и Q2. я думаю что это происходило из за того что на все 4 транзистора приходил высокий уровень, они дружно открывались, но эта пара стоит ближе к конденсатору и выгорала первая, а до второй не доходило уже ни чего и она всегда выживала.
сейчас же сгорели Q3 и Q4. от сюда я делаю вывод что если дрова выдали не те сигналы то скорее всего именно на эту пару транзисторов. если бы выдали на все 4 канала то опять скорее всего сгорели бы Q1 и Q2.

по плате видно к каким каналам подключаются эти транзисторы.
хотя врядли эта информация может быть полезна.
в общем я в печали. запасных транзисторов нет. новые заказал но они будут только к новому году.
есть два старых транзистора которые были в самом начале. по идее можно их поставить и гонять по тихому, не сильно нагружая такой корявый мост. для тихих эксперментов без разгона может и этого хватить.
но больше всего я расстроен из за того что я не знаю почему могли сгореть транзисторы.
если из за попадания разряда куда то не туда - было бы понятно, но это маловероятно. последнее время шило только в страйкринг. раньше часто шило в страйк и в первичку и ни чего не сгорало при каждом пробое. вряд ли виноват разряд.
UTC тоже не может быть виноват. если б он выдал высокие уровни по обоим каналам - сгорели бы скорее всего те транзисторы которые ближе конденсатору.
виноваты скорее всего дрова. но я не знаю как именно они виноваты. что именно они выдали и на какие каналы. и почему...
главное что если бы проблема была только в дровах - они бы постоянно выдавали что то куда то не туда. но они работали замечательно. и на большие стриммера работали нормально. но в один прекрасный момент просто чето глюканули. мне кажется это уже проблема взаимодействия драйверов с теслой а не только драйверов.
самое обидное то что когда приедут транзисторы я не знаю что делать. я не могу постоянно смотреть все 4 затвора одновременно. и я даже не могу смотреть затворы диагональных транзисторов одновременно. я могу смотреть одновременно только затворы нижних транзисторов. но если глюк пройдет не по всем 4 каналам я его не увижу...
я пока не знаю что делать когда приедут транзисторы. поставлю я их, запущу, разгоню, оно поработает немного а потом опять сгорит. и я не буду нать из за чего...
нужно что то придумывать. обязательно.
P.S. а GDT то сука хорош тем что физически не может устроить сквозняк. вот блин жешть зараза. но слаб он и не способен раскачивать мои транзисторы. зато с ним ни когда столько транзисторов не сгорало.
погонял еще немного без вторички, вышел на сетевое питание, на коротких накачках, иначе срабатывал ограничитель тока.
осцилограммы везде были нормальные. ток чистый до безобразия, затворы корявенькие но все в норме.
далее поставил вторичку. начал пускать. очень внимательно смотрел осцилограмму тока в контуре и затворы плавно увеличивая питание на силовухе. через каждые 20В смотрел что изменилось - нифига не менялось. на затворах все как было, не пропусков, не звона, не грязи. дошел до 200В - начало прошивать с тора в страйкринг.
тогда я решил поставить контура над электроникой, как планируется по проекту, что бы удобнее было искать резонанс. поставил, все провода уложил аккуратненько. запускаю - работает. все работало отлично до тех же 200В на силовухе. потому пробивать начало. я перекинул отвод от первички на полвитка. начал разгонять - все нормально. при разгоне смотрел осцилограмму тока в контуре. на 200В начало шить. немного попускал и опять все сгорело.

вот осцилограмма тока в момент сгорания. она выглядит нормально. единственное что затухают колебания в контуре гораздо дольше чем обычно.
видимо это из за того что контур оказался закорочен пробитыми транзисторами. и есть небольшой выброс на ней, такой как когда прошибает в страйкринг или в первичку. правда он какой то очень скромный, обычно он жирнее и после него грязь и сильный рост тока наблюдается. но возможно что в момент сгорания был разряд в страйкринг или первичку.
сгорело два транзистора. но не как обычно. до этого с оптодровами несколько раз сгорали Q1 и Q2. я думаю что это происходило из за того что на все 4 транзистора приходил высокий уровень, они дружно открывались, но эта пара стоит ближе к конденсатору и выгорала первая, а до второй не доходило уже ни чего и она всегда выживала.
сейчас же сгорели Q3 и Q4. от сюда я делаю вывод что если дрова выдали не те сигналы то скорее всего именно на эту пару транзисторов. если бы выдали на все 4 канала то опять скорее всего сгорели бы Q1 и Q2.

по плате видно к каким каналам подключаются эти транзисторы.
хотя врядли эта информация может быть полезна.
в общем я в печали. запасных транзисторов нет. новые заказал но они будут только к новому году.
есть два старых транзистора которые были в самом начале. по идее можно их поставить и гонять по тихому, не сильно нагружая такой корявый мост. для тихих эксперментов без разгона может и этого хватить.
но больше всего я расстроен из за того что я не знаю почему могли сгореть транзисторы.
если из за попадания разряда куда то не туда - было бы понятно, но это маловероятно. последнее время шило только в страйкринг. раньше часто шило в страйк и в первичку и ни чего не сгорало при каждом пробое. вряд ли виноват разряд.
UTC тоже не может быть виноват. если б он выдал высокие уровни по обоим каналам - сгорели бы скорее всего те транзисторы которые ближе конденсатору.
виноваты скорее всего дрова. но я не знаю как именно они виноваты. что именно они выдали и на какие каналы. и почему...
главное что если бы проблема была только в дровах - они бы постоянно выдавали что то куда то не туда. но они работали замечательно. и на большие стриммера работали нормально. но в один прекрасный момент просто чето глюканули. мне кажется это уже проблема взаимодействия драйверов с теслой а не только драйверов.
самое обидное то что когда приедут транзисторы я не знаю что делать. я не могу постоянно смотреть все 4 затвора одновременно. и я даже не могу смотреть затворы диагональных транзисторов одновременно. я могу смотреть одновременно только затворы нижних транзисторов. но если глюк пройдет не по всем 4 каналам я его не увижу...
я пока не знаю что делать когда приедут транзисторы. поставлю я их, запущу, разгоню, оно поработает немного а потом опять сгорит. и я не буду нать из за чего...
нужно что то придумывать. обязательно.
P.S. а GDT то сука хорош тем что физически не может устроить сквозняк. вот блин жешть зараза. но слаб он и не способен раскачивать мои транзисторы. зато с ним ни когда столько транзисторов не сгорало.
Печально. Говорилиже про ГДТ, хотябы ради того что он физически не допустит сквозняка и при пропадании управления потушит всё что надо.
ЗЫ У тебя же в изотоп корпусах ключи? Трупики остались? Хотелось бы исследовать.
ЗЫ У тебя же в изотоп корпусах ключи? Трупики остались? Хотелось бы исследовать.
Кто сейчас на конференции
Сейчас этот форум просматривают: нет зарегистрированных пользователей и 74 гостя