SimpleTesla

А что мы делаем?
User avatar
BSVi
Адепт
Posts: 3577
Joined: 15 Mar 2011, 12:32
Location: Киев

Re: SimpleTesla

Post by BSVi »

Не-не, никаких оптодров :) У меня-ж цель не добиться красивеньких сигналов, а сделать теслу :) Вот коррекция тут может быть необходима, а оптодрайвера - точно лишнее. Попробовал завалить фронты - не помогло. Сейчас еще попробую снаббер повесить, чтобы задавить эти колебания в начале переключения.
User avatar
BSVi
Адепт
Posts: 3577
Joined: 15 Mar 2011, 12:32
Location: Киев

Re: SimpleTesla

Post by BSVi »

Вот, собственно, с чем борюсь сейчас:
gate_miller.gif
gate_miller.gif (5.75 KiB) Viewed 35661 times
Это - затвор при 40 вольтах на питании. Как видно, Миллер тут зверствует, что не очень то хорошо.

Однако решение этой проблемы нужно начинать с другого места:
chip_out.gif
chip_out.gif (4.9 KiB) Viewed 35661 times
Это - выход ucc37324. Как видно, она просто не тянет. Вообще, если бы не миллер, она играла бы роль затворного резистора и я бы был доволен, но, похожу, нужно что-то мощнее. Я присматирваюсь либо к классическим ucc37322, либо к только появивщимся ucc27528
User avatar
BSVi
Адепт
Posts: 3577
Joined: 15 Mar 2011, 12:32
Location: Киев

Re: SimpleTesla

Post by BSVi »

Вот чего у меня пока получилось на затворах. Пришлось поменять драйвера. Пока поставил то, что было - mic4422 в to220 :) После этого, догрузил затворы емкостями 4.7нф и поставил резисторы по 1 ом. Нагружать меньшей емкостью и ставить резисторы больше пробовал - не помогло :(

Пока питание - 40в. Теперь нужно подымать и смотреть, что будет с сигналами.
gate2.gif
gate2.gif (5.02 KiB) Viewed 35652 times
User avatar
BSVi
Адепт
Posts: 3577
Joined: 15 Mar 2011, 12:32
Location: Киев

Re: SimpleTesla

Post by BSVi »

Итак, поднял напряжение до 110 переменки / 150 постоянки. И тут вылезло вот такое чудо (все осциллограммы в посте - с затворов транзисторов):
_1.gif
_1.gif (5.95 KiB) Viewed 35644 times
Это снято при 1оме и без обратного диода. Дополнительно на затворах висят конденсаторы по 4.7нФ. Типичный эффект Миллера :) Естественно, такая иголка - штука неприятная и может даже открыть транзистор. Естественно, первая мысля - добавить обратный диод:
_1_diode.gif
_1_diode.gif (5.2 KiB) Viewed 35644 times
Уже лучше. Но при полном сетевом напряжении все ухудшится, и иголка сможет нанести ответный удар. А что будет если убрать сопротивление совсем и оставить только конденсатор?
_0.gif
_0.gif (5.17 KiB) Viewed 35631 times
Ухты, еще лучше О_о. В данном случае роль сопротивления играет внутреннее сопротивление драйвера.

А что будет если наоборот увеличивать сопротивление, но с обратным диодом?
_2.gif
_2.gif (5.17 KiB) Viewed 35644 times
Тут - 2 ома. Как видно, ситуация становится хуже.

Итак, что делать? Я вижу два пути

1. Ускорить выключение, уменьшив конденсатор в затворе.
2. Попробовать поработать без резистора.

Какой вариант вам больше по душе? :)
misterio
Posts: 1032
Joined: 16 Jan 2012, 20:43
Location: Россия

Re: SimpleTesla

Post by misterio »

оба не по душе. но если рассматривать только эти варианты то надо подрубать реальную первичку, и плавно выходя на сетевое питание, смотреть что будет на затворах в обоих случаях и на сколько это будет хреново.
User avatar
freeman401
Posts: 56
Joined: 14 Aug 2012, 23:55
Location: Архангельск
Contact:

Re: SimpleTesla

Post by freeman401 »

еще вариант: сделать неприлично мощный драйвер с 30А+ выходом(как у стива)
идти наверняка, давить мощностью миллера и иметь резкие фронты
User avatar
BSVi
Адепт
Posts: 3577
Joined: 15 Mar 2011, 12:32
Location: Киев

Re: SimpleTesla

Post by BSVi »

Примерно так сейчас и делаю. Правда, не 30, а 9 А всего, но потом их втупую сжираю конденсаторами на затворах.
User avatar
BSVi
Адепт
Posts: 3577
Joined: 15 Mar 2011, 12:32
Location: Киев

Re: SimpleTesla

Post by BSVi »

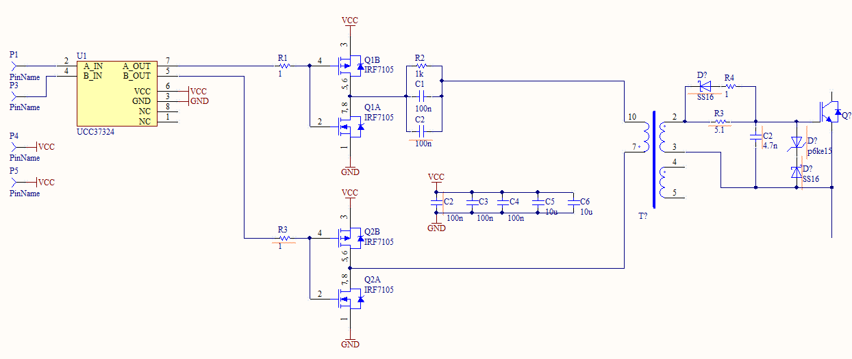
Итак, продолжаем приключения с затворами. Уже подавал на транзисторы 220 и они не взорвались, это хорошо :) Схема драйверов немного усложнилась и выглядит вот так:
drv1.gif
Осциллограммы - 40 вольт на шине
drv_40.gif
drv_40.gif (4.81 KiB) Viewed 35591 times
150 вольт
drv_110.gif
drv_110.gif (4.82 KiB) Viewed 35591 times
290 вольт
drv_220.gif
drv_220.gif (4.84 KiB) Viewed 35591 times
К сожалению, больше напряжение моя развязка не выдает.

Нужно бы поменять диод-супрессор на просто супрессор на 18 вольт (просто их сейчас нет под рукой), еще думаю немного уменьшить резистор 5.1 ома, но врядле получится сильно улучить эти осциллограммы.
User avatar
freeman401
Posts: 56
Joined: 14 Aug 2012, 23:55
Location: Архангельск
Contact:

Re: SimpleTesla

Post by freeman401 »

Именно такие драйвера я и люблю ;) можно хоть 100А тока получить при минимуме затрат
User avatar
iEugene0x7CA
Адепт
Posts: 1571
Joined: 20 May 2012, 02:38
Location: Киев

Re: SimpleTesla

Post by iEugene0x7CA »

А IRF7105 вкусная штучка, беру на вооружение. :)
User avatar
freeman401
Posts: 56
Joined: 14 Aug 2012, 23:55
Location: Архангельск
Contact:

Re: SimpleTesla

Post by freeman401 »

Я бы посоветовал пару из irf7313 и irf7316.
они могут выдать 30А в импульсе при тех же размерах
User avatar
BSVi
Адепт
Posts: 3577
Joined: 15 Mar 2011, 12:32
Location: Киев

Re: SimpleTesla

Post by BSVi »

На схеме только футпринт от irf7105 (хотя, это тоже очень хороший вариант). В реальности там стоит то, что было под рукой - irf7379.

Посчитать максимальный ток легко - суммарное сопротивление - 0.135 ома, питание 15 вольт, значит ток - 111А. Именно такой сквозняк и приходится обеспечивать конденсаторами, которых пришлось навешать довольно много. Тут с мощей перебор (много тоже нельзя - возбуждаются паразитные контура), и я бы поставил irf7105 если бы они были под рукой. Просадки на выходе не заметно.

Да, еще одна штука - сегодня с утра обнаружил,ч то в природе существуют вот такие трубы:
Image

Используются для водостоков, диаметр - 75мм, что при моих параметрах дает резонансную порядка 600кГц (вместо 800кГц у 50мм). Это хорошее решение, потому, что 100мм выглядела неуклюже большой, 50мм выглядела неуклюже маленькой, а эта - в самый раз. Она легко доставабельна, так-что, теперь я буду планировать теслу под нее.

Теперь нужно перемотать GDT на 600кГц, снять супрессоры на 18вольт с большой теслы и протестировать что будет на затворах с ними, дальеш буду разбираться с трансформаторами ОС.
User avatar
BSVi
Адепт
Posts: 3577
Joined: 15 Mar 2011, 12:32
Location: Киев

Re: SimpleTesla

Post by BSVi »

Итак, c GDT и его обвязкой, вроде, поконченно. Когда вся система будет работать, буду вылизывать дальше. Намотал первичку и сделал обратную связь. ОС изменил с трансформатора напряжения на трансформатор тока, ибо трансформатор напряжения пробивало. Теперь нужно что-то решать с фазокомпенсацией, ибо сейчас сигнал выглядит вот так:
delay.gif
delay.gif (6.01 KiB) Viewed 35541 times
Синее - ОС, желтое - выход полумоста. Как видно, скомпенсировать нужно практически 200нс. Очевидных варианта я вижу аж три:
  1. Сделать компенсацию как у Стива - на компараторе и катушке в нагрузке трансфоматора. В качестве компаратора можно использовать STM32F3xx. Недостатки - чувствительный аналог и еще одна катушка, зато просто.
  2. Сделать цифровую компенсацию на stm32f3xx или stm32f4xx, у чего хватит частоты. Недостаток - не факт, что вообще получится. Достоинство - останется только микроконтроллер и драйвера :)
  3. Влепить плисину от UTC. Тут, к сожалению, нужно будет еще генератор, куча напряжений, да и писать под нее софт неудобно, зато самая точная компенсация.
Теперь вот думаю, чего бы из этого использовать.
User avatar
freeman401
Posts: 56
Joined: 14 Aug 2012, 23:55
Location: Архангельск
Contact:

Re: SimpleTesla

Post by freeman401 »

Сифун, как говорят, придумал RC предиктер, который, как говорят, лучше LR предиктера. Нужно у него спросить
User avatar
BSVi
Адепт
Posts: 3577
Joined: 15 Mar 2011, 12:32
Location: Киев

Re: SimpleTesla

Post by BSVi »

freeman401, этот предиктор нечего придумывать - этож просто ФВЧ:
passive_comp_534.gif
passive_comp_534.gif (11.48 KiB) Viewed 35528 times
Действительно, можно рассмотреть и такой вариант. Цифровой вариант хорош еще и тем, что не зависит от амплитуды, скважности и частоты входного сигнала, что тоже очень неплохие свойства. Сейчас придумал еще интересный вариант - поставить туды ПЛИС жирнее чем в UTC - xc3s200a. Программить под нее должно быть просто, но относительно дорогая для этого проектика штука.

Но за наводку спасибо, думаю дальше :)
User avatar
iEugene0x7CA
Адепт
Posts: 1571
Joined: 20 May 2012, 02:38
Location: Киев

Re: SimpleTesla

Post by iEugene0x7CA »

Ребят, а где можно почитать про предиктер в тесластроении? Не первый раз уже слышу, но прямое гугление не дает результатов.

Насчет ПЛИС в простой катушке — по моему это перегиб. Представьте себе лицо человека, купившего Kit "простенькой настольной DRSSTC" и обнаружившего внутри платку с местом под 144-ногий TQFP. :)
User avatar
BSVi
Адепт
Posts: 3577
Joined: 15 Mar 2011, 12:32
Location: Киев

Re: SimpleTesla

Post by BSVi »

iEugene0x7CA - предиктор - штука простая. Он переключает транзисторы ДО того, как придет сигнал обратной связи (основываясь на предыдущих переключениях), таки образом достигается переключение точно в нуле тока. Так как в данном случае промах мимо нуля составляю очень большу часть периода, он обязательно нужен.

Насчет tqfp - в любом случае он будет - нужно чем-то общаться с блюпупом. Насчет дорого - цифра сейчас не такая и дорогая, зато работает очень предсказуемо в отличии от аналога. Да, большая плисина с памятью - 100грн. К сожалению, к ней много дополнительного нужно, зато код готовый можно взять из UTC и точность предсказаний - выше всяких похвал. Считай, бескомпромиссный вариант. Точность предсказания - 5.5нс

Из микроконтроллеров есть два варианта:
stm32f3 - стоит порядка 40грн. Что-то проще брать смысла нету, будет больше возни. К сожалению, максимальная частота, которую может выдать внутренний генератор stm32f3 - 64МГц не достаточно для хорошего предсказания фазы: даже если получится, максимальная ошибка будет 3/64 = 46нс, что многовато. Зато там есть компараторы, которые можно использовать для аналогового предиктора и для ограничителя тока. Сейчас этот вариант мне кажется самым перспективным.

stm32f4 уже намного дороже - 70 грн, но можно от внутреннего генератора разогнать до 84МГц (это я про таймера, а не про ядро), точность предсказания получается 35нс, что неплохо.

Начну я с того, что промоделирую несколько аналоговых предсказателей, а потом сделаю мелкую платку, на которой их протестирую.
User avatar
BSVi
Адепт
Posts: 3577
Joined: 15 Mar 2011, 12:32
Location: Киев

Re: SimpleTesla

Post by BSVi »

Итак, сделал сегодня предиктор на RC. Схема вот такая:
predikt_sch.gif
predikt_sch.gif (9.66 KiB) Viewed 35490 times
Собственно, ничего особого - ФВЧ на С2/(R1||R7). R3 и С1 - помехоподавитель.

Самое интересное, что оно работает:
prdikt.gif
prdikt.gif (6.31 KiB) Viewed 35490 times
Но работает как-то не уверенно, особенно при низких питаниях. Большой "фишкой" этой схемы есть то, что можно использовать всего один токовый трансформатор и для ОС и для защиты по току, но, похоже, не судьба. Завтра попробую немного другую схему, которая, по идее, должна стабильнее работать.
User avatar
BSVi
Адепт
Posts: 3577
Joined: 15 Mar 2011, 12:32
Location: Киев

Re: SimpleTesla

Post by BSVi »

А вот - второй вариант, который буду пробовать. Фактически, это - Стивова схема, переделанная под RC вариант. Тут большое преимущество в том, что с трансформатора снимается высокое напряжение, и запуск должен получится намного более четким. Кроме того, можно добавить катушку, которая создаст дополнительный нуль и облегчить коррекцию.
prediktor2.gif
prediktor2.gif (10.25 KiB) Viewed 35484 times
User avatar
BSVi
Адепт
Posts: 3577
Joined: 15 Mar 2011, 12:32
Location: Киев

Re: SimpleTesla

Post by BSVi »

Записал небольшую демку этого RC компенсатора:

User avatar
BSVi
Адепт
Posts: 3577
Joined: 15 Mar 2011, 12:32
Location: Киев

Re: SimpleTesla

Post by BSVi »

Со странным напряжением, вроде, тоже разобрался. Виновата слишком большое паразитное сопротивление аналогов к73-13. С ними на выходе получалось вот так:
out.gif
out.gif (6.24 KiB) Viewed 35450 times
При этом щуп был довольно далеко от транзисторов - примерно 5см в сумме от земли до входа щупа. Если щуп подключить вполтную, то получается значительно лучше:
out2.gif
out2.gif (6.74 KiB) Viewed 35450 times
Тоесть, дорожки (ширина - 4мм) довольно сильно влияют на работу силовухи.

Если добавить к конденсатору на 4.7мкФ еще одни на 47мкф, но с меньшим тангенсом потерь (CBB81), то получается уже картинка, похожая на правду:
out3.gif
out3.gif (6.85 KiB) Viewed 35450 times
User avatar
iEugene0x7CA
Адепт
Posts: 1571
Joined: 20 May 2012, 02:38
Location: Киев

Re: SimpleTesla

Post by iEugene0x7CA »

А где такие шикарные трубы продаются?
Из самого добротного видел только белые воздуховодные в Эпицентре, там-же еще серые канализационные из Германии, они кстати замечательного качества, и главное — с линейкой. :)
User avatar
Nikomo
Posts: 261
Joined: 02 Oct 2012, 21:02

Re: SimpleTesla

Post by Nikomo »

и главное, с линейкой.
Ещё бы с функцией перпендикулярного отрезания... :lol:
User avatar
BSVi
Адепт
Posts: 3577
Joined: 15 Mar 2011, 12:32
Location: Киев

Re: SimpleTesla

Post by BSVi »

В Практикере. Да, скорее-всего и в эпицентре есть. Они очень распространены, просто в другом отделе, наверянка, обитают
User avatar
BSVi
Адепт
Posts: 3577
Joined: 15 Mar 2011, 12:32
Location: Киев

Re: SimpleTesla

Post by BSVi »

Итак, купил трубу, фазокорректор наладил. А вот с драйвероми так и не разобрался.

Беда в том, что при повышении питающего напряжения, на затворах получается вот такое:
out.gif
out.gif (6.63 KiB) Viewed 35384 times
Эта картинка снята при 200в переменки на шине, порядка 300а в первичке. Посередине полупериода напряжение проседает. Почему - не знаю, но транзистор выходит из насыщения и это может весьма плачевно кончится.

Пробовал уже, кажется, все - и резисторы разные и конденсаторы. Мне казалось, что это - остаток звона, который возбуждается Миллером, но беда в том, что затворный резистор ситуацию не исправляет.

Сейчас у меня две идеи -
1. Попробовать другие транзисторы FGH40N60SMDF или вообще IRFP460A.
2. Сделать трансформатор 1:2, и полученные 24 вольта обрезать супрессором.

Может у вас есть какие-то идеи? А то я совсем застрял :(
Post Reply