Page 2 of 28
Re: SimpleTesla
Posted: 08 Mar 2013, 15:26
by BSVi
Не-не, никаких оптодров

У меня-ж цель не добиться красивеньких сигналов, а сделать теслу

Вот коррекция тут может быть необходима, а оптодрайвера - точно лишнее. Попробовал завалить фронты - не помогло. Сейчас еще попробую снаббер повесить, чтобы задавить эти колебания в начале переключения.
Re: SimpleTesla
Posted: 08 Mar 2013, 16:47
by BSVi
Вот, собственно, с чем борюсь сейчас:

- gate_miller.gif (5.75 KiB) Viewed 35235 times
Это - затвор при 40 вольтах на питании. Как видно, Миллер тут зверствует, что не очень то хорошо.
Однако решение этой проблемы нужно начинать с другого места:

- chip_out.gif (4.9 KiB) Viewed 35235 times
Это - выход ucc37324. Как видно, она просто не тянет. Вообще, если бы не миллер, она играла бы роль затворного резистора и я бы был доволен, но, похожу, нужно что-то мощнее. Я присматирваюсь либо к классическим ucc37322, либо к только появивщимся
ucc27528
Re: SimpleTesla
Posted: 08 Mar 2013, 20:16
by BSVi
Вот чего у меня пока получилось на затворах. Пришлось поменять драйвера. Пока поставил то, что было - mic4422 в to220

После этого, догрузил затворы емкостями 4.7нф и поставил резисторы по 1 ом. Нагружать меньшей емкостью и ставить резисторы больше пробовал - не помогло
Пока питание - 40в. Теперь нужно подымать и смотреть, что будет с сигналами.

- gate2.gif (5.02 KiB) Viewed 35226 times
Re: SimpleTesla
Posted: 08 Mar 2013, 22:52
by BSVi
Итак, поднял напряжение до 110 переменки / 150 постоянки. И тут вылезло вот такое чудо (все осциллограммы в посте - с затворов транзисторов):

- _1.gif (5.95 KiB) Viewed 35218 times
Это снято при 1оме и без обратного диода. Дополнительно на затворах висят конденсаторы по 4.7нФ. Типичный эффект Миллера

Естественно, такая иголка - штука неприятная и может даже открыть транзистор. Естественно, первая мысля - добавить обратный диод:

- _1_diode.gif (5.2 KiB) Viewed 35218 times
Уже лучше. Но при полном сетевом напряжении все ухудшится, и иголка сможет нанести ответный удар. А что будет если убрать сопротивление совсем и оставить только конденсатор?

- _0.gif (5.17 KiB) Viewed 35205 times
Ухты, еще лучше О_о. В данном случае роль сопротивления играет внутреннее сопротивление драйвера.
А что будет если наоборот увеличивать сопротивление, но с обратным диодом?

- _2.gif (5.17 KiB) Viewed 35218 times
Тут - 2 ома. Как видно, ситуация становится хуже.
Итак, что делать? Я вижу два пути
1. Ускорить выключение, уменьшив конденсатор в затворе.
2. Попробовать поработать без резистора.
Какой вариант вам больше по душе?

Re: SimpleTesla
Posted: 09 Mar 2013, 08:15
by misterio
оба не по душе. но если рассматривать только эти варианты то надо подрубать реальную первичку, и плавно выходя на сетевое питание, смотреть что будет на затворах в обоих случаях и на сколько это будет хреново.
Re: SimpleTesla
Posted: 09 Mar 2013, 12:57
by freeman401
еще вариант: сделать неприлично мощный драйвер с 30А+ выходом(как у стива)
идти наверняка, давить мощностью миллера и иметь резкие фронты
Re: SimpleTesla
Posted: 09 Mar 2013, 13:12
by BSVi
Примерно так сейчас и делаю. Правда, не 30, а 9 А всего, но потом их втупую сжираю конденсаторами на затворах.
Re: SimpleTesla
Posted: 10 Mar 2013, 21:31
by BSVi
Итак, продолжаем приключения с затворами. Уже подавал на транзисторы 220 и они не взорвались, это хорошо

Схема драйверов немного усложнилась и выглядит вот так:
Осциллограммы - 40 вольт на шине

- drv_40.gif (4.81 KiB) Viewed 35165 times
150 вольт

- drv_110.gif (4.82 KiB) Viewed 35165 times
290 вольт

- drv_220.gif (4.84 KiB) Viewed 35165 times
К сожалению, больше напряжение моя развязка не выдает.
Нужно бы поменять диод-супрессор на просто супрессор на 18 вольт (просто их сейчас нет под рукой), еще думаю немного уменьшить резистор 5.1 ома, но врядле получится сильно улучить эти осциллограммы.
Re: SimpleTesla
Posted: 10 Mar 2013, 22:42
by freeman401
Именно такие драйвера я и люблю

можно хоть 100А тока получить при минимуме затрат
Re: SimpleTesla
Posted: 10 Mar 2013, 23:39
by iEugene0x7CA
А IRF7105 вкусная штучка, беру на вооружение.

Re: SimpleTesla
Posted: 11 Mar 2013, 13:21
by freeman401
Я бы посоветовал пару из irf7313 и irf7316.
они могут выдать 30А в импульсе при тех же размерах
Re: SimpleTesla
Posted: 11 Mar 2013, 13:49
by BSVi
На схеме только футпринт от irf7105 (хотя, это тоже очень хороший вариант). В реальности там стоит то, что было под рукой -
irf7379.
Посчитать максимальный ток легко - суммарное сопротивление - 0.135 ома, питание 15 вольт, значит ток - 111А. Именно такой сквозняк и приходится обеспечивать конденсаторами, которых пришлось навешать довольно много. Тут с мощей перебор (много тоже нельзя - возбуждаются паразитные контура), и я бы поставил irf7105 если бы они были под рукой. Просадки на выходе не заметно.
Да, еще одна штука - сегодня с утра обнаружил,ч то в природе существуют вот такие трубы:
Используются для водостоков, диаметр - 75мм, что при моих параметрах дает резонансную порядка 600кГц (вместо 800кГц у 50мм). Это хорошее решение, потому, что 100мм выглядела неуклюже большой, 50мм выглядела неуклюже маленькой, а эта - в самый раз. Она легко доставабельна, так-что, теперь я буду планировать теслу под нее.
Теперь нужно перемотать GDT на 600кГц, снять супрессоры на 18вольт с большой теслы и протестировать что будет на затворах с ними, дальеш буду разбираться с трансформаторами ОС.
Re: SimpleTesla
Posted: 11 Mar 2013, 19:38
by BSVi
Итак, c GDT и его обвязкой, вроде, поконченно. Когда вся система будет работать, буду вылизывать дальше. Намотал первичку и сделал обратную связь. ОС изменил с трансформатора напряжения на трансформатор тока, ибо трансформатор напряжения пробивало. Теперь нужно что-то решать с фазокомпенсацией, ибо сейчас сигнал выглядит вот так:

- delay.gif (6.01 KiB) Viewed 35115 times
Синее - ОС, желтое - выход полумоста. Как видно, скомпенсировать нужно практически 200нс. Очевидных варианта я вижу аж три:
- Сделать компенсацию как у Стива - на компараторе и катушке в нагрузке трансфоматора. В качестве компаратора можно использовать STM32F3xx. Недостатки - чувствительный аналог и еще одна катушка, зато просто.
- Сделать цифровую компенсацию на stm32f3xx или stm32f4xx, у чего хватит частоты. Недостаток - не факт, что вообще получится. Достоинство - останется только микроконтроллер и драйвера

- Влепить плисину от UTC. Тут, к сожалению, нужно будет еще генератор, куча напряжений, да и писать под нее софт неудобно, зато самая точная компенсация.
Теперь вот думаю, чего бы из этого использовать.
Re: SimpleTesla
Posted: 11 Mar 2013, 21:01
by freeman401
Сифун, как говорят, придумал RC предиктер, который, как говорят, лучше LR предиктера. Нужно у него спросить
Re: SimpleTesla
Posted: 11 Mar 2013, 21:58
by BSVi
freeman401, этот предиктор нечего придумывать - этож просто ФВЧ:

- passive_comp_534.gif (11.48 KiB) Viewed 35102 times
Действительно, можно рассмотреть и такой вариант. Цифровой вариант хорош еще и тем, что не зависит от амплитуды, скважности и частоты входного сигнала, что тоже очень неплохие свойства. Сейчас придумал еще интересный вариант - поставить туды ПЛИС жирнее чем в UTC - xc3s200a. Программить под нее должно быть просто, но относительно дорогая для этого проектика штука.
Но за наводку спасибо, думаю дальше

Re: SimpleTesla
Posted: 11 Mar 2013, 23:04
by iEugene0x7CA
Ребят, а где можно почитать про предиктер в тесластроении? Не первый раз уже слышу, но прямое гугление не дает результатов.
Насчет ПЛИС в простой катушке — по моему это перегиб. Представьте себе лицо человека, купившего Kit "простенькой настольной DRSSTC" и обнаружившего внутри платку с местом под 144-ногий TQFP.

Re: SimpleTesla
Posted: 12 Mar 2013, 00:31
by BSVi
iEugene0x7CA - предиктор - штука простая. Он переключает транзисторы ДО того, как придет сигнал обратной связи (основываясь на предыдущих переключениях), таки образом достигается переключение точно в нуле тока. Так как в данном случае промах мимо нуля составляю очень большу часть периода, он обязательно нужен.
Насчет tqfp - в любом случае он будет - нужно чем-то общаться с блюпупом. Насчет дорого - цифра сейчас не такая и дорогая, зато работает очень предсказуемо в отличии от аналога. Да, большая плисина с памятью - 100грн. К сожалению, к ней много дополнительного нужно, зато код готовый можно взять из UTC и точность предсказаний - выше всяких похвал. Считай, бескомпромиссный вариант. Точность предсказания - 5.5нс
Из микроконтроллеров есть два варианта:
stm32f3 - стоит порядка 40грн. Что-то проще брать смысла нету, будет больше возни. К сожалению, максимальная частота, которую может выдать внутренний генератор stm32f3 - 64МГц не достаточно для хорошего предсказания фазы: даже если получится, максимальная ошибка будет 3/64 = 46нс, что многовато. Зато там есть компараторы, которые можно использовать для аналогового предиктора и для ограничителя тока. Сейчас этот вариант мне кажется самым перспективным.
stm32f4 уже намного дороже - 70 грн, но можно от внутреннего генератора разогнать до 84МГц (это я про таймера, а не про ядро), точность предсказания получается 35нс, что неплохо.
Начну я с того, что промоделирую несколько аналоговых предсказателей, а потом сделаю мелкую платку, на которой их протестирую.
Re: SimpleTesla
Posted: 12 Mar 2013, 19:49
by BSVi
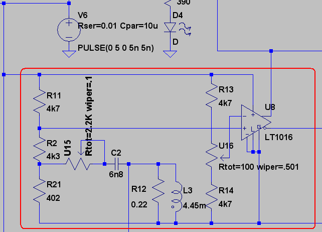
Итак, сделал сегодня предиктор на RC. Схема вот такая:

- predikt_sch.gif (9.66 KiB) Viewed 35064 times
Собственно, ничего особого - ФВЧ на С2/(R1||R7). R3 и С1 - помехоподавитель.
Самое интересное, что оно работает:

- prdikt.gif (6.31 KiB) Viewed 35064 times
Но работает как-то не уверенно, особенно при низких питаниях. Большой "фишкой" этой схемы есть то, что можно использовать всего один токовый трансформатор и для ОС и для защиты по току, но, похоже, не судьба. Завтра попробую немного другую схему, которая, по идее, должна стабильнее работать.
Re: SimpleTesla
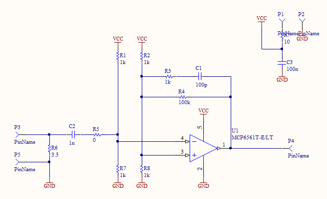
Posted: 12 Mar 2013, 20:23
by BSVi
А вот - второй вариант, который буду пробовать. Фактически, это - Стивова схема, переделанная под RC вариант. Тут большое преимущество в том, что с трансформатора снимается высокое напряжение, и запуск должен получится намного более четким. Кроме того, можно добавить катушку, которая создаст дополнительный нуль и облегчить коррекцию.

- prediktor2.gif (10.25 KiB) Viewed 35058 times
Re: SimpleTesla
Posted: 13 Mar 2013, 14:33
by BSVi
Записал небольшую демку этого RC компенсатора:
Re: SimpleTesla
Posted: 13 Mar 2013, 16:24
by BSVi
Со странным напряжением, вроде, тоже разобрался. Виновата слишком большое паразитное сопротивление аналогов к73-13. С ними на выходе получалось вот так:

- out.gif (6.24 KiB) Viewed 35024 times
При этом щуп был довольно далеко от транзисторов - примерно 5см в сумме от земли до входа щупа. Если щуп подключить вполтную, то получается значительно лучше:

- out2.gif (6.74 KiB) Viewed 35024 times
Тоесть, дорожки (ширина - 4мм) довольно сильно влияют на работу силовухи.
Если добавить к конденсатору на 4.7мкФ еще одни на 47мкф, но с меньшим тангенсом потерь (CBB81), то получается уже картинка, похожая на правду:

- out3.gif (6.85 KiB) Viewed 35024 times
Re: SimpleTesla
Posted: 13 Mar 2013, 21:42
by iEugene0x7CA
А где такие шикарные трубы продаются?
Из самого добротного видел только белые воздуховодные в Эпицентре, там-же еще серые канализационные из Германии, они кстати замечательного качества, и главное — с линейкой.

Re: SimpleTesla
Posted: 13 Mar 2013, 21:58
by Nikomo
и главное, с линейкой.
Ещё бы с функцией перпендикулярного отрезания...

Re: SimpleTesla
Posted: 13 Mar 2013, 22:02
by BSVi
В Практикере. Да, скорее-всего и в эпицентре есть. Они очень распространены, просто в другом отделе, наверянка, обитают
Re: SimpleTesla
Posted: 17 Mar 2013, 22:37
by BSVi
Итак, купил трубу, фазокорректор наладил. А вот с драйвероми так и не разобрался.
Беда в том, что при повышении питающего напряжения, на затворах получается вот такое:

- out.gif (6.63 KiB) Viewed 34958 times
Эта картинка снята при 200в переменки на шине, порядка 300а в первичке. Посередине полупериода напряжение проседает. Почему - не знаю, но транзистор выходит из насыщения и это может весьма плачевно кончится.
Пробовал уже, кажется, все - и резисторы разные и конденсаторы. Мне казалось, что это - остаток звона, который возбуждается Миллером, но беда в том, что затворный резистор ситуацию не исправляет.
Сейчас у меня две идеи -
1. Попробовать другие транзисторы FGH40N60SMDF или вообще IRFP460A.
2. Сделать трансформатор 1:2, и полученные 24 вольта обрезать супрессором.
Может у вас есть какие-то идеи? А то я совсем застрял
