Обратная связь в SSTC
-
Poznajuschij
- Posts: 223
- Joined: 25 Nov 2014, 10:06
Re: Обратная связь в SSTC
Пока мне очень нравится эта микруха...
Значит R3+C2 от нее зависит максимальная возможная частота работы и минимально возможная частота качественного захвата сигнала. Сделал я R3 переменным на 100 Ком+ 10 Ком постоянным, кондер 10nf... Максимум при 5 вольтах питания она работала на 370 кгц, а захватывала стабильно на 120 Кгц... ниже тоже работала, но нестабильно... дергался выходной сигнал... Это когда переменник был выкручен в ноль. Но если добавить сопротивления, то стабильный захват опускался по частоте ниже, причем вместе и с максимальной частотой работы. В общем получается что коридор в 200 кгц у меня будет для нормальной работы ФАПЧ.
Ну и при повышении напряжения питания ее частотные возможности сильно расширяются, хотя я скорее всего не дам ей больше 5 вольт...
R1-C1 у меня 10 Ком -100pf
Значит R3+C2 от нее зависит максимальная возможная частота работы и минимально возможная частота качественного захвата сигнала. Сделал я R3 переменным на 100 Ком+ 10 Ком постоянным, кондер 10nf... Максимум при 5 вольтах питания она работала на 370 кгц, а захватывала стабильно на 120 Кгц... ниже тоже работала, но нестабильно... дергался выходной сигнал... Это когда переменник был выкручен в ноль. Но если добавить сопротивления, то стабильный захват опускался по частоте ниже, причем вместе и с максимальной частотой работы. В общем получается что коридор в 200 кгц у меня будет для нормальной работы ФАПЧ.
Ну и при повышении напряжения питания ее частотные возможности сильно расширяются, хотя я скорее всего не дам ей больше 5 вольт...
R1-C1 у меня 10 Ком -100pf
Re: Обратная связь в SSTC
Привет
можно ли использовать для обратной связи сигнал с ограничителя тока?
можно ли использовать для обратной связи сигнал с ограничителя тока?
Re: Обратная связь в SSTC
Можно,только быстрый компаратор нужно поставить. Так как такой компаратор стоит дорого и фигнайдешь, то обычно ставят просто отдельный трансформатор.
Re: Обратная связь в SSTC
схема на к554са3 о которой говорил "Poznajuschij" пойдет?
Re: Обратная связь в SSTC
Подойдет, но она внечет дополнительную задержку. Оно нужно? Не нужно. Брать нужно компаратор с временем срабатывания <100нс
Re: Обратная связь в SSTC
Друзья, помогите понять в чем дело. Обратную связь через 311 LM сделал по схеме BSVi (Simple Tesla) ? Все работатет как надо , только вот одна проблема))) фаза не сдвигается. Ужке все индуктивности пересмотрел от 1мкГ до 200мкГ. При всех номиналах одна и таже задержка, при регулировки переменного резистора менятеся только амплитуда, а фаза стоит на месте. Можно вообще настраивать данный компенсатор от генератора? Что делаю не так?) Частота не имеет значения, делал от 100 до 300 кГц, везде одно и тоже - фаза стоит на месте.
Re: Обратная связь в SSTC
В ST нет фазокорректора. Похоже, вы собрали что-то не то 
-
Poznajuschij
- Posts: 223
- Joined: 25 Nov 2014, 10:06
Re: Обратная связь в SSTC
BSVi Еще как есть!
Я тоже буксовал на этом месте... Но пришел к выводу, что резистор там вообще не нужен, а для подстройки нужно опережение, а не задержка... которое точно не резисторам можно сделать)))
На схеме он называется Триммер...Из оригинальных решений — пассивный фазовращатель. Он предназначен для компенсации задержки возникающей в схеме. Переменником R1 подстраивается фаза до тех пор, пока разряды не станут максимально энергичными. При этом на затворах транзисторов исчезнет "звон".
Я тоже буксовал на этом месте... Но пришел к выводу, что резистор там вообще не нужен, а для подстройки нужно опережение, а не задержка... которое точно не резисторам можно сделать)))
Re: Обратная связь в SSTC
Дак, это не про ST
Re: Обратная связь в SSTC
Как нет? Корректор фазы на mcp6561. ЧТо это тогда?BSVi wrote:В ST нет фазокорректора. Похоже, вы собрали что-то не то
http://tqfp.org/simple-tesla/simpledriver.htm
Вот схемка, чуток адаптирована под мой проект
Last edited by Ruan on 08 Apr 2015, 19:59, edited 1 time in total.
Re: Обратная связь в SSTC
ST и SD - разные штуки. Ну и на LM311 это работать не будет, нужен быстрый компаратор с одинаковыми временами включения и выключения.
Re: Обратная связь в SSTC
Извеняюсь за то что внес путоницу. Насколько быстрый? менее 100 нс? Какой то можешь посоветовать, проверенный уже, кроме mcp. BSVi, скажи а почему критично равенство время вкл и выкл? Ведь если фаза сдвигается по входу а время вкл и выкл постоянны, на выходе же тоже должен происходить сдвиг?
Re: Обратная связь в SSTC
К примеру. часто используют TL3116. Одинаковые времена нужны, чтобы его можно было настроить. Тоесть, с неправильными временами оно может и будет работать, но настроить это будет очень сложно, и результаты будут в любом случае не очень. Дело в том, что при накачке не 50% меандром в синусе будут искажения, которые будут выделяться на LR фильтре и еще больше мешать.
Re: Обратная связь в SSTC
Нашел в розничной продаже mcp6561t-e / ot . Только не нахожу в чем отличие от lt . Он подойдет? Характеристики все вроде одинаковые.
Re: Обратная связь в SSTC
BSVi, в SimpleDriver2 ты используешь двойной сдвиг фаз. Скажи, а почему ты фазосдвигающую RC цепь не подключаешь на выход компаратора? Это связано с удобством монтажа или так эффективней?
Re: Обратная связь в SSTC
RC цепь сдвигает сигналы не равномерно по фронтам - глянь график напряжения на RC цепочке. Поэтому в ПЛИСине есть логика которая это корректирует. Если хочется сделать без ПЛИСины, можно взять два подстроечника и двигать каждый фронт отдельно.
-
Poznajuschij
- Posts: 223
- Joined: 25 Nov 2014, 10:06
Re: Обратная связь в SSTC
В трансформаторе тока учитывается сопротивление обмотки? Например у меня Talema AS-105 750 витков и резистор на 47 ом, получается при токе 120 ампер будет 7,5 вольта... Но еще есть сопротивление самой обмотки, которое равно 43 ома по инструкции, и 32 по мультиметру...
Как правильно считать?
Как правильно считать?
Re: Обратная связь в SSTC
нет, не учитывается
-
Poznajuschij
- Posts: 223
- Joined: 25 Nov 2014, 10:06
Re: Обратная связь в SSTC
Это хорошо))) А как еще можно измерить ток в первичке, что бы точно? Может шунт поставить? Будет он на 200-300 кГц нормально показывать ток? Просто хочется точно знать, что там происходит... одно дело транзисторы по 200 рублей палить, другое дело кирпичи... подумываю собрать что-то ампер на 800-1000... как разберусь с ФАПЧ
Как то же калибруют эти токовые трансформаторы... что бы взять за эталонный измеритель?
Как то же калибруют эти токовые трансформаторы... что бы взять за эталонный измеритель?
Re: Обратная связь в SSTC
Шунт использовать бесполезно - для того, чтобы снять сигнал с него нужен дифференциальный щуп. Подозреваю, что у вас его нет
В качестве образцового можно взять покупной трансформатор классом выше. Бывают еще специальные измерительные трансформаторы. Но это все стоит как целый ящик кирпичей, поэтому мой совет - не заморачиваться сильно.
Сами трансформаторы калибрует метртестстандарт и там источники образцового тока, которые (теоретически) калибруются в палате мер и весов. Если сильно хочется поверить свой трансформатор можно попробовать к ним обратиться, но поверка будет стоить примерно как 4 кирпича, раз у нас такая валюта пошла
Да, сам я использую cst306-3a с шунтов в 1ом. Не поверенный.
Сами трансформаторы калибрует метртестстандарт и там источники образцового тока, которые (теоретически) калибруются в палате мер и весов. Если сильно хочется поверить свой трансформатор можно попробовать к ним обратиться, но поверка будет стоить примерно как 4 кирпича, раз у нас такая валюта пошла
Да, сам я использую cst306-3a с шунтов в 1ом. Не поверенный.
-
Poznajuschij
- Posts: 223
- Joined: 25 Nov 2014, 10:06
Re: Обратная связь в SSTC
Спасибо за совет! Заморачиваться не буду))) Хотя про щупы дифференциальные почитаю... как раз статья есть на сайте)
-
Poznajuschij
- Posts: 223
- Joined: 25 Nov 2014, 10:06
Re: Обратная связь в SSTC
Снова я с вопросами... Начал делать защиту по току... а тут такое дело...
Осциллограммы старта Теслы с разной детализацией. Синяя - это Ток в первичке (с токового трансформатора, который просто шунтирован резистором на 100 Ом.. 750 витков. Больше никуда не подключен, только к осциллографу), Желтая - это напряжение на щупе который весит в воздухе...
Понять не могу, что это за модуляция такая на старте в токовом (синем) сигнале... и каков там ток, когда она болтается ниже нуля и выше нуля??? исходя из показаний? При условии, что 1 Ампер = 0,13 Вольт... Я просто понять хочу, он меньше или больше тока, когда катушка стабилизировалась после запуска... А то как-то грозно он возвышается на старте, относительно продолжения...
Да и еще частота 231 кГц, на последнем фото там ерунда какая-то по частотомеру...
Осциллограммы старта Теслы с разной детализацией. Синяя - это Ток в первичке (с токового трансформатора, который просто шунтирован резистором на 100 Ом.. 750 витков. Больше никуда не подключен, только к осциллографу), Желтая - это напряжение на щупе который весит в воздухе...
Понять не могу, что это за модуляция такая на старте в токовом (синем) сигнале... и каков там ток, когда она болтается ниже нуля и выше нуля??? исходя из показаний? При условии, что 1 Ампер = 0,13 Вольт... Я просто понять хочу, он меньше или больше тока, когда катушка стабилизировалась после запуска... А то как-то грозно он возвышается на старте, относительно продолжения...
Да и еще частота 231 кГц, на последнем фото там ерунда какая-то по частотомеру...
Re: Обратная связь в SSTC
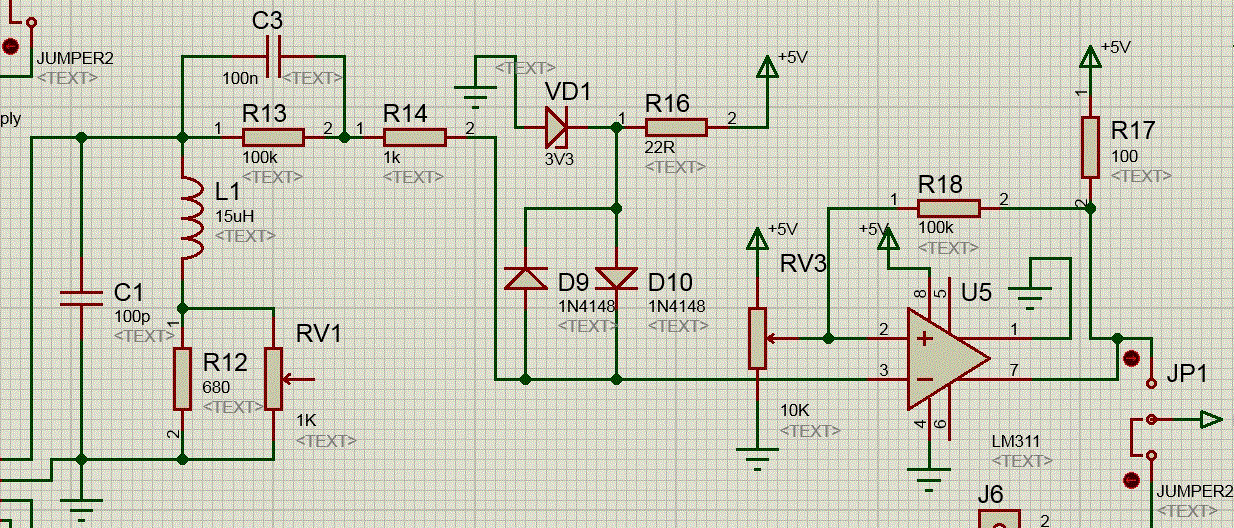
Сейчас продолжил эксперименты с обратной связью в DR. Собрал вот такую схемку. Не могу запустить ОС, при питании от генератора на выходе компаратора сигнал хороший но правда скважность примерно 55% а не меандр. Коррекцию фазы соответсвенно не проверял) так как ОС не смог запустить (если выпаиваю индуктивность и фазосдвигающую емкость то все работает, но требуется возможность фазу двигать). Подскажите, в чем причина может быть?BSVi wrote:RC цепь сдвигает сигналы не равномерно по фронтам - глянь график напряжения на RC цепочке. Поэтому в ПЛИСине есть логика которая это корректирует. Если хочется сделать без ПЛИСины, можно взять два подстроечника и двигать каждый фронт отдельно.
Re: Обратная связь в SSTC
А том и дело, что не меандр. В SD логика, которая делает меандр в итоге. В твоем случае лучше использовать переменную. индуктивность, а не задержку после компаратора.
Re: Обратная связь в SSTC
Парни, извините, наверное не в эту тему. Вижу тут обсуждали фапч на CD4046
Сделал индукционный нагреватель (знаменитый инвертор Кухтецкого - полный мост). Присобачил к нему фапч.
Работает нормально. Держит резонанс при внесении в индуктор разных заготовок. Частота пустого индуктора 330 кГц, диапазон слежения выставлен от 310 до 350 кГц подстроечниками на ножках 11 и 12.
Проблема - никак не хочет подхватывать резонанс при включении питания. Приходится постоянно ловить его переменным резистором R5 (величина задержки сигнала).
Можно как-нибудь сделать, чтобы фапч запускалась автоматически? Были предложения поставить генератор шума или импульсов, чтобы от подтолкнул схему, а после запуска отключался.



Сделал индукционный нагреватель (знаменитый инвертор Кухтецкого - полный мост). Присобачил к нему фапч.
Работает нормально. Держит резонанс при внесении в индуктор разных заготовок. Частота пустого индуктора 330 кГц, диапазон слежения выставлен от 310 до 350 кГц подстроечниками на ножках 11 и 12.
Проблема - никак не хочет подхватывать резонанс при включении питания. Приходится постоянно ловить его переменным резистором R5 (величина задержки сигнала).
Можно как-нибудь сделать, чтобы фапч запускалась автоматически? Были предложения поставить генератор шума или импульсов, чтобы от подтолкнул схему, а после запуска отключался.


