Шаринг знаний по схемотехнике

работа, зарплата, образование...
bvden
Сообщения: 15
Откуда: Киев

Сообщение bvden » 12 май 2016, 13:29

Добрый день. Хочу попросить помощи знатоков. Есть источник питания. Вопрос относится к двум схемам. Как сделать ГРАМОТНО защиту МК от перенапряжения.
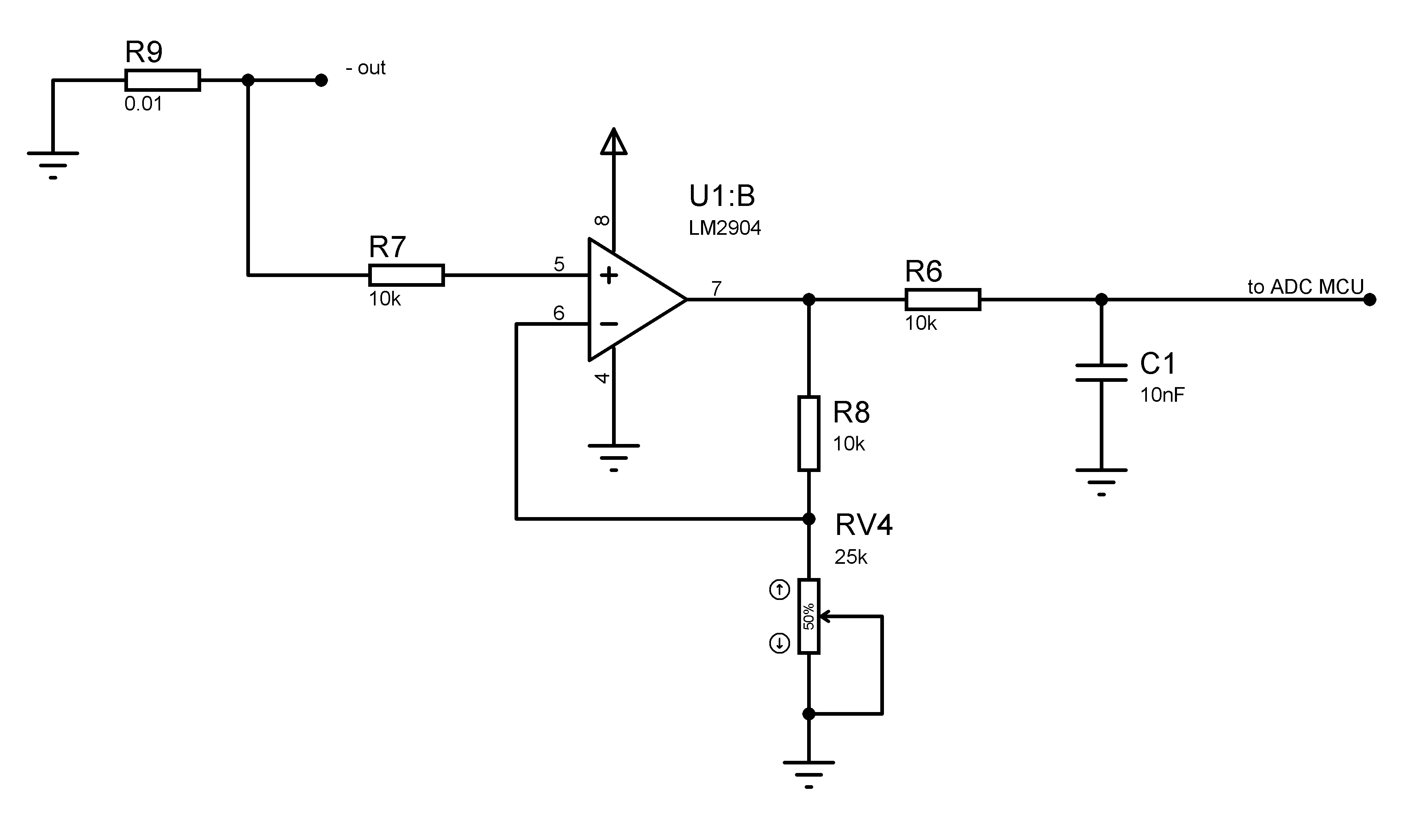
1. Есть схема контроля напряжения на ADC MK.
 схема 1
2.png
2

На входе от 0 до 24в. Делителем подстраивается напряжение для АЦП.
Предполагаем, что 24в на выходе - это 3в с делителя.
Хочу сделать защиту "ноги" МК в ситуации "вдруг планеты стали в ряд" и вместо максимальных 24в появилось 100в, например. Соответственно, после делителя будет не 3в, а 12в, что "убъет" МК.

2. Вторая схема контроля тока.
 схема 2
1.png
1
1.png (4.67 КБ) 7313 просмотров

Операционник можно питать от 3 до 26в. Случай тот же. КЗ на выходе, и на выходе операционника почти напряжение его питания.

Я думал поставить в первом и во втором случаи стабилитроны на 3.3в. Насколько это хорошо\плохо?
Еще, во втором случаи, можно запитать операционник от 3.3в, например. Чем это может быть плохо?
Или есть может какие-то более грамотные решения?

Спасибо за помощь. :)

Аватара пользователя
BSVi
Адепт
Сообщения: 3576
Откуда: Киев

Сообщение BSVi » 13 май 2016, 08:54

Насколько это хорошо\плохо?

Можно либо стабилитроны, либо, что лучше, диодные вилки, к примеру, я очень люблю bat54s. Падение на стабилитроне может превысить допустимый диапазон для микроконтроллера, а на доиде шоттки - врядле. Стабилитрон открывается медленно, а шоттки - мгновенно (хотя, для этих схем скорость открывания не имеет значения).

bvden
Сообщения: 15
Откуда: Киев

Сообщение bvden » 13 май 2016, 09:45

Спасибо за совет. А как их правильно включить? Катодом к 3.3в, анодом - к линии ADC? Типа если напряжение на линии ADC превысит 3.3в, то через диод сольется в шину 3.3в ?

Аватара пользователя
BSVi
Адепт
Сообщения: 3576
Откуда: Киев

Сообщение BSVi » 13 май 2016, 09:54

Именно.

Вернуться в «Жизненные вопросы»



Кто сейчас на конференции

Сейчас этот форум просматривают: нет зарегистрированных пользователей и 25 гостей