UTC 4.0: Контроллер для теслы.

А что мы делаем?
Аватара пользователя
BSVi
Адепт
Сообщения: 3576
Откуда: Киев

Сообщение BSVi » 29 сен 2012, 10:03

C USB-B вроде лушче, но всеравно не айс :) Вторую плату не очень хочется делать, точнее во второй плате нет ничего страшного, но существенно лучше выглядеть это тоже не будет. Крепежное отверстие придется перенести за USB разъем.

Имело бы смысл сделать вторую плату для оптоприемника - с ним довольно много геморроя - плату с ним нельзя отмывать и он типа как опциональный (было бы удобно - заказыает человек с приемником - бац, докрутил плату и готово). К сожалению, провод в него вставляется очень туго и вторую плату придется очень некисло крепить.

Короче, опять нужно подумать :)
Вложения
usbb.jpg

Аватара пользователя
BSVi
Адепт
Сообщения: 3576
Откуда: Киев

Сообщение BSVi » 29 сен 2012, 13:49

Еще немного потыкался. Вот еще вариант - поднять оптоприемник на 1.5мм. Его длинны выводов хватает, чтобы припаять его на такой высоте. Тогда все выводы можно уместить в один ряд, должно быть неплохо. Насколько это будет надежно - нужно попробовать. В крайнем случае можно заляпать термоклеем или приклеить приемник через прокладку. Это намного проще, чем городить еще одну плату.
Вложения
raised.jpg

VladRT
Сообщения: 36
Откуда: Москва

Сообщение VladRT » 29 сен 2012, 14:40

Вопрос странный, но зачеем в Тесле USB?

Я хотел сделать лсд, но он лишний, тогда решил сделать RX TX между Теслой и интером. :idea:
Что если тебе сделать так же. Коннектим интер в комп и льём туда, что надо, а интер уже и передаст на UTC и примет ответные данные. ;-)

misterio
Сообщения: 1032
Откуда: Россия

Сообщение misterio » 29 сен 2012, 15:05

ответ на сей пост мне кажется очевидным:
тогда UTC не сможет работать без родного интера который придется покупать что усложняет и удорожает продукт.

VladRT
Сообщения: 36
Откуда: Москва

Сообщение VladRT » 29 сен 2012, 17:16

Да, к сожалению так.

И ещё, подскажите как подключить оптоволокно, не используя дорогие hfbr? Я тыкаю ИК светодиодом в один конец, а приёмник в другой, но приходят не все данные.

Аватара пользователя
BSVi
Адепт
Сообщения: 3576
Откуда: Киев

Сообщение BSVi » 29 сен 2012, 22:09

Что если тебе сделать так же. Коннектим интер в комп и льём туда, что надо, а интер уже и передаст на UTC и примет ответные данные

К сожалению, двунаправленная оптика, это - жирновато, а то бы я так и сделал. Гальваническая развязка, которая была бы в таком случае, это - большой плюс.

И ещё, подскажите как подключить оптоволокно, не используя дорогие hfbr? Я тыкаю ИК светодиодом в один конец, а приёмник в другой, но приходят не все данные.

Светодиод и фотодиод должны быть очень точно соосными оптике. Часто проще купить хоть и дорогое, но готовое и хорошее, чем придумывать что-то. Именно так я и поступил по отношению к оптике.

VladRT
Сообщения: 36
Откуда: Москва

Сообщение VladRT » 30 сен 2012, 09:23

Bsvi, а что если для этих целей исползовать щелевой датчик, только разделённый пополам?
Жирновато в смысле трансивера или прошивок и обвязок? Есть хороший RX TX-порт ?300-400руб, он двухсторонний. Правда я его нигде не нашёл, т.к. он очень редкий (нашёл только в нете). Порт тоже AVAGO, как и HFBR. SPFEIM100_G-номинал.

Аватара пользователя
BSVi
Адепт
Сообщения: 3576
Откуда: Киев

Сообщение BSVi » 30 сен 2012, 09:45

VladRT, щелевой датчик никак не рассчитан на работу с оптоволокном. Тангенс выходного луча оптопередатчика должен быть меньше отношения коэцифиентов преломления сердцевины оптоволокна к коэфициенту преломления его оболочки. Впрочем, это не имеет никакого отношения к UTC, я не собираюсь делать кустарную оптосвязь. Если хочешь, создай отдельную тему про свой контроллер.

Жирно потому, что кроме двух приемников и передатчиков понадобится еще и два провода (или двойной провод), двойные хвостовики к разъемам. Все это - редкие и дорогие штуки, а преимуществ не так уж и много.

Qic
Сообщения: 985

Сообщение Qic » 30 сен 2012, 12:54

А как на счет тослинка, ну того что для передачи звука, сильно ли много надо от опторазвязки?

Аватара пользователя
BSVi
Адепт
Сообщения: 3576
Откуда: Киев

Сообщение BSVi » 30 сен 2012, 13:18

Тослинк не может передавать постоянный уровень. Там сигнал должен постоянно меняться (к примеру, можно использовать манчестерский код). Так как я расчитывал на то, что UTC можно использовать с кастомными прерывателями, я не стал его использовать.

Кроме того, там очень фиговые разъемы. Они выпадают сами по себе. Если тесла будет использоваться в концертной деятельности, то это тоже не приемлемо.

Аватара пользователя
BSVi
Адепт
Сообщения: 3576
Откуда: Киев

Сообщение BSVi » 30 сен 2012, 15:41

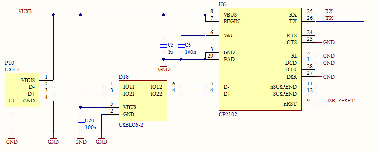
Нарисовал переходник USB->UART. В отличии от кетайских переходников, в своем можно сделать нормальную ESD защиту.

usbuart.gif


Правда, придется паять QFN, но нужно развиваться :) Сейчас очень много компонентов в BGA и QFN, нужно потихоньку учиться с ними работать.

neon
Сообщения: 108
Откуда: Россия, Казань

Сообщение neon » 30 сен 2012, 20:50

Предлагаю немного доработать выход микросхемы:

Изображение
Последний раз редактировалось neon 01 окт 2012, 08:24, всего редактировалось 1 раз.

Аватара пользователя
BSVi
Адепт
Сообщения: 3576
Откуда: Киев

Сообщение BSVi » 30 сен 2012, 21:15

В микрухе эти резисторы уже есть. А вот с ресета дополнительно брошу линию на плисину и после инициализации буду жестко ресет притягивать к питанию.

neon
Сообщения: 108
Откуда: Россия, Казань

Сообщение neon » 30 сен 2012, 21:31

Резисторов там нет. В примерах использования данной микросхемы применяют внешние резисторы данного номинала.
Последний раз редактировалось neon 01 окт 2012, 08:24, всего редактировалось 1 раз.

Аватара пользователя
BSVi
Адепт
Сообщения: 3576
Откуда: Киев

Сообщение BSVi » 30 сен 2012, 21:34

Я не про защиту (это не микросборка, а микруха насколько я понимаю), а про CP2102.

Аватара пользователя
BSVi
Адепт
Сообщения: 3576
Откуда: Киев

Сообщение BSVi » 01 окт 2012, 15:51

Для размещения компонентов понадобилось увидеть, как примерно будет выглядеть передняя панель. Сделал небольшой набросок - не рисовал - не хочу пока тратить на это время. Вот два варианта. Слева - если не подымать оптоприемник, справа - если подымать.

front.jpg


Подтянул висящие ножки переходника к земле и добавил ресет от плисины, дабы его можно было подтянуть когда захочется.
usbuart.jpg

Аватара пользователя
BSVi
Адепт
Сообщения: 3576
Откуда: Киев

Сообщение BSVi » 01 окт 2012, 18:22

Еще небольшое нововведение, которое я давно хотел сделать - место под экран для оптоприемника. Вокруг приемника сделал 4 отверстия, а с обратной стороны платы под приемником - паябельный участок платы. Таким образом, приемник можно "укутать" в медный экран, чего должно хватить для подавления помех от теслы, если UTC используется без корпуса.

И, да, большой кусок меди я разделю на два и добавлю термалпады, когда буду делать полигоны.
Вложения
shield.jpg

VladRT
Сообщения: 36
Откуда: Москва

Сообщение VladRT » 01 окт 2012, 21:19

Круто 8-) , когда прототип сделаешь?

Аватара пользователя
BSVi
Адепт
Сообщения: 3576
Откуда: Киев

Сообщение BSVi » 01 окт 2012, 23:07

Как только так сразу :) Думаю, недели три на это уйдет.

Аватара пользователя
Intra
Сообщения: 95
Откуда: Волгоград

Сообщение Intra » 02 окт 2012, 01:05

Во многом согласен. Наверное, я чересчур критически смотрю на это. Разумеется, индукционки - классная штука, а сстц проще в конструировании, чем дрка, и, следовательно, использование готового драйвера в создании девайсов существенно упростит людям задачу. По поводу же восприятия звука между различными типами тесел, на то оно и восприятие. Я вижу пронзительный звук дрки более завораживающим, чем любые остальные. Да, я слышал как звучат остальные девайсы. Цв сску я сам собирал и она даже работала без корпуса, но, я слегка не разобрался со схемой easternvoltageresearch, какой-то странной обратной связью и сбором конструкции в корпус, поэтому не стал выкладывать ее на флай, а ля, смотрите какие у меня кишки на столе.

Аватара пользователя
BSVi
Адепт
Сообщения: 3576
Откуда: Киев

Сообщение BSVi » 03 окт 2012, 11:20

Итак, начал разводить. Естественно, начал с самого важного - с выходников. По просьбе misterio сделал отверстия выходников побольше и расположил их в шахматном порядке. Переделал первый пост, начал туда сбрасывать все идеи и пожелания. Если у вас есть идеи по конструктиву, то самое время их рассказать, когда плата будет на 99% завершена что-то изменять будет сложно.
Вложения
drivers.jpg

Аватара пользователя
BSVi
Адепт
Сообщения: 3576
Откуда: Киев

Сообщение BSVi » 04 окт 2012, 10:32

Путевые заметки продолжаются. Никогда не пользовался сборками резисторов. А шутка, похоже, очень классная. Я уже использую 3 таиких сборки и они мне сэкономили аж 11 резисторов. Разница, естественно, не в цене, а в пайке. Впаять 3 детальки намного проще и быстрее, чем 11.
Вложения
array.jpg

Predator
Сообщения: 90
Откуда: Сургут

Сообщение Predator » 04 окт 2012, 11:56

Как насчет добавить супрессоров в питание драйверов ?
имхо лишним не будет

Аватара пользователя
BSVi
Адепт
Сообщения: 3576
Откуда: Киев

Сообщение BSVi » 04 окт 2012, 12:21

Бесполезно, у этих драйверов очень большой запас по напряжению питания.

Аватара пользователя
BSVi
Адепт
Сообщения: 3576
Откуда: Киев

Сообщение BSVi » 04 окт 2012, 19:13

Ну, все, развел. Убил целый день. Осталось покромсать полигоны на аналоговую/цифровую/силовую части, проверить - все ли забыл сделать и вперед на завод. За демотиватор сорри, не удержался.
Вложения
lay2.jpg

Вернуться в «Наши проекты»



Кто сейчас на конференции

Сейчас этот форум просматривают: Bing [Bot] и 81 гость