сегодня весь день умощнял IXDNы.
сначала собрал на макетке самый простой вариант

стало чуть лучше но все равно плохо. миллер чуть менее злой стал но фронты один фиг 300нс.
начал экспериментировать. подключал керамический кап на выход драйвера и через GDT. фронт через GDT длинее раза в 4.
долго мучал GDT но так и не смог улучшить результат. пробывал и два сердечника складывать чтоб получить большее сечение и число витков уменьшал до 3 и мотал разными проводами. все бестолку. цифры меняются но несущественно. итого мне остается только оптика.
далее начал экспериментировать с HCNW3120.
экспериментировал много. в коце концов пришел к такому варианту:

сигналы drv1 5V и drv2 5V беру с 4 ног IXDNов. 18В с UTC. RD цепочки для формирования дедтайма оказались просто необходимы. пробывал затворы напрямую подключать сквозняк дико срал в 18В шину и UTC сходил с ума. пробывал подключать через резистор 22 Ом. скорость переключения уменьшилась и UTC вроде перестал глючить, но на больших БПС грелись IRF7319. в итоге пришлось ставить RD цепочки. без них ни как.
в итоге все работает более менее стабильно. погонял немного - проблем не замечено.
коррекцию фазы пробывал крутить. опять нифига толком не понятно но самая чистая осцилограмма тока в первичке при 1150нс. и при этом самые длинные стриммера. дофига конечно но и хрен бы. если можно ставить столько - нет проблем.
картинки с затворов:

фронты как были 300нс так и остались. миллер как то странно первые два периода злой как хрен значет что, но потом вроде становится терпимо. наверное коррекция помогает, только почему с третьего периода...
и какой то странный срач появился. особенно после окончания накачки. от куда в затворах эта грязь - не понимаю. хотя может быть это наводки, только не понимаю от куда ибо накачка то кончилась. если только от затухающих колебаний через диоды...
попускал немного чтоб потестить стабильность. сверкануло гдето на плате GDT (если конечно я правильно разглядел). быстро все вырубил. проверил прозвонил - все живо. включил - работает. больше не буду пускать с GDT намотанным витухой. да и вообще от GDT я отказывюсь.
итого что я решил:
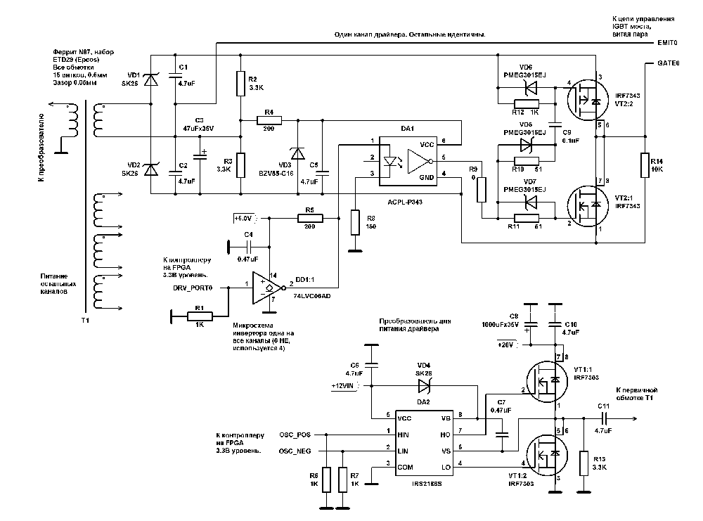
делать буду оптику. другого варианта у меня нет. GDT мне не удалось заставить драйвить затворы по человечески.
делать буду на либо на acpl-p343 либо на своих HCNW3120. и пофиг что они 500нс задержку вносят. UTC ее скомпенсирует. да и разница по сравнению с acpl-p343 не то что бы прям так уж и смертельная.
остальное надо продумать как следует. вечером возможно накидаю схемку того чего придумаю. тогда обсудим.