Page 1 of 2
DR(SSTC) FAQ
Posted: 21 Feb 2012, 11:12
by BSVi
В этой теме я буду отвечать на вопросы по DRSSTC, которые мне задавали больше одного раза.
Вы можете комментировать в этой теме, но учтите, что после того, как я прочитаю и осмыслю ваши комментарии, я их удалю. Итак:
К сожалению, твердотельные трансформаторы тесла - штука сложная и совсем без фундаментальных знаний собрать его не получится. Я рекомендую прочитать следующие книги:
Если книга вам покажется слишком простой, то переходите к следющей. Думаю, этого вполне достаточно, чтобы отлично понимать, что и как просходит в теслах.
Я рекомендую вот
эту конструкцию в качестве первой теслы. Она достаточно проста и надежна.
Так как целью является добиться наиболее оптимальной и эффективной работы SSTC, то следует прибегнуть к симуляции, в которое необходимо учесть максимум возможных параметров. Путем нескольких итераций окажется не сложно понять как и какие компоненты влияют на работу устройства в целом. К сожалению, рассчитывать что-то ручками - очень сложно и не стоит потраченного времени.
Основные параметры теслы можно рассчитать с помошью калькулятора, к примеру, я пользуюсь
вот этой программой.
Как такового, назначения у теслы нет. Да-да, тесла - это деньги на ветер в прямом смысли этого слова. Но есть несколько причин, по которым люди конструируют теслы:
- Собирать теслы невероятно интересно. Некоторых тянет собирать квадрокоптеры и машинки на радиоуправлении, а некоторых - теслы. Что машинки, что теслы не имеют особого назначения, но сам процесс доставляет много удовольствия.
- Тесла вызывает восторг. Созданная руками (а если своими, так вообще) молния - это невероятно круто, заставляет гордится собой. Как показала практика, окружающие начинают смотреть на тебя, как на безумного ученого, а это очень радует.
- Тесла заставляет учиться. Любая ошибка при сборке теслы, скорее-всего, закончится сгоревшими транзисторами. Это заставляет взяться за ум и поглотить довольно много информации: тут и аналоговая техника, и силовая электроника и микроконтроллеры. В последнее время я занялся ПЛИС именно начиная с теслы.
Некоторые люди устраивают шоу с теслами. Хотя, это явление еще не очень распространено, но это - потенциальная ниша для коммерческого применения тесел.
Ветка, посвященная обсуждению применений теслы.
У каждой топологии есть свои преимущества и недостатки. DRSSTC позволяют получить большую длину стримера и не сильно греют ключи. SSTC позволяют получить большую среднюю мощность что лучше подходить для зажигания лампочек.
DRSSTC обладает намного более устойчивым резонансом из-за того, что работает на резонансе первичного контура, в SSTC намного меньшие пиковые токи, что позволяет использовать там MOSFET транзисторы.
Re: DR(SSTC) FAQ
Posted: 02 Jul 2012, 08:23
by BSVi

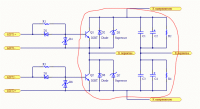
Красной стрелкой я показал индуктивность, которая живет в каждом электролите. Когда полумост отключается, эта индуктивность стремиться поддержать ток через него. В результате, на шине питания выскакивает "иголка" - короткий импульс напряжения, превышающий питающее. В DRSSTC этот эффект
должен отсутствовать так-как переключение
должно происходить в нуле тока. Проблема в том, что оно происходит не в нуле, а с запаздыванием. Поэтому, выброс напряжения тоже имеет место.
Пленочные конденсаторы имеют намного меньшую индуктивность, чем электролитические, поэтому могут поглощать эти выбросы. Конечно-же, это не догма - бывают очень хорошие электролитические конденсаторы и очень плохие пленочные.
Кроме того, пленочные конденсаторы обеспечивают выходной ток, пока паразитная индуктивность электролитов не успела "накачаться".
Практические рекомендации такие - ставте пленочный конденсатор как можно ближе к транзисторам. Емкость не так важна, как расположение.
Документация от IR по теме (Snubber Considerations for IGBT Applications)
Нужно найти даташит на ваши конденсаторы и найти там ESR на двух разных частотах. К примеру, вот
документация от panasonic
ESL определяют по собственному резонансу конденсатора - подавая на него синус переменной частоты ищут резонанс, а потом расчитывают ESL исходя из полученной цифры. Производители очень редко приводят ESL в даташитах.
Так-же можно попробовать определить ESL по разнице ESR на двух частотах (позже приведу формулы)
Она определяется желаемыми пульсациями напряжения на фильтрующих конденсаторах. Рассчитывать пульсации аналитически довольно сложно, намного проще нарисовать модель вашего набора конденсаторов с (учетом ESR и ESL) в симуляторе (к примеру,
ltspice) и посмотреть пульсации воочию. Пульсации в 10% питающего напряжения можно считать нормальными.
Как рассчитывать емкость:
Статья в тему
Когда любой из транзисторов отключается, энергия, запасенная на индуктивности шины питания, пытается повысить напряжение на этой шине. В итоге, транзисторы видят напряжение намного превышающее напряжение питания. Супрессоры срезают лишнее напряжение. Ситуация в точности повторяет ситуацию с пленочными конденсаторами в фильтре. В принципе, для борьбы с такими выбросами, достаточно и просто конденсаторов, но, так-как, цена вопроса мала, лучше использовать и то и другое.
Конденсаторный делитель используется для того, чтобы применять конденсаторы с меньшим допустимым напряжением в силовых преобразователях. Конденсаторы на меньшее напряжение меньше и дешевле. К примеру, вместо одного конденсатора 1000мкф/400в можно использовать два 2000мкф/200в.
Так как у конденсаторов есть утечки (и они совершенно непредсказуемы), обязательно ставить выравнивающие резисторы, ток через коотрые будет заведомо больше тока утечки конденсаторов. Эти-же резисторы и будут разряжать конденсаторы после отключения питания.
Схема полумоста без конденсаторного делителя:
Стоить иметь ввиду, что у такой схемы есть фазировка. Запуск теслы обычно происходит с помощью открытия одного из транзисторов. При использовании такой схемы, нужно, чтобы импульсом запуска открывался верхний транзистор.
После запуска, Q3 открывается. Заряд, который получит конденсатор пропорционален разности напряжения питания и текущего напряжения на конденсаторе. В начале, эта разность равно полному напряжению питания, поэтому конденсатор зарядится сильно на первом такте.
Когда открывается Q4, из конденсатора заряд утекает. Утекающий заряд пропорционален напряжению, которое появилось на конденсаторе когда тот заряжался от Q3. Это напряжение не такое уж и большое, если емкость конденсатора достаточно велика.
Так происходит до тех пор, пока втекающий и вытекающий заряды не станут равны. Это произойдет когда на конденсаторе будет точно половина напряжения питания. В симуляции это выглядит вот так:

- ucap.gif (10.09 KiB) Viewed 156236 times
Зеленый - это напряжение на первичке.
Красный - это напряжение на конденсаторе.
Время, за которое напряжение устаканится зависит от сопротивления первички.
* Сразу замечу, что в IGBT паразитных диодов нет. Те диоды, которые иногда бывают в корпусе с IGBT создаются специально и обладают хорошими параметрами.
В каждом MOSFET-транзисторе есть паразитный диод от истока к стоку. Этот диод обладает очень плохим временем обратного восстановление (то есть, открывается он быстро, а закрывается - очень медленно). Из-за этого, при переключениях транзисторов появлется сквозной ток (показан красным на картинке). Этот ток быстро затухает, поэтому не способен взорвать транзисторы, зато способен очень сильно их разогреть, и они умрут от перегрева. Поэтому, применяется следующее решение:
Быстрый диод в стоке не дает внутреннему открыться, а ток самоиндукции пропускается через диод исток-сток. Для минимизации потерь, в качестве D17/D19 используются диод Шоттки.
Не всегда стоит применять такое решение, часто и внутренние диоды обладают достаточной скоростью восстановления, но для большинства тесел (и, особенно, высокочастотных) такое решение, все-таки, оправданно.
В порядке моих предпочтений:
- CBB81 - китайские аналоги K78-2. Немного хуже, но дешевле и есть почти везде. Показали себя самым лучшим образом.
- K78-2 - отличные конденсаторы отечественного производства. Чуть жуже.
- CDE 942C20P15K - но у нас их сложно достать, они хуже чем оба предыдущих пункта, но их часто используют иностранные тесластроители.
Не в коем случае не стоит использовать К73-17 и другие конденсаторы с диэлектриком из полиэтилентерефталата - у них очень большие потери.
Естественно, выбор транзисторов зависит от параметров катушки, но вот-самые распространенные варианты:
- IRG4PC50UD - Лучшее соотношение цены и длинны стримера. Из моста на этих транзисторах можно получить 1.5 метра.
- IRGP50B60PD1 - Лучший выбор для высокочастотной (до 400кГц), DRSSTC.
- Для SSTC традиционно используют MOSFET, а не IGBT. Это связанно с большими потерями на IGBT при отключении.
- IRFP450 - не очень хорошие, но очень дешевые транзисторы. Их не жалко сжечь, поэтому их и используют

- IRFP460 Намного лучше, но не намного дороже, чем предыдущий транзистор. Этот вариант самый популярный.
- IRFP460A и IRFP460LC - улучшенные варианты предыдущего транзистора.
При использовании GDT, можно. GDT обладает очень низким сопротивлением по постоянному току, а значит транзисторы закрыты до подачи напряжения. Из-за низкой скорости нарастания напряжения на фильтрующих конденсаторах, эффект Миллера, который возникает при включении питания, тоже не способен открыть транзисторы.
При использовании развязанных драйверов, ответ очень сильно зависит от конструкции конкретного драйвера, в любом случае, рекомендуется добавить сопротивление с затвора на исток (эмиттер) транзистора.
Этот супрессор защищает затвор транзистора от пробоя. Большинство транзисторов рассчитаны выдерживать 20в на затворе. Если в качестве драйвера испольуется GDT, то его паразитная индуктивность создает выброс, который может легко превысить это напряжение и пробить затвор транзистора.
Кроме того, супрессор добавляет емкости затвору. Это уменьшает вероятность открывания транзистора при больших скоростях изменения напряжение на нем.
Частоту можно примерно прикинуть по сумме всех задержек на переключения транзистора. Для этого у нас есть
специальный калькулятор. Но стоит иметь ввиду, что чем выше частота тем больше потерь в транзисторе и тем меньше тока он сможет выдержать.
С другой стороны, чем выше частота тем больше стримера слипаются в один жгут и тем длиннее этот жгут получается. QCW катушки - яркий пример такого явления. При частоте ниже 300кГц их мечевидные стримера разрываются на множество более мелких.
И тут нужно выбрать компромисс. Либо много тока и низкая частота либо меньше тока и высокая частота.
Что касается тока, то предельный ток приведен в даташите на транзистор. Если этот ток не превышать, то катушка сможет работать непрерывно несколько десятков лет. Но обычно это не требуется и можно ток превысить. При этом срок службы уменьшается экспоненциально. Тот-же
калькулятор умеет расчитывать примерный срок службы транзистора с завышенным током. Считает он очень не точно, поэтому не стоит на него сильно полагаться.
Увеличить ток можно, подняв напряжение на затворе. Сейчас очень распространено напряжение в 24 вольта на 20 вольтовых затворах.
Re: DR(SSTC) FAQ
Posted: 02 Jul 2012, 09:10
by BSVi
При переключении полумоста может произойти такая ситуация, когда оба транзистора (Q1 и Q2) открыты. При этом через них начинает течь ток от питания к земле. Этот ток имеет очень большую величину и с большой вероятностью убивает транзисторы. Такое явление часто называют "прострел" и "сквозняк".
Для исключения этой ситуации вводят так называемое мертвое время. Итак, мертвое время - это время, когда оба транзистора (Q1 и Q2) закрыты.
Самым простым и используемым методом формирования мертвого времени в теслах с GDT является RD-цепочка. Смысл ее в том, что пока затвор одного транзистора медленно заряжается через резистор, затвор противоположного транзистора быстро разряжается через диод. На картинке R - это R1, R3, а D - D1, D5.
Полностью от "сквозняка" избавиться этим методом сложно. Поэтому, сквозняк часто присутствует в схемах, главное, чтобы он не был слишком большим.
Типичные номиналы для R - 5..10ом. В качестве D берут диод Шоттки, к примеру, SS16
Из UCC37322 легко сделать UCC37322, прицепив на вход инвертор.

- ucc.gif (5.63 KiB) Viewed 154674 times
74HC14 обычно уже присутствует в схеме, поэтому с этим не должно возникнуть сложностей.
В даташитах написано максимальное напряжение для затворов. В подавляющем большинстве случаев оно равняется +-20в. Это напряжение отлично открывает транзистор.
Так зачем кому-нибудь может понадобиться подавать повышенное напряжение на затворы? Дело в том, что в теслах транзисторы часто работают в перегрузке по току. При этом, чтобы держать их в насыщении, нужно увеличить напряжение на затворе. Даташитного напряжения хватает для того, чтобы перегрузить транзистор в пару раз, но если вы хотите перегрузить транзистор в 3 и более раз, вам придется повышать напряжение на затворе.
Какое это может быть напряжение? При повышении напряжения, повышается и нагрузка на оксидный слой под затвором транзистора, при этом срок его службы падает экспоненциально. То есть, с повышенным напряжением, транзистор работать будет, но не так долго. К счастью, ток насыщения тоже растет экспоненциально с напряжением на затворе, так-что, сильно напряжение повышать и не нужно. Ни один производитель не дает цифр для того, чтобы рассчитать конкретный срок службы транзистора в нештатном режиме. Из практических данных, хорошо протестировано напряжение +-24в. Естественно, в условиях многократной перегрузки по току и превышения напряжения на затворе никто не может дать никаких гарантий по поводу срока жизни транзистора.
Итого, повышать напряжение на затворах стоит только если у вас транзисторы работают с существенным превышением по току, и то, не сильно.
Re: DR(SSTC) FAQ
Posted: 12 Jul 2012, 12:37
by BSVi
Задач у управляющей электроники не много:
- Запустить теслу
- Генерировать выходные сигналы для управления силовыми транзисторами
- Защитить теслу от нештатных ситуаций
- Принимать и обрабатывать управляющие сигналы
Естественно, у управляющей электроники могут быть и другие задачи. К примеру, она может следить за температурой, корректировать фазу входного сигнала, и много чего еще.
Наибольшее распространение получила автогенераторная схема. Сигнал обратной связи с силовой части теслы подается на вход управляющей электроники. Там он усиливается, обрабатывается и подается опять на силовую.
В качестве источника сигнала обратной связи используют антенны и трансформаторы тока. Существуют более экзотические источники, к примеру, резистор в земляном ("холодном") выводе вторичной обмотки, но их мы не будем рассматривать, так как их свойства мало изучены.
Антенна - наиболее простой способ получить сигнал обратной связи, но параметры выходного сигнала антенны сильно зависят от ее положения и текущего стримера, поэтому их использование не рекомендуется.
Трансформатор тока - сейчас наиболее распространенный способ получить обратную связь. Из недостатков - только необходимость наматывать трансформатор.
Сейчас считается, то лучше снимать сигнал ОС с первичного контура, так как именно им управляет силовая электроника. Вторичная обмотка теслы имеет довольно низкую добротность (особенно, после того, как появится стример), а поэтому, допускает небольшую расстройку частоты.
Сигнал обратной связи в SSTC можно снимать только со вторичного контура.
ФАПЧ делает вот что: берет внешний сигнал и подгоняет под его частоту внутренний генератор. Автоподстройка обычно осуществляется средствами микросхемы 4046.
Зачем ее применять в драйвере Теслы?
- Обратная связь в тесле имеет фазовую задержку. ФАПЧ позволяет регулировать фазу выходного сигнала и устранять этот недостаток.
- Еще, так как в основе ФАПЧ лежит генератор, управлемый напряжением, мы можем поцепить аудиовход к 4046 и получить частотную модуляцию выходного сигнала(это даст нам вывод катушки из резонанса и так сказать паразитную амплитудную модуляцию, иными словами разряд будет играть музыку с аудиовхода).
Стоит ли использовать ФАПЧ ?
- ФАПЧ очень сложна в настройке. Если вы начинающий, ее использовать точно не стоит. Будет больше мучений, чем результата.
- Частотная аудиомодуляция выводит силовую часть из резонанса, что уменьшает стримеры.
Ссылки:
Статья в wiki про фапч.
Пример теслы с ФАПЧ.
Даташиты на
HEF4046Bи
74HC/HCT4046A (они отличаются).
Re: DR(SSTC) FAQ
Posted: 26 Apr 2013, 21:00
by BSVi
Разрядник для каждой теслы выбирается индивидуально.
Чем длиннее разрядник, тем меньше энергии успевает запастись во вторичной обмотке перед разрядом. Поэтому, с длинным разрядником стример будет коротким. Тем не менее, длинный разрядник снижает выходное напряжение теслы, чем уменьшает вероятностью пробоев и уменьшает ток в первичной обмотке.
С коротким разрядником ситуация обратная: больше стример, больше вероятность пробоев и больше ток в первичной обмотке.
Крайний случай - это тесла без разрядника. В таком случае, получается очень большой ток в первичке, поэтому полупроводниковые теслы не используют без разрядников.
Форма обмотки, в основном, зависит от выходного напряжения теслы. А оно, в свою очередь, зависит от типа теслы. Обычно используют такие типы обмоток:
DRSSTC - V образная или плоская первичная обмотка
SSTC - цилиндрическая первичная обмотка
QCW DRSSTC - цилиндрическая первичная обмотка
Типы обмоток позволяют балансировать между передаваемой энергией (при большом коэффициенте связи стример больше) и вероятностью пробоя.
Цилиндрическая обмотка обладает самой большой связью, но вероятность пробоя тоже велика.
Плоская обмотка обладает низкой связью, но вероятность пробоя - низка.
V-образная обмотка находится где-то посередине и ее характеристики зависят от угла.
Естественно, из этого правила есть много исключений. К примеру, многие предпочитают цилиндрические обмотки в DRSSTC просто потому, что их легко изготавливать.
Конечно, существующий точные методики расчета, но большинству тесластроителей хватит и упрощенной:
Сначала, нужно задаться емкостью ММС исходя из других конструкций в интернете или из того, что есть в наличии. Далее, нужно рассчитать первичную обмотку в резонанс любой программой. Точно подогнать частоту можно уже по месту. Частота первички должна немного, процентов на 10, ниже частоты вторички, из-за того, что стример снижает частоту вторички. Для этого нужно оставить небольшой запас первичной обмотки относительно расчитанного значения.
Тороид в тесле выполняет следующие функции:
- Понижает резонансную частоту вторичной обмотки. Это хорошо, так как транзисторам приходится реже переключаться, а при переключении в транзисторах происходят самые большие потери.
- Тороид прикрываем своим полем верхние витки. Таким образом, стример выйдет не из верхних витков,а из разрядника. Чем шире тороид тем большую часть вторички он прикрывает, поэтому увеличение тороида может помочь если теслу "пробивает".
- Тороид накапливает энергию. Разряд в тесле происходит, когда разница между напряжением на терминале и напряженностью окружающего воздуха станет больше пороговой величины. Тороид своим полем экранирует терминал, поэтому для разряда нужно значительно больше напряжения. Для того, чтобы получить больше напряжения, возрастает и ток в обмотках. При этом, разряд становится длиннее (за счет высокого напряжение) и ярче (за счет накопленной энергии)
Для защиты электроники самой теслы экраны не нужны. Обычно, электроника распологается под вторичкой, а потенциал нижнего ее конца равен нулю (чтобы это обозначить, говорят, "холодный" конец). Но экраны могут пригодиться для защиты управляющей электроники от излучения силовой части, которая переключается с большой скоростью и создает много помех.
Так-же, экраны могут быть полезны для защиты от попадания разряда в управляющую электронику. Но, если длинна стримера вашей катушки небольшая, в них нет смысла.
Re: DR(SSTC) FAQ
Posted: 26 Apr 2013, 21:00
by BSVi
Прерыватель, как следует из названия, останавливает теслу. Делается это по разным причинам, вот некоторые из них:
- DRSSTC принципиально не может работать без прерывателя, тут прерыватель не дает тесле сгореть.
- С помощью прерывателя можно играть музыку и делать другие спецэффекты на тесле.
- С помощью прерывателя можно управлять громкостью теслы/длинной разрядов.
- Когда тесла отключается прерывателем, фильтрующие конденсаторы заряжаются до полного напряжения, поэтому стример с прерывателем длиннее, чем без него
MIDI прерыватель принимает специально разработанный для передачи музыки протокол
MIDI. При этом, тесла звучит довольно чисто, но может воспроизводить только чистые звуки. MIDI прерыватель требует использования микроконтроллера для обработки MIDI потока.
Аудио-прерыватель генерирует сигналы прерывания теслы из обычного линейного аудиосигнала. Обычно такие прерыватели звучат "грязно", хотя это сильно зависит от того, какую музыку на них играют. Аудио-прерыватели, обычно, не содержат микроконтроллеров.
Burst - это, если можно так выразится, прерыватель прерывателя. Если простой прерыватель звучит как пиииии..., то в burst режиме, он будет звучать как пи-пи-пи-пи.
Это сильно зависит от типа теслы.
SSTC
SSTC может управляться прерывателем с любыми параметрами. Начинать оптимально с 10Гц/100мс накачки.
Итого, если взять по максимуму:
Частота 1Гц-2кГц
Длинна накачки: 0%-100% перода
DRSSTC
DRSSTC нужен прерыватель, который выдает накачку в строго определенном диапазоне. Если время накачки превысить, тесла просто взорвется. Время накачки зависит как от максимального тока теслы, так и от резонансной частоты первичной обмотки.
Обычно, накачка в 20мкс соответствует ели заметной светящейся точке на конце терминала.
Практически все теслы выдерживают 100мкс накачку, выдавая при этом большой стример.
Очень мощные теслы работают с накачкой до 500мкс.
Частота повторения накачек тоже должна быть ограничена для того, чтобы дать транзисторам время остынуть. К сожалению, чем ниже частота тем больше DRSSTC хочет пробить на первичку, поэтому использовать совсем низкие частоты я не рекомендую.
Частоты до 100Гц дают много разрозненных небольших стримеров
Начиная с 200Гц стримеры начинают склеиваться в один большой
Большое 1кГц DRSSTC обычно не используют.
Современные прерыватели умеют уменьшать время накачки при увеличении частоты. Это, в основном, нужно для звука и позволяет воспроизводить высокие ноты на DRSSTC.
Итого, если взять по максимуму:
Частота 20Гц-1кГц
Длинна накачки: 20 - 500мкс
Проводной прерыватель плох не сам по себе, проблема в держащем его человеке. Человек и тесла образуют конденсатор. В результате, на человека наводится высокое напряжение от теслы, часто достигающее десятков киловольт.
Если прерыватель гальванически не развязан от теслы, то между человеком и прерывателем может загореться дуга, что пагубно влияет как на человека так и на прерыватель.
Из-за этого-же эффекта стоит держаться подальше от батарей, розеток и прочих соединенных с сетью устроств, когда работает тесла. К примеру, у моего знакомого, во время запуска теслы, загорелась дуга между ногой и металлическим полом, пробив тапочек и хорошо поджарив ногу.
Итого: проводные прерыватели вполне допустимы для тесел малой мощности, но строго противопоказаны мощным теслам.
Re: DR(SSTC) FAQ
Posted: 28 Jan 2015, 11:07
by savol
спасибо за доходчивое обьяснения!
Re: DR(SSTC) FAQ
Posted: 19 Apr 2015, 15:53
by Pathfinder
Привет! Кто мне подскажет почему нельзя использовать обратную связь для SSTC с первичной обмотки?
Re: DR(SSTC) FAQ
Posted: 19 Apr 2015, 17:10
by Qic
Потому что Ксв достаточно низкий чтобы вторичный контур хорошо влиял на первичный, который в свую очередь будет работать на своей резонансной частоте.
Re: DR(SSTC) FAQ
Posted: 19 Apr 2015, 22:49
by Pathfinder
Хм.. Какой сложный ответ. Зачем вторичный контур должен влиять на первичный? А попроще нельзя? Что мешает организовать "мягкое" переключение транзисторов (ZCS) в SSTC? Высокая (для ОС) частота первичной обмотки без конденсатора и как следствие нарушение собственной резонансной частоты вторичного контура??? Это подразумевалось?
Re: DR(SSTC) FAQ
Posted: 19 Apr 2015, 23:43
by Qic
Задача - получить резонанс во вторичном контуре. Необходимо щелкать силовой на резонансной частоте вторичного контура.
В случае ССТЦ первичный контур отсутствует, ток в индуктивности придется рвать как обычно и никакого мягкого переключения не выйдет.
К томуже так как первичка контуром не является, то и частоты резонансной иметь не будет. В другую очередь - еслибы это был трансформатор на сердечнике, то былабы индуктивная связь с вторичным контуром, со всеми вытекающими нормальной работы. Фактически частный случай DRSSTC без двойного резонанса. Опятьже DRSSTC в свою очередь представляет индукционную плитку или нагреватель (как угодно) с согласованной нагрузкой.
Как жаль что всё не так просто.
Re: DR(SSTC) FAQ
Posted: 20 Apr 2015, 07:45
by Pathfinder
Спасибо за ответ Qic. А если разделить обратную связь. Один трансформатор тока на L2 второй на L1. Пока есть импульс прерывателя катушка работает как SSTC от ТТ на L2. Когда прерыватель отключается то на тактовом входе триггера сигнал с тарнсформатора тока который на L1 и соответственно последнее закрытие транзистора произойдет по фронту (или спаду) очередного импульса. Получится условный soft-switch который снимет частично может на процентов 10 нагрев транзисторов.Стоит пытаться или затея бессмысленная?
Re: DR(SSTC) FAQ
Posted: 20 Apr 2015, 08:19
by Qic
Частично может? Может всёже попробовать посчитать число периодов которые пролетят в ССТЦ за время сигнала интерраптера?
Это не ДРка где за десяток микросекунд вдуваются сотни ампер, в ССТЦ транзисторы тупо работают на нагрузку.
Скажем так - тепловой пробой кристалла о чем нибудь говорит? Допустим попытаемся поднять гирю 32 кг очень быстро 1000 раз подряд, но вы не расстраивайтесь, в конце последний раз мы её медленно отпустим.
А мышца с гирей порвется на первом подъеме...
Re: DR(SSTC) FAQ
Posted: 22 Apr 2015, 00:51
by Ruan
Помогите разобраться в определении максимальной частоты IGBT. BSVi указал, что до 400 кГц отлично тянут IRGP50B60PD1. Почему в описаниях к ним магазины часто указывают значение 150 кГц прим. "Транзистор входит в семейство WARP2™ транзисторов, предназначенных для работы на частотах до 150 кГц в импульсных источниках питания с выходной мощностью 1-12 кВт.") ? В даташитах дается время открытия и закрытия, исходя из которого точно определить максимальную частоту полагаю трудно. Раньше не задумывался об этом, но в последнее время для меня стали важны частотыты 200-300 кГц и хотел бы тщательно разобраться из чего исхходить при определении макс. частоты.
Re: DR(SSTC) FAQ
Posted: 22 Apr 2015, 01:32
by Qic
Жесткий и мягкий режим переключения.
Жесткий - не дожидаясь прекращения протекания тока мы пытаемся зарядом закрыть ключ. Увы, переходные процессы нам это не дают. Это нормальный режим работы - его частота в даташите (и всё остальное).
Мягкий режим - вольготный, когда ток прекращается (в резонансном преобразователе) мы свободно запираем ключ. Очень бытро. Теоретически сумма фронт+спад+минимальное время удержания * 10.
Re: DR(SSTC) FAQ
Posted: 22 Apr 2015, 20:35
by Ruan
Благодарю!) Одно уточнение только: под минимальным временем удержания, что принимаем и как его определить?
Re: DR(SSTC) FAQ
Posted: 22 Apr 2015, 20:44
by Qic
Что-то я понапридумал походу про это.
Вообще суть в том что когда фронт и спад то транзистор находится влинейном режиме некоторое время. Соостветственно это грелка, а не транзистор.
Эффективная составляющая должна быть много больше чем фронт/спад.
Re: DR(SSTC) FAQ
Posted: 18 Dec 2015, 16:02
by koch
Как и обещал, оформил видео по настройке обратной связи для катушек SSTC (коррекция сигнала для заполнения 50/50), может быть кому-то пригодится.
https://youtu.be/xwR1s2IH0AM
Re: DR(SSTC) FAQ
Posted: 23 Jun 2016, 23:05
by BSVi
Тогда драйвер можно воткнуть в непосредственной близости от затворов и управлять им с контроллера через опторазвязку.
Опторазвязка слишкм медленная. На таких частотах нет смысла ее использовать. Плюс, у типичного тесла моста большая скорость переключения - не каждая развязка с такой справится. В среднем по палате - GDT проще, надежнее и дешевле.
Re: DR(SSTC) FAQ
Posted: 08 Apr 2017, 13:50
by koch
Тем кто разбирается с предиктором
Индуктивность:
Конденсатор:
Re: DR(SSTC) FAQ
Posted: 17 Sep 2017, 23:29
by Poznajuschij
2.3. Чем определяется емкость конденсаторов фильтра в (полу)мосте теслы?
Видео сдохло в ссылке (((
Re: DR(SSTC) FAQ
Posted: 18 Sep 2017, 04:47
by iEugene0x7CA
Poznajuschij wrote:2.3. Чем определяется емкость конденсаторов фильтра в (полу)мосте теслы?
Видео сдохло в ссылке (((
Короче, мой метод — подрубаешь к банкам осциллограф и смотришь насколько просаживается напряжение.
Добавляешь емкости, дабы было норм. Вуаля, считать ничего не нужно.

Re: DR(SSTC) FAQ
Posted: 18 Sep 2017, 10:29
by KirillP
Как осциллограф подключать к банкам? И можно примеры осцилаграмок посадки напряжения ?

Re: DR(SSTC) FAQ
Posted: 18 Sep 2017, 21:17
by Poznajuschij
iEugene0x7CA Да я понимаю, просто хотел сослаться на это видео для одного знакомого, что бы самому не пояснять... И судя по всему это он и спрашивает про банки)))))))))))))
Re: DR(SSTC) FAQ
Posted: 11 Feb 2019, 21:47
by webkirov
Как определить на какое напряжение должна быть сборка ММС?