простой мощный импусльный источник питания

А что мы делаем?
misterio
Сообщения: 1032
Откуда: Россия

Сообщение misterio » 09 ноя 2012, 22:14

всем привет, это опять я :)

у меня тут возникла надобность собрать мощный импульсный блок питания. надобность объясняется тем что от него хочу питать свою теслу вместо ЛАТРа. тогда я смогу спокойно гонять теслу как на сетевом питании, коротких накачках, здоровых стриммерах и диких громкостях, так и в тихом режиме с длинными накачками при питании силовой части от пониженного напряжения. ну и вообще мощный источник постоянки в хозяйстве пригодится.

требования будут исходя из питания теслы:
выходное напряжение регулируемое от 0...10 до 100...150В
выходной ток - максимально какой получится из тех деталей которые планируются

а планируется собрать это дело из деталей сварочного инвертора
вот ссыль на его сервисмануал http://dl.dropbox.com/u/37830326/Tecnica_144-164.pdf
от туда я буду иметь:
сетевой фильтр, диодный мост, банки питания, всю обвязку силовых ключей (снабберы), выхлопные диоды, импульсный транс, корпус, теплоотводы, вентилятор.
т.е. мне остается только добавить силовые ключи, контроллер для них, питальник для контроллера и вентилятора. заманчиво получается.

этот сварочник собран по топологии косого полумоста. ключи там 30А стояли. это выходит порядка 4.5кВт можно снять. выходной ток был 150А. соответственно выходной выпрямитель и фильтр расчитаны на это. в схеме продуманы снабберы и защита от выбросов самоиндукции выходного дросселя. т.е. вроде как должно работать более менее надежно.


начал набрасывать схемку:
Изображение

на входе будет стоять почти родной фильтр. диодный мост и банки по питанию оставляю какие есть. плавная зарядка обеспечивается резистором который будет коротить релюшка.
далее собсно сам косой полумост. ключи пока не знаю какие подберу. если кто подскажет ходовые IGBT в TO-247 которые можно купить где угодно и которые держат ампер 30...60 мне будет меньше забот.
рекуперационные диоды MUR860 пока оставляю какие были но их надо будет менять. возможно эти не найду у себя тогда буду искать чем заменить. если кто подскажет ультрафасты ампер на 30...60 в TO-220 с двумя ногами - мне будет опять прощще.
снаббер остается родной.
драйвиться это дело будет от моего GDT. т.к. это косой полумост сквозняк в нем исключен и можно не запариваться насчет дедтайма. поэтому затворы просто дергаю через мелкие резисторы. если у кого есть возражения - с радостью их выслушаю.
если получится - в схеме будет защита ключей по току. это резистор на 0.033 ом. это вроде как типовое значение для 30А. (смотрел по даташиту на UC3845 на которой предположительно буду собирать драйвер).
драйвер будет на мелкой микрушке умощненной комплиментарной парой полевиков (что нить аля IRF7319). получится полумостовая схемка передергивания GDT. капы керамически по 2.2 мкФ нарисовал ибо пусть будут и это те капы которые я могу у себя купить. хотя наверное на 65кГц и легкие силовые ключи керамика вообще не требуется.

далее выхлопные цепи.
выпрямитель будет на 60А диоде который там и был. плюс там еще два таких же в цепи гашения выбросов выходного дросселя. (странно правда что их там в два раза больше чем в собсно выпрямителе хотя я может их назначение не правильно понимаю).
далее идет дроссель. дроссель хотелось бы оставить родной. но у меня есть вопрос. он был расчитан для сварочника. а там вроде как требования к качеству выходного напряжения никакущщие. а я планирую его подключать напрямую к моей силовой банке в тесле и от этого хлама будет питаться силовуха. так вот я думаю а хватит ли этого дросселя для моих применений? не пожжет ли эта срань мне банку дикими выбросами тока которые дроссель не сможет сгладить?
я понятия не имею как расчитывать этот дроссель... к своему стыду.
далее родной фильтрик на пленках и дополнительно меееелкий фильтрик на электролите. просто пусть будет. мне не нужна от него качественная постоянка. мне надо что б от него работала тесла и какие нить прожорливые но нетребовательные девайсы.

далее хочу стабилизацию. а заодно и регулировку выходного напряжения.
это у меня будет на оптроне. оптрон запитан от TL431. и все это запитано от собственного мелкого выпрямителя. нужно это для того чтобы когда огромная банка в тесле заряжена до 150В (например) а я выкручиваю регулятор напряжения на минимум у меня эта банка не разряжалась через TL431 и оптрон ибо это гарантированно их убъет. а так оно просто уменьшит скважность а нагрузка уже пусть сама думает куда ей девать избыток запасенный в огромных банках. наверное это корявое решение но я пока только такое придумал.
обвязка TL431 и оптрона вроде как стандартная.

еще есть блок питания 12В для контроллера, релюшки и вентилятора. тут все просто.
и есть задержка. она реализована на полевике который открывается с задержкой обеспечиваемой RD цепочкой в затворе. номиналы подберу. там еще есть диод чтоб затворный конденсатор быстро разрядился на вентилятор когда я отключу этот источник а затем решу сразу его включить. наверно это тоже корявое решение, но я не вижу в нем проблем. а ставить 555 таймер как то жирно чтоли :) хотя без проблем конечно.
задержка обеспечивает включение зарядной релюхи в нужный момент и не подает питание на контроллер пока не сработает зарядная релюха. вроде все верно.

контроллер пока не придумал. не успел. но скорее всего будет что то вроде UC3845. если она у меня продается то на ней и остановлюсь. надо только разобраться как именно у нее работает защита выходных транзисторов по току. в даташите конкретно не нашел... нашел только как ее включить и как расчитатьрезистор. а вот что она будет делать, как отключает и чего я х.з. если кто растолкует - буду признателен.

вот. как всегда жду пинков и советов.
особенно интересуют следующие пункты:
хватит ли мне такого выходного дросселя?
ходовые IGBT и ультрафасты на 30...60А.
как работает защита по току в UC3845?
не налажал ли я с обратной связью?
ну и вообще где я налажал? :)
Последний раз редактировалось misterio 09 ноя 2012, 23:14, всего редактировалось 1 раз.

misterio
Сообщения: 1032
Откуда: Россия

Сообщение misterio » 09 ноя 2012, 23:14

блин. чето я тупанул насчет GDT. я расслабился с этим косым полумостом и отсутствием проблем со сквозняком. но ведь мне надо передать через GDT ШИМ сигнал...
чето я не уверен что это получится...
переделывать на оптику?

misterio
Сообщения: 1032
Откуда: Россия

Сообщение misterio » 10 ноя 2012, 08:58

нашел пару косяков в обратной связи.
у меня там шотка сейчас в выпрямителе, но она низковольтная. заменю на какой нить ультрафаст повольтистее.
и конденсатор 1мкф надо подобрать чтоб быстро разряжался. 1 мкФ может быть и много.
и еще похоже TL431 не подойдет ибо у нее максимальное напряжение 36В.... наверное надо оптрон напрямую цеплять через переменник. без TLки.

Аватара пользователя
BSVi
Адепт
Сообщения: 3576
Откуда: Киев

Сообщение BSVi » 10 ноя 2012, 09:42

так вот я думаю а хватит ли этого дросселя для моих применений?

В оригинале, дроссель нужен был не для качества, он ограничивает ток через ключи в выходные банки электролитов. Но, так как у тебя токовая ОС, его можно от балды ставить. Но, действительно, чем больше индуктивность, тем меньше пульсаций тока будет. Естественно, играет роль и нагрузка. Если нагрузка потребляет 1а, то пульсации больше 1а не будут.

Посчитать катуху можно вот такой считалкой.

При этом, твои выходные электролиты должны выдерживать такие пульсации тока (какие потребляет нагрузка), обычно электролиты выдерживают до десятка ампер пульсаций (дико при этом греясь). Если нужно больше пульсаций, приходится параллелить электролиты.

Что касается теслы. Если она потребляет у тебя, к примеру 1кВт, при 100в тебе нужно будет минимум пару электролитов параллельно на выход.

ходовые IGBT и ультрафасты на 30...60А.

IRG4PC50U (D)

как работает защита по току в UC3845?

Там не совсем защита, там таковая ОС (тоесть, без сигнала тока она вообще работать не будет). Берется разность желаемого выходного напряжения и фактического напряжения, и чем больше эта разность, тем больше вкачивается тока в трансформатор.

Как передавать через GDT скважность, можешь посмотерть вот тут.

Еще хорошй пример косого вот тут.
Можно переделать на IR2110 или аналог.

Qic
Сообщения: 985

Сообщение Qic » 10 ноя 2012, 09:51

Чета мне тяжело осмыслить всю описанную движуху, но первая мысль у меня такого плана - а что если мы просто возьмем сварочник, отключим ему токовый трансформатор, поставим туда свою схему на двух компараторах, И-элементе и усилителе, один компаратор так и будет обрабатывать ток по первичке, а второй будет обрабатывать по напряжению. Ну возможно входные цепи схемы управления после ТТ придется скорректировать. Или не придется.
Может вообще можно добавить в разрыв ТТ еще один трансформатор который будет добавлять переменку от выхода главного - подобрать опытным путем.
А если ВАХ данного решения позволит регулировать в нужных пределах. Если сам сварочник способен своим ШИМом выдавать напряжение ХХ в таких пределах, или кратных, то я бы ничего в нем не трогал больше, повесил бы на его выход галогеновую лампочку в нагрузке, а к вторичке его главного трансформатора подключил бы свой трансформатор, повышающий, с своим нормальным выпрямителем.

misterio
Сообщения: 1032
Откуда: Россия

Сообщение misterio » 10 ноя 2012, 11:32

Qic, сварочник мертв. его восстанавливать и переделывать под себя не вариант. там уже нет некоторых компонентов которые негде достать (например токовый транс который контролировал ток через первичку силового транса с отломаными выводами, подпаленый GDT и все в том же духе). да и дюже сложный этот аппарат чтоб его как следует понять настроить и отладить. мне надо что попроще, подубовее, попонятнее. а сварочник - это источник силовых деталюх и их обвязки.

BSVi, транзистор 27А и 40кГц... как то не воодушевляет. но все равно спасибо.
остальное сейчас буду долго переваривать. сформулирую что нить попозжее.

misterio
Сообщения: 1032
Откуда: Россия

Сообщение misterio » 10 ноя 2012, 12:01

В оригинале, дроссель нужен был не для качества, он ограничивает ток через ключи в выходные банки электролитов.

в оригинале там не было электролитов. с дросселя сразу шла нагрузка т.е. держак-элетрод-дуга-масса.

Но, так как у тебя токовая ОС, его можно от балды ставить.

блин, Серега, прости но я не знаю что такое токовая ОС, и соответственно не могу переварить эту информацию.

При этом, твои выходные электролиты должны выдерживать такие пульсации тока (какие потребляет нагрузка), обычно электролиты выдерживают до десятка ампер пульсаций (дико при этом греясь). Если нужно больше пульсаций, приходится параллелить электролиты.
Что касается теслы. Если она потребляет у тебя, к примеру 1кВт, при 100в тебе нужно будет минимум пару электролитов параллельно на выход.

в этом источнике электролиты не предполагаются вообще. электролит есть в тесле и к нему предполагается подключать этот источник. так пойдет? там жешть у меня банка огого какая.

итого, если я оставляю этот дроссель и в качестве электролитов у меня будет банка в тесле, и у меня есть некая токовая ОС - то все будет нормуль?
и если я питаю от этого источника какой нить обогреватель без электролитов тоже будет нормуль?

-------------------------------------------------------

Там не совсем защита, там таковая ОС (тоесть, без сигнала тока она вообще работать не будет). Берется разность желаемого выходного напряжения и фактического напряжения, и чем больше эта разность, тем больше вкачивается тока в трансформатор.

блин. я лошара и нифига не разбираюсь в этих вещщах, и по буржуйски не понимаю. и ессно нифига не понял что ты сказал. :cry: уж прости бездыря.
но у меня тогда вопрос: если я не найду резистор на 0.033 Ом и просто замкну ногу "Current Sense Input" на землю то у меня вообще ни чего не заведется?
а если поставить резистор побольше то у меня ни когда не будет желаемых 30А через ключи?

и вообще, не удобно конечно просить ибо в двух словах тут не объяснишь, но если не влом, не мог бы ты рассказать на пальцах как работает эта токовая ОС и эта микруха вообще. прям по структурной схеме из даташита можно было б. или может в блог запостиш?

--------------------------------------------------------

с наворочеными GDT дровами сейчас попробую разобраться. я ни когда не вникал как работают такие схемы , а я не хочу собирать то что не понимаю доконца.
и я не хотел бы связываться с бутстрепным питанием как в IR2110. мне оно почемуто не нравится.
я б хотел что б как в тесле у меня. двуполярное четкое управление затворами....

Аватара пользователя
BSVi
Адепт
Сообщения: 3576
Откуда: Киев

Сообщение BSVi » 10 ноя 2012, 12:44

электролит есть в тесле и к нему предполагается подключать этот источник. так пойдет?

Посмотерл, как у тебя ОС организована. Да, с такой ОС будет работать и без электролита на выходе. И с нагрузкой в теслу. Вот только, напруга будет плавать сильно. Но тебе это не критично, думаю.


если я не найду резистор на 0.033 Ом и просто замкну ногу "Current Sense Input" на землю то у меня вообще ни чего не заведется?
а если поставить резистор побольше то у меня ни когда не будет желаемых 30А через ключи?

Без резистора, у тебя все заработает на ОС по напряжению в ключевом режиме, но при этом оно будет посвистывать, попердывать, с большим шумом, но напряжение таки будет поддерживать.

Если поставить резистор большой, то, да, выходной ток уменьшиться.

Про токовую ОС, возможно, расскажу, но не сейчас - дел полно. Сейчас у меня UTC :)

misterio
Сообщения: 1032
Откуда: Россия

Сообщение misterio » 10 ноя 2012, 12:58

Посмотерл, как у тебя ОС организована. Да, с такой ОС будет работать и без электролита на выходе. И с нагрузкой в теслу. Вот только, напруга будет плавать сильно. Но тебе это не критично, думаю.

это какая ОС? которая на оптроне? или это та токовая ОС с резистора 0.033 Ом?

и вообще как работает ОС на оптроне?
она резко обрубает накачку? т.е. ключи открываются, напряжение на выходе трансформатора начинает расти, дорастает до того момента когда TL431 включается и загорается оптрон, и оптрон вырубает накачку. ключи закрываются и больше напряжение на выходе транса не растет. UC3845 не пытается дернуть ключи. потом нагрузка разряжает конденсатор, TL431 выключается и оптрон гаснет. UC3845 начинает дергать транзисторы и все повторяется.
я прав?

Аватара пользователя
BSVi
Адепт
Сообщения: 3576
Откуда: Киев

Сообщение BSVi » 10 ноя 2012, 13:04

По напряжению - на оптроне, по току - на резисторе.
Нет, сигнал с оптрона сравнивается с током через ключ. Чем больше напруги нужно на выходе, тем больше тока пропускается через ключ.

misterio
Сообщения: 1032
Откуда: Россия

Сообщение misterio » 10 ноя 2012, 19:48

бдяяяяяяяяя.
я задолбался уже. сижу с симулятором. разбираюсь. разобрался в работе UC3845. вроде хороше разобрался. разобрался и как работают эти хитрые GDT дрова, вернее зачем нужны биполяры после GDT.
пока симулирую схему без обратной связи через оптрон. просто тупо накачка на максимум.
но основной трабл с симуляцией это неизвестные параметры трансформаторов. от индуктивности обмоток и коэфициента связи зависит почти все и в огромных пределах. понятия не имею как расчитать транс с точностью коэфициента связи например 0.998 это нереально наверно. итого выйдет что я не буду знать нифига сколько и чего реально оно мне выдаст, только на практике измерять.
единственное что можно надеяться что первичка транса расчитана по уму итальяшками, а вторичку я эспериментальным путем подбирать буду. хотя они первичку расчитывали под сварочник, с падающей нагрузочной характеристикой... блин.

посижу еще помоделю, тогда покажу че получается.

misterio
Сообщения: 1032
Откуда: Россия

Сообщение misterio » 10 ноя 2012, 21:44

посидел помоделил...
в общем если в нагрузке будет конденсатор на 4700мкФ то работать с маленьким дросселем нереально. там будут дичайшие токи и дикие переходные колебательные процессы. майкрокэп моделит такое безобразие крайне медленно но видно что работать так нельзя.
ставить большой дроссель по идее вариант. но тогда во первых усасывается мощность, и во вторых получается дикая нагрузка на диоды которые коротят выбросы самоиндукции дросселя.

получается что работать с конденсатором в нагрузке нереально. бяда. значит теслу от такого источника по простому не запитать.
если только выводить на переднюю панель теслы клеммы силовухи и конденсатора, и либо ставить меж ними перемычки при работе от сети, либо подключать к силовухе импульсник с мелким конденсатором. но выводить на морду 4 (ну или 3) клеммы и перемычки через которые попрут токи 500...1000А при работе теслы от сети как то не шибко здраво. на них много мощи упадет. это лишние соединения будут...

в общем я в печали. импульсник сделать все равно стоит, просто ради интереса. но вот питать теслу в тихом режиме надо наверное от чего то еще. правда ЛАТР ампер на 50...100 я не представляю, а мотать транс с отводами и регулировать длину стриммера с помощью гаечного ключа как то не айс... да еще надо будет диодный мост ставить на такие дикие токи и клеммы с него один фиг выводить... ну либо совсем компромисс - не гонять в тихом режиме стриммера больше 20...30см. тогда токи хоть и большие но скважность не сильно большая и нагрузка на диодный мост и трас будет терпима. можно даже попытаться подключаться через тот же разъем что и при работе от сети. на проводах и разъеме конечно много упадет но если гонять не долго то негреться сильно не успеет. но ЛАТР все равно не потянет. только транс с отводами.
либо всетаки делать клеммы с перемычками под импульсник.

кто что скажет?

neon
Сообщения: 108
Откуда: Россия, Казань

Сообщение neon » 10 ноя 2012, 23:15

меняй топологию, как один из вариантов.

misterio
Сообщения: 1032
Откуда: Россия

Сообщение misterio » 10 ноя 2012, 23:18

а вообще нифига. это я пизжу простите.

можно поставить большой дроссель и тогда токи будут в пределах разумного, мощность конечно усосется но ее будет достаточно и плюс банка в тесле вытянет.
а выбросы самоиндукции с большого дросселя конечно будут большие но у меня там и диоды не слабые. плюс скважность тока через эти диоды будет большая только пока банка в тесле будет заряжаться а потом она упадет прилично.
плюс сделать можно так:
Изображение
тогда пленка на 108мкФ прилично сожрет выбросов с большого дросселя и разгрузит диоды. и будет заодно фильтром при работе с малым дросселем.

наверное таки можно сделать два выхода с импульсника. один с маленького дросселя для всего подряд, а второй с большого дросселя для теслы.
а в тесле надо только две клеммы вывести на морду с банки, и через них ток не будет шибко большой. и они не внесут дополнительных потерь при работе от сети.
кажись получается :)

neon
Сообщения: 108
Откуда: Россия, Казань

Сообщение neon » 11 ноя 2012, 01:50

необходимость в дросселе исходит из топологии. Вот я и предложил её сменить. Зачем огород городить. Проще поставить нормальные MOSFET и сделать мостовой преобразователь. При этом снабберные цепи могут изрядно похудеть, т. к. нет необходимости бороться с хвостами.

misterio
Сообщения: 1032
Откуда: Россия

Сообщение misterio » 11 ноя 2012, 08:12

мост на полевиках...
это сильный отход от того что было в сварочнике, соответственно дюже много чего надо будет менять и мало чего можно будет оставить. да и я всеж надеюсь что итальянские инженеры были поумнее меня и спроектировали силовуху грамотнее чем я накалякал бы мосфетомост. я даже тупо силовой транс не смогу расчитать ибо не знаю ни фига о сердечнике. а тут уже вся силовуха расчитана и есть в наличии. только запустить ее надо и пристроить доп.дроссель.

neon
Сообщения: 108
Откуда: Россия, Казань

Сообщение neon » 11 ноя 2012, 08:41

требования к сварочному аппарату особенные и не удивительно, что там стоит данная топология. Загоняй свой сердечник (трансформатор) на стенд и снимай характеристики. Просто для твоих задач данная топология не совсем удачная и переделать не составит труда, если есть некоторые детали. Зачем тебе лишние дроссели на выходе?

Аватара пользователя
BSVi
Адепт
Сообщения: 3576
Откуда: Киев

Сообщение BSVi » 11 ноя 2012, 11:47

Для зарядки конденсаторов и после полумоста придется ставить дроссель, иначе ключи будут в перманентном КЗ на время зарядки. Так-как энергии а такие банки накачать нужно много, это может и убить ключи. Так-что, лично я нужды в смене топологии совсем не вижу.

misterio
Сообщения: 1032
Откуда: Россия

Сообщение misterio » 11 ноя 2012, 15:10

кажись я ее таки победил.

Изображение

схема из симулятора (майкрокэп). в нем работает нормально.
много чего пришлось изобретать и костылей тут дофига. но работать должно.

драйвер IGBT пока по схеме из аппнота onsemi. смысл в том что когда с GDT приходит отрицательное напряжение биполяры открываются зарядом с затвора IGBT и разряжают его быстро и четко. не знаю правда чем это лучше голого GDT но раз так делают значит смысл есть. это самый просто вариант драйвера, возможно его можно заменить на более навороченные, но я пока не разбирался как они работают и нафига там столько всего понапихано.

контроллер будет UC3845 (если конечно найду где ее купить или от куда выдрать).
с этой гадиной я возился почти целый день пока заставлял ее работать. но вроде разобрался и заставил. у нее есть несколько особенностей для обхода которых пришлось городить костыли.

костыль первый это два оптрона.
оптрон X3 нужен для обратной связи по напряжению. он меняет скважность накачки в зависимости от напряжения на выходе.
но у этой UC3845 не получается этим оптроном отключить накачку полностью. когда оптрон полностью открыт UCха молотит на минимальной скважности. для меня это будет проблемой. в таком режиме нельзя работать без нагрузки. импульсы с транса будут потихоньку заряжать выходной конденсатор который не чему будет разряжать и в итоге он зарядится до 200В (при моем трансформаторе) не зависимо от того сколько выставлено оптроном. и оптроны тоже погорят от такой экзекуции. ну и дюже маленькое напряжение на выходе не получиш при такой накачке.
для обхода этого безобразия накачку надо полностью обрубать. это делает оптрон X7 который срабатывает чуть позже чем X3 ибо включен через мелкий резистор. он притягивает вход Vfb микрухи к питанию и она отключает накачку полностью.
решение корявое но в симуляторе работает и позволяет гонять источник без нагрузки и получать почти нулевое напряжение на выходе.

костыль второй это ограничение тока через оптроны.
надо на случай когда выходной конденсатор заряжен до большого напряжения, скажем 150В, а я начинаю крутить регулятор напряжения в сторону уменьшения. при этом на "стабилитроне" перед оптроном начинает падать скажем 30В, а оставшиеся 120В выжигают мне оптроны нафиг.
ограничивать ток резисторами - не вариант. от этого сильно ухудшается и без того невысокая точность стабилизации напряжения. питать оптрон от отдельного выпрямителя как я хотел раньше тоже не вариант по тем же причинам. так что пришлось собирать ограничитель тока на Q2 и Q6. он настроен на ток порядка 100мА. от него питаются оптроны, но параллельно ограничителю есть еще два диода D16, D17 которые нужны для защиты на всякий случай. итого ток через оптроны ни как не может превысить 40мА (в сумме для двух оптронов).

потом пришлось изобретать регулируемый стабилитрон на 150...200В максимального напряжения. это у меня Q7,Q8. TL431 очень просилась в схему но она до 30В работает. а я хочу выходное напряжение от 0 до 150В иметь.

правда тут выяснилось что в таких широких педелах нормально стабилизировать выходное напряжение не получится. более менее приемлемая постоянка с приличными пульсациями получается где то от 40В до 150В. ибо на меньших напряжениях импульса минимальной скважности хватает чтоб зарядить выходной конденсатор от установленного значения до почти 40В. в среднем там конечно будет столько сколько поставили регулятором но постоянкой это назвать будет нельзя. хотя обогреватели какие нить питать можно и так.
по идее конечно для низких напряжений надо отдельную обмотку на транс мотать и переключать выпрямитель на нее. может так и сделаю.

потом еще проблема есть с точностью стабилизации. даже в рабочем диаппазоне напряжений (от 40 до 150) при разных нагрузках напряжение может прилично пульсировать. это объясняется недостаточно точностью работы токовой ОС с резистором 0,015 Ом. это просто слишком мало. но если поставить резистор побольше то максимальный ток через транзисторы UCха будет ограничивать значением которое меньше желаемого. с этим резистором импульсы тока через транзисторы в пике до 100А. но скважность реально небольшая так что 30А...50А транзисторы спокойно должны работать и не кашлять.

реальная моща на выходе крайне сильно зависит от выходного транса. чем больше коэфициент связи и чем меньш индуктивность обмоток тем ессно можно снять больше.
ну и при напряжении на которое расчитана вторичка конечно работается лучше чем при напряжении в 5 раз ниже.

вот. ну а про подключение к тесле и работу с сильноемкостной нагрузкой я писал выше. будет доп.дроссель.

теперь надо подумать насчет вылизывания и улучшения того что уже работает. может разобраться с более сложными драйверами затворов, может подумать над бвязкой микрухи... ну и определяться с комплектухой.
а еще надо придумать схему защиты от перегрева и определиться куда ее пихать.

Аватара пользователя
BSVi
Адепт
Сообщения: 3576
Откуда: Киев

Сообщение BSVi » 11 ноя 2012, 17:24

драйвер IGBT пока по схеме из аппнота onsemi

Помойму, они там конденсатор пропустили. Такая система (с конденсатором) нужна для сдвига уровня, при этом сильно расширяется диапазон ширины импульса, которую можно передать на затвор. В аппноуте от ST правильные драйвера.

TL431 очень просилась в схему но она до 30В

можно сделать тупой стабилизатор на 15 вольт, к примеру, на стабилитроне. И от него питать tl ку, оптопару и иже с ними. Кроме того, этот стабилизатор создаст минимальную нагрузку и, теоретически, не придется ставить второй оптрон.

это объясняется недостаточно точностью работы токовой ОС с резистором 0,015 Ом

Дак от резистора это не зависит. Нужно просто, чтобы на этом резисторе напряжение не превышало некого уровня.

misterio
Сообщения: 1032
Откуда: Россия

Сообщение misterio » 11 ноя 2012, 18:59

можно сделать тупой стабилизатор на 15 вольт, к примеру, на стабилитроне. И от него питать tl ку, оптопару и иже с ними. Кроме того, этот стабилизатор создаст минимальную нагрузку и, теоретически, не придется ставить второй оптрон.

и что это будет? на выходе например 20В, стабилизатор питается от выхода и выдает 15В, оптрон не горит, накачка прет, на выходе 150В, стабилизатор питается от выхода и выдает 15В, оптрон не горит накачка прет. где смысл? смысл в том чтобы из напряжения с выхода вычесть фиксироанное значение а что осталось подать на оптрон. и фиксированное значение должно быть от 0 до 150В.

Дак от резистора это не зависит. Нужно просто, чтобы на этом резисторе напряжение не превышало некого уровня.

ты же сам говорил что напряжение с этого резистора сравнивается с тем что приходит с обратной связи, таким образом осуществляется стабилизация.
да и в симуляторе очень четко видна зависимость качества стабилизации от этого резистора.

дрова изучаю и выбираю. все в процессе.

Аватара пользователя
BSVi
Адепт
Сообщения: 3576
Откуда: Киев

Сообщение BSVi » 12 ноя 2012, 00:20

и что это будет?

От стабилизатора TLка только питается, а обратная связь на нее заводится с делителя напряжения. Вот он то и регулируется.

ты же сам говорил что напряжение с этого резистора сравнивается с тем что приходит с обратной связи

Именно так, но качество стабилизации от резистора зависить не должно, зависит только максимальный ток.

misterio
Сообщения: 1032
Откуда: Россия

Сообщение misterio » 12 ноя 2012, 07:13

когда на резисторе падает 1В и его сравнивают с 1В это получается весьма точно.
но когда на резисторе падает 0.01В и его сравнивают с 1В - получается уже не так. вроде все логично.

и делитель в обратной связи тоже не вариант. во сколько раз он делит - во столько раз хуже будет стабилизация. очень грубо допускаем чисто теоретически что оптрон загорается при 1В и гаснет при 0.5В. тогда когда он подключен к выходу напрямую выходное напряжение будет от 0.5 до 1В. а если он подключен через делитель на 10 то на выходе напряжение будет от 5 до 10В. а вот если последовательно будет стоять стабилитрон на 9В то на выходе будет от 9.5 до 10В.

Аватара пользователя
BSVi
Адепт
Сообщения: 3576
Откуда: Киев

Сообщение BSVi » 12 ноя 2012, 11:05

но когда на резисторе падает 0.01В и его сравнивают с 1В - получается уже не так. вроде все логично.

Естественно, я имел ввиду, что резистор выбирают так, чтобы на нем падение было до 1в в пике.

во сколько раз он делит - во столько раз хуже будет стабилизация

это не правда. делитель практически не вносит шума. Может быть, та не правильно понял, я имел ввиду вот такое

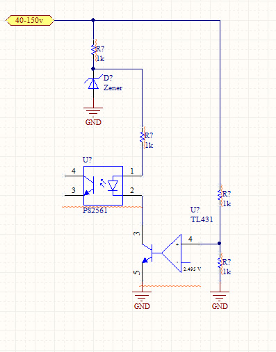
opto.jpg

misterio
Сообщения: 1032
Откуда: Россия

Сообщение misterio » 12 ноя 2012, 11:37

не понимаю как по этой схеме будет регулироваться.
например стабилитрон 15ти вольтовый.
на TL431 стоит 10В - оптрон загорится при 10,5В на выходе (ну грубо говоря).
на TL431 стоит 15В - оптрон не загорается никогда.
на управляющей ноге TL431 стало больше 36В - она сгорела.

и про резистор. 1В в пике конечно будет, но это при максимальной нагрузке и в таком режиме этот 1В будет сравниваться с 1В обратной связи весьма точно. но при малом потреблении на резисторе упадет 0.01В (ну грубо говоря) и сталбилизация будет говно.

Вернуться в «Наши проекты»



Кто сейчас на конференции

Сейчас этот форум просматривают: нет зарегистрированных пользователей и 26 гостей