SimpleInterrupter
SimpleInterrupter
В мире есть уже куча сделанных тесел а фичи, которые есть в прерывателе от ST довольно уникальны, поэтому, неплохо было бы выделить прерыватель от ST в отдельное устройство, тем-более, меня уже несколько раз просили это сделать.
Такой отдельный прерыватель получит название SimpleInterrupter. Тут опять получается ошибочка - не то, чтобы он очень Simple, но раз уж тесла симпл, а прерыватель от нее, то пусть и он будет симпл вместе с ней. Самое отличное, что весь софт уже написан, осталось только сделать железяку. Поэтому, для меня это считается "симпл". Бац, название оправданно!
Давайте определимся со спецификациями. Как я себе это вижу: железяка будет в виде спаянной платы, питаться она будет от 5-16в, выход будет проводной, выходное напряжение должно определяться уровнем напряжения питания. На железяке будет блютус и оптоприемник.
Конечно, неплохо было бы подобрать для железки какой-нибуть корпус. Возможно, из профиля с пластиковыми торцами (что дороже), возможно чисто пластиковый (что дешевле). Полностью металлический нельзя - через него блютус не будет связываться. Плату нужно заранее затачивать под корпус, поэтому нужно определиться до того, как я сяду это разводить.
Может у вас есть какие-то идеи?
Такой отдельный прерыватель получит название SimpleInterrupter. Тут опять получается ошибочка - не то, чтобы он очень Simple, но раз уж тесла симпл, а прерыватель от нее, то пусть и он будет симпл вместе с ней. Самое отличное, что весь софт уже написан, осталось только сделать железяку. Поэтому, для меня это считается "симпл". Бац, название оправданно!
Давайте определимся со спецификациями. Как я себе это вижу: железяка будет в виде спаянной платы, питаться она будет от 5-16в, выход будет проводной, выходное напряжение должно определяться уровнем напряжения питания. На железяке будет блютус и оптоприемник.
Конечно, неплохо было бы подобрать для железки какой-нибуть корпус. Возможно, из профиля с пластиковыми торцами (что дороже), возможно чисто пластиковый (что дешевле). Полностью металлический нельзя - через него блютус не будет связываться. Плату нужно заранее затачивать под корпус, поэтому нужно определиться до того, как я сяду это разводить.
Может у вас есть какие-то идеи?
Re: SimpleInterrupter
Да тут как бы и добавлять нечего)) Ты и так добавил обычному прерывателю такую фичу, по сравнению с которой на все остальное пофиг. Хотя...
Я не особо следил за проектом Simple Tesla (из-за возни со своей), и не знаю всех фишек прерывателя, но есть ли там регулировка громкости через время накачки именно при проигрывании MIDI?
У меня прерыватель аудио и там треклятый мультивибратор на 555 выдает фиксированную ширину импульса и все ноты звучали одинаково громко (да-да, я добавлял своей SSTC ММС, когда она еще была полумостом, горький опыт).
P.S. Ну и надеюсь, что прерыватель будет спокойно подключаться к UTC, хотя тут проблем быть не должно.
Я не особо следил за проектом Simple Tesla (из-за возни со своей), и не знаю всех фишек прерывателя, но есть ли там регулировка громкости через время накачки именно при проигрывании MIDI?
У меня прерыватель аудио и там треклятый мультивибратор на 555 выдает фиксированную ширину импульса и все ноты звучали одинаково громко (да-да, я добавлял своей SSTC ММС, когда она еще была полумостом, горький опыт).
P.S. Ну и надеюсь, что прерыватель будет спокойно подключаться к UTC, хотя тут проблем быть не должно.
Re: SimpleInterrupter
Да, настройка громкости есть. В миди режиме есть ползунок volume, которым задается ширина импульса. Максимальное значение этого ползунка задается в настройках. Кроме того, есть галочка "реагировать на громкость ноты". Если ее поставить, то тесла будет выдавать разные стримеры в зависимости от громкости ноты в файле или силы нажатия клавиши на клавиатуре.
Re: SimpleInterrupter
моя имха такова что надо делать не симпл интер а использовать часть софта от симпл теслы в супер инетере. т.е. это должен быть навороченый, полноценный интер со всеми вообразимыми режимами, в том числе с работой от блютус ведроидов. или по крайней мере если сразу такой интер не сделать то запланировать на будущее было б неплохо.
если всетаки интер сделать симпл то моя имха такова что нужны:
оптовыход для боооольших тесел ктотрые с блютусом неуживутся явно.
проводной выход для мелких тесел которые будут работать и с блютуса.
вход USB либо какой либо иной что б без блютуса гнать в него midi с ноута.
"вход" блютус. понятно зачем.
функционал:
midi с блютуса с ADSR и др.
midi с ноута с ADSR и др.
обычный интер с берст модом через блютус, так как органов управления своих у него как я понимаю не будет.
формфактор - миниатюрная плата пригодная как для встраивания в мелкие теслы для работы по блютус, так и для встраивания в свой корпус для работы с болоьшими теслами по оптике в качестве самостоятельного внешнего интера.
корпус ненужен в таком случае ибо если монтируется оно внутрь мелкой теслы - он ненужен впринципе а если выступает в качестве внешнего самостоятельного интера то корпус можно оставить на совесть покупателя ибо у каждого свои запросы.
если всетаки интер сделать симпл то моя имха такова что нужны:
оптовыход для боооольших тесел ктотрые с блютусом неуживутся явно.
проводной выход для мелких тесел которые будут работать и с блютуса.
вход USB либо какой либо иной что б без блютуса гнать в него midi с ноута.
"вход" блютус. понятно зачем.
функционал:
midi с блютуса с ADSR и др.
midi с ноута с ADSR и др.
обычный интер с берст модом через блютус, так как органов управления своих у него как я понимаю не будет.
формфактор - миниатюрная плата пригодная как для встраивания в мелкие теслы для работы по блютус, так и для встраивания в свой корпус для работы с болоьшими теслами по оптике в качестве самостоятельного внешнего интера.
корпус ненужен в таком случае ибо если монтируется оно внутрь мелкой теслы - он ненужен впринципе а если выступает в качестве внешнего самостоятельного интера то корпус можно оставить на совесть покупателя ибо у каждого свои запросы.
Re: SimpleInterrupter
мистеро, ты немного не понял. Вся соль именно в том, чтобы испольвзоать софт от симплтеслы, фактически без переделки. Зачем что-то писать, если оно уже написано? Поэтому, симпл - это название такое 
Вот про оптовыход я не подумал. Идея у меня была в том, что прерыватель встраиваться в теслу, а не висит отдельной коробочкой. К клавиатуре или к USB->MIDI цепляется переходник MIDI->оптика, как это было в UTC. Такой подход хорошо себя зарекомендовал. Поэтому, выход я думал делать только проводным. В любом случае, если кто заходит юзать этот прерыватель как внешнюю коробочку придется мудрить питание, и тут уже припаять оптопередатчик не составит сложностей.оптовыход для боооольших тесел ктотрые с блютусом неуживутся явно.
Для этого оптический вход + переходник usb->midi + midi->оптика. Да, куча переходников - не красиво, но это намного проще и быстрее чем делать собственный midi через usb + драйвера. Плюс, можно клавиатуру подключать.вход USB либо какой либо иной что б без блютуса гнать в него midi с ноута.
Ну, это уже все есть.midi с блютуса с ADSR и др.
midi с ноута с ADSR и др.
обычный интер с берст модом через блютус, так как органов управления своих у него как я понимаю не будет.
голос принят, просто платаформфактор - миниатюрная плата пригодная как для встраивания в мелкие теслы для работы по блютус, так и для встраивания в свой корпус для работы с болоьшими теслами по оптике в качестве самостоятельного внешнего интера.
Re: SimpleInterrupter
оптовход говоришь... ну да, наверное это вариант.
а как насчет таки запилить со временем монструозный супер мега интер?
а как насчет таки запилить со временем монструозный супер мега интер?
Re: SimpleInterrupter
Монструозный - это в каком смысле?
Re: SimpleInterrupter
Помнится, когда я делал интер Стива с БМ, по ошибке припаял выход БМ не к 4 ноге основы, а к 3, хорошо что SSTC была, ДР-ка сгорела бы. Получил на выходе такие клевые пукающие звуки)), из-за того что несколько подряд идущих узких импульсов перебивались 2-3 широченными. Это надо было заснять, а еще лучше, услышать (получился этакий электронный Uncle Funcle), но на тот момент я здорово труханул, а интер исправил.
Last edited by Dimylko on 25 Sep 2013, 18:23, edited 1 time in total.
Re: SimpleInterrupter
всмысле полноценный многофункциональный внешний интер речь о котором неоднократно заходила и хотелки высказывались.
примерно такое:
ящик с дисплеем и крутилками который могет следующее:
воспроизводить midi файл с флешки и с компа/синта со всеми примочками аля ADSR и удобным управлением параметрами с крутилок и кнопок наборту. с управлением несколькими теслами одновременно с одного интера, либо с нескольких "slave" интеров но ессно работающих синхронно и управляемых с одного "master".
выступать обычным интером с burst режимом с цифровой индикацией все параметров. помимо классического burst режима можно придумать несколько режимов с различными режимами модуляции пачек.
имеет соответственно оптовыход/оптовыходы, слот для флешки либо какой то способ заливать в него midi с компа, имеет соответственно USB для подключения к компу, midi вход для синта/ноута ну и может еще что то что я упустил.
вот что то такое было бы неплохо таки замутить хотя бы в перспективе, ибо пока вариантов то особо и нет особенно учитывая твои уникальные разработки. и что самое обидное будет - если твои идеи подхватят предприимчивые буржуи и выпустят на рынок под разрекламированным брендом того же гудчайлда или самого стива то что хотели бы очень многие и что оторвали бы с руками.
помнится здесь где то была тема аля "идеи для проектов" но что то найти не могу. там вроде были обсуждения по интерам. и в теме по I3 вроде тоже что то было. вот про такие интеры я говорю. по факту то нет готового продукта.
примерно такое:
ящик с дисплеем и крутилками который могет следующее:
воспроизводить midi файл с флешки и с компа/синта со всеми примочками аля ADSR и удобным управлением параметрами с крутилок и кнопок наборту. с управлением несколькими теслами одновременно с одного интера, либо с нескольких "slave" интеров но ессно работающих синхронно и управляемых с одного "master".
выступать обычным интером с burst режимом с цифровой индикацией все параметров. помимо классического burst режима можно придумать несколько режимов с различными режимами модуляции пачек.
имеет соответственно оптовыход/оптовыходы, слот для флешки либо какой то способ заливать в него midi с компа, имеет соответственно USB для подключения к компу, midi вход для синта/ноута ну и может еще что то что я упустил.
вот что то такое было бы неплохо таки замутить хотя бы в перспективе, ибо пока вариантов то особо и нет особенно учитывая твои уникальные разработки. и что самое обидное будет - если твои идеи подхватят предприимчивые буржуи и выпустят на рынок под разрекламированным брендом того же гудчайлда или самого стива то что хотели бы очень многие и что оторвали бы с руками.
помнится здесь где то была тема аля "идеи для проектов" но что то найти не могу. там вроде были обсуждения по интерам. и в теме по I3 вроде тоже что то было. вот про такие интеры я говорю. по факту то нет готового продукта.
Re: SimpleInterrupter
Боюсь, что такого не буду делать. Очень много мороки, а SimpleInterrupter почти аналог и будет намного проще в изготовлении. Физические крутилочки заменяются телефоном, который стоит не так уж и дорого (можно вполне за 50$ найти), а кнопок нужно будет столько что ценник будет заоблачный, ведь каждая кнопка - фрезеровка вероятность ошибки, итп.
Я делал уже i3, не закончил так как слишком сложно получалось, да и управление было не такое удобное, как хотелось. Вообщем, я думал-думал и понял что один, при штучном объеме я это просто не потяну, а даже, если сделаю, будет аж три покупателя. (кстати, миди-движок симплтеслы я выдернул из i3)
И, да, если хочется куртилочек, к SimpleInterrupter можно подключить любой midi-контроллер (к примеру, такой). Они продаются на любое количество крутилочек и стоят не так и дорого.
Несколько слейвов и так можно сделать и даже несколькими способами:
Вообщем, идея с симпл интерраптером в том, что механически он очень простой, дает возможность просто рулить теслой с телефона, а для концертников, есть полноценный MIDI - интерфейс. Вокруг него есть довольно большая инфраструктура, продается куча девайсов и музыканты к нему привыкли.
Я делал уже i3, не закончил так как слишком сложно получалось, да и управление было не такое удобное, как хотелось. Вообщем, я думал-думал и понял что один, при штучном объеме я это просто не потяну, а даже, если сделаю, будет аж три покупателя. (кстати, миди-движок симплтеслы я выдернул из i3)
И, да, если хочется куртилочек, к SimpleInterrupter можно подключить любой midi-контроллер (к примеру, такой). Они продаются на любое количество крутилочек и стоят не так и дорого.
Об это я поломал много копий когда меня Intra агитировал, поэтому я твердо решил - один прерыватель - одна тесла. Он еще сильно хотел полифонию, но я решил не добавлять ее, она все слишком усложняет, хотя она - чисто софтварная штука.с управлением несколькими теслами одновременно с одного интера
Несколько слейвов и так можно сделать и даже несколькими способами:
- Купить миди-сплиттер
- Использовать несколько прерывателей с отдельными миди штурками (они будут недорогими из-за простоты)
- Я могу написать выбор канала на котором слушает прерыватель, тогда можно будет юзать один шнурок с небольшой доработкой.
Тоже есть, только управлялка с телефона а не на корпусе.выступать обычным интером с burst режимом с цифровой индикацией все параметров
Дак она приклеена, самая первая в этом форуме."идеи для проектов" но что то найти не могу
Вообщем, идея с симпл интерраптером в том, что механически он очень простой, дает возможность просто рулить теслой с телефона, а для концертников, есть полноценный MIDI - интерфейс. Вокруг него есть довольно большая инфраструктура, продается куча девайсов и музыканты к нему привыкли.
Re: SimpleInterrupter
Кстати о телефонах, а какая версия андроида нужна?
Re: SimpleInterrupter
"идеи для проектов" но что то найти не могу
я тормоз.
Серега, видишь ли в чем тонкость. Телефон говоришь? По блютузу?
Представь себе USB осцилл подключенный вместо USB по блютузу к сенсорному телефону на глючноубогом ведроиде. Представил? Ну как, удобно крутить лагающие, сенсорные миниатюрные в которые пальцем хрен попадешь крутилочки? Удобно ли когда то ли блютуз тупит, то ли ведроид, то ли сенсор, но что то явно тупит, то отказывая, то подвисая, то лагая?
Или значит можно внешние крутилки подключать по midi протоколу, и еще куча переходников и сплиттеров может быть прикручиваема? А прикинь как офигенно удобно возиться с десятком коробочек подключаемых друг другу по запутанному алгоритму кучей перепутанных кабелей.
Или можно настраивать секвенсер на ноуте на кучу каналов и midi устройств? А удобно ли это? Ни как нет.
Я думаю ты понимаешь к чему я клоню.
Видишь ли, даже такое простое шаманство которое мне пришлось устроить с UTC когда я устраивал свое минитеслашоу меня уже порядком напрягало. А надо то было всего навсего подключить в нужный момент UTC к ноуту и полазить по десятку пунктов настроек UTC, после чего отключить его от ноута, подключить USB-UART-Optical переходник, загрузить nuendo, загрузить midiox, загрузить hairless-midiserial, пробежаться по настройкам этих программ ибо они их нихрена не запоминают, и самое главное в nuendo десяток треков назначить на нужные каналы ибо проект в nuendo тоже сволочь, не сохраняет этих настроек. А потом крутить громкость в nuendo потреково было ахренеть удобно.
А прикинь если тесел хотя бы две и крутить в два раза больше? А оперативно отреагировать на нештатную ситуацию когда стриммер лупанул не туда реально?
В общем если бы у меня стояла цель серьезно рулить несколькими теслами - я б не пожалел ни каких денег и сил, реально вплоть до стоимости и сложности самой моей теслы, я б убил еще полтора года и несколько десятков килорублей на один ящик, офигенно удобно управляющий всем мыслимым и немыслимым хозяйством которое у меня когда либо могло бы потенциально появиться в арсенале. Лишь бы это было действительно просто, удобно, с минимумом проводов, максимумом оперативности, эргономичности и простоты управления.
Правда мне сейчас вообще не до тесел, да и врядли когда либо станет задача серьезно рулить несколькими теслами. Но например тот же Intra такую задачу ставит. Да и много у кого могла бы возникнуть заинтересованность в готовом решении на которое не нужно убивать полтора года и несколько десятков килорублей
Re: SimpleInterrupter
>= 2.2Кстати о телефонах, а какая версия андроида нужна?
Я не предлагаю использовать блютус на концертах, для этого есть миди. А дома можно и пожить с глюками. К сожалению, блютус полностью обезглючить невозможно.Удобно ли когда то ли блютуз тупит, то ли ведроид, то ли сенсор, но что то явно тупит, то отказывая, то подвисая, то лагая?
Можно просто встроить нужное количество SI (SimpleInterrupter) в MIDI контроллер с крутилочками (там, обычно, много свободного места). Вот и получится одно устройство c выходом на нужное количество тесел. Помоему, вполне себе выход: дешево и сердито, а, главное, работает. В принципе, можно собрать такое и предлагать как решение.Или значит можно внешние крутилки подключать по midi протоколу
Re: SimpleTesla
Я правильно понимаю, что прерыватель будет на контроллере?
1. Не знаю, насколько это возможно, но очень хотелось бы иметь возможность проигрывать .vgm формат. Существуют конверторы этого формата в Midi, но они либо выдают ошибку, либо результат получается очень далеким от оригинала. VGM - формат аудио 16-битных игровых платформ (Sega Mega Drive).
2. А вот это, наверно, проще. В видео я видел как-ты включил Вивальди и переключался между каналами. Можно сделать так, чтобы каналы, которые не проигрываются на катушке, выводились на динамик телефона или на подключенные через аудио-порт катушки?
1. Не знаю, насколько это возможно, но очень хотелось бы иметь возможность проигрывать .vgm формат. Существуют конверторы этого формата в Midi, но они либо выдают ошибку, либо результат получается очень далеким от оригинала. VGM - формат аудио 16-битных игровых платформ (Sega Mega Drive).
2. А вот это, наверно, проще. В видео я видел как-ты включил Вивальди и переключался между каналами. Можно сделать так, чтобы каналы, которые не проигрываются на катушке, выводились на динамик телефона или на подключенные через аудио-порт катушки?
Re: SimpleTesla
Да, там кроме контроллера практически ничего не будет.Я правильно понимаю, что прерыватель будет на контроллере?
1. Слишком специфичная фича, я не буду ее делать. Это можно попробовать сделать в DAW.
2. Это можно сделать в DAW. Лично я пользуюсь nuendo.
Наверняка вы понимаете, что я не смогу сделать целую DAW для играния музыки на тесле, такие штуки занимают миллионы человекочасов, поэтому нужно использовать существующие программы по полной. Попробуйте изучить что-то: cubase, nuendo, cakewalk, тыщи их.
Re: SimpleInterrupter
меня больше интересует стоимость данного девайса )
Re: SimpleInterrupter
Думаю, порядка 50$ без оптики и 70$ c оптикой. Точные цифры ближе к выпуску.
Re: SimpleInterrupter
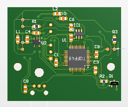
Итак, нарисовал схему и плату. Не могу вспомнить, когда какой-то проект получался настолько просто. Плату развел за два часа. Название симпл уже оправданно
Естественно, это не финальная версия, нужно дождаться симплтеслы и оттестировать ее, возможно найду что поправить тут.
Кстати, в симплтесле нашел косяк, из-за которого придется кепить навесиком детальки чтобы заставить работать оптику. Обидно, но платы уже заказаны
Ошибка в том, что этот оптоприемник неинвертирующий, а тот который я юзал раньше - инвертирующий, ну и я по старой памяти прицепил его без инвертора. А зря.
Для упрощения, пришлось избавить от универсального диапазона питания, теперь поддерживается только 5 вольт. Размер платки 42*35мм, совсем кроха.
Вот пара скриншотов и схема. Как вам?
Кстати, в симплтесле нашел косяк, из-за которого придется кепить навесиком детальки чтобы заставить работать оптику. Обидно, но платы уже заказаны
Для упрощения, пришлось избавить от универсального диапазона питания, теперь поддерживается только 5 вольт. Размер платки 42*35мм, совсем кроха.
Вот пара скриншотов и схема. Как вам?
- Attachments
-
- SimpleInterrupter.pdf
- (133.63 KiB) Downloaded 7809 times
Re: SimpleInterrupter
Ты изменил альтиуму с иглом? Кощунство!
А платка классная, малютка.
А платка классная, малютка.
Re: SimpleInterrupter
Да нет, это тот-же альтиум.
Re: SimpleInterrupter
А какие характеристики у прерывателя будут? И как будет ширина импульса регулироваться? Неужели тоже через андроид?
Re: SimpleInterrupter
А какие характеристики итнересуют? Ширина импульса - да, с телефона. Она сейчас собственно так и регулируется, все окей работает.
Re: SimpleInterrupter
Немного подправил платку - теперь можно вместо оптоприемника подключить прямо перходник USB->MIDI или любой другой MIDI инструмент. Если к выходу прицепить оптопередатчик вполне себе прерыватель для драйвер стива.
Перенес крепежные отверстия ближе к краю - так к ним можно будет прикрутить уголки и прикрутить прерыватель на перднюю панель. Отверстий будет три дабы добавить устойчиваости если будет нужно.
Теперь питание подключается 3х контактным разъемом, а выход - двух. Это нужно для того, чтобы не получилось их перепутать.
Перенес крепежные отверстия ближе к краю - так к ним можно будет прикрутить уголки и прикрутить прерыватель на перднюю панель. Отверстий будет три дабы добавить устойчиваости если будет нужно.
Теперь питание подключается 3х контактным разъемом, а выход - двух. Это нужно для того, чтобы не получилось их перепутать.
Re: SimpleInterrupter
хотелось бы не много поучаствовать
как начет заменить светодиод на SMD и добавить еще один в питание для визуальной индикации
ну и добавить простой диод в питания АКА защита от переполюсовки (ну всякое бывает ) на и не такое уж и потребление что даже слабенький диод грелся
раз контроллер используется с прошивкой симплы как насчет сделать вход для частотомеров ? (или слишком наглею ? ^_^) типо входов HU2
как начет заменить светодиод на SMD и добавить еще один в питание для визуальной индикации
ну и добавить простой диод в питания АКА защита от переполюсовки (ну всякое бывает ) на и не такое уж и потребление что даже слабенький диод грелся
раз контроллер используется с прошивкой симплы как насчет сделать вход для частотомеров ? (или слишком наглею ? ^_^) типо входов HU2
Re: SimpleInterrupter
Светодиод выводной для того, чтобы его можно было вывести на лицевую панель. Для индикации питания я могу, конечно, поставить, но все-раавно оно предназначено для использования в составе другого устройства. Наверняка у этого самого другого устройства будет свой диод. Частотомер - это не просто вход, там еще довольно большой кусок схемы, который сюда тулить не хотелось бы.
Вообщем, отмазался
Вообщем, отмазался