Page 1 of 1
Сквозные отверстия
Posted: 05 Nov 2013, 10:46
by RahaQa
Добрый день.
Вот я начал изучать Альтиюм Дизайнер по видео урокам BSVi.
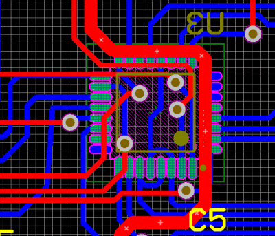
И тут у меня появился вопрос. Как запретить автотрасировщику, чтобы под определенным компонентам не делал сквозные отверстия
Например:

- пример, фанауты под MCU
Re: Сквозные отверстия
Posted: 05 Nov 2013, 10:53
by BSVi
Предлагаю кардинальное решение - не пользоваться автотрассировщиком.
Re: Сквозные отверстия
Posted: 05 Nov 2013, 12:34
by RahaQa
Так и есть)) Начал мануально делать.
Как я понял автотрассировщик это зло.
А есть умные автотрассировщики?
Re: Сквозные отверстия
Posted: 05 Nov 2013, 12:37
by BSVi
Я не то, чтобы умных не видел, я даже юзабельных ниодного не знаю. Только ручками.
Re: Сквозные отверстия
Posted: 05 Nov 2013, 18:47
by aitras
TopoR?

Говорят, вроде неплохо разводит.
Re: Сквозные отверстия
Posted: 05 Nov 2013, 19:58
by BSVi
Автороутеры в большинстве своем не умеют таскать компоненты, а без этого при разводке - никуда, к сожалению. Кроме того, часто приходится переназначаьт пины контроллеров/плис при разводке. В итоге, задание правил для даже самых офигенных автороутеров займет занчительно больше времени, чем нарисовать это все в ручную, а результат всеравно будет на "троечку". По крайней, мере, я ничего стоящего, разведенного автороутером не видел.