Добрый день.
Выпаял из старого комповского блока питания детали входного сетевого фильтра.
Хочу поставить его для своего ЦАПа.
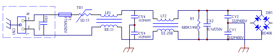
Собственно, надо нарисовать схему. В оригинале стояло аж 2 одинаковых дросселя последовательно, за каждым из которых была цепочка из 2-х Y-конденсаторов:
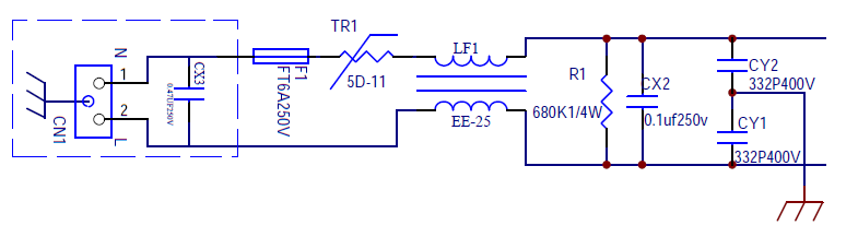
Мне такая избыточность, думаю, ни к чему. Поэтому, хочу сделать так:
Стоит ли так делать? Или оставить как было? Или вообще не использовать фильтр?
AC фильтр из деталей ATX блока питания
AC фильтр из деталей ATX блока питания
Last edited by aitras on 16 Nov 2013, 12:05, edited 1 time in total.
Re: AC фильтр из деталей ATX блока питания
Ставь как было. Фильтров много не бывает. (Ну не до фанатизма =) )
Re: AC фильтр из деталей ATX блока питания
Хороший бп был, однако. Но все это делалось чтобы не гадить в сеть. У тебя оно гадить не будет, так-что, можно любой вариант ставить.
Re: AC фильтр из деталей ATX блока питания
Да он сгоревший был 
Ну мне фильтр надо, чтоб в устройство ничего лишнего не лезло.
Ну мне фильтр надо, чтоб в устройство ничего лишнего не лезло.