Косяк с усилителем на TDA2822

Тут можно хорошенько так по.. флудить...
Post Reply
james77
Posts: 48
Joined: 22 Aug 2013, 16:43

Косяк с усилителем на TDA2822

Post by james77 »

Всем привет! На проект это не тянет, поэтому поместил во флуд.
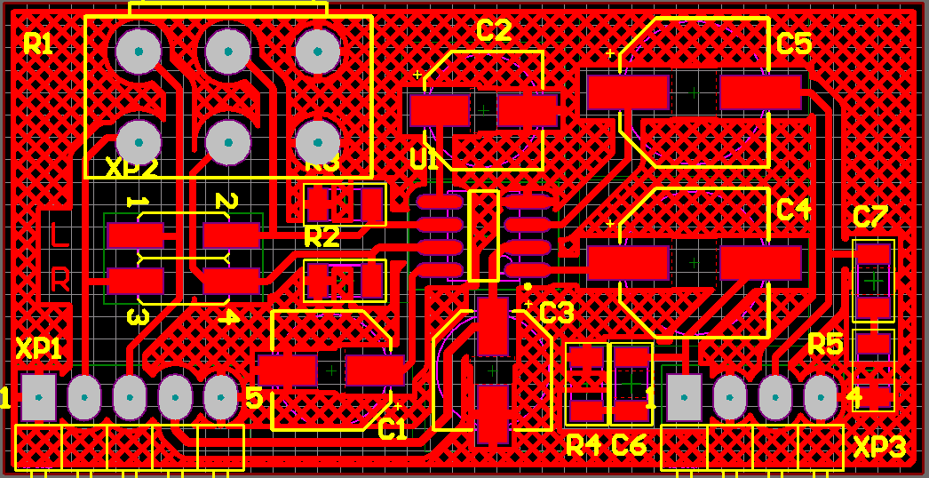
Понадобился мне для экспериментов маломощный НЧ усилитель. Выбрал TDA2822, развел, спаял. (печатка прилагается)
tda2822.png
Вроде все работает, но на минимальной громкости в одном канале свист (свистит выход который на первой ноге микросхемы). Все облазил, опытным путем выяснил, что если выпаять конденсатор С3 (на питании стоит), то свист пропадает. Поменял конденсатор, не помогло. Поставил параллельно керамический 0,1мкФ - та же фигня. Теперь грешу только на разводку, может землю неправильно развел?
PS. Для справки:
Разъем ХР1: 1- земля, 2,3 - входы, 4 - питание, 5 - земля
TDA2822: 1 - выход1, 2 - питание, 3 - выход2, 4 - земля, 5 - -вх2, 6 - +вх2, 7 - +вх1, 8 - -вх1.
webkirov
Posts: 277
Joined: 19 Aug 2011, 19:49
Location: Депрессивный регион

Re: Косяк с усилителем на TDA2822

Post by webkirov »

Может поробовать сделать перемычку от "минус" С3 на 5 pin заръема XP1
james77
Posts: 48
Joined: 22 Aug 2013, 16:43

Re: Косяк с усилителем на TDA2822

Post by james77 »

Поставил перемычку от 5 pin разъема XP1 вниз (синяя полоса на картинке)
tda2822_v1.png
tda2822_v1.png (7.52 KiB) Viewed 10257 times
Свист стал гораздо тише. Точно я с разводкой земли накосячил.
А что если всю землю перенести на нижний слой и залить его сплошным полигоном?
User avatar
aitras
Posts: 92
Joined: 19 Jul 2012, 20:51
Location: Ульяновск
Contact:

Re: Косяк с усилителем на TDA2822

Post by aitras »

Будет прекрасно.
Post Reply