Page 1 of 8
UTC 3.3: Контроллер для теслы
Posted: 22 Jan 2012, 02:06
by BSVi
Итак, это продолжение темы, которую я начинал на
флае. Как показал опыт i3, процесс ведения темы на своем форуме жудко повышает мою трудоспособность, поэтому вести тему буду тут, несмотря на то, что тут не так много народу.
Итак, вся партия UTC 3.1 распродана и я хочу сделать новую версию контроллера. Что было не так с UTC3.1 ? Да ничего. Это был замечательный контроллер для DRок, но попа хочет приключений в попытке создать самый-лучший-в-мире контроллер.
Планируется глобальный переход на огромную для этого применения плисину - xc3s50an. Я пока пролистал всю документацию по ней, чуть глаза не вылезли, порядка 2000 страниц! Плисина позволит сделать очень крутую вещь - предсказание пересечения тока с нулем, что позволит использовать большие транзисторы на высоких частотах. На плисине возможно организовать кучу дополнительных фишек - как то управление QCW модулятором, тестовый прерыватель, итп.
Что с надежностью? Естественно, вариант на плисине менее надежен, чем на простой логике, но мой драйвер рассчитывается на использование с опторазвязкой, которая в тысячи раз более чувствительна к наводкам, чем плисина. Поэтому, условия в которых будет работать оптика вполне достаточны для работы и плисины. Кроме того, хоется перейти на промышленные, несквозящие драйвера типа IXDN414. У них есть недостаток - их сложно доставать. В любом случае, я буду проводить полное и тщательное тестирование драйвера, что гарантирует, что если драйвер попадет в продажу, то никаких глюков там не будет. Более того, вариант на плисине замечателен тем, что если найдется глюк или пожелание, я без проблем могу обновить прошивку и выслать ее вам.
Что со стоимостью? Хотелось бы оставить ее на том-же уровне, но плисина и драйвера будут стоить намного дороже, чем простая логика, поэтому цена слегка повысится.
Пожелания:
- Вывод звука на динамик
- ADSR - кривые
- Предусмотреть крепление переходника UART->USB на плату.
- Питание проводного прерывателя должно переключаться - 3.3 или 5 в.
- Предусмотреть экран для оптоприемника.
- Металлизация крепежный отверстий для подключения земли
- Написать про динамическую настройку и про midi программы.
- Делать платы с нормальной маской
- Генератор для запуска
- Контроллер может расчитывать среднюю плотность импульсов и ограничивать ширину импульса соответственно.
Переходник USB->UART может быть постоянно подключен. Необходимо ограничить вытикающий из ножки TX ток. - не нужно, переходник потребляет 700нА.
Сделать четыре выходных драйвера
Убрать подключение к земле с тремя подводами
Трехконтактный разъем для питания (подключение земли)
Сделать разъемы пожирнее - с текущими проблем не было.
Вывести все напряжения на одну колодку для тестирования питания.
Разъем проводного прерывателя должен быть горизонтмальным. - не должен, проводной прерыватель вторичен
Выводы IXDN должны быть в шахматном порядке, отверстия нужно увеличить.
Сделать разъем для оптоприемника - не нужно, ножки и так 2.54мм
Внутренний генератор для тестов
Написать про правильное измерение выходного напряжения драйверов.
Изменить распиновку генератора, добавить подтягивающие резисторы - готово
Увеличить напряжение основных конденсаторов. - не нужно, перешли на импульсник
Динамик для теста прерывателей - не целесообразно
Сделать включение прерывателя по замыканию контактов. - сделано.
Считалка ограничителя тока должна учитывать RC фильтр. - не нужно, фильтр перенесен внутрь ПЛИСины
Использовать LVDS для обратной связи.
Что нужно проверить при отгрузке:
- Потребляемый ток и напряжения
- Работу RS232
- Прохождение сигналов от прерывателей до контроллера
- Прохождение сигналов от контроллера до светодиодов
- Прохождение сигналов до внешних выводов
- Прохождение сигнала от ограничителя тока до контроллера
- Мощность выходных драйверов
Разобраться с picoblaze
Разобраться с обвязкой плисины, а, главное, с блокировочными конденсаторами
Нарисовать схему
Развести плату
Подготовить плату к производству
Отдать плату в производство
Ожидание платы, комплектация
Монтаж платы
Тестирование picoblaze
Написать UART
Разобраться со внутренней памятью
Написать драйвер spi
Написать драйвер флэшки
Написать загрузчик конфигурации для плисины
Написать инициализацию регистра конфигурации (большой сдвиговый регистр, который хранит всю концигурацию контроллера)
Написать инициализацию настроек в процессоре
Написать выбор источника прерываний
Компьютер: написать загрузку и запись конфигурации
Компьютер: написать валидаторы полей
Написать автоматический прерыватель
Компьютер: написать коррекцию частоты, связанную с шириной импульса.
Написать стратовую задержку
Во время стартовой задержки, контроллер должен мигать светодиодом питания.
Написать ШИМ для ограничителя тока
Написать основные прерыватели.
Написать логику переключения прерывателей
Написать testbench для логики OCD
Разобраться с логикой работы светодиодов
Загрузка конфигурационного регистра
Написать выбор режима OCD
Написать логику обнаружения поломки оптического прерывателя.
Калькулятор токового трансформатора для компьютерной программы.
Написать синхронизатор
Написать инверсию ОС
Разобраться с тактированием, DCM
Переключить ШИМ OCD на высокоскоростное тактирование
Тестирование и устраниение глюков
Запуск с теслой
Разобраться с глюками в OCD.
Добавить диалог выбора файла прошивки
Переписать интерфейс так, чтобы можно было быстро менять значения параметров
Программа не должна записывать данные в неподдерживаемое железо.
Переделать ограничитель импульсов.
Процессор должен запускаться при питании от внешних 5В в режиме конфигурирования.
Написать защитный интервал для реакции на обратную связь. К примеру, обратная связь не может быть короче 1мкс.
Состыковать фазокорректор с управляющий программой
Написать проверку версии прошивки в управляющей программе
Разобраться с высокоскоросным дизайном, floorplaning
Написать корректор фазы
Исправить баг с первым импульсом корректора
Откуда фазовый дребезг в 20нс ?
Переместить инверсию фазы на выход
Убрать выброс после синхронизатора
Написать генератор дед-тайма
Добавить кнопки быстрых действий для программы управления.
Светодиод питания должен мигать, когда контроллер питается от USB
Разобраться с порядком включения-выключения.
Фазокорректор необходимо отключать после отключения прерывателя, так как на спадающей нагрузке предсказания не верны (частота колебаний увеличивается).
Собрать требования по внешним выводам
Переписать внутренний прерыватель
Написать таймер
Добавить модулятор
Добавить триггер
Добавить инвертирование сигнала прерывателя
Добавить защелкивание триггера
Написать логику внешних выводов - пока не ясно, что на них выводить - внешние выводы глючат в UTC 3.3
Протестировать плату
Написать блокировку JTAG
Готово
Встраивание midi
Разогнать процессор, 12Мгц не хватает, чтобы рассчитывать экспоненту
Написать генератор стробов budrate
Подключить UART
Написать проверку режима midi в главном цикле
Подключить дополнительный bram, в одном не хватает места для midi
Определиться, какие команды midi будет понимать UTC
Написать приемник команд
Научиться переключать bram'ы из программы.
Написать буфер для нот
Написать вычисление периода ноты от ее частоты и pitchbend'а
Написать аппаратный синтезатор
Написать ограничение диапазона нот
Написать отключатель залипших нот
Перенести настройки из RAM в ROM
Переделать логику внутреннего прерывателя чтобы она использовала генератор от midi проигрывателя.
Подкчлюить умножитель
Написать вычисление ширины импульса в зависимости от частоты и громкости midi
Написать GUI
Готово
Включение и отключение питания. Выключение драйверов контроллера должно происходить синхронно с внешним сигналом.
Проверить работу проводного прерывателя
В асинхронном режиме проверить: Синхронизацию по нарастающему фронту
В асинхронном режиме проверить: Синхронизацию по спадающему фронту
Проверить работу с RS232
Проверить работу ограничителя по длительности импульсов
Проверить работу ограничителя - по частоте и по длительности.
Проверить отсутствие выбросов при запуске в асинхронном режиме
Проверить работу внутреннего прерывателя
Проверить работу ограничителя тока. Для этого необходимо подать на вход ограничителя напряжение и сравнить его с рассчитанным. Напряжение можно подавать от заряженного конденсатора.
Проверить сброс ограничителя тока по таймеру
Проверить сброс ограничителя тока по прерывателю
Обновление прошивки. В новой прошивке должно отличаться любое поведение. При этом, если запись будет ошибочной, контроль CRC не пропустит даже слегка неправильную прошивку.
Проверить отключение при "зависшем" прерывателе
Проверить срабатывание реле
Проверить отсутствие выбросов при запуске в синхронном режиме
В синхронном режиме проверить работу предсказателя
В синхронном режиме проверить работу генератора дедтайма
Проверить, что все входные сигналы в ПЛИС в пределах нормы.
Проверить работу оптического прерывателя
Проверить форму сигнала на выходе при старте и при работе
Re: Контроллер для теслы UTC
Posted: 22 Jan 2012, 02:28
by BSVi
Сразу объясню несколько фишек.
Да, драйвер будет обновляться с компьютера. Если найдется ошибка или захочется новой фишки, но она легко может появиться.
Предсказатель фазы будет работать на бешеной частоте (эквивалентной 1.5ГГц) опыта работы с такими частотами у меня не то, что не много, его просто нет. Поэтому, я долго буду разбираться с черной магией, которая тут будет присутствовать. Это даже интересно.
Я прекрасно понимаю, что настраивать драйвер с компьютера - не удобно. Не будешь же таскать теслу к компьютеру или компьютер к тесле каждый раз, когда хочется изменить значение ограничителя тока. Поэтому, конфигурацию можно будет проводить и через i3. Так как канал связи у прерывателя односторонний, все значения придется вводить в ручную. Кончено, i3 будет помнить их, и если у вас одна тесла, то это не вызовет дискомфорта, но если несколько - можно случайно записать не те параметры в теслу. Над решением этой проблемы я еще думаю. Возможно, в теслу будет программироваться серный номер и конфигурация в i3 будет привязываться к нему.
У оптического входа есть проблема - если вытащить оптоволокно из прерывателя и повернуть его на свет, тесла сработает. Для этого, будет режим i3, когда перед включением, тесле посылается специальная посылка, разрешающая работать, а после отключения, посылается запрещающая посылка.
Ограничитель тока тоже будет настраиваться в цифровом виде.
Для удобного тестирования, пока у вас еще нет прерывателя, будет режим теста. Это - когда прерыватель работать в самом драйвере. С начала, прерыватель будет самый простой. Потом, возможно, я расширю его.
У контроллера будет несколько внешних логических выходов - для внешних оптодрайверов, QCW модуляторов. Сколько и каких выходов нужно, я пока не знаю, просто заложу два аналоговых и сколько получится цифровых.
Для связи с компьютером будет использоваться вот такой переходник USB->UART. Естественно, вы сможете использвоать и свой переходник. С очень большой вероятностью, он у вас уже есть в виде шнурка для телефона, или чего-то подобного.

- usb-uart.jpg (58.33 KiB) Viewed 45589 times
xc3s50an выбрана потому, что она самая дешевая из тех в которые это все может влезть. Я попытался написать это все на epm240, но не влез и сильно не влез. Кроме того, у xc3 есть умножители частоты, фазосдвигатели и куча других очень полезных штуковин.
Собственно, пока-все. Интересно - нравится ли вам это? Или лучше было бы просто исправить недочеты UTC3.1 и не влезать в такие дебри?
Re: Контроллер для теслы UTC
Posted: 22 Jan 2012, 09:05
by misterio
нравится однозначно. главное чтоб заработало не хуже UTC3.1

и чтоб можно было приобрести все что понадобится для работы с сиим чудом (USB->UART, оптокабели, i3 и т.д.) ну и само чудо желательно узреть еще в этом году
пока в порядке бреда родилась хотелка:
чтоб был в этом контролере режим автономного ШИМ генератора не зависящего от ОС и соответственно не привязанного ни к какой тесле или иной нагрузке. чтоб можно было например заюзать модуль контролера с силовухой для каких либо других применений акромя теслы. при этом токовый ограничитель не помешал бы наверное но с какой нить иной логикой работы т.к. интеруптера в таком режиме не будет. и ессно должно быть какое то оперативное удобное управление параметрами этого ШИМ (вход для задания частоты и вход для задания скважности).
и второе - возможность работать по оптике со своим прерывателем (чтоб запуск и стоп по кодовому слову от i3 можно было отключить и тупо заюзать пару 555 с отптопередатчиком на выходе) а то малоли что... например мой брательнег наступит на валяющийся без присмотра i3 и ему придет капут. ждать новый можно х.з. сколько, а встроенным интеруптером управлять только с компа как я понял не сподручно будет.
а можно про предсказание перехода тока через ноль по подробнее? это чтобы корекция фазы была автонастраиваемая чтоль? и почему большими кирпичами лучше управлять с привлечением предсказателей и черной магии?
Re: Контроллер для теслы UTC
Posted: 22 Jan 2012, 11:49
by BSVi
USB->UART, оптокабели, i3 и т.д.
Это я постараюсь. Возможно, некоторые кабеля придется паять самому, но это - не сложно. К примеру, для i3 ныжен очень хитрый кабель, который сильно зависит от того, что ты хочешь использовать.
ну и само чудо желательно узреть еще в этом году
Год только начался, времени еще много
удобное управление параметрами этого ШИМ
Ну, интерфейсов программирования уже достаточно - будет уарт и i3. Через них и можно будет задавать.
чтоб запуск и стоп по кодовому слову от i3 можно было отключить и тупо заюзать пару 555
Да, я так и рассчитывал. Более того, по умолчанию он будет отключен.
это чтобы корекция фазы была автонастраиваемая чтоль?
Да нет, это просто чтобы она работала. Дело в том, что для коррекции фазы нужно "знать прошлое"

Фактически, я буду просто замерять период прошлого колебания, вычитать из него задаваемую константу и следующее переключение делать уже в этой точке.
почему большими кирпичами лучше управлять с привлечением предсказателей и черной магии?
Большая частота нужна для маленькой дискретности подстройки и чтобы выходная фаза не особо дрожала. К примеру, при 1ГГц, дискретность и дрожание фазы будут 1нс, что, я думаю, приемлемо. Достоинство корректора на плис в том, что "что напишешь, то и получишь", получившаяся коррекция не зависит от частоты входного сигнала в отличии от всех остальных методов.
Что касается транзисторов - все IGBT медленные, не только кирпичи. Время задержки отключения транзистора порядка 200нс. Вот, хочешь ты 300кГц теслу. Полупериод (180 градусов) от 300кГц - это 1.6 мкс. 200нс от этого времени это 22.5 градуса. Если у тебя течет килоампер, то IGBT будет рвать 382 ампера, поэтому IGBT не юзабельны на больших частотах. После коррекции он не будет рвать практически ничего.
Естественно, гигагерцовых частот у меня не будет. Просто будет 8 фаз (надеюсь, влезет) по 150МГц. Проблема в том, что роутинг счетчиков может довольно сильно перекашивать фазы между ними, поэтому размещать их в плисине нужно будет в ручную. Как это делается - не имею ни малейшего понятия
Есть еще варинт не для слабонервных - делать предсказание на элементах задержки. Тут точность получится выше, порядка пикосекунд, но тут невозможно предсказать задержку одного элемента, это нужно будет калибровать, а оборудования, которое измеряет пикосекунды у меня нет. Поэтому этот метод пролетает пока.
Re: Контроллер для теслы UTC
Posted: 22 Jan 2012, 15:15
by misterio
Ну, интерфейсов программирования уже достаточно - будет уарт и i3. Через них и можно будет задавать.
мне думалось что то более оперативное и простое. чтобы без програмирования по цыфровым интерфейсам таким как уарт и i3, а просто тупо подключить потенциометр и с его выхода напряжение подать на вход контролера а он его общитает в частоту и скважность. или на вход скважности повесить оптронную обратную связь с нагрузки и стабилизировать напряжение например. или же крутить ручку регулятора частоты в поисках резонанса sstc без обратной связи (ну малоли какой изврат в голову прийдет). хотя это я так... в порядке бреда. ибо для таких целей не сложно и отдельный ШИМ контролер спаять на специализированных микросхемах.
Дело в том, что для коррекции фазы нужно "знать прошлое"
нафига? там что сдвиг фазы не постоянный? я думал тупо задаешь задержку на определенное время и ключ как раз в ноль тока попадет.
Re: Контроллер для теслы UTC
Posted: 22 Jan 2012, 21:10
by BSVi
мне думалось что то более оперативное и простое. чтобы без програмирования по цыфровым интерфейсам
Не получится. В плисине нет АЦП, а цеплять внешние не очень то хочется - это усложнит девайс.
я думал тупо задаешь задержку на определенное время и ключ как раз в ноль тока попадет.
Именно так, но задержку ты задаешь отрицательную, к примеру, -30нс от перехода через ноль. А отрицательная задержка и есть "предсказание будущего". А частота теслы не постоянная, поэтому нельзя просто так взять и херачить с одной частотой выходной сигнал.
Re: UTC: Контроллер для теслы
Posted: 23 Jan 2012, 21:23
by BSVi
Начал ваять ацкий конечный автомат, в итоге получилась такая себе портянка на несколько листов, в итоге решил, что нужен процессор. Нашел picoblaze. Штука мегакрутая - мелкая, удобная и с предсказуемым таймингом. Этот зверь занял всего 17% плисины, чем я вполне доволен.
Собственно, я на 99% уверен, что дизайн влезет в эту плисину, и поэтому сейчас нужно рисовать схему, чтобы отлаживаться с уже готовой платой. А то я напишу, забуду как оно работает, а кода придет плата - придется вспоминать.
Итак, первое отличие от UTC 3.1 - дрова заменены на IXDN414. У них есть аж три преимущества - они не сквозят, они маленькие, и они в to220. На корпусе драйверов - земля, и это очень круто. Я их могу поставить сбоку платы и, если вы используете контроллер в применении, где он будет греться (типа индукционки), просто прикручиваете это все к радиатору, или штатному корпусу. Не нужно думать о прокладках. У драйверов есть недостаток - у них логические сигналы 5 вольтовые, а у плис - 3.3. Придется ставить преобразователь уровней.
Для питания самой ПЛИС придется ставить DC-DC, потому, что лилейником не получится сбросить напряжение с 24в, он будет сильно греться. В качестве преобразователя будет LM2574N. Это самый дешевый из приличных преобразователей. MC34063 не потойдет из-за того, что в выходном напряжении есть иголки, на которые может реагировать детектор превышения тока.
В итоге, схема питания будет такая
Code: Select all
|-> 7824 ->24v -> Драйвера
~24v -> 30v
|-> LM2574 -> 5v -> оптика, управление драйверами
| -> LD1117 -> 3.3v
| -> LD1117 -> 1.2v
Остальное пока - без изменений. Сейчас разбираюсь с управляющими сигналами ПЛИС и состояниями ножек при загрузке.
Re: UTC: Контроллер для теслы
Posted: 23 Jan 2012, 22:49
by BSVi
Нарисовал первый вариант схемы. Вроде, не так и страшно получилось.
Re: UTC: Контроллер для теслы
Posted: 26 Jan 2012, 15:10
by Aneg
Раз уж в новом проекте будет применяется ПЛИС, просьба: дать на блоге обучающий курс по работе с этой диковиной! Ну хотя-бы краткий.
Хорошо бы рассказать: что такое вообще есть ПЛИС, какие есть программаторы-отладчики, какие есть демо-платы (или какую плату для экспериментов сделать самому ), какой существует софт и как работать со всем этим добром. Потом помигать светодиодом или что там принято для начала при изучение ПЛИС-ок? Далее про то, как превратить ПЛИС в простой но мега быстрый процессор.
Re: UTC: Контроллер для теслы
Posted: 26 Jan 2012, 16:36
by Sharix
Aneg wrote:Раз уж в новом проекте будет применяется ПЛИС, просьба: дать на блоге обучающий курс по работе с этой диковиной! Ну хотя-бы краткий.
Хорошо бы рассказать: что такое вообще есть ПЛИС, какие есть программаторы-отладчики, какие есть демо-платы (или какую плату для экспериментов сделать самому ), какой существует софт и как работать со всем этим добром. Потом помигать светодиодом или что там принято для начала при изучение ПЛИС-ок? Далее про то, как превратить ПЛИС в простой но мега быстрый процессор.
Сходи на сайт marsohod.org
Re: UTC: Контроллер для теслы
Posted: 26 Jan 2012, 17:25
by BSVi
Раз уж в новом проекте будет применяется ПЛИС, просьба: дать на блоге обучающий курс по работе с этой диковиной!
Я - далеко не мегапрофи в работе с плисинами, поэтому боюсь научить глупому.
В кратце рассказать могу, конечно, но времени на это не хватает, и так сейчас два больших домашних проекта - UTC и i3.
Re: UTC: Контроллер для теслы
Posted: 27 Jan 2012, 15:24
by BSVi
Итак, после небольшой голосовалки на флайбэке, было решено, что для абсолютного большинства достаточно 9А драйверов.
Сейчас я развожу плату, и что-то она оочень туго идет. Сегдня более-менее определился с питанием ПЛИСины. Выглядит оно как-то так:
PS: Как только найду время, разберусь с масштабированием картинок, а то реально раздражает.
Re: UTC: Контроллер для теслы
Posted: 27 Jan 2012, 15:44
by misterio
выглядит красиво.

а драйверы если что купим и сами. хотя мне например нет разницы что 5000р. что 5300р.
Re: UTC: Контроллер для теслы
Posted: 27 Jan 2012, 17:55
by BSVi
Купить самим выйдет намного дороже, потому что драйвера эти - жудкая редкость, но они единственные в to220, которые выдерживают 24в. TO220 нужен для хорошего охлаждения, а 24в - для управления тяжелыми DRками без повышающего трансформатора.
Re: UTC: Контроллер для теслы
Posted: 27 Jan 2012, 20:35
by misterio
ну тогда можно самому склепать умощнитель IXDD609CI на дискретных полевиках... наверно...
Re: UTC: Контроллер для теслы
Posted: 27 Jan 2012, 20:44
by BSVi
Склепать то можно, но это гемморойно. В принципе, у меня заложен "штатный" вариант решения проблемы - для кирпичей, которым не хватает 9А, есть внешние логические сигналы, к которым цепляются выносные драйвера. Они уже тягают что угодно

Re: UTC: Контроллер для теслы
Posted: 28 Jan 2012, 20:10
by misterio
родилась хотелка.
правда наверно в этот контролер она не войдет, ну тогда это будет вариант для отдельного устройства.
хочу измерялку пикового тока в первичном контуре, напряжения питания силовухи, темепературы силовухи (а может и еще несколько точек). в порядке бреда можно реальную THRU RMS мощю отжираемую от сети. но это наверно сложно. ну и в порядке совсем бредового бреда - индикация параметров интеруптера хоть она и нафиг не нужна.
индикаторы хотелось бы для всех параметров раздельные и не ЖК а нормальные большие глазастые семисегментники. чтоб видно было с 5ти метров ибо оператор не будет влотную к работающей тесле подходить чтоб разглядеть на мелком дисплейчике чего там намеряется.
классно было бы еще индикацию уставки токового ограничителя, и если в состав контролера эти примочки не войдут то можно бы сразу продумать вывод этой информации во внешнее устройство измерения и индикации.
думаю устройство получится может не шибко сложное и сделать его не долго. но если что - хотябы схемку бы набросать бы, чтоб народ сам собрал если она не слишком геморная выйдет.
Re: UTC: Контроллер для теслы
Posted: 28 Jan 2012, 20:26
by BSVi
Не, такой штуки точно не будет. Слишком специфичная и малопотребляемая весч, а разрабатывать ради двух экземпляров не очень хочется. Схемку набрасывать - бесполезно, потому, что придется набрасывать еще и прошивку, а там до самого девайса не далеко. Так-что, сейчас я занимаюсь только новым контроллером и прерывателем.
Re: UTC: Контроллер для теслы
Posted: 28 Jan 2012, 20:42
by misterio
а нафига прошивку? поставить какие нить простые удобные ЦАПы с готовыми выходами на семисегментник и только входные цепи раскидать чтоб короткие импульсы отлавливать. а измерение напряжения и температуры - вообще просто.
ну да ладно, если что - сам попробую схемку накидать. но сначала надо катуху сделать посему усе, больше не отвлекаю, ждю UTC

Re: UTC: Контроллер для теслы
Posted: 28 Jan 2012, 23:29
by BSVi
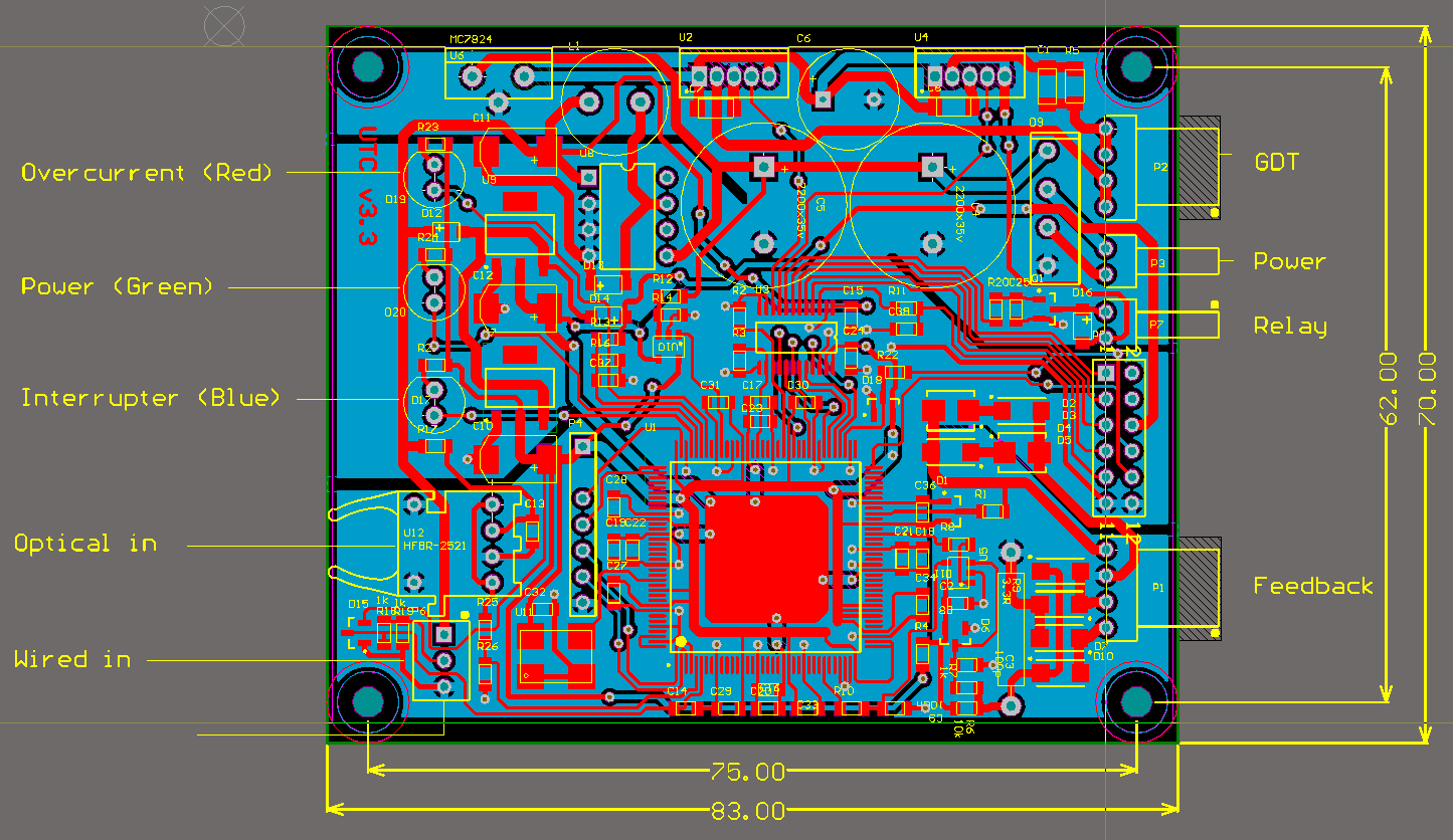
Итак, сегодня был ацкий день. Целый день я потратил на разводку платы. И уже болит все, что только может болеть. Но, плата разведена, и это - гуд.
Естественно, в процессе разводки было несколько изменений, но все они мелкие.
* Добавился переключатель питания, чтобы при подключении к компьютеру не нужно было запитывать плату питанием от 220, плата будет работать от 5В, которые приходят с USB.
* Опорным напряжением для детектора пониженного напряжения теперь служит стабилизатор на 1.2 вольта.
* Добавлен делитель напряжения для оптоприемника. Приемник выдает 5в, а плисине можно подавать 3.3 максимум.
А вот и картиночки (теперь должен заработать свеженастроенный миниатюризатор, картинки открываются по клику)
Собственно, сама плата.
Вид на землю и разделение земель. Пока оно мне не очень нравится, думаю, как бы получше сделать.
Re: UTC: Контроллер для теслы
Posted: 29 Jan 2012, 09:13
by misterio
ацкий день прошел не зря. поздравляю с продвижением.
за миниатюризатор спс.
Re: UTC: Контроллер для теслы
Posted: 30 Jan 2012, 14:10
by BSVi
Переразвел землю. Теперь она совсем звездой и, наконец, мне нравится. Исключение - аналоговая часть, которая тоже звездой, но локальной с цифровой частью. Так как на этой неделе я отмечаю днюху, я решил не делать макетку, а сразу отдал платы на завод. К концу моих гуляний должны сделать. Тем более, что поставщики драйверов обещают срок от 4х до 8ми недель, так-что, спешить некуда. Все, теперь я полностью переключаюсь на i3.
Re: UTC: Контроллер для теслы
Posted: 30 Jan 2012, 17:55
by misterio
Тем более, что поставщики драйверов обещают срок от 4х до 8ми недель, так-что, спешить некуда
пичальна
Так как на этой неделе я отмечаю днюху,
а это наоборот. хотя как посмотреть....

Re: UTC: Контроллер для теслы
Posted: 07 Feb 2012, 14:13
by BSVi
Пришли платы для макета нового UTC. Теперь сейчас поеду за деталями, а потом - паять. Но прошивку для плисины начну писать только после того, как разберусь с midi в i3.
Re: UTC: Контроллер для теслы
Posted: 07 Feb 2012, 16:31
by Sharix
Круть, поздравляю. ПЫ СЫ, заходи у гости. Светопол почти готов))))