Хочу рассказать что со мной вчера приключилось, дабы других предостеречь и обратить внимание на момент, который я как-то упустил.
Решил я сделать тиристорный регулятор мощности с микроконтроллерным управлением.
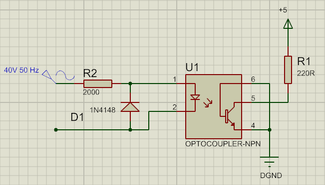
Начал с детектора нуля. Спаял схему, подключил на вход 40В (через ЛАТР), на выход 5в с моего БП, подключил осцилограф на вход (крокодил в точку 2, щуп в точку 1) и выход (крокодил – точка 4, щуп - 5), проверил что все работает как и ожидалось.
Достал STM8S-Discovery, для начала по-быстрому накидал прогу, которая в цикле читает состояние одной ноги (вход, на который подключен детектор) и выдает это состояние на другую ногу, сконфигурированную как выход.
Вместо бока питания запитал выход детектора от Discovery , которая, в свою очередь, питалась от моего ноута через USB.
10 раз переапроверил все подключения, залил программу в контроллер дискавери, включил ЛАТР......
А дальше БАБАХ!
Латр я тут же выключил, Discovery моя вся в саже. Ноут потух.... Только осцилограф весело 0 на обоих каналах. И я сижу, мягко говоря офигевший и в непонятках что же произошло – только же ж с БП работало и тут на тебе.
В общем догадался я далеко не сразу... Я же ж был уверен что у меня вход и выход оптоизолированы. Они то и были, пока я не подключил осцилограф.... у которого крокодилы щупов – это одна и та же точка (у меня это не земля – осцил включен через разделительный транс). То есть, по сути, крокодилами я закоротил точку 2 на точку 4. А в точке 2, по “счастливой” случайности оказалась фаза...
При работе от БП – там трансформатор и связи с землей нет. В случае с USB – сейчас специально померял – между корпусом и землей порядка 100 Oм.
То есть ток был почти пол ампера. Хотя, по ощущениям, там было много больше – например дорожка, соединяющая земли между ST-LINK’ом и самой отладкой на Discovery просто испарилась за долю секунды...
В итоге имеем:
В минусе:
- Обугленная дискавери с испаривщимися дорожками, взорванными кондерами и поддутым корпусом контроллека в программатора (~$15)
- В ноуте накрылся контроллер USB, который сидит в южном мосте. А потому мост ушел вместе с ним (пока не знаю сколько это потянет)
- Сгорел приемник беспроводной мышки, который в тот момент бы воткнут в USB (Если не найду приемника, то -50$ )
В плюсе:
- Опыт. Хоть и горький, зато бесценный.
P.S. Сегодня заказал новую дискаверю. Продавец сказал что мне еще повело – он таким же образом 8-ми канальный осцил сжег.
Неделя гальванической связи на bsvi.me!
О, да. Тут недавно подобное произошло. Неделя гальванической связи на bsvi.me? А что, идея! Предлагаю рассказать вам, как вы "влетели" благодаря тому, что забыли развязать что-то от чего-то!
У меня история была такова:
При настройке сетевых источников, у меня развязка делается так - от сети питается ЛАТР, а от ЛАТРа - развязывающий трансформатор 220->220.
Однажды я забыл включить трансформатор после ЛАТРа. Подключаю земляной крокодил осциллографа и бац, УЗО моментально сработал и свет погас. Я не понял юмора (ведь привык, что от сети отвязан), пошел включать УЗО. Щелкаю переключателем и слышу бддыыыыыыыщщщщщьььь!!!
Бегу смотреть, что случилось. Естественно, я забыл отключить земляной вывод осцилла от схемы, а физически зажал переключатель УЗО, тот не смог отключиться. Провод щупа порвало в нескольких местах. Схема и осциллограф выжили.
*Для любителей придраться - у меня два в одном: УЗО + автомат в одном корпусе, поэтому УЗО отключается по превышению тока, а не только от утечки.
Мораль такова - если УЗО отключается, нужно убедится (а лучше, двукратно) что устранил причину отключения перед тем, как его включать. Потому, как при включении он отключить не сможет
В минусе:
В плюсе:
У меня история была такова:
При настройке сетевых источников, у меня развязка делается так - от сети питается ЛАТР, а от ЛАТРа - развязывающий трансформатор 220->220.
Однажды я забыл включить трансформатор после ЛАТРа. Подключаю земляной крокодил осциллографа и бац, УЗО моментально сработал и свет погас. Я не понял юмора (ведь привык, что от сети отвязан), пошел включать УЗО. Щелкаю переключателем и слышу бддыыыыыыыщщщщщьььь!!!
Бегу смотреть, что случилось. Естественно, я забыл отключить земляной вывод осцилла от схемы, а физически зажал переключатель УЗО, тот не смог отключиться. Провод щупа порвало в нескольких местах. Схема и осциллограф выжили.
*Для любителей придраться - у меня два в одном: УЗО + автомат в одном корпусе, поэтому УЗО отключается по превышению тока, а не только от утечки.
Мораль такова - если УЗО отключается, нужно убедится (а лучше, двукратно) что устранил причину отключения перед тем, как его включать. Потому, как при включении он отключить не сможет

В минусе:
- Щуп (25$, думаю)
В плюсе:
- Все живы
BSVi писал(а):В связи с тем, что очень много людей забывают о том, что осциллограф связан с сетью
Ну у меня как раз причина в другом была.
Осциллограф (земляные крокодилы щупов) выступили в роли перемычки, которые и создали гальваническую связь (закоротили оптопару), разорвать которую была призвана оптопара.
Кстати, продавец (о котором я рассказывал в постскриптуме) сказал что с совецкими осцилографами шли девайсики для опторазвязки щупов осциллографа.
Кто-нибудь слышал о таком? Говорит что и сейчас такие можно заказать, но они стоят порядка $40 и потому проще сделать самому.
-
- Сообщения: 14
- Откуда: г.Чернигов
BSVi писал(а): А что, идея! Предлагаю рассказать вам, как вы "влетели" благодаря тому, что забыли развязать что-то от чего-то!
Тема архи актуальная, сделать БАХ!!! может не только "юный техник", но и профи тоже.
Я предлагаю расширить тему до "как вам не влететь благодаря тому, что вы забыли развязать что-то от чего-то "
Между прочем я здесь выкладывал статейку "Гальваническая развязка осциллографа на звуковухе". Конечно это игрушка, но идея работает.
Еще я смастерил для себя дифференциальный щуп до 800V, конструкция работает, даже пользуюсь.
Имеется также "коробочка" (трансформаторная) для развязки звуковых сигналов.
( Я не трус, я не боюсь электричества, я его очень уважаю! )

-
- Сообщения: 39
- Откуда: Новосибирск
Хе, Виктор, о вашем провале скоро весь инет узнает, такими темпами))
Старые совковые скопы, кстати, питаются от трансформаторного БП, поэтому отвязаны от сети, и я спокойно тычу щупом в розетку (через делитель, конечно) и горячие стороны комповых БП.
Старые совковые скопы, кстати, питаются от трансформаторного БП, поэтому отвязаны от сети, и я спокойно тычу щупом в розетку (через делитель, конечно) и горячие стороны комповых БП.
Ну с осциллом проносило, неоднократно в последний момент одумывался, а вот был разок:паяльная станция заземлена (через стандартную евровилку), а я любитель ковыряться в платах не выключая схемы. Делал плату управления на сварочный инвертор(питаемую через ибп) и решил что-то допаять.... БАХ! ... не понял... Мега разлетелась. Потом подумал - допер. Ну думаю надо выключать перед внесением изменений. Поменял мегу, ковыряюсь... раз выключил, два выключил... БАХ! ( забыл). Начинает уже злость брать. Поменял мегу. Минут 20 прошло... Опять Ёб@нный в рот! Короче спалил 4 подряд 88-х меги, и убил плату перепайками. Плюнул и заказал платы, но что-то этот горький опыт меня ничему ненаучил. Видимо дурак((
Кто сейчас на конференции
Сейчас этот форум просматривают: нет зарегистрированных пользователей и 5 гостей