Доброго времени суток.
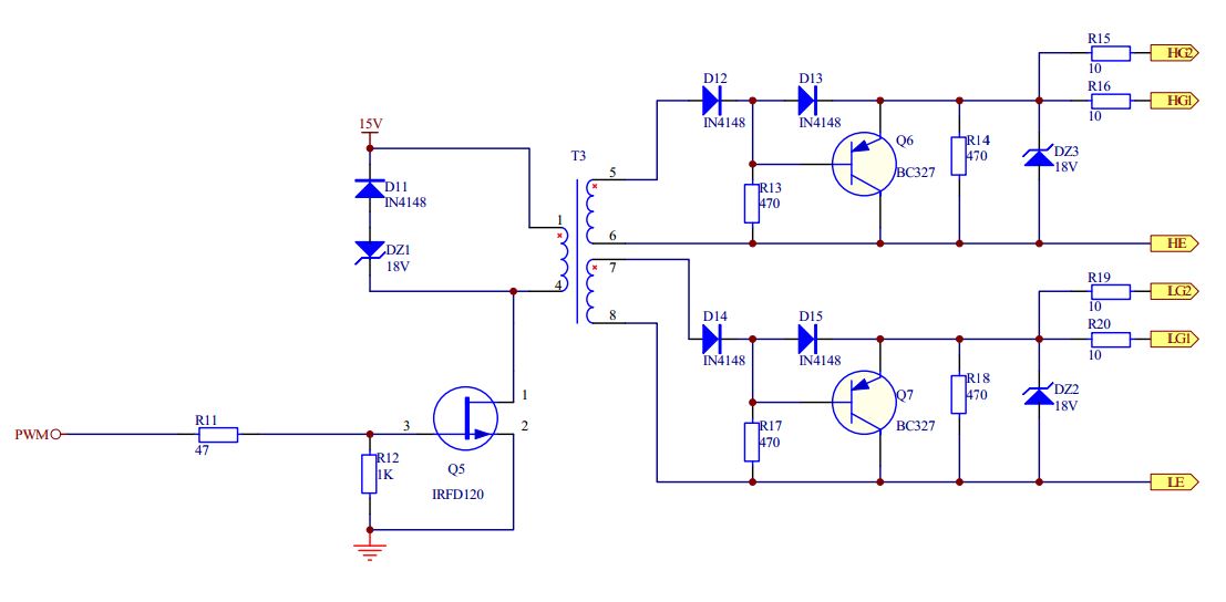
Набросал схему управления IGBT при помощи импульсного трансформатора (прикреплено ниже), но проблема в том что в симуляторе работает не так как по расчетах, напряжение на первичной обмотке гораздо меньше чем нужно, хотя уменьшив резистор R3 можна добитяся нужного напряжения. Я так думаю что метод вычислений неправильный (Если нужно расчет могу предоставить).
Посмотрите пожалуйста на схему и подскажите что в ней нужно изменить и как вычислять подобные схемы?
Управление IGBT при помощи импульсного трансформатора.
Последний раз редактировалось Miho 14 окт 2014, 11:48, всего редактировалось 1 раз.
Пассивный разряд IGBT часто - плохая идея. А насчет неправильного напряжения, возможно, вы перепутали полярность обмоток.
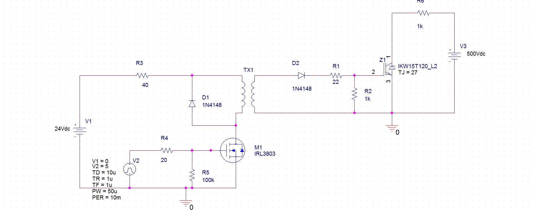
Полярность пересмотрел, там правильно. Может трансформатор нужен другой? Индуктивность обмоток в трансформаторе по 10uH.
Как правильнее разрядить IGBT?
Как правильнее разрядить IGBT?
Спасибо за подсказку, постараюсь разобратся и позже отпишусь.
Понял в чем проблема, дело в том что dI/dt на первичной обмотке было ниже чем нужно, по этому напряжение не доходило до нужного значения.
Сейчас думаю над тем как сделать так чтоб IGBT остался открытым на протяжении 50us, тоесть, должен вести себя в точности так как ведет себя мосфет на моей схеме (частота=100Hz, Ton = 50us).
Может подскажете как заставить IGBT оставатся в открытом состоянии на 50us?
Спасибо всем за ответы.
Сейчас думаю над тем как сделать так чтоб IGBT остался открытым на протяжении 50us, тоесть, должен вести себя в точности так как ведет себя мосфет на моей схеме (частота=100Hz, Ton = 50us).
Может подскажете как заставить IGBT оставатся в открытом состоянии на 50us?
Спасибо всем за ответы.
Для того чтоб держать IGBT в открытом состоянии дольше нужно замедлить розряд паразитных конденсаторов на затворе, добивается увиличением сопротивления, между затвором и эмитером. Но мне подсказали что пасивный разряд не хорошая идея, попробую сделать активный разряд.
Miho писал(а):Для того чтоб держать IGBT в открытом состоянии дольше нужно замедлить розряд паразитных конденсаторов на затворе, добивается увиличением сопротивления, между затвором и эмитером. Но мне подсказали что пасивный разряд не хорошая идея, попробую сделать активный разряд.
Ересь полнейшую несу
Я ошибся в самом начале выбрав не тот трансформатор что нужно для симуляции.
Попробовать поиграться с затворным резистором для начала...
И кстати колебания лучше на живом устройстве душить, ибо модель все равно многого не учитывает...
И кстати колебания лучше на живом устройстве душить, ибо модель все равно многого не учитывает...
Перебирал номиналы резисторов на затворе, разницы почти небыло, правда форма импульса ухудшалась при слишком большом сопротивлении. Также понижал резистор на 10кОм до 500 Ом, в этом случае колибаний небыло зато потери значительно возросли.
Прикреплю картинку с колибаниями которую скинул с осцилографа.
Прикреплю картинку с колибаниями которую скинул с осцилографа.
- Вложения
-
- Imag1_1.jpg (29.67 КБ) 30706 просмотров
Кстати эти колебания в тех же сварочниках на низких заполнениях тоже имеют место на низких заполнениях. Что бы из не было можно не давать GDT разрядиться полностью... Хотя если они транзистор не приоткрывают, то можно их и оставить... Хотя 5 вольт в первом периоде многовато видимо...
N1X писал(а):Кстати эти колебания в тех же сварочниках на низких заполнениях тоже имеют место на низких заполнениях. Что бы из не было можно не давать GDT разрядиться полностью... Хотя если они транзистор не приоткрывают, то можно их и оставить... Хотя 5 вольт в первом периоде многовато видимо...
Спасибо большое за ответы, проблему решил подбором резистора меньшего сопротивления между затвором и эмитером.
Теперь приступлю к изучению защиты от КЗ и перенапряжений.
А на каком номинале остановились? Так, для общего развития спрашиваю... 
Вернуться в «Силовая электроника»
Кто сейчас на конференции
Сейчас этот форум просматривают: нет зарегистрированных пользователей и 5 гостей