Управление IGBT при помощи импульсного трансформатора.
Управление IGBT при помощи импульсного трансформатора.
Доброго времени суток.
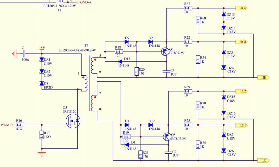
Набросал схему управления IGBT при помощи импульсного трансформатора (прикреплено ниже), но проблема в том что в симуляторе работает не так как по расчетах, напряжение на первичной обмотке гораздо меньше чем нужно, хотя уменьшив резистор R3 можна добитяся нужного напряжения. Я так думаю что метод вычислений неправильный (Если нужно расчет могу предоставить).
Посмотрите пожалуйста на схему и подскажите что в ней нужно изменить и как вычислять подобные схемы?
Набросал схему управления IGBT при помощи импульсного трансформатора (прикреплено ниже), но проблема в том что в симуляторе работает не так как по расчетах, напряжение на первичной обмотке гораздо меньше чем нужно, хотя уменьшив резистор R3 можна добитяся нужного напряжения. Я так думаю что метод вычислений неправильный (Если нужно расчет могу предоставить).
Посмотрите пожалуйста на схему и подскажите что в ней нужно изменить и как вычислять подобные схемы?
Last edited by Miho on 14 Oct 2014, 11:48, edited 1 time in total.
Re: Управление IGBT при помощи импульсного трансформатора.
Пассивный разряд IGBT часто - плохая идея. А насчет неправильного напряжения, возможно, вы перепутали полярность обмоток.
Re: Управление IGBT при помощи импульсного трансформатора.
Полярность пересмотрел, там правильно. Может трансформатор нужен другой? Индуктивность обмоток в трансформаторе по 10uH.
Как правильнее разрядить IGBT?
Как правильнее разрядить IGBT?
Re: Управление IGBT при помощи импульсного трансформатора.
К примеру, как вот тут.
Re: Управление IGBT при помощи импульсного трансформатора.
Спасибо за подсказку, постараюсь разобратся и позже отпишусь.
Re: Управление IGBT при помощи импульсного трансформатора.
Вот еще пример управления косым мостом в сварочнике. Работает весьма хорошо.
Первая схема - с подачей на затвор отрицательного напряжения...
Первая схема - с подачей на затвор отрицательного напряжения...
Re: Управление IGBT при помощи импульсного трансформатора.
Понял в чем проблема, дело в том что dI/dt на первичной обмотке было ниже чем нужно, по этому напряжение не доходило до нужного значения.
Сейчас думаю над тем как сделать так чтоб IGBT остался открытым на протяжении 50us, тоесть, должен вести себя в точности так как ведет себя мосфет на моей схеме (частота=100Hz, Ton = 50us).
Может подскажете как заставить IGBT оставатся в открытом состоянии на 50us?
Спасибо всем за ответы.
Сейчас думаю над тем как сделать так чтоб IGBT остался открытым на протяжении 50us, тоесть, должен вести себя в точности так как ведет себя мосфет на моей схеме (частота=100Hz, Ton = 50us).
Может подскажете как заставить IGBT оставатся в открытом состоянии на 50us?
Спасибо всем за ответы.
Re: Управление IGBT при помощи импульсного трансформатора.
Для того чтоб держать IGBT в открытом состоянии дольше нужно замедлить розряд паразитных конденсаторов на затворе, добивается увиличением сопротивления, между затвором и эмитером. Но мне подсказали что пасивный разряд не хорошая идея, попробую сделать активный разряд.
Re: Управление IGBT при помощи импульсного трансформатора.
Ересь полнейшую несуMiho wrote:Для того чтоб держать IGBT в открытом состоянии дольше нужно замедлить розряд паразитных конденсаторов на затворе, добивается увиличением сопротивления, между затвором и эмитером. Но мне подсказали что пасивный разряд не хорошая идея, попробую сделать активный разряд.
Я ошибся в самом начале выбрав не тот трансформатор что нужно для симуляции.
Re: Управление IGBT при помощи импульсного трансформатора.
Всем привет, доработал свою схему, теперь работает почти так как хотелось-бы, но есть одна проблема, это колебания на затворе IGBT, подскажите как их убрать?
Зарание спасибо.
Зарание спасибо.
Re: Управление IGBT при помощи импульсного трансформатора.
Попробовать поиграться с затворным резистором для начала...
И кстати колебания лучше на живом устройстве душить, ибо модель все равно многого не учитывает...
И кстати колебания лучше на живом устройстве душить, ибо модель все равно многого не учитывает...
Re: Управление IGBT при помощи импульсного трансформатора.
Перебирал номиналы резисторов на затворе, разницы почти небыло, правда форма импульса ухудшалась при слишком большом сопротивлении. Также понижал резистор на 10кОм до 500 Ом, в этом случае колибаний небыло зато потери значительно возросли.
Прикреплю картинку с колибаниями которую скинул с осцилографа.
Прикреплю картинку с колибаниями которую скинул с осцилографа.
- Attachments
-
- Imag1_1.jpg (29.67 KiB) Viewed 31798 times
Re: Управление IGBT при помощи импульсного трансформатора.
Кстати эти колебания в тех же сварочниках на низких заполнениях тоже имеют место на низких заполнениях. Что бы из не было можно не давать GDT разрядиться полностью... Хотя если они транзистор не приоткрывают, то можно их и оставить... Хотя 5 вольт в первом периоде многовато видимо...
Re: Управление IGBT при помощи импульсного трансформатора.
Спасибо большое за ответы, проблему решил подбором резистора меньшего сопротивления между затвором и эмитером.N1X wrote:Кстати эти колебания в тех же сварочниках на низких заполнениях тоже имеют место на низких заполнениях. Что бы из не было можно не давать GDT разрядиться полностью... Хотя если они транзистор не приоткрывают, то можно их и оставить... Хотя 5 вольт в первом периоде многовато видимо...
Теперь приступлю к изучению защиты от КЗ и перенапряжений.
Re: Управление IGBT при помощи импульсного трансформатора.
А на каком номинале остановились? Так, для общего развития спрашиваю... 