DRSSTC на CM300 и SimpleDriver2

А что мы делаем?
Nurflex
Сообщения: 183

Сообщение Nurflex » 06 фев 2017, 14:04

Всем привет!

Как-то давно купил SimpleTesla3 и в один из вечеров под хорошее настроение поспорил с другом, что соберу теслу (на самом деле это была провокация от друга на "слабо"), у которой стример будет длинней, чем у ST3.
Как сказал BSVi, не помню в какой именно теме - "Тесла - это всего лишь силовая, коробка и мозг", т.е. все вроде просто, вот и начнем))

Со стороны будет казаться, что вся эта тема - стеб, но буду постепенно добавлять фото сделанного.

И так, вводные:
0) стоимость - не главное, главное - результат и стабильная работа без сбоев и взрывов
1) мозг - SimpleDriver2 + SimpleInterrupter
2) тип катушки полномостовая DRSSTC
3) Мост на СМ300 от митсубиси, уже куплены, скоро их привезут.
4) Самое интересное - понятия не имею в электронике и ни когда ни чего не собирал))) Но это было одной из вводных самого спора.
5) Условие - услугами сторонних мастеров нельзя пользоваться, помогают только друзья + можно брать информацию с форумов.
6) Тороид - алюминиевая трубка, наподобие сингапурцев
Изображение
7) Все остальное появится со временем.

А теперь буду просить помощи)))
Сейчас хочу купить основные комплектующие. И, чтобы не "въехать в пня", решил просто скопировать основные силовухи от реально работающих катушек. Хорошо, что гугл выдает немало результатов с картинками
например, теслакоил, значит - Зерг
Изображение
хорошо видно электролиты EPCOS 400В 6800мкФ , кирпичи CM300DU-24NFH, трехфазный твердотельный мост, пленочные кодеры EC UL4-15418K
На сайте
http://www.loneoceans.com/labs/drsstc3/
все практически так же, но есть дополнительные штуки.
Сингапурский Loneoceans
Изображение
так понимаю - Тесла FX
Изображение

Вопросы:
1) Что можно применить в качестве вот этих штуковин, какое кол-во и тип взять
Изображение
или вот этих
Изображение
и вот такие же штучки, только квадратненькие
Изображение
2) какие лучше взять пленочные кондеры (которые стоят на CM300DU-24NFH) ?
3) Какие лучше взять электролиты и на какую суммарную емкость?
3) Что еще сразу накупить такого, что точно понадобиться для этой тэслы.
4) Какой использовать провод для вторички? Диаметр, кол-во витков? У loneoceans - secondary coil 6.3" x 27.5" with ~1850 turns of 0.35mm wire, а у теслакоила - 20х120 см, 0.9 мм провод. Как лучше?
5) Кто может накидать схему сборки силовой и подключения к SD2, SI, "стартовому чемодану" ( плавный старт и др) и пульту?
Изображение

Это для начала))

Проект будет называться Тэсла300-ххх, где "ххх" будет заменено на число от 000 до 200 (длина разряда в см). Напоминаю, чтобы выиграть спор, достаточно, чтобы стало 070, это как раз больше ST3.

Прошу давать интересные и нужные подсказки.

П.С. Проект необходимо осуществить за 6 мес., на покупку з/ч - 2 месяца. Все работы будут идти по вечерам, т.е. времени не будет вовсе.

super_bum
Сообщения: 229
Откуда: Earth

Сообщение super_bum » 14 фев 2017, 02:19

Еще можно фотки силовухи Бури вставить :lol: :lol:

С нулем знаний такой проект за пол года не осилить.

ACKET
Сообщения: 4

Сообщение ACKET » 14 фев 2017, 21:23

super_bum писал(а):Еще можно фотки силовухи Бури вставить :lol: :lol:

С нулем знаний такой проект за пол года не осилить.

А я думал что та катушка была на искровом промежутке...


ЗЫ: Я причастен к этому проекту и у меня опыта для изготовления силовой, расчета всей системы и отладки хватит.

Nurflex
Сообщения: 183

Сообщение Nurflex » 22 фев 2017, 12:28

А в чем разница между
https://lib.chipdip.ru/317/DOC000317294.pdf
и этими
http://www.promelec.ru/pdf/B43740_B43760.pdf
кондерами? Подскажите, пожалуйста!

Аватара пользователя
iEugene0x7CA
Адепт
Сообщения: 1571
Откуда: Киев

Сообщение iEugene0x7CA » 22 фев 2017, 12:50

Nurflex писал(а):А в чем разница между
https://lib.chipdip.ru/317/DOC000317294.pdf
и этими
http://www.promelec.ru/pdf/B43740_B43760.pdf
кондерами? Подскажите, пожалуйста!

Ну, могу сходу сказать, что одно — модель 2010-го года, второе — 2012-го. У старой модели предельная темп. 85 градусов, у новой 105. Макс. напряжение старой серии — до 550В, новой до 500В.
ESL одинаковый. :geek:

Вообще, я бы не торопился сходу собирать 2-метровую конструкцию, сделал бы что-то попроще и из имеющихся в доступности компонентов.
В процессе постройки/настройки конструкция, тем более первая бахнет не один раз, так что пусть лучше это будет попроще что-то, а не мост из кирпичиков $400 за штуку. :mrgreen:

Nurflex
Сообщения: 183

Сообщение Nurflex » 07 мар 2017, 07:53

Много чего стремительно летит со скоростью черепахи по нашей почте, но кое-что еще осталось прикупить.
Как думаете, такой профиль для радиатора ИГБТ подойдет ?
Отвод тепла 96 Вт со 150 мм без куллеров
Вложения
AB0095.jpg

Rabby
Сообщения: 177
Откуда: Tel Aviv

Сообщение Rabby » 07 мар 2017, 18:10

когда-то слышал цифру 25 см2 на ватт рассеиваемого тепла без принудительного охлаждения.прикинуть мощу на силовой,кпд допустим 90%,делим на 10 и получаем примерно рассеиваемое тна радиаторе тепло.тут точность особо не нужна.

Аватара пользователя
BSVi
Адепт
Сообщения: 3576
Откуда: Киев

Сообщение BSVi » 07 мар 2017, 20:53

Такие ребра - для пассивного охлаждения. Но, обычно выбора то и нет, поэтому, пойдет. Будет сильно греться - можно будет поменять по месту уже. Но. вообще, низкочастотные DRки не греются сильно.

Аватара пользователя
iEugene0x7CA
Адепт
Сообщения: 1571
Откуда: Киев

Сообщение iEugene0x7CA » 08 мар 2017, 15:38

Я бы взял профиль с большим расстоянием между ребрами — этот сверлить будет напряжно, гайку с обратной стороны тоже не втулить.

Nurflex
Сообщения: 183

Сообщение Nurflex » 13 мар 2017, 16:24

Начинают приходить комплектующие. Некоторые с запасом в количестве, просто для ровного счета из-за не сильно высокой стоимости (по сравнению со стоимостью и временем доставки)
215 кондеров на 0,33 мФ 1кВ
Вложения
DSC_0127.JPG
1.jpg

Nurflex
Сообщения: 183

Сообщение Nurflex » 15 мар 2017, 14:07

Еще комплектушки. Банка просто для размера стоит, тк сам был слегка поражен
Вложения
DSC_0136.JPG

Nurflex
Сообщения: 183

Сообщение Nurflex » 15 мар 2017, 14:26

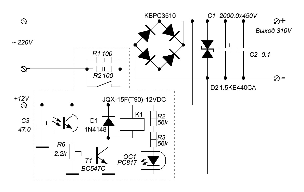
Подскажите схемку питания ее от 1 и 3 фазной сети. Интересует плавный пуск, разрядка кондеров. Да вообще, если есть мысли как это поинтересней подключить - выкладывайте, буду очень благодарен, тк отступать уже некуда.

Аватара пользователя
iEugene0x7CA
Адепт
Сообщения: 1571
Откуда: Киев

Сообщение iEugene0x7CA » 16 мар 2017, 13:27

Nurflex писал(а):Подскажите схемку питания ее от 1 и 3 фазной сети

*кхе* https://google.gik-team.com/?q=three+ph ... +rectifier *кхе*
Ты же учитывай, интересно отвечать в темке когда человек и сам что-то делает, не когда приходится собирать вместо него.

Nurflex писал(а):Интересует плавный пуск, разрядка кондеров

Разрядка — банально резистор на банку вешается, они даже формы есть специальной:

SAM_6734.JPG

А вот зарядка — там могут быть довольно хитрые схемки, например с детектингом наличия сети на вилке, таймером или прямой обратной связью и т.д.
Если интересно, то тут подробней: https://www.google.com.ua/?gfe_rd=cr&ei ... limiting&* :)

Rabby
Сообщения: 177
Откуда: Tel Aviv

Сообщение Rabby » 16 мар 2017, 14:05

[img]
Pict-19-Big.jpg
[/img]

В случае пробоя ключей эта схемка обычно спасает диодный мост,а если быстро вырубить,зарядные резисторы тоже выживают
Вложения
Pict-19-Big.jpg

Nurflex
Сообщения: 183

Сообщение Nurflex » 16 мар 2017, 15:15

*кхе* https://google.gik-team.com/?q=three+ph ... +rectifier *кхе*
Ты же учитывай, интересно отвечать в темке когда человек и сам что-то делает, не когда приходится собирать вместо него.


Да это понятно, не правильно выразился - стоять будет 3х фазный мост, но я хочу подключать через него 220В, т.е. фаза/ноль, 2 диода остаются не задействованы в мосту. Может ли такой режим непонятно работать. и как из этого просто просто перейти на 3х фазный режим? Взять и кинуть на 3 болта фазы? Ведь какие-то настройки нужно менять?

super_bum
Сообщения: 229
Откуда: Earth

Сообщение super_bum » 16 мар 2017, 15:19

В случае пробоя ключей их выжигает конденсатор в питании. И не важно, внутри корпуса транзистора пробитый кристалл испарится или провода, идущие к силовухе)

Аватара пользователя
ArcSound
Сообщения: 197
Откуда: Красноярск

Сообщение ArcSound » 18 мар 2017, 14:10

Ага, в случае пробоя ключей или сквознячка, эти вот самые баночки и анегелируют кристалы в ключах. Да диодный мост как правило ставится с запасом по току. У меня стоял KBPC3510 свои 30А он сполна держал, при 235В сетевом питании. Сколько раз ключи бахали, диодному мосту побоку. Он не помер, работает теперь в другой схеме... Жив здоров.
Как то мне попадалось на глаза самопальное ноухау, которое детектировало чрезмерную просадку питания или бросок тока и включало реле, которое тупо замыкало шину питания постоянным напряжением. Типа короткозамыкателя в ВВ схемах. У нас такие на стодесятке стоят, даже как то лицезрел его работу. Бабахает ух...

Теоретически то да, начинается пробой, по питаюшей шине ток резко возрастает, напряжение падает, чтобы не транзисторы через себя разряжали банки лучше ж правда пусть реле коротит нахрен шину питания через себя садит банки. Реле однозначно сдохнет, дак пусть реле чем дорогой транзисторный модуль.
Защита по питанию - элементарный автомат, у меня тесла в пике 30-35А подъедает, то беш 7-8кВт. Стоит автомат на 25А с буквой С, он прекрасно успевает отключать в случае бабаха или перегрузки.
А вот защита ключей короткозамыкателем темка интересная. Правда нужно чтобы реакция такой системы была как у боксёра да даже круче, как у шаолиня))))

Nurflex
Сообщения: 183

Сообщение Nurflex » 21 мар 2017, 17:28

сейчас забрал симпл драйвер и интерраптер
Вложения
DSC_0148.jpg

Nurflex
Сообщения: 183

Сообщение Nurflex » 22 мар 2017, 12:42

Новые комплектушки пришли
радиатор 125*300*46
мост 3х фазный 160А 1200В
провод ПЭТВ-2 0,6 мм в минимальной фасовке
Вложения
DSC_0150.jpg

Nurflex
Сообщения: 183

Сообщение Nurflex » 22 мар 2017, 12:49

Плавный пуск будет следующий - таймер на 0,5-1 сек + магнитный пускатель на 32А (хватит ли?) в параллель с терморезистором.

Подскажите - какой терморезистор (или как там эта штуковина называется) нужно купить и хватит ли пускателя на 32А?

Qic
Сообщения: 985

Сообщение Qic » 22 мар 2017, 18:55

Не таймер надо, а компаратор по напряжению на банках.
Не терморезистор, а просто резистор, а еще лучше лампу на 500Вт (трубчатую).

Rabby
Сообщения: 177
Откуда: Tel Aviv

Сообщение Rabby » 22 мар 2017, 19:36

Nurflex писал(а):Плавный пуск будет следующий - таймер на 0,5-1 сек + магнитный пускатель на 32А (хватит ли?) в параллель с терморезистором.

Подскажите - какой терморезистор (или как там эта штуковина называется) нужно купить и хватит ли пускателя на 32А?



А зачем мутить ещё один таймер,если у вас и так есть этот таймер-ваши банки и зарядный резистор :) Банки уже есть,резистор выбираем так,что б поменьше жахало при включении.Например 100 ом 10 ват.на 300 вольт получим 3 ампера стартовый ток.RC -1.4 сек,банки зарядятся на 63%,полный заряд 5RC.Можно настроить таймер на это время,либо просто следить за напряжением заряда банок.

простую схему плавного пуска я выкладывал выше.

Nurflex
Сообщения: 183

Сообщение Nurflex » 23 мар 2017, 04:11

А зачем мутить ещё один таймер

Все это безобразие берется у меня в голове, т.к.
4) Самое интересное - понятия не имею в электронике и ни когда ни чего не собирал))) Но это было одной из вводных самого спора.

т.е. я просто копирую информацию из существующих проектов.

Идея с работой через пускатель и таймер хорошо видно у ТеслаКоила
Вложения
DSC_3896.JPG

Nurflex
Сообщения: 183

Сообщение Nurflex » 23 мар 2017, 16:07

Нашел вот такой осцил. Для проекта пойдет.
Вложения
DSC_0152.jpg

Rabby
Сообщения: 177
Откуда: Tel Aviv

Сообщение Rabby » 23 мар 2017, 20:10

не всё,что есть в интернете,стоит копировать :) Мой совет такой-прежде чем палить мост из модулей,соберите силовую на бюджетных ключиках.Пока не добьётесь устойчивой работы от конструкции без вылета ключей,модули не трогать.Я спалил несколько десятков ключей,пока не сделал рабочую теслу.Электронику на тесле изучал,из начальной подготовки- смутные воспоминания о физике в школе :) Насчёт плавного старта-лучше делать зарядку кондёров до определённого напряжения,чем просто делать задержку по времени.Так получаем защиту выпрямителя от кз-при пробое моста напряжение на кондесаторах резко падает почти до нуля,реле отключается и диодный мост остаётся нагруженным только через зарядные резисторы.10 ват резистор держит секунд 10-20 до перегорания,если сразу выключить,он тоже выживет.

Вернуться в «Наши проекты»



Кто сейчас на конференции

Сейчас этот форум просматривают: нет зарегистрированных пользователей и 47 гостей