SimpleTesla
Собранного варианта не будет - он не пройдет тесты по ЭМС. Поэтому, будет кит, собирая который пользователи берут на себя ответсвенность.
Решил таки без корректора делать. Если будут проблемы, тогда поставлю корректор. Теслу запустил, заработала с первого раза. Самое удивительное, что ничего не глючит.
Сейчас нужно протестировать трансформатор на 12 вольт, измерить нагрев стабилизаторов (с 15в трансформатором они некисло так нагреваются), протестировать транзисторы irf9952 - задержка может уменьшится из-за скорости транзисторов, а может увеличится из-за того, что они слабее.
Дальше - еще раз плату переделать с учетом выясненных ньюансов, коих овер 10
Сейчас нужно протестировать трансформатор на 12 вольт, измерить нагрев стабилизаторов (с 15в трансформатором они некисло так нагреваются), протестировать транзисторы irf9952 - задержка может уменьшится из-за скорости транзисторов, а может увеличится из-за того, что они слабее.
Дальше - еще раз плату переделать с учетом выясненных ньюансов, коих овер 10
- iEugene0x7CA
- Адепт
- Сообщения: 1571
- Откуда: Киев
Да, я что-то тоже уже начал подумывать, что нафиг этот предиктор, ибо без него агрегат все равно отлично работает, хоть и с немного большими потерями при переключении, что с лихвой можно компенсировать активным охлаждением с ОС по термистору, и шуметь не будет, и работать будет сколько угодно. Ну и главное, без предиктора можно будет данный кит продавать целевой аудитории, китопотребителям, которым лениво разрабатывать и отлаживать, но хочется, чтобы дешевле, чем готовенькое.
Насчет стабилизаторов, может поставить какой-нить buck на спец. микрухе? Стоят они не дорого, а по размеру на плате выйдет не намного больше 317-го в D-pak, ибо ничего не греется, ничего не нужно сажать на фольгу для охлаждения. На крайняк можно вообще остаться при нынешнем, но поставить 317-ю в 220-м, на плате места даже меньше займет, а занимаемый простор в высоту все равно не критичен из-за пустот корпуса, даже радиатор приладить можно будет.
Насчет ЭМ совместимости конечно забавно выходит, напомнило фильм "Оружейный барон", где они военные вертолеты продавали по запчастям в одном ящике(практически кит "собери Апач, своими руками!"), и прокатывало это, ибо не торговля оружием, а гуманитарная помощь.
Насчет стабилизаторов, может поставить какой-нить buck на спец. микрухе? Стоят они не дорого, а по размеру на плате выйдет не намного больше 317-го в D-pak, ибо ничего не греется, ничего не нужно сажать на фольгу для охлаждения. На крайняк можно вообще остаться при нынешнем, но поставить 317-ю в 220-м, на плате места даже меньше займет, а занимаемый простор в высоту все равно не критичен из-за пустот корпуса, даже радиатор приладить можно будет.
Насчет ЭМ совместимости конечно забавно выходит, напомнило фильм "Оружейный барон", где они военные вертолеты продавали по запчастям в одном ящике(практически кит "собери Апач, своими руками!"), и прокатывало это, ибо не торговля оружием, а гуманитарная помощь.
Да, я что-то тоже уже начал подумывать, что нафиг этот предиктор, ибо без него агрегат все равно отлично работает
Ну, если настолько сильно греться будет, что нужно будет термистор, то с предиктором я заморочусь, но пока я существенного нагрева не замечал (хотя и не гонял долго). Нужно будет запустить на минутку -другую и посмотреть, что будет.
Насчет стабилизаторов, может поставить какой-нить buck на спец. микрухе?
Можно, конечно. Даже на mc34063. Но это - усложнение неплохое такое, да и не понятно, как микруха себя поведет под теслой. Выделяется не очень то много тепла - меньше ватта. Я сделал слегка по другому:
Даже сейчас с небольшим кусочком платы оно греется немного выше 100 градусов. А с таким куском фольги (да еще и с двух сторон) должно быть холодным. Вырез в полигоне для уменьшения нагрева от токов Фуко. Неплохо бы еще его наперфорировать, но и так хватит. Единственная беда, что его может стать сложно запаивать, но это, думаю, решаемо.
ибо не торговля оружием, а гуманитарная помощь
Именно
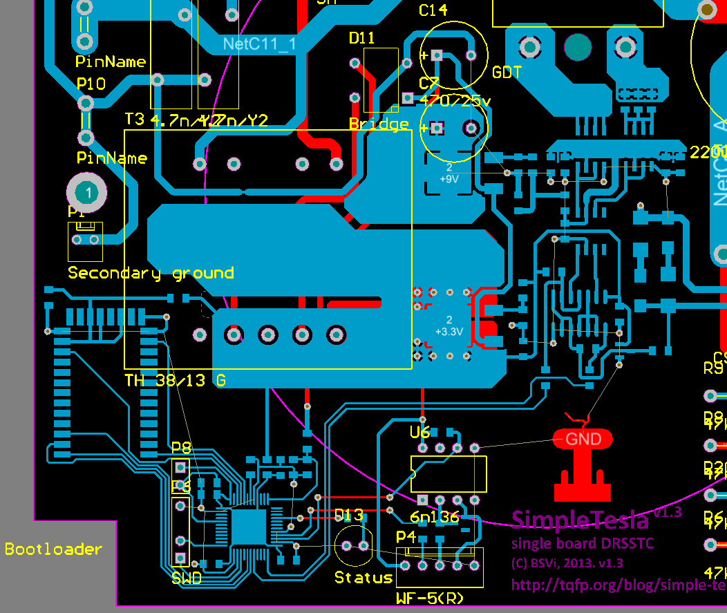
Вообщем, развел новую версию. Отличия от старой мелкие, но есть.
Вроде бы, все. Если у вас есть идеи, говорите, пока не сделал, надеюсь последний, макет
- Трансформатор заменено на меньший, без ушек. Освободилось много места.
- Из-за освободившегося места, разъем для вторички перенес на край платы. Так будет удобнее
- Трансформатор тока стал ближе к транзисторам, а дорожки от него стали намного толще - должна улучишться форма сигналов на затворах
- Затворные супрессоры теперь становятся в притык к трназисторам.
- Исправлены ошибки в футпринтах
- Исправлена ошибка в ресете процессора
- Уточнено положение диодного моста. В прошлом варианте, радиатор перекашивало.
- Переделано охлаждение lm317. Теперь охлаждающий полигон занимает очень много места. Греться не должно

- Немного подвигал компоненты около блютус модуля - так его должно быть легче запаивать
- На выход 9в стабилизатора добавлен электролит. Как оказалось, 10мкф керамики не хватает, чтобы обеспечить драйвера.
- Вход обратной связи процессора перемещан за выход логики. Процессору не придется переваривать 4х вольтовые выбросы.
- Перемычка для отключения силовухи вынесена под разъем питания, за редиатором ее было сложно достать
Вроде бы, все. Если у вас есть идеи, говорите, пока не сделал, надеюсь последний, макет
Вот блин, попробовал припаять к стабилизатором кусок тектолита такой-же площади, как и тут. Температура оказалась 70 градусов. Не страшно, но не притяно, кроме того, нон еще будет гретсья от токов фуко и от тренсформатора. Потом попробовал to220 без радиатора. Температура получилась 90 градусов. Радиаторы ставить не очень-то хочется.
Потом попробовал подключить 3.3в стабилизатор через 9а стабилизатор. Получается луче - 60 и 40 градусов соответсвенно. Но на 9в стабилизатор еще появится нагрузка при переключениях. Похоже, макет откладывается. Теперь думаю купить 9в трансформатор, это должно уменьшить потери. Сейчас использовал 12в. А стабилизаторы думаю заменить на to220, как рекомендовал iEugene0x7CA.
Потом попробовал подключить 3.3в стабилизатор через 9а стабилизатор. Получается луче - 60 и 40 градусов соответсвенно. Но на 9в стабилизатор еще появится нагрузка при переключениях. Похоже, макет откладывается. Теперь думаю купить 9в трансформатор, это должно уменьшить потери. Сейчас использовал 12в. А стабилизаторы думаю заменить на to220, как рекомендовал iEugene0x7CA.
Вот так получается. to220 выступают за конденсаторы, и повернуты фланцами так, что при желании на них можно накрутить радиаторы, а согнутые ножки позволяют им стаять самостоятельно.
Боюсь показаться чересчур очевидным, но слово Simple в названии, мягко говоря, не к месту.
Те, кто способны собрать и правильно настроить плату подобной сложности, без труда сами смогут сделать себе катушку с заданными параметрами.
Дело хозяйское (я понимаю, что конечная цель - не популярность проекта и не коммерческий успех, а удовольствие от разработки), но тем не менее.
OneTesla обходит этот кит по всем статьям.
Те, кто способны собрать и правильно настроить плату подобной сложности, без труда сами смогут сделать себе катушку с заданными параметрами.
Дело хозяйское (я понимаю, что конечная цель - не популярность проекта и не коммерческий успех, а удовольствие от разработки), но тем не менее.
OneTesla обходит этот кит по всем статьям.
Дык в том и фишка, что настраивать ничего не нужно будет. Нужно просто собрать
По задумке, даже осциллограф не требуется.
Вообще, симпл - это от того, что оно проще остальных моих проектов. На недавней эмбед-встерче мы обсуждали, что 90% того, что мы делаем - оверинжиниринг. Так и родилась идея сделать что-то относительно простое. Как оказалось, инженерам удержаться от соблазна влезть в дебри довольно сложно
Да, вантесла проще, но и умеет намного меньше. А выглядит, как по мне, отвратительно (исключительно личное мнение). Естественно, никакого коммерческого успеха тут не планируется, но давно пора сделать относительно простой и юзабельный комплектик.
Вообще, симпл - это от того, что оно проще остальных моих проектов. На недавней эмбед-встерче мы обсуждали, что 90% того, что мы делаем - оверинжиниринг. Так и родилась идея сделать что-то относительно простое. Как оказалось, инженерам удержаться от соблазна влезть в дебри довольно сложно
Да, вантесла проще, но и умеет намного меньше. А выглядит, как по мне, отвратительно (исключительно личное мнение). Естественно, никакого коммерческого успеха тут не планируется, но давно пора сделать относительно простой и юзабельный комплектик.
Итак, собрал сегодня третюю ревизию платы. Все заработало с пол-пинка
Уря, товагищи. Опять нашел несколько недочетов, но они скорее оформительского плана.
По началу, to220 грелся до 90 градусов при полной нагрузке. Пришлось прицепить к нему мелкий радиатор. Температура упала до 60, что вполне приемлемо. Нагрев сильно уменьшиться, когда появятся 9в трансформаторы, их, как оказалось, найти не так-то просто.
Вообщем, плата готова к производству. И стал вопрос - какое количество плат и какую комплектуху мне заказывать? Я создал гугл-формс опросник, если бы вы хотели купить SimpleTesla, ответьте на вопросы, пожалуйста:
Опросник
Заказывать платы я буду, если наберется не менее 10 желающих. Если наберется 50+ желающих, цены упадут, так как чем больше деталей, тем дешевле компоненты
Окончательную цену сфорумлировать сложно, так как нужно еще определиться с комплектацией кита. Поэтому, в опроснике есть два поля - что вы хотите в ките, и какую цену за это вы считаете адекватной. Самый массовый вариант и будет китом. Ориентировочно, цена будет 150-200$.
Самое сложное будет найти того, кто намотает вторичные обмотки, если они потребуются народу.
Пока народ определяется, я сяду за программинг, чтобы было что показать
Пока тесла умеет только жужжать.
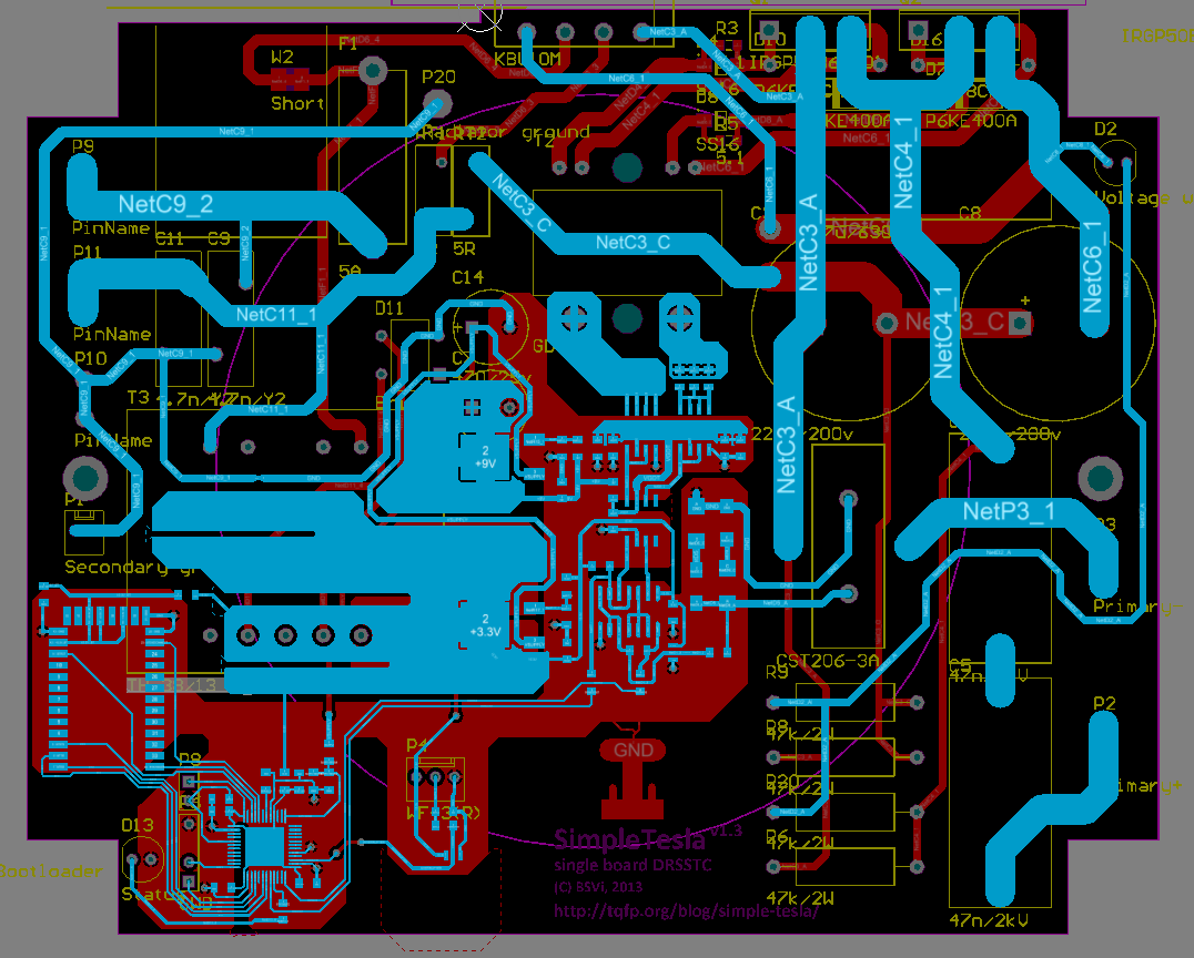
Ну, и традиционная схема того, что сейчас получилось:
По началу, to220 грелся до 90 градусов при полной нагрузке. Пришлось прицепить к нему мелкий радиатор. Температура упала до 60, что вполне приемлемо. Нагрев сильно уменьшиться, когда появятся 9в трансформаторы, их, как оказалось, найти не так-то просто.
Вообщем, плата готова к производству. И стал вопрос - какое количество плат и какую комплектуху мне заказывать? Я создал гугл-формс опросник, если бы вы хотели купить SimpleTesla, ответьте на вопросы, пожалуйста:
Опросник
Заказывать платы я буду, если наберется не менее 10 желающих. Если наберется 50+ желающих, цены упадут, так как чем больше деталей, тем дешевле компоненты
Окончательную цену сфорумлировать сложно, так как нужно еще определиться с комплектацией кита. Поэтому, в опроснике есть два поля - что вы хотите в ките, и какую цену за это вы считаете адекватной. Самый массовый вариант и будет китом. Ориентировочно, цена будет 150-200$.
Самое сложное будет найти того, кто намотает вторичные обмотки, если они потребуются народу.
Пока народ определяется, я сяду за программинг, чтобы было что показать
Ну, и традиционная схема того, что сейчас получилось:
- Вложения
-
- SimpleTesla.pdf
- (315.73 КБ) 1945 скачиваний
гляжу на плату - и правда симпл
особенно если не знать что на обратной стороне самые навороты и есть. даже как то непривычно.
Там не так много внизу
Извиняюсь за легкую зафлюсованность.
Написал большую часть прошивки. Теперь SimpleTesla умеет играть миди. Конечно, это далеко не все, но уже есть, что показать:
Итак, написал большую часть программы для Android'а. Это был мой первый опыт общения с ним (да, и вообще, первая моя программа на java, принимаю поздравления). Что-то понравилось, что-то не очень.
Из серьезных "не очень" - очень много устаревших API, на разборки с тем, что сейчас работает, а что не работает я потратил 90% времени. Еще довольно фигово работает перекачка сообщений. Если нажать пальцем на экран, то messsage pump останавливается. Обходной путь - все процессы реального времени вынести в отдельыне потоки. В итоге, программа получилась аж 4-х потоковой, что неплохо так добавляет геморроя с межпотоковым общением. Кстати. с этой точки зрения очень понравилось ключевое слово в java "synchronized", которое, фактически захватывает мютекс, ассоциированный с текущим объектом. Очень удобно.
Ну, это лирика. А теперь небольшая демонстрация:
На видео очень плохо видно экран. Вот фото:
Кстати, основная фишка SimpleTesla - блютус. Может переименоваться в BlueTesla?
Из серьезных "не очень" - очень много устаревших API, на разборки с тем, что сейчас работает, а что не работает я потратил 90% времени. Еще довольно фигово работает перекачка сообщений. Если нажать пальцем на экран, то messsage pump останавливается. Обходной путь - все процессы реального времени вынести в отдельыне потоки. В итоге, программа получилась аж 4-х потоковой, что неплохо так добавляет геморроя с межпотоковым общением. Кстати. с этой точки зрения очень понравилось ключевое слово в java "synchronized", которое, фактически захватывает мютекс, ассоциированный с текущим объектом. Очень удобно.
Ну, это лирика. А теперь небольшая демонстрация:
На видео очень плохо видно экран. Вот фото:
Кстати, основная фишка SimpleTesla - блютус. Может переименоваться в BlueTesla?
Очень круто! Поздравляю! Тебе на кикстартер надо с таким проектом.
- iEugene0x7CA
- Адепт
- Сообщения: 1571
- Откуда: Киев
Угу, годно.
Прикольно, что крутить ползунки можно в реальном времени. Как часто обновляется конфиг прерывателя у теслы?
Прикольно, что крутить ползунки можно в реальном времени. Как часто обновляется конфиг прерывателя у теслы?
Сама тесла может обновлять 300 раз в секунду, но из-за тормозов андрошки, получается 15-30
Зависит от погоды на марсе. Лаг заметен, но не раздражает. Ну и андрошка у меня старенький и даунгрейженный. На чем-то побыстрее, может быть и лучше.
Итак, протестировал еще парочку трансформаторов. Так как я не уверен, в поставках трансформаторов, я заложил возможность вставлять в плату два типа трансформаторов - подешевле и подоступнее и подороже и покрасивее 
Подготовил плату к производству, поисправлял косяки, разместил шелкографию. Осталось фактически только заказать. В этот раз, в качестве эксперимента, думаю заказать у вот этих товарищей. У товарищей в два раза дешевле, чем на гальванотехнике, а срок должен получится такой-же, порядка 3х недель. Кроме того, еще и халявная шелкография.
Подготовил плату к производству, поисправлял косяки, разместил шелкографию. Осталось фактически только заказать. В этот раз, в качестве эксперимента, думаю заказать у вот этих товарищей. У товарищей в два раза дешевле, чем на гальванотехнике, а срок должен получится такой-же, порядка 3х недель. Кроме того, еще и халявная шелкография.
Заказал десяток плат на сидстудио
Первый раз там заказываю, посмотим сколько займет изготовление и доставка. Зато, платы будут точно такие-же, как на рисунке сверху - с синей маской и белой шелкографией
Теперь еще нужно позаказывать ключевые детали, которых у нас не достать - токовые трансформаторы и блютус-модули.
Пока это все едет, неплохо бы написать MIDI режим.
Пока это все едет, неплохо бы написать MIDI режим.
Итак, написал MIDI режим. Получилось довольно много мороки, но работает:
Поздравляшки?
Поздравляшки?
Кто сейчас на конференции
Сейчас этот форум просматривают: нет зарегистрированных пользователей и 19 гостей