Qic писал(а):А просто параллельно каждому конденсатору поставить выравнивающий резистор не катит?
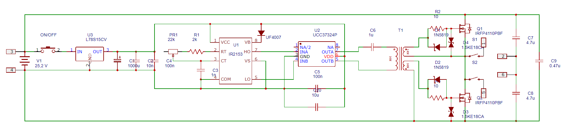
Дело в том, что все (кроме одной) проблемы на данный момент устранены. Драйвер пашет, трансформатор на мотан, кондёры спаяны и ждут ещё друзей той же энергии накачки, силовая готова. Прикол в том, что заряд батареи идёт по экспоненте, что долго. Конденсаторы на 500 вольт, трансформатор 576 в амплитуде даёт и 500 среднюю, то есть экспонента будет более крутая с обрывом, это тип своеобразный Quick Charge. Но нужно во время оборвать цепь, а не то бомбанёт, + стрелять всё время на полную катушку опасно, и не плохо было бы если можно было контролировать напряжение зарядки, в добавок это даст больший простор для физических опытов с плазмой.
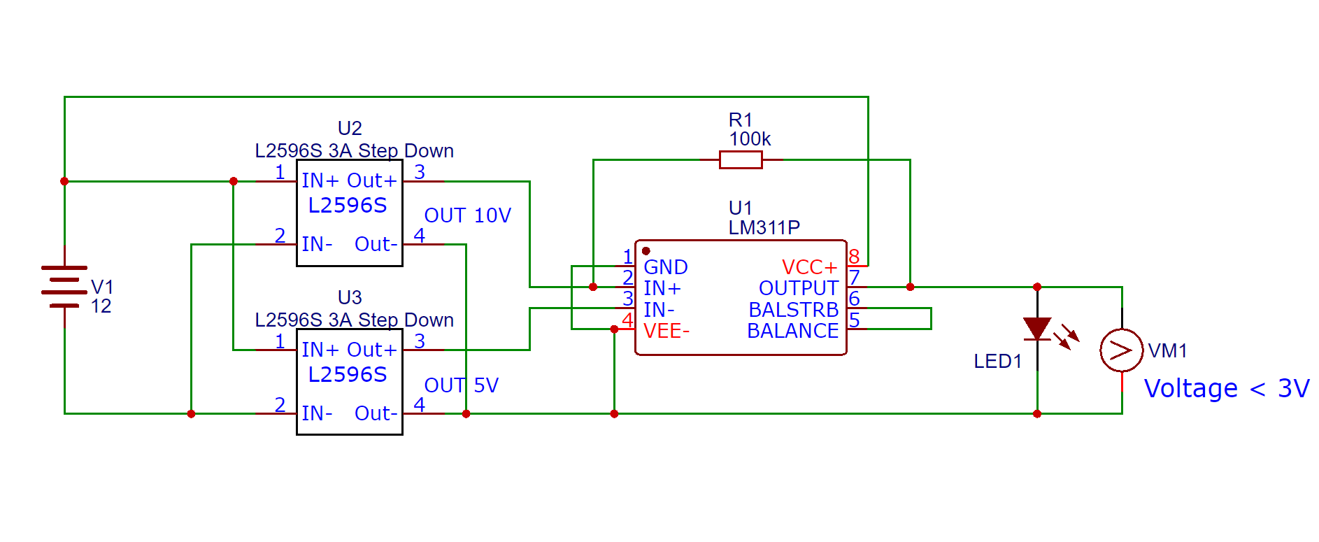
Евгений нарисовал принципиальную схему отключения зарядки, где отдельно на плюс подавалось напряжение в 10 вольт, я воспринял всё буквально, подумал что так можно, но когда решил проверить - не получилось. Скажу честно, только сейчас познакомился к компараторами, да и вообще с радиоэлектроникой, до этого собрал всего 4 устройства по готовой схеме, и сейчас, когда нужда говорит: "сделай рельсотрон", я изучаю компоненты на лету и не очень успешно

Ну, а пока я в гугл, за каждым непонятным словом)
Евгений, объясни пожалуйста, если не затруднит, так от чего должно идти 10 на "+" компаратора?