Первый ламповый усилок

А что мы делаем?
Аватара пользователя
eleutherius
Сообщения: 11

Сообщение eleutherius » 02 апр 2015, 21:00

Это мой первый пост на форуме, так что прошу не судить жестоко. Еще осенью мне с друзьями хотелось замутить что-то подобное... И вот оно детище, почти в сборке ... Макет был уже собран, протестирован, играет очень круто. Кто имел дело с ламповой техникой тот знает) Мне интересно оснастить этот аппарат всякими высоко техническими примочками, чтобы он не отставал от времени. Например, управление от пульта уже есть, скоро будет и цифровой потенциометр (какраз тружусь над этим... ). Может есть у кого идеи... или другие варианты реализации ... буду рад услышать ваше мнение ;)
Вложения
3.jpg
Схема
22.jpg
Вид с верху
11.jpg
Вид снизу

Аватара пользователя
iEugene0x7CA
Адепт
Сообщения: 1571
Откуда: Киев

Сообщение iEugene0x7CA » 02 апр 2015, 22:12

Касательно поделки, я не особо разбираюсь в ламповой схемотехнике, но советую переработать силовую часть усилка, сделать классическую AB топологию с мощными выходными каскадами, так как из A класса многого не выжать. В конце концов усилитель будут ещё и слушать, а не только трепетать от одной лишь идеи, что он ламповый. Он должен выдавать хотя бы ватт 30 и не выгорать при этом.

Из цифровых примочек можно присобачить аудиопроцессор, вроде TDA7313:
http://www.promelec.ru/pdf/tda7313.pdf
Фактически это управляемый микроконтроллером предусилитель, позволяющий регулировать громкость и срезать высокие/низкие частоты. Всё и сразу в одном корпусе, не нужно никаких цифровых потенциометров. ;)

Можно присобачить VU-метер на светодиодах, вроде такого:
https://www.youtube.com/watch?v=5WrANIQIiXI
Только не на операционниках, а на сдвиговых регистрах. ;)

Дисплей с часами, менюшкой для регулирования громкости, среза частот...

Короче говоря, обвесить это дело можно, как новогоднюю ёлку. Однако нужно ли это- судить уже автору.
По моему хороший усилитель должен просто усиливать, быть надёжным и мощным. Я бы начал с апгрейда силовой части, а после уже классическое "будем посмотреть". И да, не стоит под каждую новую фичу по новой плате клепать, пусть всё будет на скрутках, на макетках, пока конструкция не будет полностью вылизана. Это здорово сэкономит время и увеличит гибкость при настройке.

Аватара пользователя
eleutherius
Сообщения: 11

Сообщение eleutherius » 05 апр 2015, 12:34

Спасибо, Женя, за интересные советы. Для себя выбрал:
1) Попробовать перейти с топологии "А" на топологию "АВ". (надеюсь при этом не пострадает качество звучания)
2) Нашел в сети аудио процессор на TDA7313 под управлением ATmega8 с LCD дисплеем и управлением от RC5 пульта, исходники и даже платы разведенные есть ... Только бери и делай, одно смущает TDA7313 стоит гривен 300.
VU-метер метр на цветадиодах не катит, ибо девайс теряет всю винтажность.
Возникли еще вопросы:
1) Я хочу впихнуть туда Bluetooth проигрыватель, чтобы человек мог подключатся с телефона и проигрывать свою музыку ... как мне это лучше сделать ?
2) Как мне лучше сделать корпус? Может нарисовать в какой-то проге и вырезать на станке ЧПУ из композита? Может кто-то даст контакты людей, что этим занимается?

Аватара пользователя
savol
Сообщения: 555
Откуда: г.Запорожье

Сообщение savol » 07 апр 2015, 18:50

eleutherius писал(а):Это мой первый пост на форуме, так что прошу не судить жестоко. Еще осенью мне с друзьями хотелось замутить что-то подобное... И вот оно детище, почти в сборке ... Макет был уже собран, протестирован, играет очень круто. Кто имел дело с ламповой техникой тот знает) Мне интересно оснастить этот аппарат всякими высоко техническими примочками, чтобы он не отставал от времени. Например, управление от пульта уже есть, скоро будет и цифровой потенциометр (какраз тружусь над этим... ). Может есть у кого идеи... или другие варианты реализации ... буду рад услышать ваше мнение ;)

красиво!

Аватара пользователя
iEugene0x7CA
Адепт
Сообщения: 1571
Откуда: Киев

Сообщение iEugene0x7CA » 10 апр 2015, 19:08

eleutherius писал(а):Возникли еще вопросы:
1) Я хочу впихнуть туда Bluetooth проигрыватель, чтобы человек мог подключатся с телефона и проигрывать свою музыку ... как мне это лучше сделать ?
2) Как мне лучше сделать корпус? Может нарисовать в какой-то проге и вырезать на станке ЧПУ из композита? Может кто-то даст контакты людей, что этим занимается?


Если аппарат не разрабатывается для массового производства, то можно разбомбить блютузные наушники и впаять платку в проект. Это самый простой вариант. :mrgreen:
Касательно корпуса, контор, этим занимающихся просто масса и цены, как оказалось, вполне привлекательны. Ищутся по тегам "резка лазером киев". ;)
Но ИМХО, если свистопеределки делать- предпоследнее дело, то корпус- самое последнее. Когда будет AB топология и все те дополнительные мигалки-пищалки-крякалки будут полностью вылизаны.

eleutherius писал(а):VU-метер метр на цветадиодах не катит, ибо девайс теряет всю винтажность.

Можно сделать на винтажных светодиодах. :)
Шучу, хотя и такие есть. Можно на неонках, управление с МК через К155ИД1:
Изображение
Но это опять же, потом.

Аватара пользователя
eleutherius
Сообщения: 11

Сообщение eleutherius » 19 май 2015, 22:26

Как репорт, скину видео нашего усилка в сборе)

Аватара пользователя
eleutherius
Сообщения: 11

Сообщение eleutherius » 27 май 2015, 23:12

Появился один баг с усилителем. Шумит регулирующий резистор. Он у нас самый простой, двухканальный, обычный.
355555562958.jpg
355555562958.jpg (10.98 КБ) 20587 просмотров

Когда вертишь, появляются шумы и при некоторых положениях слышны провисания, то на одном, то на другом канале.... Что делать??? Дискретные резисторы даже не пробовал... уж очень дорогие...

Qic
Сообщения: 985

Сообщение Qic » 28 май 2015, 00:34

Известная проблема галимого китая. Решается заменой на крутилку подороже.

Аватара пользователя
iEugene0x7CA
Адепт
Сообщения: 1571
Откуда: Киев

Сообщение iEugene0x7CA » 28 май 2015, 00:44

А в каком месте стоит этот потенциометр?
Может через него слишком большой ток идёт?
В идеале должен быть отдельно предусилитель для регулировки, а лампы уже в качестве выходных каскадов.

Аватара пользователя
BSVi
Адепт
Сообщения: 3576
Откуда: Киев

Сообщение BSVi » 28 май 2015, 07:35

На самом деле тут может быть целых две причины - первая - это хреновый потенциометр, вторая - твой усилок может быть не усилком вовсе, а очень даже генератором и крутя потенциометр ты срываешь генерацию, от чего слышно треск. Тут нужно осциллографом глянуть на выход и посмотреть что там.

Аватара пользователя
eleutherius
Сообщения: 11

Сообщение eleutherius » 07 июн 2015, 17:24

Потенциометр стоит на входе, стандартная схема подключения. Проблема решилась экранированием сигналоведущих кабелей и покупкой потенциометра в другом месте (что-то у одних они все шумят=)). Спасибо за ответы.

Аватара пользователя
eleutherius
Сообщения: 11

Сообщение eleutherius » 03 авг 2015, 00:50

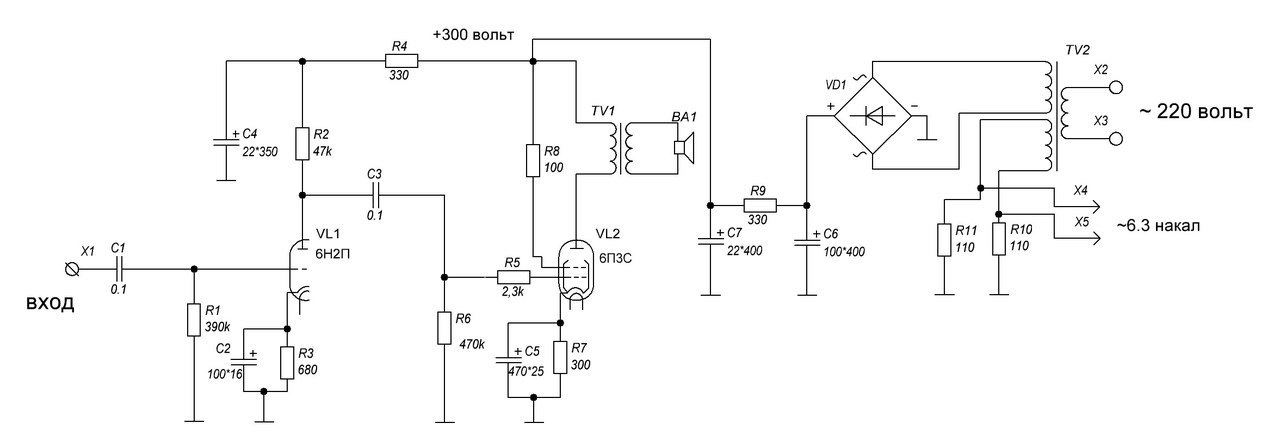
Скопилось еще пару вопросов по данному проекту. На схеме виден силовой трансформатор TV2 (в нашем случае это ТАН-28). Все что он делает преобразует напряжение сети (220 В), в те самые 220 вольт! 300 вольт постоянки мы получаем со сглаживающего конденсатора. Он очень массивный и хотелось бы его убрать. Вопросы:
а) Что будет если подать напряжение сразу из сети?
б) Возможно ли найти импульсный БП, который будет выдавать 300 вольт. Если да, то дорого ли это ?

Qic
Сообщения: 985

Сообщение Qic » 03 авг 2015, 01:30

а) Ничего. Всё будет когда руками возьмешься. Развязка, Сэр.
б) Найти - возможно. Поиск бесплатен.
Усилитель портативный чтоле? Не носить его каждый день, лишние 2 кило погоды не сделаю от от еба током уберегут. Они проще, надежнее, дешевле.
Можно взять импульсный трансформатор для галогенных ламп, только чтобы импульсный и чтобы переменка на выходе была. Разбираешь и мотаешь обмотку нужную тебе с соблюдением всего. Добавляешь диодный мост и получаешь ИИП для усилителя. Попутно мотаешь для накала.

Аватара пользователя
eleutherius
Сообщения: 11

Сообщение eleutherius » 03 авг 2015, 20:32

То есть трасформатор нужен как гальваничная развязка.... но транс разве ограничивает ток подаваемый на диодный мост? Как это у него получается?) Все помехи должны сглаживать последующие фильтры... то есть если я включу без трансформатора сразу в сеть что может произойти? Есть пару вариантов:
- Через высокое входное сопротивление усилитель просто не включится.
- Не будут ограничиваться большие токи и сгорят входные элементы.
- Будет работать нормально.

Мне конечно должно быть очень стыдно за такие глупые вопросы.... но когда дело касается науки - я человек без стыда)

Qic
Сообщения: 985

Сообщение Qic » 03 авг 2015, 21:36

Сколько может отдать по габаритной мощности, столько отдает. Все вопросы к Максвеллу. Ничего не сглаживает, замечательно пропускает весь мусор из сети. Если включишь напрямую и прикоснешься к любом электрически проводимому элементу схемы - треханёт. Сопротивление источника питание определяется внутренним сопротивлением конденсатора и резистором RC фильтра. Трансформатор не ограничивает ничего. Фильтр косвенно. Режимы работы зависят от схемы. Будет всё нормально, только ебнет, если не уверен что не ебнет - то ебнет наверняка.

Вопросы уровня почему лампочка не сгорает - ведь у неё нет трансформатора? Странно их читать от того кто усилок собрал и наладил. Впрочем, Я уже не удивляюсь.

Аватара пользователя
eleutherius
Сообщения: 11

Сообщение eleutherius » 05 авг 2015, 01:29

Меня брали подозрения что этот массивный кусок железа, тобиш транс, стоит там не спроста... Интересует зачем там нужна гальваническая развязка по питанию? Скиньте, плиз, хоть ссылку на статью, где это человеческим языком объясняется. Важна физика процесса, я не понимаю почему нельзя включить напряжение питания сразу с розетки на выпрямительный диодный мост ... все вродь-как должно работать ???

Аватара пользователя
iEugene0x7CA
Адепт
Сообщения: 1571
Откуда: Киев

Сообщение iEugene0x7CA » 05 авг 2015, 01:59

eleutherius писал(а):Меня брали подозрения что этот массивный кусок железа, тобиш транс, стоит там не спроста... Интересует зачем там нужна гальваническая развязка по питанию? Скиньте, плиз, хоть ссылку на статью, где это человеческим языком объясняется. Важна физика процесса, я не понимаю почему нельзя включить напряжение питания сразу с розетки на выпрямительный диодный мост ... все вродь-как должно работать ???

Да, всё будет работать, вообще без проблем. :)
Основная функция данного трансформатора- это генерирование накальных 6В, а отвязка линии ~220 полностью опциональна и присутствует только из соображений безопасности.
Физика этой безопасности крайне проста, если изоляция есть — бахнет только когда хватанёшь схему обеими руками. Если изоляции нет — бахнуть может просто от касания, например если нога при этом будет касаться радиатора отопления или корпуса компьютера. ;)

Аватара пользователя
BSVi
Адепт
Сообщения: 3576
Откуда: Киев

Сообщение BSVi » 05 авг 2015, 08:29

Скиньте, плиз, хоть ссылку на статью

http://tqfp.org/power/isolation-in-pictures.html

Аватара пользователя
iEugene0x7CA
Адепт
Сообщения: 1571
Откуда: Киев

Сообщение iEugene0x7CA » 05 авг 2015, 14:25

Кстати, об изоляции, буквально вчера интересный случай был. :)
Во время велопрогулки нашел вот такую штуку, буквально под ногами:
Изображение
Оставил бы её там, если бы не имевшаяся сверху панель с выходами кроме прочего ~220 и ~110 вольт.
Ну, я облизался, мол не только развязывающий транс нашел, но и с обмоткой под американскую электронику. Ну, потащил домой, с планами отдраить и прикрутить к осциллу. :)
Дома оторвал полусгнившую панель и принялся искать первичку... Искал, искал... А её нету! :?
Короче, оказалось в итоге, что это автотрансформатор, только с фиксированными выводами. Никакой развязки у этой штуки не было и в помине. :mrgreen:
Так что, будьте осторожны с тем, что вы принимаете за отвязочный трансформатор, он может оказаться совсем не отвязочным. :geek:

Вернуться в «Наши проекты»



Кто сейчас на конференции

Сейчас этот форум просматривают: нет зарегистрированных пользователей и 9 гостей