Пишу Вам с просьбой о помощи, поскольку собственно сам Mandarin был мной истерзан вопросами, от самых глупых до просто глупых.
Теперь по сути:
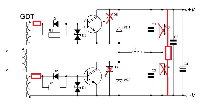
Полумост на IRGP50B60; обвязка супрессорами 1.5KE20CA, 1.5KE400A, ГДТ на EPCOS N87 16 витков, каподелитель, электролит и прочее указывать не буду.
Драйвер на IR4427, 74hc14, 74hc08, плюс на выходе комплиментары P2804ND5G.
Вообщем то схема силовой ничем не отличается от схем выложенных тут и на других сайтах.
Проблема заключается в следующем, никак не могу заставить работать катушку даже с обычным прерывателем, делал по схеме Стива без burst мода. Лучше всего работу можно передать посредством видео, но это с трудом удается, поскольку помехи заставляют мой телефон неистово глючить.
Сама катушка работает прекрасно, стриммер чуть выше вторички, но дело совсем не в этом.
(все дело в том, что при регулировке частоты на интере, она изменяется рывками, плюс музыка не отыгрывает высоких частот вообще, осциллом смотрел выход прерывателя, он прекрасно работает, нет никакого перекрытия.)
Сначала грешил на прерыватель, но потом, взял оный у ув.Mandarin, который он юзает на фестивалях и на своей большой мостовой мегавау катушке. Все тоже самое..стабильной работы нет.Посоветуйте, что ж такое то?



Схему драйвера прикладываю.
P.S Интер и аудиомод в нем 100% рабочие.