В симуляции всё работает, да и по идее вроде должно бы, но... никаких подводных камней нету?
Вопрос — Ответ
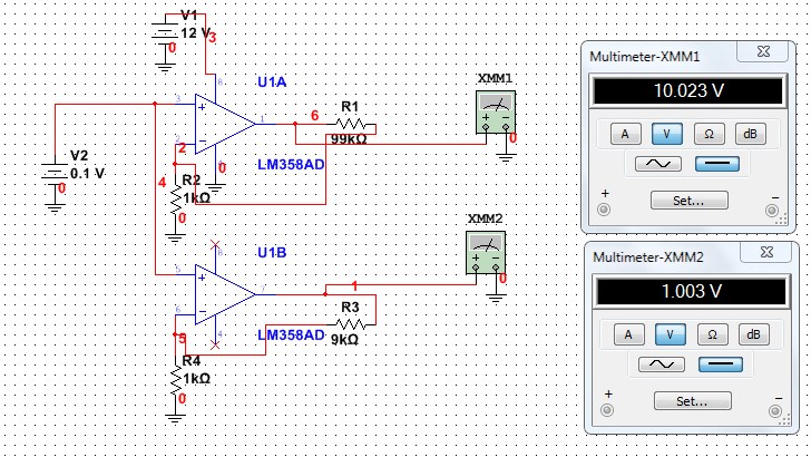
Народ, а можно ли паралельно соеденять ВХОДЫ операционных усилителей. Например есть 2 неинвертирующих усилителя, у одного усиление х10, у другого х100, неинвертирующие входы соеденены между собой, на вход приходит какой-то сигнал, получаем на выходе два сигнала с соответсвующим услиением.
В симуляции всё работает, да и по идее вроде должно бы, но... никаких подводных камней нету?
В симуляции всё работает, да и по идее вроде должно бы, но... никаких подводных камней нету?
Есть, но проявляются только в прецизионных схемах. У входов есть ток утечки и на общих резисторах он будет создавать падение. Но, думаю, в вашем случае, этим можно пренебречь.
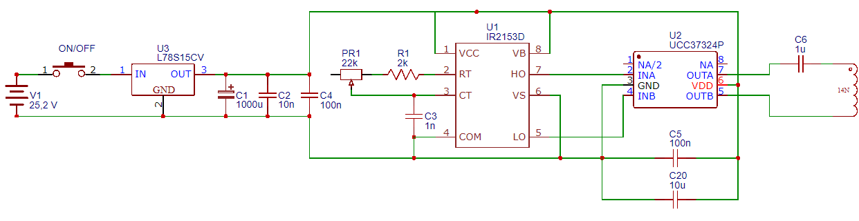
Ребят всем привет, может ли драйвер полумоста жрать аж > 1.5А? (измерить сам не могу, ибо убил опять детали
)
Не пинайте, за то, что лезу к вам с г*вно схемой.
Это к моему рельсу, все собрал, все должно работать, но после включения что-то почти сразу убивает и ирку и uucшку. (причём первая перед смертью дико греется)
Почему-то умирает Lm7815, и сразу даёт напряжение с входа - 25в.
Я так прикинул, конденсатор перед первичкой,на частоте 50кГц - ограничивает ток в 5А.
А сами транзисторы должны потреблять не более 0,54 вт, т.к 4*((22нФ*15,6^2)/2)*50кГц.
Думаю, ноу-нейм феррит входит в насыщение, хотя мотался строго по калькулятору, но это зашкварно слишком, даже для ноу-нейма.
Не пинайте, за то, что лезу к вам с г*вно схемой.
Это к моему рельсу, все собрал, все должно работать, но после включения что-то почти сразу убивает и ирку и uucшку. (причём первая перед смертью дико греется)
Почему-то умирает Lm7815, и сразу даёт напряжение с входа - 25в.
Я так прикинул, конденсатор перед первичкой,на частоте 50кГц - ограничивает ток в 5А.
А сами транзисторы должны потреблять не более 0,54 вт, т.к 4*((22нФ*15,6^2)/2)*50кГц.
Думаю, ноу-нейм феррит входит в насыщение, хотя мотался строго по калькулятору, но это зашкварно слишком, даже для ноу-нейма.
- iEugene0x7CA
- Адепт
- Сообщения: 1571
- Откуда: Киев
korshyn писал(а):Ребят всем привет, может ли драйвер полумоста жрать аж > 1.5А?
Привет, давно тебя не видели.
Насчет схемки — могу заметить следующие моменты:
1. UCC'шка работает практически на предельном напряжении, её максимум – 16В.
Так же сама 37324 довольно дохлая, и еще из-за корпуса не может рассеивать много тепла.
О, и еще в первичку GDT бы поставить 2 Вт 1 Ом последовательно конденсатору. Без него очень мощные токовые иголки в момент переключения.
Это примерно, почему она греется;
2. LM7815 я бы отдельно потестил — повесил на неё мощные нагрузки и попробовал перегреть.
По-правильному внутри таких стабилизаторов есть защита и по температуре, и от закорота — должна все пережить.
Нам просто попались как-то поддельные LM317 и там при закороте тупо пробивало микруху, как раз как у тебя.
3. Можешь затестить без GDT, повесить вместо него 100n конденсатор на выход.
iEugene0x7CA писал(а):LM7815 я бы отдельно потестил — повесил на неё мощные нагрузки и попробовал перегреть.
По-правильному внутри таких стабилизаторов есть защита и по температуре, и от закорота — должна все пережить.
Нам просто попались как-то поддельные LM317 и там при закороте тупо пробивало микруху, как раз как у тебя.
3. Можешь затестить без GDT, повесить вместо него 100n конденсатор на выход.
В том и прикол, что она холодная, греется на ощупь сильнее ирка, греется ли uccшка проверить не могу стоят довольно близко, и возможно одна от другой нагреваются или обе. Запускал на холостом работает без нагрева, сейчас подожду опять недельку.
Сейчас поставлю lm7812, и ирку без встроенного диода, обвяжу uf4007 (Есть ли между ними разница, в плане максимального тока, не ограничивается ли он встроенным диодом?) , закину ещё в добавок резистор, как вы сказали.
Проверю перед установкой отдельно лмку, может реал туфтой барыжничают, спасибо большое, попробую - отпишусь.
4 вида 2101, 3 вида 555 и огромное количество другого говна(на рынках и магазинах города) приучили к цанговым панелькам.
P.S. Знакомый делал ШИМ...
P.S. Знакомый делал ШИМ...
iEugene0x7CA писал(а):О, и еще в первичку GDT бы поставить 2 Вт 1 Ом последовательно конденсатору. Без него очень мощные токовые иголки в момент переключения.
во многих схемках стоит 5 или 10 Ом, или это не критично ?
- iEugene0x7CA
- Адепт
- Сообщения: 1571
- Откуда: Киев
i_slayer писал(а):во многих схемках стоит 5 или 10 Ом, или это не критично ?
На самом деле всегда стоит ориентироваться по результату — ткнуть осциллом в затвор управляемого транзистора и убедится что например 1 Ом лучше, или 5, или 10.
Приветствую, товарищи! Собрав свою drsstc полумост на транзисторах fgh60n60smd у которых ток 60 ампер, получил я молнию около 40 см . Захотелось чего-то большего. посмотрел по интернету транзисторы, у всех более менее мощных транзисторов (100А +-) частота около 70 кГц . Может кто подскажет такие ключи, только с частотой 250кГц ( частота моей ДРки 210 килогерц ) . Хочется с этой дрки выжать около 60 см молнии, а уже потом собирать теслу с частотой 60+- кГц на мощных игбт модулях
Просто параллель больше твоих транзисторов. Это, наверное, самое простое и дешевое решение.
IXGN60N60C2D1 - 70A,300A импульсный,sot-226.300 кгц спокойно потянет,8-10 баксов на Али.Быстрее кирпичиков пока не нашёл
- iEugene0x7CA
- Адепт
- Сообщения: 1571
- Откуда: Киев
KirillP писал(а):Приветствую, товарищи! Собрав свою drsstc полумост на транзисторах fgh60n60smd у которых ток 60 ампер, получил я молнию около 40 см . Захотелось чего-то большего. посмотрел по интернету транзисторы, у всех более менее мощных транзисторов (100А +-) частота около 70 кГц . Может кто подскажет такие ключи, только с частотой 250кГц ( частота моей ДРки 210 килогерц ) . Хочется с этой дрки выжать около 60 см молнии, а уже потом собирать теслу с частотой 60+- кГц на мощных игбт модулях
С полумоста наверное не получится больше выжать, по крайней мере при том же размере самой катухи.
Нужно переходить на мост, но действительно — в таком случае придется запараллелить ключи, ибо ток у моста в 2 раза больше.
В целом получается 8 ключей, вместо 2-х у полумоста.
Просто поставить ключи мощнее, вроде тех что посоветовал Rabby — тоже вариант, но экономически практически всегда дешевле параллелить TO-247 вместо использования более экзотических.
Хотя должен признать, что-то в этих SOT-227B есть — очень прикольный корпус.
40 см с полумостовой ДРки реально мало - обычная ССТЦ даёт 30 на более слабых ключах.
Rabby писал(а):IXGN60N60C2D1 - 70A,300A импульсный,sot-226.300 кгц спокойно потянет,8-10 баксов на Али.Быстрее кирпичиков пока не нашёл
Видел их. Мои ключи тоже впринципе 300 ампер в импульсе держат.
Какую молнию можно с IXGN60N60C2D1 снять?
Что нужно в дрке подкрутить чтобы молния больше была? (R2R говорит что весьма небольшая молния )
- iEugene0x7CA
- Адепт
- Сообщения: 1571
- Откуда: Киев
KirillP писал(а):Что нужно в дрке подкрутить чтобы молния больше была? (R2R говорит что весьма небольшая молния )
Многое зависит от физических размеров трансформатора и коэффициента связи обмоток, не только от тока через ключи.
К примеру ST3 при высоте намотки 26 см выдает около 50 см стримера.
Если подкрутить физические параметры: плотней подобрать резонансы и увечились коэффициент связи — возможно, можно будет выжать до 70 см, но никак не более.
Дальше уже сам полумост является ограничивающим фактором — он вкачивает лишь половинное напряжение сети в первичный контур.
От этого и рост тока не идет быстро, и прекращает накачиваться примерно после 150-ти uS, расти перестает — только поддерживается.
Итого, при большей ширине импульса катуха скорее работает на жирность и пушистость разряда, нежели на его длину.
Просто поставив более мощные ключи можно будет выжать её, но не большую длину разряда.
Насчет соотношений, хорошей полумостовой SS'кой считается та, что выдает стример 1:1 относительно высоты намотки.
Хорошая полумостовая DRSSTC дает 1:3 к высоте. При замены полумоста на мост разряд должен увеличиться примерно на 75%, а ток в 2 раза.
полумост на IXGN60N60C2D1 ,драйвер на основе схемы стива без фазокоректора,70cm
iEugene0x7CA писал(а):KirillP писал(а):Что нужно в дрке подкрутить чтобы молния больше была? (R2R говорит что весьма небольшая молния )
Многое зависит от физических размеров трансформатора и коэффициента связи обмоток, не только от тока через ключи.
К примеру ST3 при высоте намотки 26 см выдает около 50 см стримера.
Если подкрутить физические параметры: плотней подобрать резонансы и увечились коэффициент связи — возможно, можно будет выжать до 70 см, но никак не более.
Дальше уже сам полумост является ограничивающим фактором — он вкачивает лишь половинное напряжение сети в первичный контур.
От этого и рост тока не идет быстро, и прекращает накачиваться примерно после 150-ти uS, расти перестает — только поддерживается.
Итого, при большей ширине импульса катуха скорее работает на жирность и пушистость разряда, нежели на его длину.
Просто поставив более мощные ключи можно будет выжать её, но не большую длину разряда.
Насчет соотношений, хорошей полумостовой SS'кой считается та, что выдает стример 1:1 относительно высоты намотки.
Хорошая полумостовая DRSSTC дает 1:3 к высоте. При замены полумоста на мост разряд должен увеличиться примерно на 75%, а ток в 2 раза.
Спасибо!
Где можно почитать про подбор резонанса и коэффициент обмоток? Желательно с примерами
Rabby писал(а):IXGN60N60C2D1 - 70A,300A импульсный,sot-226.300 кгц спокойно потянет,8-10 баксов на Али.Быстрее кирпичиков пока не нашёл
Покупать кирпичи на али плохая идея. Есть же нормальные магазины. Да, дороже, но качество будет гарантировано.
super_bum писал(а):Rabby писал(а):IXGN60N60C2D1 - 70A,300A импульсный,sot-226.300 кгц спокойно потянет,8-10 баксов на Али.Быстрее кирпичиков пока не нашёл
Покупать кирпичи на али плохая идея. Есть же нормальные магазины. Да, дороже, но качество будет гарантировано.
Есть пара проверенных китайцев,несколько раз у них заказывал.Без штанов останешься на диджике модули для экспериментов с теслой покупать
Всем привет! Кто-нибудь сталкивался с нагревом выводов конденсаторов в конденсаторном делителе полумоста? DRSSTC. Стоят CBB22 2.2uF 630v, выводы магнитятся. При нагрузке быстро нагреваются и становятся хрупкими. Думаю что это из-за материала выводов. Как это устранить? Может установить параллельно им еще парочку? Или электролиты ставить? Какой вариант лучше?
upd. Вопрос снят.
upd. Вопрос снят.
- iEugene0x7CA
- Адепт
- Сообщения: 1571
- Откуда: Киев
MdAD-Q писал(а):Кто-нибудь сталкивался с нагревом выводов конденсаторов в конденсаторном делителе полумоста?
Как хоть решился вопрос?
У нас в ST SSTC стоит два CBB21, правда для блокирования DC через первичку.
Тоже был нагрев с ножками, решилась проблема установкой двух конденсаторов в параллели и подводом к ним жирных полигонов с обеих сторон платки — работают как радиаторы.
Сейчас поднес магнит к ножкам — тоже магнитятся, протер надфилем на половину — меди нет.
Интересно, это так и нужно, или же конденсаторы китайские? Просто сами по себе они хорошо работают.
Просто никто не заморачивается соединением медных ножек и алюминиевого покрытия пленки. Сталь удобнее, в отличии от алюминия паяется, да и стоит дешевле.
iEugene0x7CA писал(а):Как хоть решился вопрос?
Решил не заморачиваться и поставил параллельно им еще кондеры
В процессе работы над новым прерывателем возникла дилемма - как лучше задавать длительность накачки? Если задавать в относительных единицах, то на низких частотах получатся слишком длинные импульсы. Например, на 10 Гц 1 % даст 1 мс или 400 периодов импульсов с частотой 400 кГц - для ДРки явно много. Если задавать в абсолютных единицах, то катушка будет становиться более прожорливой с ростом частоты и может залететь в ЦВ. Неплох вариант, в котором на низких частотах работает второй режим, а в остальном диапазоне - первый, только пока не представляю, как будет выглядеть интерфейс приложения для такого прерывателя - накидать кучу кнопок увеличения/уменьшения накачки в % и мкс не вариант. Есть еще какие-нибудь интересные алгоритмы?
Вернуться в «Трансформаторы Тесла»
Кто сейчас на конференции
Сейчас этот форум просматривают: нет зарегистрированных пользователей и 15 гостей