Вопрос — Ответ

Обсуждение общих вопросов, связанных с трансформаторами Тесла.
Аватара пользователя
savol
Сообщения: 555
Откуда: г.Запорожье

Сообщение savol » 26 дек 2017, 14:39

yalemonad писал(а):както сильно все сложно. максимум что могу ето один штирь( угольник) забить в землю на 30см и пустить от нево провод метра 4 любой какой есть возможно лан интернетовский. так будет норм? у мене сска работае давно на конденсаторной вилке и норм. токо из дркой интересно так ли будет. сейчас схему привожу в порядок. думаю уже небахнет больше 120в. и интересуюсь наперед что случитсп

Я писал про большие катухи ,а если разряд до 50 см ,то вилка с кондерами само оно!,а то что я описал про два заземления -это концертный-безглюковый и без-бабаховый вариант железобетонного-провереного в реальных условиях!

Аватара пользователя
yalemonad
Сообщения: 23

Сообщение yalemonad » 27 дек 2017, 00:15

моя катуха. буду покашто защемлять на сеть, буду смотреть что будет
Вложения
IMG_20171103_225639_HDR.jpg

Аватара пользователя
yalemonad
Сообщения: 23

Сообщение yalemonad » 27 дек 2017, 00:28

savol писал(а):D5,3,12,17-заменить на 1,5ке 440 са и параллельно им по 200 кОм ,а по затвору r2r правильно написал -там нужны сапрессоры р6е24са и параллельно им 470-560 Ом-это если питается двуполярным потдельным питаловом ,а если GDT -то вообще ничего не надо,так как это дополнительные 1-2нана-торможение скорости переключения


так умменя и гдт. просто я ну уже немогу!!! везде пишут и ставлят разную обвязку игбт. дни говорят поставь, другие викинь. я ниче уже непонимаю. постоянно запускал из рд цепочкой. сска работала. дрка взриваетса гдето на 150в. взривал силовую много раз. теперь все за проверяю. смотрю осцилом читаю и учусь. вролдекак все понятно. но из обвязкой силовой ужас какойто. понимаю что самому надо смотреть. но ))))))

Аватара пользователя
savol
Сообщения: 555
Откуда: г.Запорожье

Сообщение savol » 27 дек 2017, 16:49

силовая взривается как раз из за плохого заземления это основная причина!

Аватара пользователя
yalemonad
Сообщения: 23

Сообщение yalemonad » 27 дек 2017, 17:52

спасибо, за заземление незнал)

1) интересует настраиваемая задержка из ne555 на миди интере , которий на атмеге8 разработчик bsvi .
там он пишет что 100мкс видерживают практически все тесли. откуда ета цифра как считаетса исходя из чево?

2) теслу щитаю прогой називаетса тесла коил (какаято из флайбека) там по моих параметрах пишет что резонанс на 6 витке. от и вопрос 1 если я просто крокодил поставлю на 6 виток где либо. и небуду по нему бегать крокодилом и до сантиметра искать где резонанс (пока непонимаю што я должен увидеть на осциле) то невзорветса силовая? просто менший стример будет?

и еще по проге - меняя габарити тороида, и емкость ммс я могу как хочу? только за условия что в ращотах прога прога будет считать что резонанс на 6 витке?

пример (условно) ммс 120н при текущем тороиде резонанс на 6 витке. увеличеваю тороид еще врас так ,ммс 75н резонанс 6 виток. както так. чтоб я мог делато как мне удобно.

Аватара пользователя
yalemonad
Сообщения: 23

Сообщение yalemonad » 27 дек 2017, 18:36

еще одно. у драйвере дрсстц стива, какой я использую. зделана токовая защита на лм311. токовие трансформатори уменя 32на32 витка коеф 1:024. он онагружен резистором 5ом и идет на диодний мост из 1n4148 у каждого спад 758мв.

я считаю зажиту по току так (150А × 5R) : 1024кт = 0.73V получаетса напряжение из ТТ равное 150А в контуре. далее подаю ево на виход диодного моста и кручу резистор так чоб порог включения компаратора срабативал на 0.73V

но тут есть непонятка, так как напряжение будет поступать через диодний мост и всегда будет спадать на 2х диодах а ето вместе 1.66V

1.66V надо учитивать и отнимать от 0.73V

получаетса что я немогу настроить токовую защиту на 150А

Аватара пользователя
yalemonad
Сообщения: 23

Сообщение yalemonad » 27 дек 2017, 22:27

savol писал(а):D5,3,12,17-заменить на 1,5ке 440 са и параллельно им по 200 кОм ,а по затвору r2r правильно написал -там нужны сапрессоры р6е24са и параллельно им 470-560 Ом-это если питается двуполярным потдельным питаловом ,а если GDT -то вообще ничего не надо,так как это дополнительные 1-2нана-торможение скорости переключения


ок но почему бсві сам описивал обвязку полумоста из GDT ? я так понимаю что на мост такуюже надо. а ви говорите мол если гдт то ничого ненадо? как так. снова я в тупике
Вложения
power_part.gif

Аватара пользователя
yalemonad
Сообщения: 23

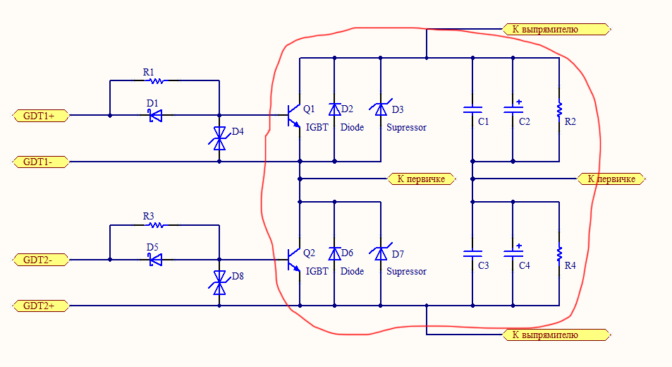
Сообщение yalemonad » 27 дек 2017, 22:34

вот еще заменил обведений красним конденсатор. на резистор 3R сигнал из гдт лутше стал. или ненадо так било делать? думаю хто втеме понимает чия ето схема
Вложения
3123.PNG

Аватара пользователя
yalemonad
Сообщения: 23

Сообщение yalemonad » 27 дек 2017, 22:38

savol писал(а):D5,3,12,17-заменить на 1,5ке 440 са и параллельно им по 200 кОм ,а по затвору r2r правильно написал -там нужны сапрессоры р6е24са и параллельно им 470-560 Ом-это если питается двуполярным потдельным питаловом ,а если GDT -то вообще ничего не надо,так как это дополнительные 1-2нана-торможение скорости переключения


сапрессоры р6е24са - ненаходит в гугле чтоб я посмотрел что даташит

а по затвору r2r правильно - извините непонял

Аватара пользователя
savol
Сообщения: 555
Откуда: г.Запорожье

Сообщение savol » 29 дек 2017, 14:43

могут быть арфографические ошибки ,кто в теме те вообще на это не обращают внимание! р 6ке 24са !Все из чего состоит Тесла (микросхемы,транзисторы......)надо изучать под микроскопом и досконально!Если хотите сделать рабочий трансформатор-действительно рабочий инструмент для шоу,то надо садится за гугл и гуглить не только этот форум flyback.org.ru 4hv.org - вот в помощь,на этом форуме я учился вот по этой работе viewtopic.php?f=27&t=80 Проект DRSSTC от misterio и не просто читал ,а перечитывал раз 10 точно-только так можно самостоятельно сделать рабочий инструмент,мне тяжело отвечать на давно отвеченные и выложенные здесь проекты ,так как у самого куча проектов-вы уж не обессудьте!

super_bum
Сообщения: 229
Откуда: Earth

Сообщение super_bum » 29 дек 2017, 15:12

Названия нужно писать латиницей, а не кириллицей. P6E24CA. 600Вт двунаправленный сапрессор на 24В.

Аватара пользователя
yalemonad
Сообщения: 23

Сообщение yalemonad » 29 дек 2017, 16:02

всем спасибо, я читаю. вас всех понимаю. но должен ктото оживить форум)))) к новому году будет запуск. закину сюда видос,

Аватара пользователя
savol
Сообщения: 555
Откуда: г.Запорожье

Сообщение savol » 29 дек 2017, 21:36

пишу как хочу !а форум живее всех живых-ветераны форума всегда сюда заходят и по возможности стараются отвечать ,НО только на не известные и не пройденные вопросы!,а те кто хочет ,чтоб ему разжевали да еще и в рот положили-пускай танцуют на углях своих прошлых амбиций!

Tetriss
Сообщения: 143

Сообщение Tetriss » 31 дек 2017, 21:40

всем привет! с наступающим
Принципиальное отличие tc4420 от ucc37322 только в том ,что ее выход слабее на 3 ампера? т.е в теории можно туда приколхозить транзисторы тем самым усилив выход и всё?

R2R
Сообщения: 200
Откуда: Калуга

Сообщение R2R » 31 дек 2017, 22:13

Tetriss писал(а):всем привет! с наступающим
Принципиальное отличие tc4420 от ucc37322 только в том ,что ее выход слабее на 3 ампера? т.е в теории можно туда приколхозить транзисторы тем самым усилив выход и всё?

Еще там нет входа Enable, но это не проблема. Драйвер на 6 А вполне годится для первой SSTC и без дополнительной обвязки.

Tetriss
Сообщения: 143

Сообщение Tetriss » 01 янв 2018, 08:49

Я нашёл,что искал. Хочу сделать что-то как тут https://www.stevehv.4hv.org/classEsstc.htm
И тут
https://www.stevehv.4hv.org/SSTC6/micro ... ematic.JPG
Но с питанием 220в

R2R
Сообщения: 200
Откуда: Калуга

Сообщение R2R » 01 янв 2018, 11:43

Tetriss писал(а):Я нашёл,что искал. Хочу сделать что-то как тут https://www.stevehv.4hv.org/classEsstc.htm
И тут
https://www.stevehv.4hv.org/SSTC6/micro ... ematic.JPG
Но с питанием 220в

Собирай сначала улучшенный качер, потом SSTC5 и только после этого что-то другое. Класс Е намного сложнее и ты его не запустишь, просто поверь (когда появится понимание, почему его нельзя запитать от 220 В, тогда можно попробовать, а сейчас нет :) ).

Tetriss
Сообщения: 143

Сообщение Tetriss » 01 янв 2018, 11:56

Всё ,что-то делают..... решил тоже ,что-то сделать на угад. Смотря на разные схемы буду собирать свою теслу. Вот начал немного https://easyeda.com/rehtedere10/SMTC-0d ... 68e04a71fa

Tetriss
Сообщения: 143

Сообщение Tetriss » 01 янв 2018, 11:58

R2R писал(а):
Tetriss писал(а):Я нашёл,что искал. Хочу сделать что-то как тут https://www.stevehv.4hv.org/classEsstc.htm
И тут
https://www.stevehv.4hv.org/SSTC6/micro ... ematic.JPG
Но с питанием 220в

Собирай сначала улучшенный качер, потом SSTC5 и только после этого что-то другое. Класс Е намного сложнее и ты его не запустишь, просто поверь (когда появится понимание, почему его нельзя запитать от 220 В, тогда можно попробовать, а сейчас нет :) ).

Вот такой улучшенный качер собрал https://easyeda.com/rehtedere10/New_Pro ... e9dfc8f7b3 только в турборежиме транзистор подыхает) дросселя при параллельном соединении на 8.33ом

T1m
Сообщения: 80
Откуда: г. Донецк

Сообщение T1m » 01 янв 2018, 15:55

R2R писал(а):Класс Е намного сложнее и ты его не запустишь, просто поверь (когда появится понимание, почему его нельзя запитать от 220 В, тогда можно попробовать, а сейчас нет :) ).
На самом деле есть одно решение - SiC мосфеты на 1200В и второй резонансный контур (Класс Φ2). Тогда у транзистора останется запас в ~300-400В по стоку так что работать будет неплохо. Только где бы нарыть эти самые SiC-мосфеты?.. В продаже у буржуев есть, кто бы только помог их притащить сюда...

Аватара пользователя
yalemonad
Сообщения: 23

Сообщение yalemonad » 01 янв 2018, 21:58

savol писал(а):пишу как хочу !а форум живее всех живых-ветераны форума всегда сюда заходят и по возможности стараются отвечать ,НО только на не известные и не пройденные вопросы!,а те кто хочет ,чтоб ему разжевали да еще и в рот положили-пускай танцуют на углях своих прошлых амбиций!


какието странние амбиции увас тут на форуме. например я вижал метр из своей катухи на 50б60. больше кстати чем увас кстати. ви не вететеран))) если увас все получилось.
1) форум скромний не жив з ваших ответов, я таки оживил.
2) пишу как хочу - ну и на етом мпасибо, но могли би и лутше
3) негоните на пройдение вопроси форум вопрос ответ и для того созлан чтоб отвечать на конкретние вопроси а не говорить ищи в нете( незнаете - неотвечпйте9
4) хто незнает то и сюда пишет, и ненадо отвечать так грубо. врот себе ложите чтото доругое, а я буду ложить на вас, и зрание от хорощих людей которие хотят чтоб я зделал теслу.!!!
увас по етому бизнес в украине, походу единственний и ви так обращаетесь!!!!
майте совисть
ето сообщение только от того что ви написали и я так понял.
а воообще удачи, ви лутший, буду вам зпвидовать и подтягиватса.

Аватара пользователя
yalemonad
Сообщения: 23

Сообщение yalemonad » 01 янв 2018, 22:00

все документирую из ссилки гугл драйв. пожалуста бсві неудаляй сообщениє))))

R2R
Сообщения: 200
Откуда: Калуга

Сообщение R2R » 01 янв 2018, 23:16

Трансформатор тока висит на первичке ДРки, а от него тянется метровый кусок витой пары до контроллера. Что лучше с точки зрения помехоподавления: поставить нагрузочный резистор непосредственно на ТТ или на вход контроллера?

Rabby
Сообщения: 177
Откуда: Tel Aviv

Сообщение Rabby » 02 янв 2018, 00:15

а может стоит разделить на 2 части резистор-один на тт,второй на входе контроллера.

Tetriss
Сообщения: 143

Сообщение Tetriss » 02 янв 2018, 10:12

Всем привет. Хочу добавить аудиомодуляцию в свой фигачер, хочу поставить мосфет на затвор, но не знаю ,чем лучше всего аналоговый сигнал преобразовать в шим?
Подскажите схему, в интернете видел и бак конвертеры и на 555 ,что-то делали, но не хочу всё это пробовать собирать ,чтоб выяснить ,что лучше , может кно-нибудь знает хорошую схему?


ПС в программе рассчитал примерную частоту своей вторички и получил 352кГц

Вернуться в «Трансформаторы Тесла»



Кто сейчас на конференции

Сейчас этот форум просматривают: нет зарегистрированных пользователей и 25 гостей