Вопрос — Ответ
Наоборот, для зарядки используются NTC термисторы, и их нельзя параллелить. Это "самовосстанавливающиеся предохранители" - фактически PTC, и их параллелить можно.
- iEugene0x7CA
- Адепт
- Сообщения: 1571
- Откуда: Киев
А как оно тогда работает, иначе же капы на начальном этапе прогревают NTC и та совсем теряет сопротивление.
Хм, или там наоборот фишка, что изначально NTC имеет совпротивление большое и защищает от первоначального броска тока, а когда девайс начал работать — прогревается и теряет сопротивление дабы не греться...
В принципе, такой подход имеет смысл — даже элегантно.
Хм, или там наоборот фишка, что изначально NTC имеет совпротивление большое и защищает от первоначального броска тока, а когда девайс начал работать — прогревается и теряет сопротивление дабы не греться...
В принципе, такой подход имеет смысл — даже элегантно.

iEugene0x7CA писал(а):Хм, или там наоборот фишка, что изначально NTC имеет совпротивление большое и защищает от первоначального броска тока, а когда девайс начал работать — прогревается и теряет сопротивление дабы не греться...
В принципе, такой подход имеет смысл — даже элегантно.
Именно так, NTC- негативный температурный коэффициент, при нагреве сопротивление уменьшается.
Постоянные переменные (до 400 Гц) и импульсные высокие напряжения измеряются по ГОСТ 17512—82 на шарах.
Вопрос такой. А можно на шарах измерить максимальное напряжение развиваемые катушкой Теслы? Или в принципе невозможно из-за высокой частоты.
Вопрос такой. А можно на шарах измерить максимальное напряжение развиваемые катушкой Теслы? Или в принципе невозможно из-за высокой частоты.
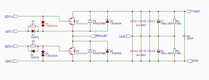
Здравствуйте! Я новичок в тесластроении (собираю с января 2018г) и очень необходимо решить проблему с GDT - высокочастотные колебания во время зарядки затвора 50b60, которые начинаются с выброса от миллера. Откуда они берутся и как их подавить? Щуп от осциллографа длинный 10x (нет пока возможности добыть короткий) на 200МГц (осциллограф тоже на 200, hantek dso6204bc). Прикладываю схему драйвера GDT (прошу не акцентировать внимание на то, что мостом полевиков драйвера управляют ucc-ки, они у меня горели при прямом управлении GDT)
Питание драйвера GDT - 12В, сам GDT - повышающий, 5:7 (первые 5 витков - скрученная 3-ка, кабель - бывшая витая пара), намотан на кольцевом сердечнике EPCOS N87 16x9.6x6.3
Питание драйвера GDT - 12В, сам GDT - повышающий, 5:7 (первые 5 витков - скрученная 3-ка, кабель - бывшая витая пара), намотан на кольцевом сердечнике EPCOS N87 16x9.6x6.3
- Вложения
12 вольт на GDT чрезвычайно мало. Чем выше напряжение - тем меньше шумов. Повышай напряжение, регулируй витками GDT чтоб на затворах силовой не превышать datasheet.
- iEugene0x7CA
- Адепт
- Сообщения: 1571
- Откуда: Киев
Uria писал(а):Постоянные переменные (до 400 Гц) и импульсные высокие напряжения измеряются по ГОСТ 17512—82 на шарах.
Вопрос такой. А можно на шарах измерить максимальное напряжение развиваемые катушкой Теслы? Или в принципе невозможно из-за высокой частоты.
Уу, я наверное самый нужный человек, и в нужное время дабы ответить на этот вопрос.

Буквально 2 недели назад переписывался с товарищем, и мы там придумали способ как безконтактно измерять напряжение с Теслы... При помощи токового щупа и математики.

Вообще, я хотел наваять по этому делу статейку, но сейчас тону в заказах — пока не было времени.
Вкратце — вторичку можно рассматривать как последовательный вторичный контур, и в общем есть формула позволяющая посчитать какое напряжение развивает этот контур зная его параметры и какой в него ток втекает.
Узнать индуктивность вторки можно либо измерив каким-нибудь прибором, либо посчитав геометрию(диаметр трубы + шаг + количество витков), например вот тут: http://tqfp.org/calculatoria/tesla/
А ёмкость высчитать косвенно через резонансную частоту. Её у вторки тоже можно либо высчитать, либо лучше – глянуть наводку на осциллографе.
Итого получаем параметры, которые можно забить в формулу ниже:
У нас получилось 271 кВ расчетных, в то время как в реале катуха вот так выглядела(висящая линейка — 30 см):
И выдавала вот такой ток на нижнем конце первички(1 вольт = 1 ампер):
Тогда пришлось кастомный токовый щуп спаять, и так как не было нужных резисторов — посчитать contraption из 8-ми резисторов параллельно/последовательно чтобы получить нужное значение шунта.

В общем, хотя и не классическое "1 кВ = 1 мм пробой", но по моему цифра вышла вполне реалистичная, 271 кВ на 305 см пробоя.
Насчет бугра в начале — я думаю что это напряжение перед тем как появился стример, дальше он и работает как нагрузка, и изменяет значения контура, т.ч. актуален расчет именно напряжения перед пробоем.
Вот, как-то так. Статейку надо будет запилить, но по сути я уже тут отписал ключевые моменты.

Хм... очень интересно и при упрощенном пересчете "1кВ-1 мм" действительно похоже... но имхо есть ошибка.
По стримеру " в пространство" считать напряжение нельзя имхо. Считать корректно по состоявшемуся (яркому и звуковому) искровому разряду между двумя концами катушки. По ГОСТу напряжение определяется по длине искрового разряда только между ДВУМЯ ЭЛЕКТРОДАМИ. По длине спарка между "spark point" (второй конец обмотки). Так будет более верно. При опытах на своей Тесле я заметил, что длина стримера сильно превышает длину именно спарка между "spark point" и землей. Длина спарка "spark point"-земля не более 1-1,2 м. а стример достигает длины более 1,5 м легко. Вероятно тут дело в механизме сходном с работой QCW c подпиткой стримера, либо в увеличивающейся ионизации воздуха вокруг терминала. А вот истинное напряжение в пике это именно длина спарка "spark point"-земля. Не утверждаю конечно но вот такие предположения.
Интересно какая длина разряда получится на вашей катушке давшей 30 см ...стримера.
....Насчет бугра в начале — я думаю что это напряжение перед тем как появился стример.....
Вы правы, это скорее всего пиковое напряжение перед развитием стримера.
По стримеру " в пространство" считать напряжение нельзя имхо. Считать корректно по состоявшемуся (яркому и звуковому) искровому разряду между двумя концами катушки. По ГОСТу напряжение определяется по длине искрового разряда только между ДВУМЯ ЭЛЕКТРОДАМИ. По длине спарка между "spark point" (второй конец обмотки). Так будет более верно. При опытах на своей Тесле я заметил, что длина стримера сильно превышает длину именно спарка между "spark point" и землей. Длина спарка "spark point"-земля не более 1-1,2 м. а стример достигает длины более 1,5 м легко. Вероятно тут дело в механизме сходном с работой QCW c подпиткой стримера, либо в увеличивающейся ионизации воздуха вокруг терминала. А вот истинное напряжение в пике это именно длина спарка "spark point"-земля. Не утверждаю конечно но вот такие предположения.
Интересно какая длина разряда получится на вашей катушке давшей 30 см ...стримера.
....Насчет бугра в начале — я думаю что это напряжение перед тем как появился стример.....
Вы правы, это скорее всего пиковое напряжение перед развитием стримера.
Pigball писал(а):12 вольт на GDT чрезвычайно мало. Чем выше напряжение - тем меньше шумов. Повышай напряжение, регулируй витками GDT чтоб на затворах силовой не превышать datasheet.
Спасибо за ответ, я повысил до 18В питание GDT, хотя очень долго не хотел переделывать.
К сожалению, это никак не повлияло на наличие паразитных колебаний, они даже меньше не стали, но зато теперь переключение довольно быстрое - 230нс нарастающий фронт и 120 ниспадающий. Новые параметры GDT - 7 витков в первичной, 1:1. При 0В на силовой всё красиво, но при 100В на силовой всё плохо, нагрузка не подключена. Осциллограммы приложены. Судя по ним, колебания возникают только при нарастающем фронте после выброса от эффекта миллера и проходят через GDT на другой транзистор, что создаёт сильную помеху последнему при закрытии. Никак не могу понять, как избавиться или хотя бы приглушить эти колебания. Их частота составляет 10-ки МГц, осциллограф рассчитан на 200МГц.
Попробуй сделать предиктор и настроить переключение транзисторов в нуле тока. На форумчике здесь все по этому есть. Плюс на провода от gdt надень ферритовую защелку (бусину). Можешь и на ножки затворов тоже повесить. Поставь хорошие кондеры - снабберы в силовую. Что-то да сработает.
еще попробуй увеличить затворные резисторы, поставь 10 Ом и посмотри поменялась ли картина.
Спасибо, в итоге я увеличил резисторы и утяжелил затворы керамическими дисковыми конденсаторами 4.7n. Сигнал стал приемлемей даже при 360В постоянки (без нагрузки) - выбросы не способны открыть только что закрывшийся транзистор, но фронты после миллера стали чуть заваленными. Также рискнул подключить первичку - пока подавал 60В, буду теперь возиться с обратной связью. Есть ещё один вопрос: для настройки drsstc на верхний полюс мне нужно снимать осциллограмму тока, но у меня usb-осциллограф hantek, который подключён к ноутбуку. Я уже использовал экранирование usb-портов от помех во время переключения транзисторов, но вот не знаю, как ноутбук отреагирует на то, что он плохо гальванически развязан от работающей теслы. Или всё таки можно спокойно использовать этот осциллограф в такой ситуации?
>При помощи токового щупа и математики
Система до момента пробоя линейна, поэтому для таких измерений достаточно осла и емкостного зонда, расположенного над теслой. Там, где поле вторки экранируется тором. Калибровка проводится при собранной тесле и разорванном соединении тора и самого резонатора, подключением к тору генератора на рабочую частоту и известную амплитуду. Вместо осла на зонд при калибровке - измерительный приемник. Это может быть просто несколько каскадов на ОУ и фильтр. При измерении, по ослу ловим амплитуду импульса с зонда. Тут важно только отсечь момент, когда стриммер вырос и коэффициент передачи на зонд увеличился. Получившуюся амплитуду множим на ослабление, намерянное при калибровке. Получается прямое измерение.
При расчете напряжения по току и волновому сопротивлению контура получится косвенное измерение. Но встает вопрос о его корректности, поскольку часть токов смещения с тора замыкается на поверхность витков вторичной обмотки, т.е. в обход земли и холодного конца вторки, а часть - на окружающую действительность, а с нее - на холодный конец. Т.е. нужно еще домножить на поправочный коэффициент, учитывающий геометрию поля. Реальный ток смещения больше, чем ток холодного конца вторки, вопрос - насколько больше. В принципе, можно промоделировать даже в статическом приближении поля, но лично мне лениво.
P.S. А можно тор от вторки не отрывать, а просто на резонансе работать. Внутри катушки при калибровке проволочину к гену кинуть. Тогда неэкранированная часть поля вторки тоже учтется при калибровке и измерение станет максимально корректным. Ессно зонд и барахло в комнате при этом не двигать
Система до момента пробоя линейна, поэтому для таких измерений достаточно осла и емкостного зонда, расположенного над теслой. Там, где поле вторки экранируется тором. Калибровка проводится при собранной тесле и разорванном соединении тора и самого резонатора, подключением к тору генератора на рабочую частоту и известную амплитуду. Вместо осла на зонд при калибровке - измерительный приемник. Это может быть просто несколько каскадов на ОУ и фильтр. При измерении, по ослу ловим амплитуду импульса с зонда. Тут важно только отсечь момент, когда стриммер вырос и коэффициент передачи на зонд увеличился. Получившуюся амплитуду множим на ослабление, намерянное при калибровке. Получается прямое измерение.
При расчете напряжения по току и волновому сопротивлению контура получится косвенное измерение. Но встает вопрос о его корректности, поскольку часть токов смещения с тора замыкается на поверхность витков вторичной обмотки, т.е. в обход земли и холодного конца вторки, а часть - на окружающую действительность, а с нее - на холодный конец. Т.е. нужно еще домножить на поправочный коэффициент, учитывающий геометрию поля. Реальный ток смещения больше, чем ток холодного конца вторки, вопрос - насколько больше. В принципе, можно промоделировать даже в статическом приближении поля, но лично мне лениво.
P.S. А можно тор от вторки не отрывать, а просто на резонансе работать. Внутри катушки при калибровке проволочину к гену кинуть. Тогда неэкранированная часть поля вторки тоже учтется при калибровке и измерение станет максимально корректным. Ессно зонд и барахло в комнате при этом не двигать

Вопрос к спецам.
Две искровые Теслы как включить чтобы спарк между терминалами был максимальной длины?
Как то надо фазировать их чтобы работали в противофазе или это автоматически получается при общем заземлении? Обороты роторных разрядников должны как то синхронизироваться или без разницы?
И как соединение двух DRSSTC осуществляется с той же целью?
Две искровые Теслы как включить чтобы спарк между терминалами был максимальной длины?
Как то надо фазировать их чтобы работали в противофазе или это автоматически получается при общем заземлении? Обороты роторных разрядников должны как то синхронизироваться или без разницы?
И как соединение двух DRSSTC осуществляется с той же целью?
Всем привет, надеюсь вопрос решится в компактных масштабах. Ситуация следующая: Есть рабочая SSTC, полумост на базе двух FGH40N60SMD, управление через гдт, в драйвере 2 ucc37321/2, управляется синхропрерывателем по оптоволокну. Резонансная частота около 250 кГц, обратная связь через тт, в данном случае talema 100 (50 витков), ну в общем практически стандартная схема. Тестировал SSTC дома, всё было хорошо, при высоте вторички 20 см стример достигал порядка 30-40см, при этом скважность не превышала 30%, перебоев в работе не наблюдалось. Решил протестировать установку в другом месте, тут начались проблемы, одна из которых - трансформатор сам начал периодически входить в CW режим, не смотря на то что накачка была ну от силы 100 мксек, мощность соответственно резко возрастала и срабатывал предохран на 5 А на входе. Причём единичные импульсы не вызывали подобного, оно восновном проявлялось при проигрывании музыки. Решил что раз кроме обстановки ничего не изменилось, то проблема как то связана с заземлением. Хотя по логике вещей вроде такая ситуация может быть спровоцирована влиянием магнитного поля первички на управляющую электронику, но в другом месте то всё прекрасно работало.
Там ещё продолжение есть
Решил попробовать изменить кол-во витков на тт с 1 на 2, особо ничего не изменилось, потом решил снизить ток в первичке подключив в цепь ёмкость, на подобии Simple sstc, и пока конденсаторы болтались на временных проводках, эта проблема ушла казалось бы, только разве что стример был чуть меньше, но меня это устраивало, и когда я их красиво закрепил уже на корпус, sstc опять начала самовольно входить в cw на высоких частотах прерывания (порядка 800 Гц), при том скважность задавалась около 15%. Причём он вначале не просто сплошняком cw а как бы прерывисто, а потом если это продолжается он может уже сплошняком игнорируя прерыватель. Ну в общем пока задумался над проблемой. Может кто то сталкивался с подобным ?
Там ещё продолжение есть

- iEugene0x7CA
- Адепт
- Сообщения: 1571
- Откуда: Киев
Tony писал(а):потом решил снизить ток в первичке подключив в цепь ёмкость, на подобии Simple sstc
Эм, конденсаторы в первичке SSTC там совершенно по другой причине.

О ней вот тут отписывал, где-то со средины: viewtopic.php?p=13527#p13527
Вкратце, в силовухе юзаются два 200V электролита, которые можно 1-й перемычкой переконфигурировать в X2 умножитель. Это нужно, чтобы платка могла настраиваться как для работы в сетях 220В, так и для 110В.
Короче, у такой системы была проблема, что если 1 IGBT в полумосте вылетит — через него ток пройдёт по первичке и зарядит один из 200V конденсаторов до 310В... Последствия — туман по всей комнате, фонтан кипящего электролита вплоть до забрызгивания потолка... И странный запах, электролит пахнет как приправа у лапши быстрого приготовления.

Tony писал(а): трансформатор сам начал периодически входить в CW режим, не смотря на то что накачка была ну от силы 100 мксек, мощность соответственно резко возрастала и срабатывал предохран на 5 А на входе. Причём единичные импульсы не вызывали подобного, оно восновном проявлялось при проигрывании музыки.
Хм, управляется по оптоволокну говоришь.

Если юзается приёмник вроде IF-D95T, то он может нефигово ловить наводки. Когда-то пилил видеоинструкцию как заэкранировать оптику, особенно жестко глючит если передавать MIDI-команды: https://youtu.be/bAf3xOYObd8
Второй момент, что на UCC'шках могут висеть подтяжки ENABLE-входов слишком высокоомные.
Внутри UCC'шек уже есть 100kOhm подтяжка к напряжению питания, и если снаружи подтянуть к земле, например 10k резисторами, то получится делитель напряжения, создающий в итоге 1.5-2 вольта на входах ENABLE.
Этого недостаточно чтобы включить драйвера, но уже очень близко к порогу 1 на входе. При внешней наводке UCC'шка может и включиться, после чего поддерживать себя во включенном состоянии. От этого и CW.
Дополнительно, в идеале цифровуха в принципе должна быть экранирована. На двуслойной платке можно юзать большой земляной полигон, вроде такого как на ST SSTC:
Если же детали выводные и платка односторонняя — тогда нужно организовать баночку для драйвера.
Uria писал(а):Две искровые Теслы как включить чтобы спарк между терминалами был максимальной длины?
Как то надо фазировать их чтобы работали в противофазе или это автоматически получается при общем заземлении? Обороты роторных разрядников должны как то синхронизироваться или без разницы?
И как соединение двух DRSSTC осуществляется с той же целью?
Тут без особой магии — между двух установок ставят заземленный штырь, и каждая Тесла по сути бьёт в землю, а не в другую Теслу.

Эм, конденсаторы в первичке SSTC там совершенно по другой причине.
Виноват

Насчёт ucc я вообще подтягивающий резистор не ставил, видимо подумал что логический элемент будет давать сильный сигнал чтобы удерживать конкретное положение, но на всякий случай добавил теперь, а так я даже что то и внимание не обращал на 100к резистор к плюсу, но тут всё с опытом приходит, не зря говорят.
Заэкранировал оптоприёмник, и после этих мер действительно всё стало работать стабильно, вопрос решился, спасибо

Правда давно ещё один вопрос крутился, но уже менее важный. Как быть с заземлением если тесла портативная и земли нет поблизости? скажем она на машине находится с резиновыми шинами или летишь на парашуте и захотел включить её? куда землю девать ?
поставить NTC на 15 ом,5а,работает сам термистор нагревается около 50 гр,а с ne555 (китайское реле с задержкой включения)есть пару плат,не стал ставить пришлось бы менять питание.(да в ВК то же задавал вопрос)iEugene0x7CA писал(а):Roman_90 писал(а):Господа форумчаты такой вопрос кто использовал, пользуеться термостор типа (NTC) для плавного пуска,нужена плавная зарядка конденсатора 400в.1000мфBSVi писал(а):Дак это про датчики речь идет, а не про NTC для зарядки конденсаторов.
Слушай, а это не ты подобный вопрос в группе ВК справшивал?
Детальки, которые ставят с конденсаторами для мягкой зарядки — это PTC термисторы, с позитивным темературным-коэффициентом.
По логике же, когда термистор нагрелся от мощного тока — сопротивление вырастает и ток ограничивается.
PTC по идее должна быть возможность параллелить, т.к. ток идет по наименьшему сопротивлению и прогревает именно тот термистор, который еще не прогрелся и не ограничил ток.
- iEugene0x7CA
- Адепт
- Сообщения: 1571
- Откуда: Киев
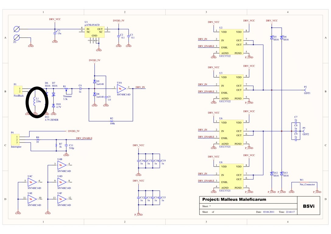
Grem555 писал(а):Здравствуйте ,в теслостроительсте совсем недавно,набалавшись качером,захотелось что то посерьёзнее,за основу взял драйвер от уважаемого BSVi,вопрос в катушки индуктивности по схеме 220 мкГн,и еще будут ли работать этот драйвер с FGH40N60SMD или лучше использовать IRFP460?
Welcome to TQFP Forums!

Касательно вопросов:
1. Да, это 220 мкГн.
2. Лучше FGH40N60SMD. IRFP'шки 460-е юзались т.к. тогда про IGBT мало кто вообще знал.

Но глобально — повторять Melleus Maleficarum конечно такая себе затея, это конструкция далёкого 2011-го года.
Про SS'ки большинство моментов мы узнали только в 2017-м, когда на практике пытались сделать стабильную SimpleTesla SSTC.
Из того, на что могу сходу обратить внимание — юзавшийся там предикто довольно хреновый, и наверное его можно сразу выбросить из конструкции.
Относительно отлаженная версия сейчас имеется на борту SimpleDriver, откуда можно перерисовать схемку... Но для первого запуска — лучше пока ничего не усложнять, т.е. удалить R1 и L1.
Токовый трансформатор так же легко заменяется на стабилитрон, что позволяет напрямую воткнуть низ вторки в плату драйвера. Схемку можно взять с ST SSTC.
Ну и, можно не юзать 4 UCC'шки, а просто сделать двум нормальное охлаждение.

спасибо,начну собирать потихонькуiEugene0x7CA писал(а):Grem555 писал(а):Здравствуйте ,в теслостроительсте совсем недавно,набалавшись качером,захотелось что то посерьёзнее,за основу взял драйвер от уважаемого BSVi,вопрос в катушки индуктивности по схеме 220 мкГн,и еще будут ли работать этот драйвер с FGH40N60SMD или лучше использовать IRFP460?
Welcome to TQFP Forums!
Касательно вопросов:
1. Да, это 220 мкГн.
2. Лучше FGH40N60SMD. IRFP'шки 460-е юзались т.к. тогда про IGBT мало кто вообще знал.
Но глобально — повторять Melleus Maleficarum конечно такая себе затея, это конструкция далёкого 2011-го года.
Про SS'ки большинство моментов мы узнали только в 2017-м, когда на практике пытались сделать стабильную SimpleTesla SSTC.
Из того, на что могу сходу обратить внимание — юзавшийся там предикто довольно хреновый, и наверное его можно сразу выбросить из конструкции.
Относительно отлаженная версия сейчас имеется на борту SimpleDriver, откуда можно перерисовать схемку... Но для первого запуска — лучше пока ничего не усложнять, т.е. удалить R1 и L1.
Токовый трансформатор так же легко заменяется на стабилитрон, что позволяет напрямую воткнуть низ вторки в плату драйвера. Схемку можно взять с ST SSTC.
Ну и, можно не юзать 4 UCC'шки, а просто сделать двум нормальное охлаждение.
- iEugene0x7CA
- Адепт
- Сообщения: 1571
- Откуда: Киев
Grem555 писал(а):Подскажите,можно заменить ucc37321,2 на TC4420?
Смотря чем она будет управлять.

Так TC4420 слабее, пиковый ток 6А против 9-ти ампер у UCC'шек 37322.
Так же у 4420 нету входа ENABLE, т.е. напрямую прерыватель не подключить. Но это исправляется добавлением логики.
В идеале посмотреть осциллом, нормально ли драйвят 4420 имеющиеся ключи.
Если таковые FGH40N60 как в ST SSTC — тогда 4420 мало. Нужны либо 37322, либо эквивалентный драйвер, либо хикерский метод — транзисторы на выходе 4420 для усиления.

iEugene0x7CA писал(а):Grem555 писал(а):Подскажите,можно заменить ucc37321,2 на TC4420?
Смотря чем она будет управлять.
Так TC4420 слабее, пиковый ток 6А против 9-ти ампер у UCC'шек 37322.
Так же у 4420 нету входа ENABLE, т.е. напрямую прерыватель не подключить. Но это исправляется добавлением логики.
В идеале посмотреть осциллом, нормально ли драйвят 4420 имеющиеся ключи.
Если таковые FGH40N60 как в ST SSTC — тогда 4420 мало. Нужны либо 37322, либо эквивалентный драйвер, либо хикерский метод — транзисторы на выходе 4420 для усиления.
Вчера заказ ucc37321.2,у нас в магазинах не оказались,купил пару ucc27425,попробую на них собрать маленькую SSTC,подскажите для IGBT вторичну мотать примерно до 300кГц с учётом тора?извините что надоедают с вопросами.
Чем на меньшую частоту будет вторичка, тем легче ее будет запустить. 300кГц - уже вменяемо для легких IGBT
Вернуться в «Трансформаторы Тесла»
Кто сейчас на конференции
Сейчас этот форум просматривают: нет зарегистрированных пользователей и 13 гостей