viewtopic.php?f=27&t=2019&start=25
Вопрос — Ответ
- iEugene0x7CA
- Адепт
- Сообщения: 1571
- Откуда: Киев
Сообщения о постройке DR'ки тов. Crazy_Fan перекинул в соответствующую темку. 
viewtopic.php?f=27&t=2019&start=25
viewtopic.php?f=27&t=2019&start=25
-
anton_5565
- Сообщения: 15
Защита по току на тиристоре - это жесть какая-то. А как у вас тиристор сбрасываться будет, через выключение питания драйвера?
Последний раз редактировалось Crazy_Fan 15 апр 2019, 14:47, всего редактировалось 1 раз.
-
anton_5565
- Сообщения: 15
да на это и рассчитано что он будет уходить в защиту при помощи маломощного тиристора можно и там нет не одной оптопары там драйвера стоят
а отключение защиты будет происходить в ручную либо автоматически через определенный промежуток время ни а это еще не проработанный вариант а в чем плох тиристор не понимаю самый простой способ увести блок в защиту да и на один корпус микрухи меньше
а оптронная пара тут причем если сигнал на нее идет в виде постоянного тока причем тут частота то
а отключение защиты будет происходить в ручную либо автоматически через определенный промежуток время ни а это еще не проработанный вариант а в чем плох тиристор не понимаю самый простой способ увести блок в защиту да и на один корпус микрухи меньше
а оптронная пара тут причем если сигнал на нее идет в виде постоянного тока причем тут частота то
anton_5565 писал(а):да на это и рассчитано что он будет уходить в защиту при помощи маломощного тиристора можно и там нет не одной оптопары там драйвера стоят
а отключение защиты будет происходить в ручную либо автоматически через определенный промежуток время ни а это еще не проработанный вариант а в чем плох тиристор не понимаю самый простой способ увести блок в защиту да и на один корпус микрухи меньше
а оптронная пара тут причем если сигнал на нее идет в виде постоянного тока причем тут частота то
Про оптопару уже убрал коммент. А вот, чтобы тиристор сбросить нужно либо его принудительно закоротить, либо снять питание. У вас пока не прорисована эта цепь.
Вообще защита по току срабатывает часто. Оптимально было бы сбрасывать ее по переднему фронту разрешающего импульса с прерывателя. Кстати, в ucc вход Enable подтянут 100кОм к плюсу питания. Тиристору может оказаться маловато току. И в большинстве китайских ucc этот контакт неактивен, учтите это при сборке.
-
anton_5565
- Сообщения: 15
знаю про китайцев уже заказывал у нас так пришли с нормальным входом проверил а насчет по фронту то же мелькнула идея но чет как то не пошло короче позже яду подработаю схемку э
-
anton_5565
- Сообщения: 15
Что скажете про IXXK160N65B4 в drsstc на 180 кГц?
Нет диода, придется внешний ставить. Затворы тяжеловаты, частота для них многовато, хотя некоторые параметры показаны для 1МГц.
Технология/семейство genx4, xpt
Наличие встроенного диода нет
Максимальное напряжение КЭ ,В 650
Максимальный ток КЭ при 25°C, A 310
Импульсный ток коллектора (Icm), А 860
Напряжение насыщения при номинальном токе, В 1.8
Максимальная рассеиваемая мощность, Вт 940
Время задержки включения (td(on)) при при 25°C, нс 52
Время задержки выключения (td(off)) при при 25°C, нс 220
Рабочая температура (Tj), °C -55…+175
Корпус TO-264
Нет диода, придется внешний ставить. Затворы тяжеловаты, частота для них многовато, хотя некоторые параметры показаны для 1МГц.
Технология/семейство genx4, xpt
Наличие встроенного диода нет
Максимальное напряжение КЭ ,В 650
Максимальный ток КЭ при 25°C, A 310
Импульсный ток коллектора (Icm), А 860
Напряжение насыщения при номинальном токе, В 1.8
Максимальная рассеиваемая мощность, Вт 940
Время задержки включения (td(on)) при при 25°C, нс 52
Время задержки выключения (td(off)) при при 25°C, нс 220
Рабочая температура (Tj), °C -55…+175
Корпус TO-264
- iEugene0x7CA
- Адепт
- Сообщения: 1571
- Откуда: Киев
Crazy_Fan писал(а):частота для них многовато, хотя некоторые параметры показаны для 1МГц.
Это не транзистор на 1 МГц должен работать — это то какой частотой мерили ёмкость затвора и прочего.
В 180 кГц Теслу транзистор не годится никак, самый предел пределов для него это 117 кГц.
Посчитать максимальную частоту любой IGBT'шки можно вот так — в любом даташите есть параметры Td_ON, Td_OFF, T_Rise, и T_Fall.
Это по сути тайминги самого кристалла, насколько быстро он физически может включиться/выключиться + длительность спадающего/восходящего фронтов:
Если сложить эти значения — получим время переходных процессов за 1 период в наносекундах.
Конечно, работа не может состоять из одного переключения, транзистор ещё должен побыть открытым/закрытым дабы обеспечить коммутацию — для этого переключение в идеале не должно занимать более 1/20-й от периода.
Гонять быстрее его можно, но после этой отметки начинает сильно падать КПД и транзисторы превращаются в кипятильник.
Чтобы закрепить — посчитаем частоту для этого транзистора: 52+64+220+90 = 426 нс переходной процесс, что есть 1/0.000000426 = 2.34 МГц предельная частота переключения кристалла.
Делим 2.34 МГц на 20 и получаем 117 кГц.
P.S. Да, я там статейку настрочил про IGBT'шки с Алиэкспреса.
http://tqfp.org/simple-tesla/stoit-li-z ... tatya.html
Спасибо.
Хмм
Для IRG4PC50UDPbF получается около 175 кГц. Но по-моему Сергей гонял его на частоте чуть выше. Я примерно также рассчитывал, но делил не на 20, а на 10 и было на границе.
Ещё большие кирпичи в Теслах используются на сильно завышенных для них частотах. КПД там явно заниженное.
А статья про Китай получилась отличная!
Хмм
Для IRG4PC50UDPbF получается около 175 кГц. Но по-моему Сергей гонял его на частоте чуть выше. Я примерно также рассчитывал, но делил не на 20, а на 10 и было на границе.
Ещё большие кирпичи в Теслах используются на сильно завышенных для них частотах. КПД там явно заниженное.
А статья про Китай получилась отличная!
Вот ещё нашел более-менее дешёвый транзистор HGTG20N60A4D 200 рублей
Технические параметры
Технология/семейство SMPS
Наличие встроенного диода да
Максимальное напряжение КЭ ,В 600
Максимальный ток КЭ при 25°C, A 70
Импульсный ток коллектора (Icm), А 280
Напряжение насыщения при номинальном токе, В 2.7
Максимальная рассеиваемая мощность, Вт 290
Время задержки включения (td(on)) при при 25°C, нс 15
Время задержки выключения (td(off)) при при 25°C, нс 73
Рабочая температура (Tj), °C -55…+150
Корпус to-247
Что скажете про этот игбт-шник?
Технические параметры
Технология/семейство SMPS
Наличие встроенного диода да
Максимальное напряжение КЭ ,В 600
Максимальный ток КЭ при 25°C, A 70
Импульсный ток коллектора (Icm), А 280
Напряжение насыщения при номинальном токе, В 2.7
Максимальная рассеиваемая мощность, Вт 290
Время задержки включения (td(on)) при при 25°C, нс 15
Время задержки выключения (td(off)) при при 25°C, нс 73
Рабочая температура (Tj), °C -55…+150
Корпус to-247
Что скажете про этот игбт-шник?
- iEugene0x7CA
- Адепт
- Сообщения: 1571
- Откуда: Киев
Кстати, откуда берётся это деление на 10, на 20 и т.д. в расчёте. 
По сути этим учитывается какой процент КПД будет уходить сугубо на переключение транзистора — соответственно 5% в случе 20-ти и 10% в случае 10-ти.
Кроме переключения ещё есть куча факторов которые дополнительно отнимают КПД, например тормознутость зарядки затворов драйверами.
В итоге, КПД инвертора при очень неудачных обстоятельствах(тех же медленных транзисторов) может упасть вплоть до 80%, что например в 2-киловаттной SS'ке уже будет означать выделение 200 Вт на радиаторчике.
На DR'ке конечно это не так люто отразится из-за короткой ширины импульса, но по прежнему даже там есть смысл биться за каждый лишний % КПД — они могут сделать разницу в макс. времени работы 5 минуты или 20 минут.
Ну, 200 рублей это они на Али наверное стоят.
https://www.digikey.com/products/en?key ... TG20N60A4D
Транзистор хороший, до 378 кГц тянуть должен.
Параметры и цена практически на уровне с FGH40N60SMD — т.е. это скорее взаимозаменяемый аналог нежели какая-то альтернатива.
Транзисторы можно не искать ценой ниже чем $4.7(опт от 10 штучек) — это уже самое низшее значение из списка быстрых IGBT-ключей в принципе.
По сути этим учитывается какой процент КПД будет уходить сугубо на переключение транзистора — соответственно 5% в случе 20-ти и 10% в случае 10-ти.
Кроме переключения ещё есть куча факторов которые дополнительно отнимают КПД, например тормознутость зарядки затворов драйверами.
В итоге, КПД инвертора при очень неудачных обстоятельствах(тех же медленных транзисторов) может упасть вплоть до 80%, что например в 2-киловаттной SS'ке уже будет означать выделение 200 Вт на радиаторчике.
На DR'ке конечно это не так люто отразится из-за короткой ширины импульса, но по прежнему даже там есть смысл биться за каждый лишний % КПД — они могут сделать разницу в макс. времени работы 5 минуты или 20 минут.
Crazy_Fan писал(а):Вот ещё нашел более-менее дешёвый транзистор HGTG20N60A4D 200 рублей
Ну, 200 рублей это они на Али наверное стоят.
https://www.digikey.com/products/en?key ... TG20N60A4D
Транзистор хороший, до 378 кГц тянуть должен.
Параметры и цена практически на уровне с FGH40N60SMD — т.е. это скорее взаимозаменяемый аналог нежели какая-то альтернатива.
Транзисторы можно не искать ценой ниже чем $4.7(опт от 10 штучек) — это уже самое низшее значение из списка быстрых IGBT-ключей в принципе.
У FGH40N60SMD немного другой ток в импульсе
Технические параметры
Технология/семейство field stop
Наличие встроенного диода да
Максимальное напряжение КЭ ,В 600
Максимальный ток КЭ при 25°C, A 80
Импульсный ток коллектора (Icm), А 120
Напряжение насыщения при номинальном токе, В 2.5
Максимальная рассеиваемая мощность, Вт 349
Время задержки включения (td(on)) при при 25°C, нс 12
Время задержки выключения (td(off)) при при 25°C, нс 92
Рабочая температура (Tj), °C -55…+175
Корпус to-247
Цена 250 рублей. Цены взяты в ЧипиДипе.
Для сравнения 60n60smd около 400 руб (460 штучно 380 от 15 шт).
Про расчеты выделяемого тепла это логично и просто. Меня интересовал именно коэффициент 0.05, как порог.
Кстати в даташите к игбт от fairchild нашел формулу расчета максимальной частоты F=0.05*(Ton+Toff). Только эти два значения времени. Формула очень близка, но даёт чуть большее значение частоты. Для
IXXK160N65B4 как раз 184 кГц, а не 117 кГц получится. Совсем без запаса, но токи и мощность у него приличные. Буду думать дальше.
Технические параметры
Технология/семейство field stop
Наличие встроенного диода да
Максимальное напряжение КЭ ,В 600
Максимальный ток КЭ при 25°C, A 80
Импульсный ток коллектора (Icm), А 120
Напряжение насыщения при номинальном токе, В 2.5
Максимальная рассеиваемая мощность, Вт 349
Время задержки включения (td(on)) при при 25°C, нс 12
Время задержки выключения (td(off)) при при 25°C, нс 92
Рабочая температура (Tj), °C -55…+175
Корпус to-247
Цена 250 рублей. Цены взяты в ЧипиДипе.
Для сравнения 60n60smd около 400 руб (460 штучно 380 от 15 шт).
Про расчеты выделяемого тепла это логично и просто. Меня интересовал именно коэффициент 0.05, как порог.
Кстати в даташите к игбт от fairchild нашел формулу расчета максимальной частоты F=0.05*(Ton+Toff). Только эти два значения времени. Формула очень близка, но даёт чуть большее значение частоты. Для
IXXK160N65B4 как раз 184 кГц, а не 117 кГц получится. Совсем без запаса, но токи и мощность у него приличные. Буду думать дальше.
- iEugene0x7CA
- Адепт
- Сообщения: 1571
- Откуда: Киев
А скинь фоточку этих ключей за 250 рублей.
В Чип/Дипе иногда попадается лажа, причём весьма лютая.
Насчёт IGBT'шек — небольшая разница есть, FGH40N60SMD больше подходит для SSTC т.к. там постоянный ток больше, а HGTG20N60A4D для DR'ок т.к. импульсный больше.
Так же HGTG20N60A4D немного быстрее и его можно использовать в установках до 400 кГц. FGH40N60SMD лучше не юзать выше чем на 330 кГц.
Да, иногда в наших местных магазинчиках попадаются партии закупки 5-летней давности, и цена на них весьма доступная.
Если ключи норм, причем в идеале один даже растворить азоткой и глянуть что там — тогда можно вязть про запас, например штучек 20.
В Чип/Дипе иногда попадается лажа, причём весьма лютая.
Насчёт IGBT'шек — небольшая разница есть, FGH40N60SMD больше подходит для SSTC т.к. там постоянный ток больше, а HGTG20N60A4D для DR'ок т.к. импульсный больше.
Так же HGTG20N60A4D немного быстрее и его можно использовать в установках до 400 кГц. FGH40N60SMD лучше не юзать выше чем на 330 кГц.
Да, иногда в наших местных магазинчиках попадаются партии закупки 5-летней давности, и цена на них весьма доступная.
Если ключи норм, причем в идеале один даже растворить азоткой и глянуть что там — тогда можно вязть про запас, например штучек 20.
iEugene0x7CA писал(а):А скинь фоточку этих ключей за 250 рублей.
В Чип/Дипе иногда попадается лажа, причём весьма лютая.
Насчёт IGBT'шек — небольшая разница есть, FGH40N60SMD больше подходит для SSTC т.к. там постоянный ток больше, а HGTG20N60A4D для DR'ок т.к. импульсный больше.
Так же HGTG20N60A4D немного быстрее и его можно использовать в установках до 400 кГц. FGH40N60SMD лучше не юзать выше чем на 330 кГц.
Да, иногда в наших местных магазинчиках попадаются партии закупки 5-летней давности, и цена на них весьма доступная.
Если ключи норм, причем в идеале один даже растворить азоткой и глянуть что там — тогда можно вязть про запас, например штучек 20.
В точку! ФОточка ключа HGTG20N60A4D и FGH40N60SMD - лажа. Пустой корпус. Вообще большинство таких фоток. Я все-таки заказал небольшое количество HGTG20N60A4D, когда заберу - сфотаю и выложу. Можно не азотной кислотой, а просто кусачками поддеть и обнажить кристалл.
И ещё я не нашел ёмкость затвор-эмиттер для HGTG20N60A4D
iEugene0x7CA писал(а):OneTesla как оказалось очень маленькая размером — DR'ка где-то на ладошку.
Еще одна DRSSTC с ладошку, но со своей изюминкой. Оригинал https://hackaday.io/project/165112-pcbtc-gan-edition и на хабре с переводом https://habr.com/ru/post/449068/
- iEugene0x7CA
- Адепт
- Сообщения: 1571
- Откуда: Киев
Уже полистал, BSVi сегодня утром кидал в Скайпе.
Ну, штука если честно такая себе.
Из бедного USB выжимают последнее: для начала напряжение повышается, запасается в электролитах, и под конец ещё раскачивается в колебательном контуре чтобы выжать маленькую 3 см искру в импульсе.
Печатанная катушка имеет весьма скудные параметры, и ещё мне кажется всё это дело будет плохо работать без воткнутого ноутбука в розетку.
Даже мелким Теслам очень желательно иметь заземление, иначе токи помех будут течь непойми куда — возможно даже с выжиганием ноута.
P.S. Штуковине ещё не хватает SI — чтобы играть полифонией мелодии с одной установки.
Ну, штука если честно такая себе.
Из бедного USB выжимают последнее: для начала напряжение повышается, запасается в электролитах, и под конец ещё раскачивается в колебательном контуре чтобы выжать маленькую 3 см искру в импульсе.
Печатанная катушка имеет весьма скудные параметры, и ещё мне кажется всё это дело будет плохо работать без воткнутого ноутбука в розетку.
Даже мелким Теслам очень желательно иметь заземление, иначе токи помех будут течь непойми куда — возможно даже с выжиганием ноута.
P.S. Штуковине ещё не хватает SI — чтобы играть полифонией мелодии с одной установки.
iEugene0x7CA писал(а):такая себе.
Я забыл слово "изюминка" взять в кавычки. Мне понравилось, там в тексте, вот это: "Unknown problem causes GaN module to fail when touching the arcs with the finger or a screwdriver." Ну вот и "изюминка"
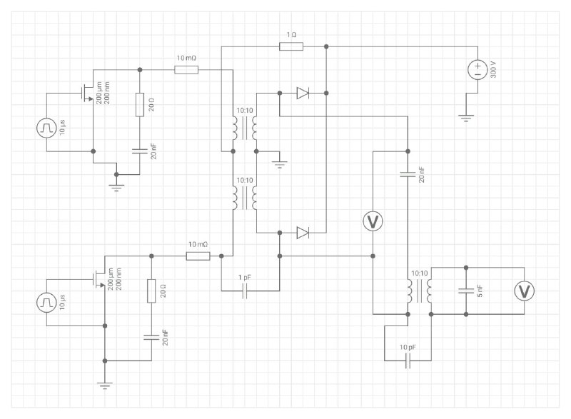
Хотел спросить, кто-то собирал катушки Тесла на пуш-пул?
Я тут схемку, по быстрому тестил в мобильном симуляторе, вроде бы, должно работать.
Некоторые пояснения:
Центральные два трансформатора, это как бы один. Трансформатор в правом нижнем углу - это как бы, сама кутушка Тесла.
Диодный мост состоит из ультрафастов 600В, 15А, например.(можно было 2 диода и среднюю точку, но тогда нужно диоды как минимум на 800В,
Транзисторы можно такие: https://www.rcscomponents.kiev.ua/datasheets/datsdheet-spa17n80c3.pdf ну, или https://www.st.com/resource/en/datasheet/stw15nk90z.pdf
Преимущества перед мостовой схемой: нету сквозных токов, всего 2 транзистора.
Недостатки: транзы. должны держать в 2 раза больше напряжение, нужен дополнительный трансформатор, нужно городить вч диодный мост(или аналогичные схемы), что бы убирать перенапряжение.
Будет ли такая схема работать?
Тогда на первичку катушки Тесла, будет подаваться напряжение в 2 раза больше
Я тут схемку, по быстрому тестил в мобильном симуляторе, вроде бы, должно работать.
Некоторые пояснения:
Центральные два трансформатора, это как бы один. Трансформатор в правом нижнем углу - это как бы, сама кутушка Тесла.
Диодный мост состоит из ультрафастов 600В, 15А, например.(можно было 2 диода и среднюю точку, но тогда нужно диоды как минимум на 800В,
Транзисторы можно такие: https://www.rcscomponents.kiev.ua/datasheets/datsdheet-spa17n80c3.pdf ну, или https://www.st.com/resource/en/datasheet/stw15nk90z.pdf
Преимущества перед мостовой схемой: нету сквозных токов, всего 2 транзистора.
Недостатки: транзы. должны держать в 2 раза больше напряжение, нужен дополнительный трансформатор, нужно городить вч диодный мост(или аналогичные схемы), что бы убирать перенапряжение.
Будет ли такая схема работать?
Тогда на первичку катушки Тесла, будет подаваться напряжение в 2 раза больше
Собрал я эту схему
(без драйверов, входной конденсатор на 500нФ, Тесла подключена через конденсаторный балласт на 30мкф), схема стартует от динисторной цепочки.
Силовая часть, в таком режиме не греется, кроме снабберных резисторов, они слегка теплые.
Думаю, купить кондер для запуска сетевых асинхронных двигателей на 100мкф и стартонуть через него.
Кст. если запускать через резисторный баласт, то получается горячий пушистик, как в цв режиме.
Получается, если запускать Теслу через коденсатор, она работает как с прерывателем?
Интересно еще, на какой частоте, в таком режиме работет Тесла? У меня вторичка на 300кГц, а стример слишком сильно расходится.
Силовая часть, в таком режиме не греется, кроме снабберных резисторов, они слегка теплые.
Думаю, купить кондер для запуска сетевых асинхронных двигателей на 100мкф и стартонуть через него.
Кст. если запускать через резисторный баласт, то получается горячий пушистик, как в цв режиме.
Получается, если запускать Теслу через коденсатор, она работает как с прерывателем?
Интересно еще, на какой частоте, в таком режиме работет Тесла? У меня вторичка на 300кГц, а стример слишком сильно расходится.
По кривому я ее подключал, одну ногу диодного моста не туда подключил:
Вот стример с балластом на 40мкф:
Длина стримера 13-15см
, причем он сильно в стороны расходится, объемный получается. Силовая схема холодная. Фотка кривая.
Если кому интересно:
Кондер для запуска сетевых асинхронных двигателей на 250В подойдет в качестве балласта? Они дешевые.
Вот эта же катушка, с тором (полумост зерга), (собрал ее еще 2014 году), как видно, стример не распушевается.
Почему он тут у меня так расходится?
Вот стример с балластом на 40мкф:
Длина стримера 13-15см
Если кому интересно:
Кондер для запуска сетевых асинхронных двигателей на 250В подойдет в качестве балласта? Они дешевые.
Вот эта же катушка, с тором (полумост зерга), (собрал ее еще 2014 году), как видно, стример не распушевается.
Почему он тут у меня так расходится?
Тор формирует поле, из-за которого стример вытягивается. У меня катушка без тора тоже так распушивалась.
- iEugene0x7CA
- Адепт
- Сообщения: 1571
- Откуда: Киев
Qi-vi-go писал(а):Почему он тут у меня так расходится?
Такой стример получается когда прерывание имеет форму коротких частоповторяющихся импульсов.
Можно повесить щуп осцилла за пару метров чтобы ловил наводку, и глянуть как происходит генерация.
Всем привет, подскажите пожалуйста. Хочу собрать диод на 300кВ, 50мА, 100кГц. (в запасе 80кВ)
Есть два варианта собрать такой диод:
1) Использовать 15 диодов 2CL2FM 20кВ, 100мА, время обратного восстановления 100нс - 1900 руб.
2) Использовать 300 диодов UF4007 1кВ, 1А, время обратного восстановления 75нс - 210 руб.
Я вот не понимаю, когда в ряд подключается такое количество диодов - время восстановления не изменяется?
Т.е может ли быть такое, если фаза уже сменилась, часть диодов не восстановилось, часть восстановилось - в итоге пробой?
Или они одномоментно будут переключаться?
В принципе по логике вроде одновременно должны т.к приложенное поле - распространяется со скоростью света.
Скажите пожалуйста, можно ли их так соединять?
Есть два варианта собрать такой диод:
1) Использовать 15 диодов 2CL2FM 20кВ, 100мА, время обратного восстановления 100нс - 1900 руб.
2) Использовать 300 диодов UF4007 1кВ, 1А, время обратного восстановления 75нс - 210 руб.
Я вот не понимаю, когда в ряд подключается такое количество диодов - время восстановления не изменяется?
Т.е может ли быть такое, если фаза уже сменилась, часть диодов не восстановилось, часть восстановилось - в итоге пробой?
Или они одномоментно будут переключаться?
В принципе по логике вроде одновременно должны т.к приложенное поле - распространяется со скоростью света.
Скажите пожалуйста, можно ли их так соединять?
Вернуться в «Трансформаторы Тесла»
Кто сейчас на конференции
Сейчас этот форум просматривают: нет зарегистрированных пользователей и 4 гостя