Всем привет. Решил создать тему по факельникам здесь т.к. здесь по этой теме почти ничего нет. На флае люди не особо хотят это обсуждать, а мне есть что рассказать и хочется спросить у знающих людей. Отнес в раздел трансформаторы Тесла т.к по сути факельник это SSTC, только высокочастотная.
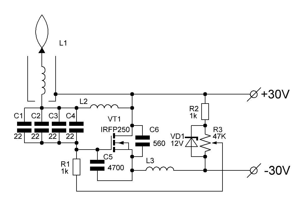
Вариант первый - обычный автогенератор, способен выдавать большую мощность с неплохим КПД, но очень ненадежен.
Выдает до 10 см со стеклом, при этом потреблял 200 Вт. Сейчас я научился собирать эту схему так, чтобы у нее был большой КПД, так что наверное было бы больше, но последний сгоревший при настройке транзистор заставил меня опять отложить эксперименты с этой схемой.
Я думаю, что можно сильно повысить надежность данной схемы, если сделать быстродействующую защиту по току и напряжению на стоке транзистора. Но пока не знаю, как ее лучше сделать и есть ли вообще от такой схемы смысл.
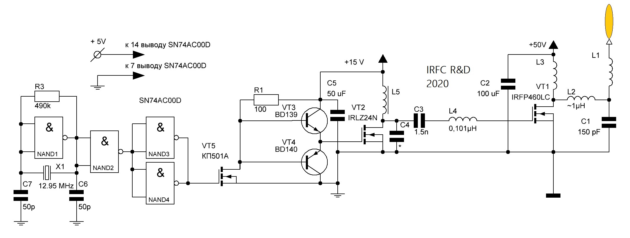
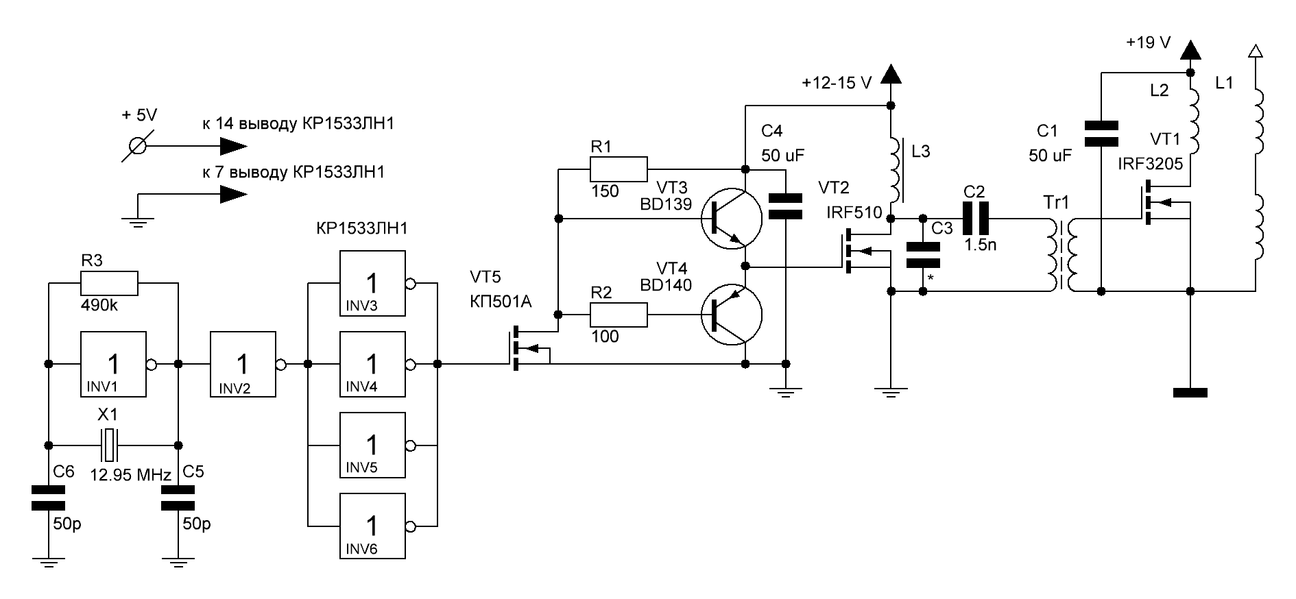
Вариант второй - факельник с внешним генератором. Состоит из генератора меандра на КР1533ЛН1 (хотя нужен другой, чтобы фронты были получше), драйвера транзистора, IRF510 который качает GDT и любого мощного силового транзистора. Схема показала себя надежной, но трудной в настройке. К тому же из-за плохого материала для GDT (использовался феррит с usb кабеля) не удается настроить схему в класс Е и большая часть мощности драйвера уходит в нагрев самого драйвера (3 ампера жрет при 15 вольтах). Выходной транзистор почти не греется. Позже в схему была добавлена часть для восстановления уровня нуля после GDT(на схеме ее нет). Силовая потребляет 19 вольт и 2-3 ампера (иногда больше), сейчас там стоит IRF3205.
Иногда выдает такой факел
Вариант третий, пока факела нет, но думаю, что все можно сделать проще - взять кварцевый генератор, 74F245 и легкий фет с материнской платы. И с помощью GDT или последовательного контура качать какой-нибудь IRFP460. Проблема в охлаждении SMD транзисторов, а других мощных транзисторов с маленькой емкостью затвора и с малым напряжением открывания я не нашел
Факельники от IRFC
Зачем нужен конденсатор С3 (вторая схема)? Как ограничитель перенапряжения на стоке?
webkirov писал(а):Зачем нужен конденсатор С3 (вторая схема)? Как ограничитель перенапряжения на стоке?
Для того, чтобы VT2 работал в классе Е (чего пока достичь не получилось)
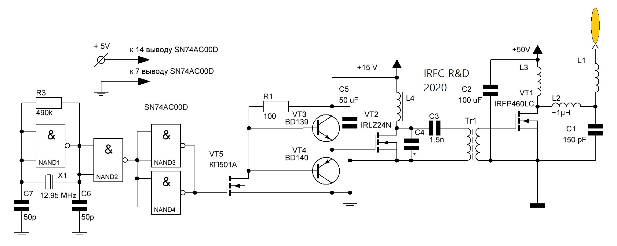
А тем временем последний вариант развился до чего-то рабочего. Были заменены некоторые компоненты на более подходящие и схема приобрела вот такой вид:
Gdt намотан на сердечнике М30ВН витой парой. Но потом он случайно был разбит, а купить его возможности не было. Поэтому GDT был заменен на последовательный LC контур.
Как можете видеть, на выходе теперь тоже последовательный LC контур, а резонатор подключается как антенна к передатчику. Я так и не смог нормально настроить в резонанс вариант схемы с первичной и вторичной обмотками на выходе, поэтому вот так
Вот такой результат был получен в итоге при питании от 50 вольт, потребляемая мощность при этом равна 200м ваттам.
И это далеко не предел, учитывая факт просадки напряжения с 50 до 40 вольт у меня. На схему можно подать как минимум 100 вольт, при таком напряжении должно получиться что-то действительно интересное
И еще ради интереса попробовал подключить IGBT вместо мосфета - FGA25N120. И неожиданно он заработал, правда греется сильно (напоминаю, что частота равна 12,9 МГц).
Вот такой факел получается при питании от 30 вольт
Gdt намотан на сердечнике М30ВН витой парой. Но потом он случайно был разбит, а купить его возможности не было. Поэтому GDT был заменен на последовательный LC контур.
Как можете видеть, на выходе теперь тоже последовательный LC контур, а резонатор подключается как антенна к передатчику. Я так и не смог нормально настроить в резонанс вариант схемы с первичной и вторичной обмотками на выходе, поэтому вот так
Вот такой результат был получен в итоге при питании от 50 вольт, потребляемая мощность при этом равна 200м ваттам.
И это далеко не предел, учитывая факт просадки напряжения с 50 до 40 вольт у меня. На схему можно подать как минимум 100 вольт, при таком напряжении должно получиться что-то действительно интересное
И еще ради интереса попробовал подключить IGBT вместо мосфета - FGA25N120. И неожиданно он заработал, правда греется сильно (напоминаю, что частота равна 12,9 МГц).
Вот такой факел получается при питании от 30 вольт
По питанию 5в и15 в стоило бы поставить танталовый конденсатор!
Там везде стоит керамика с материнок. Несколько smd конденсаторов по 10 мкф
Вернуться в «Трансформаторы Тесла»
Кто сейчас на конференции
Сейчас этот форум просматривают: нет зарегистрированных пользователей и 6 гостей